Abstract
This study presents a redefinition of maladaptation to climate change, offering a comprehensive analysis through qualitative content analysis with an inductive approach, supported by focus group discussions. The main goal was to uncover the conceptual dimensions of the unintended and negative impacts of adaptation strategies on socio-ecological systems, particularly forests and natural resources. The findings indicate that some adaptation measures, though initially aimed at mitigating climate change effects, can paradoxically exacerbate long-term vulnerability, leading to environmental degradation and a diminished adaptive capacity of these systems. In response to these outcomes, the study offers strategic recommendations for managing maladaptation risks. These include adopting integrated adaptation management practices, fostering participatory policymaking, and leveraging local knowledge to enhance both social and ecological resilience. By highlighting the critical need to recognize maladaptation’s potential, this research equips policymakers and natural resource managers with insights into the unintended consequences of adaptation efforts, enabling them to craft more effective strategies for climate resilience.
1 Introduction
Climate change has been unequivocally recognized as a global crisis by international authorities, including the Intergovernmental Panel on Climate Change (2017) and IPCC (2019), underscoring the urgent need for societies and governments to prepare for its far-reaching effects (Atteridge and Remling, 2018). The imperative for incorporating climate change considerations into decision-making processes is clear (Noble et al., 2015; Savari et al., 2024c), as failure to do so presents substantial risks to ecosystems, human well-being, and societal stability (Bustos and Vicuña, 2016; IPCC, 2019; Savari and Khaleghi, 2023; Savari et al., 2023). The IPCC’s Sixth Assessment Report reveals that the impacts of climate change are more severe and widespread than previously projected, with escalating threats anticipated, particularly for vulnerable populations (IPCC, 2022). This growing climate risk is especially concerning for developing regions, including low-lying coastal areas, arid and semi-arid regions, and small island developing states (IPCC, 2014; Lemi and Hailu, 2019).
The effects of climate change extend across various sectors, impacting agriculture, natural ecosystems, and the environment at large (Isse, 2024; Savari and Khaleghi, 2024; Savari et al., 2024a). Extreme weather events and shifts in climatic patterns can disrupt the structure and functionality of ecosystems that sustain local communities, such as forests, agricultural lands, and grasslands, severely diminishing their capacity to provide critical ecosystem services, particularly for rural populations closely connected to these resources (Arenas-Wong et al., 2023). This disruption jeopardizes the reciprocal relationship between ecosystems and human communities, threatening livelihoods and overall well-being (IPCC, 2014; Arora, 2019; Savari et al., 2024b). As a result, the long-term sustainability of these environments is at risk, highlighting the need for proactive and adaptive strategies to mitigate climate change impacts and enhance the resilience of both natural ecosystems and the communities they support (Arenas-Wong et al., 2023; Savari et al., 2024d).
Despite the adverse impacts of climate change, adaptation serves as a critical mechanism for mitigating these effects (Zobeidi et al., 2021). Historically, human societies have demonstrated resilience by adjusting to evolving social, economic, and climatic conditions (Noble et al., 2015). Adaptation equips communities to reduce vulnerability and better prepare for future challenges (Fankhauser, 2017), encompassing actions aimed at enhancing adaptive capacity and minimizing exposure to risks (IPCC, 2012; Neset et al., 2019; Savari et al., 2024b). As mitigation of GHGs efforts alone are insufficient to fully address the complexities of climate change, adaptation has become increasingly recognized as an essential strategy (Westoby et al., 2020; Piggott-McKellar et al., 2020).
The necessity for adaptation strategies was identified as early as the 1990s when the IPCC first began evaluating the causes and responses to climate change (El Chami et al., 2022). While many nations have acknowledged the importance of adaptation, regional climate variations have resulted in differing priorities and approaches (Nwedu, 2020; Grasso, 2011). In developing countries, adaptation initiatives encompass a diverse range of activities, from localized interventions to national policies and regional programs (Magnan, 2014). These initiatives are crucial due to the heavy reliance of these populations on climate-sensitive sectors, including agriculture, animal husbandry, and fisheries. Additionally, their dependence on natural resources, combined with limited adaptive capacities, makes these nations particularly vulnerable to climate change (Müller et al., 2017). Research by Pouliotte et al. (2009) demonstrates that climate change directly affects climate-dependent activities while indirectly hindering social and economic development plans. Effective adaptation measures can safeguard ecosystems, promote environmental sustainability, and bolster the resilience of local communities (Sintayehu, 2018; Malhi et al., 2020). In response to climate change impacts on ecosystems and local livelihoods, communities near forests and reserves have implemented a range of adaptation strategies. These efforts include improving forestry and agricultural practices, conserving biodiversity, and employing water management techniques such as rainwater harvesting and sustainable irrigation. These initiatives aim to strengthen resilience to climate change while simultaneously enhancing human well-being and ecological integrity (Boon and Ahenkan, 2013).
Despite the recognized importance of adaptation in mitigating the effects of climate change, a critical challenge that has received less attention is the issue of “maladaptation.” Maladaptation refers to adaptation actions that may appear beneficial in the short term but ultimately intensify climate vulnerabilities, degrade ecosystems, or exacerbate social inequalities over time (Chi et al., 2021; Schipper, 2020). Such actions undermine the core objectives of adaptation and can create new crises for communities and ecosystems (Magnan et al., 2016). Therefore, the accurate identification and assessment of maladaptation are crucial for developing sustainable climate strategies and should be prioritized in policymaking and planning.
Neglecting to recognize, evaluate, and mitigate maladaptation can result in various adverse consequences, including heightened vulnerability to climate impacts, resource misallocation, reduced resilience, and increased susceptibility of communities and ecosystems to harm (Schipper, 2020). To address this, it is imperative for policymakers to develop a nuanced understanding of maladaptation risks and for adaptation planners to integrate considerations of these risks into their programs to minimize negative outcomes (Magnan et al., 2016). However, Jones et al. (2015) highlight that the concept of maladaptation remains underexplored in both theoretical and practical contexts, suffering from a lack of consensus regarding its definition and application. Moreover, while awareness of the negative impacts of certain adaptation measures has grown in recent years, ambiguity surrounding the precise nature of maladaptation persists (Magnan, 2014). A review of the literature reveals that although maladaptation has been discussed in various ways, its conceptual dimensions remain insufficiently defined (Noble et al., 2014; Jones et al., 2015; Juhola et al., 2016). Juhola et al. (2016) further argue that despite increasing recognition of maladaptation, its use remains conceptually vague. Similarly, the IPCC’s Fifth Assessment Report points to a lack of consensus on a precise definition (Noble et al., 2014).
In this study, we redefine the concept of maladaptation through a systematic review of the scientific literature and feedback from researchers, providing a deeper understanding of its dimensions, consequences, and strategies for prevention. The objective is to identify recurring themes and key components in existing definitions of maladaptation to develop a more comprehensive framework and clarify researchers’ interpretations of the concept. The findings will contribute to establishing a theoretical foundation for evaluating and addressing maladaptation risks in climate adaptation programs.
2 Theoretical foundations
While the need for climate change adaptation is widely acknowledged, whether vulnerable communities can successfully manage its impacts through adaptation remains an unresolved issue (Rickards and Howden, 2012; Malik and Ford, 2024). Addressing this challenge requires a thorough analysis of several key theoretical concepts from the climate adaptation literature. This section delves into the theoretical underpinnings of climate change adaptation, with a focus on three critical concepts: successful adaptation, sustainable adaptation, and maladaptation. By examining these ideas, this framework seeks to offer a clear and cohesive explanation of the central principles, providing a robust foundation for understanding and evaluating climate change adaptation efforts.
2.1 Successful adaptation
Adaptation to climate change has the potential to reduce vulnerability and generate significant socio-economic benefits (Tubi and Williams, 2021). However, the success or failure of adaptation efforts is influenced by the varied and widespread impacts of climate change, as well as a society’s ability to recognize and manage these effects (Smit and Pilifosova, 2003; UNFCCC, 2007; Torabi et al., 2018; Piggott-McKellar et al., 2020). As Dapilah and Nielsen (2020) highlights, adaptation strategies, irrespective of their intent or type, may fail to meet their objectives if they do not account for broader contextual issues and long-term implications.
Research on climate change adaptation distinguishes between adaptation in general and “successful” adaptation (Magnan et al., 2016). Some scholars, including Adger et al. (2005), define successful adaptation as the balance of effectiveness, efficiency, and equity achieved through decision-making structures that incorporate learning. On the other hand, Magnan et al. (2016), referencing Barnett and O’Neill (2010), adopt a more cautious perspective, suggesting that while unsuccessful adaptation may fail to meet its goals, it does not necessarily lead to significant harm.
Piggott-McKellar et al. (2020) describe successful adaptation as any adjustment that reduces climate-related risks or vulnerabilities to an acceptable level, without compromising economic, social, or environmental sustainability. Jones et al. (2015) further argue that successful adaptation should yield measurable benefits in reducing climate risks, without negatively impacting community well-being, while unsuccessful adaptation has little or no impact on mitigating these risks. However, there remains little consensus on how to define successful adaptation (Dilling et al., 2019; Westoby et al., 2020). Much of the debate stems from the fact that determining success is often tied to the specific goals of adaptation programs, which themselves are subject to critique and revision by the scientific community (Neset et al., 2019).
The success of an adaptation effort is typically assessed by its ability to reduce or avoid damage that would otherwise have occurred. However, this method of evaluation presents temporal and spatial challenges (Barnett and O’Neill, 2013). Some researchers argue that defining success solely based on goal achievement is problematic for two main reasons. First, an action may fulfill its immediate objectives but have unintended consequences at other scales, both in time and space. Second, adaptation actions that benefit one group may inadvertently create negative externalities, such as spillover effects, which increase risks for others or limit their adaptive capacities (Adger et al., 2005; Dapilah and Nielsen, 2020).
2.2 Sustainable adaptation
The international community is committed to achieving 169 Sustainable Development Goals (SDGs) by 2030 and, in alignment with the Paris Agreement, advancing adaptation to climate change. However, researchers have pointed out that while there is potential for synergy between these objectives, the alignment remains challenged due to a limited understanding of the complex interactions between SDGs and climate change adaptation efforts (Fuldauer et al., 2022). A review of documented adaptation experiences in developing countries suggests that many responses to climate impacts have, in fact, contradicted sustainable development principles (Eriksen and Brown, 2011; Sakapaji and Puthenkalam, 2023). Additionally, several studies indicate that inefficient or unsustainable adaptation measures can worsen the effects of climate change and heighten community vulnerabilities (Adger et al., 2005). Such maladaptive approaches not only increase vulnerability but also risk undermining progress toward sustainable development (Guodaar et al., 2020).
Sustainable adaptation has emerged as a crucial component of efforts to raise awareness of climate change impacts on vulnerable communities and the broader implications for sustainable development (Yang et al., 2020). This approach advocates for targeted interventions that support climate adaptation, risk reduction, and poverty alleviation (Brown, 2011). The concept of sustainable adaptation recognizes the growing necessity of adaptation in the coming decades but acknowledges that there is still limited understanding of the broader, long-term impacts of these actions, and uncertainty remains about whether current responses are truly socially and environmentally sustainable (Eriksen and Brown, 2011). From the perspective of Shoko Kori and Kori (2022), sustainable adaptation involves strategies aimed at reducing vulnerability, enhancing resilience, and addressing underlying factors such as poverty that exacerbate vulnerability in the face of climate change. Meanwhile, Eriksen et al. (2011) define sustainable adaptation as “adaptation that contributes to socially and environmentally sustainable development pathways, including social justice and environmental integrity,” two fundamental pillars of sustainable development (Brown, 2011).
While the concepts of successful adaptation and sustainable adaptation share some commonalities, they are distinct in several key respects, particularly in terms of their focus and temporal frameworks (Santos et al., 2021). This distinction complicates the conceptual exchange between the two. To ensure a comprehensive evaluation of adaptation strategies that properly address the concerns underlying the above concepts, there is a complementary concept that largely reflects the uncertainty of achieving the ideals of successful and sustainable adaptation: maladaptation.
2.3 Maladaptation
The effectiveness of adaptation strategies has increasingly been called into question by researchers from multiple perspectives (Antoci et al., 2020). Despite the importance of reducing community vulnerability through adaptation, significant challenges remain in implementing these strategies (Guodaar et al., 2020; UNEP, 2019). In fact, many interventions not only fail to help communities cope with climate change but may also exacerbate existing vulnerabilities, limit future adaptive capacities, or undermine sustainable development efforts (Guodaar et al., 2020). These adverse outcomes are referred to as maladaptation (Fazey et al., 2011).
Maladaptation, a deviation from successful climate adaptation, manifests across various sectors and scales, influencing both individual behaviors and public policies (O’Hare et al., 2016; Reckien et al., 2023). Recognizing its profound implications, the United Nations Environment Program (UNEP) has identified maladaptation as one of the emerging environmental challenges (UNEP, 2019). Broadly, maladaptation refers to actions intended to reduce vulnerability to climate change but that ultimately have detrimental effects on other systems or sectors, increasing their vulnerability (Barnett and O’Neill, 2013). Borrowed from evolutionary biology, the term was first applied to climate adaptation literature by Scheraga and Grambsch (1998), who noted that adaptive responses can sometimes have negative consequences for human health, the environment, and social welfare. The concept was later formalized in the Third Assessment Report of the IPCC, where maladaptation is defined as “any change in natural or human systems that inadvertently increases vulnerability to climatic stimuli, or adaptation that fails to reduce vulnerability but instead increases it” (IPCC, 2001, p. 990).
Another prominent definition is provided by Barnett and O’Neill (2010), p. 211, who describe maladaptation as actions that, while ostensibly designed to reduce vulnerability to climate change, inadvertently increase vulnerability in other systems, sectors, or social groups. They identify five pathways through which maladaptation can occur, serving as a framework for evaluating adaptation decisions to prevent potential negative outcomes (Brown, 2011). The United Nations Framework Convention on Climate Change (UNFCCC) defines maladaptation as the reduction of a community’s adaptive capacity resulting from ineffective adaptation measures (UNFCCC, 2007). At its core, maladaptation refers to adaptation strategies that ultimately heighten the vulnerability of critical social groups and ecosystems essential for health and livelihoods (Christian-Smith et al., 2015). Juhola et al. (2016) extend the discussion by explaining that maladaptation arises when adaptation policies or measures directly increase the vulnerability of the targeted or external actors and erode the preconditions for sustainable development, thereby increasing societal vulnerability indirectly (Juhola et al., 2016, p. 139). They identify three potential maladaptive outcomes: rebound vulnerability, vulnerability displacement, and undermining sustainable development (Antwi-Agyei et al., 2018). Schipper (2020) frames maladaptation as part of a continuum, with successful adaptation at the opposite end, emphasizing its evolving nature over time. This view aligns with Jones et al. (2015), who suggest that successful adaptation minimizes the risk of maladaptation. Consequently, the conceptual framework for this study is presented in Figure 1.
Figure 1

The conceptual framework of research.
Local adaptation measures aimed at mitigating climate change can sometimes produce unintended negative consequences for natural resources, agriculture, and forests. Research has demonstrated that while community-level adaptation strategies are intended to address climate impacts, they may inadvertently lead to maladaptation and ecosystem degradation. For example, in Zimbabwe, adaptation efforts have, paradoxically, increased the long-term vulnerability of socio-ecological systems and reduced their adaptive capacity (Tanyanyiwa and Madobi, 2017). Similarly, in British Columbia, Canada, genomics-based assisted migration, a forest adaptation initiative, has been associated with technical failures, increased opportunity costs, and path dependency, potentially undermining its intended benefits (Findlater et al., 2021). Moreover, maladaptive responses can create self-reinforcing cycles, exacerbating the very climate challenges they aim to alleviate. A study of Indonesia’s Sadang watershed revealed that upstream deforestation as a drought response not only damaged local ecosystems but also increased downstream vulnerability by diverting water and creating new hazards (Naufal et al., 2023). In Ghana, agricultural and irrigation expansion (implemented as an adaptation measure) has contributed to deforestation, thereby disrupting the carbon cycle, increasing greenhouse gas emissions, and intensifying climate change vulnerability (Antwi-Agyei et al., 2018). Similarly, in California, drought adaptation efforts have unintentionally heightened vulnerabilities in other sectors, notably aquatic ecosystems and marginalized social groups (Christian-Smith et al., 2015). Masson-Delmotte et al. (2021) states that maladaptive practices in forest management and natural resource use often result from short-term solutions that overlook long-term ecological impacts. For instance, some afforestation projects or land use changes aimed at increasing carbon sequestration can unintentionally disrupt biodiversity, alter water cycles, or heighten fire risks.
These examples highlight that local adaptation strategies, if not carefully designed and implemented, can have far-reaching and detrimental effects on ecosystems. Such interventions may disturb the delicate balance between ecosystems and human societies, compromising essential resources like forests and groundwater, and diminishing ecosystem resilience. Ultimately, these disruptions jeopardize the fundamental well-being of human communities (Allen et al., 2010; Flannigan et al., 2009; Millennium Ecosystem Assessment, 2005).
While researchers have expressed concerns that a lack of understanding about maladaptation could significantly weaken the broader field of climate adaptation studies (Tubi and Williams, 2021), Magnan (2014) highlights that maladaptation remains underexplored within academic discourse, with limited attempts to investigate its diverse dimensions thoroughly. Despite its growing importance, maladaptation has attracted insufficient research attention (Chi et al., 2021). Some scholars, emphasizing the context-specific nature of adaptation, are reluctant to propose a universal definition of maladaptation (Westoby et al., 2020; Dilling et al., 2019). In contrast, others argue that establishing a shared terminology and definition is essential to effectively address challenges like maladaptation. Such clarity is not only vital for recognizing the extent of its effects but also provides a structured basis for advancing scholarly discussion (Noble et al., 2014).
This study aligns with the latter perspective, seeking to redefine the concept of maladaptation from a more comprehensive standpoint. By examining existing definitions in the literature and soliciting expert opinions, the aim is to develop a more robust and inclusive understanding of maladaptation.
3 Research methodology
This study employed a qualitative content analysis with an inductive approach to establish a comprehensive definition of maladaptation. The first phase involved an in-depth examination of existing definitions, identifying implicit aspects and key dimensions. Through a synthesis and interpretation of the literature, a preliminary definition was formulated. In the second phase, feedback was gathered from domain experts—academics and researchers with substantial experience in maladaptation—using the focus group method. This process refined the preliminary insights, ultimately producing a robust, inclusive definition of maladaptation.
3.1 Content analysis
Content analysis encompasses a family of systematic review techniques used to examine the informational content of written, verbal, or visual communications (Forman and Damschroder, 2007; Kyngäs et al., 2019). Initially applied in the 19th century to analyze newspaper and magazine articles (Elo and Kyngäs, 2008), it has since gained prominence in fields such as health, psychology, and sociology (Forman and Damschroder, 2007; Rimmel and Cordazzo, 2021).
As both a research method and a data analysis tool, content analysis offers a structured and objective means of describing and interpreting concepts, enhancing the analysis of theoretical issues (Sandelowski, 1995). It involves grouping words into related categories under the assumption that terms classified together share similar meanings (Elo and Kyngäs, 2008; Kyngäs et al., 2019). This process supports a deeper understanding of texts and facilitates the discovery of underlying messages (Shrivastava and Ansari, 2010).
Originally grounded in a quantitative, positivist framework, content analysis has evolved over time, transitioning into a more interpretive approach within the hermeneutic paradigm (Lindgren et al., 2020). Although various types of content analysis now exist within both quantitative and qualitative research, they all share the fundamental goal of systematically classifying textual data to improve understanding. The primary distinctions lie in how categories are generated and applied, as well as the techniques used to analyze the findings (Forman and Damschroder, 2007; Sheydayi and Dadashpoor, 2023).
3.1.1 Qualitative content analysis
Qualitative content analysis (QCA) is a method used to systematically interpret the subjective content of textual data through a structured coding process, identifying patterns and themes (Mayring, 2000; Kibiswa, 2019). Unlike quantitative research, which aims to generalize findings to a larger population, the focus of qualitative research is on understanding and describing phenomena in depth (Forman and Damschroder, 2007; Rimmel and Cordazzo, 2021). The goal of QCA is to provide a concise, yet accurate, description of the phenomenon under study, with categories or concepts emerging from the data serving as tools for deeper comprehension (Kibiswa, 2019). QCA typically relies on data gathered through open-ended collection techniques, aiming to capture detailed insights rather than to measure variables (Elo and Kyngäs, 2008).
QCA can follow both inductive and deductive approaches. The inductive approach, often guided by research questions, is particularly useful when the existing literature on a topic is sparse or fragmented (Safitri et al., 2022). This method allows researchers to immerse themselves in the data, enabling categories and themes to emerge organically without the use of predefined codes (Rimmel and Cordazzo, 2021). The process begins with careful reading, followed by coding and identifying themes from the data, which are then used to create initial categories that inform the analysis of the remaining data (Kibiswa, 2019).
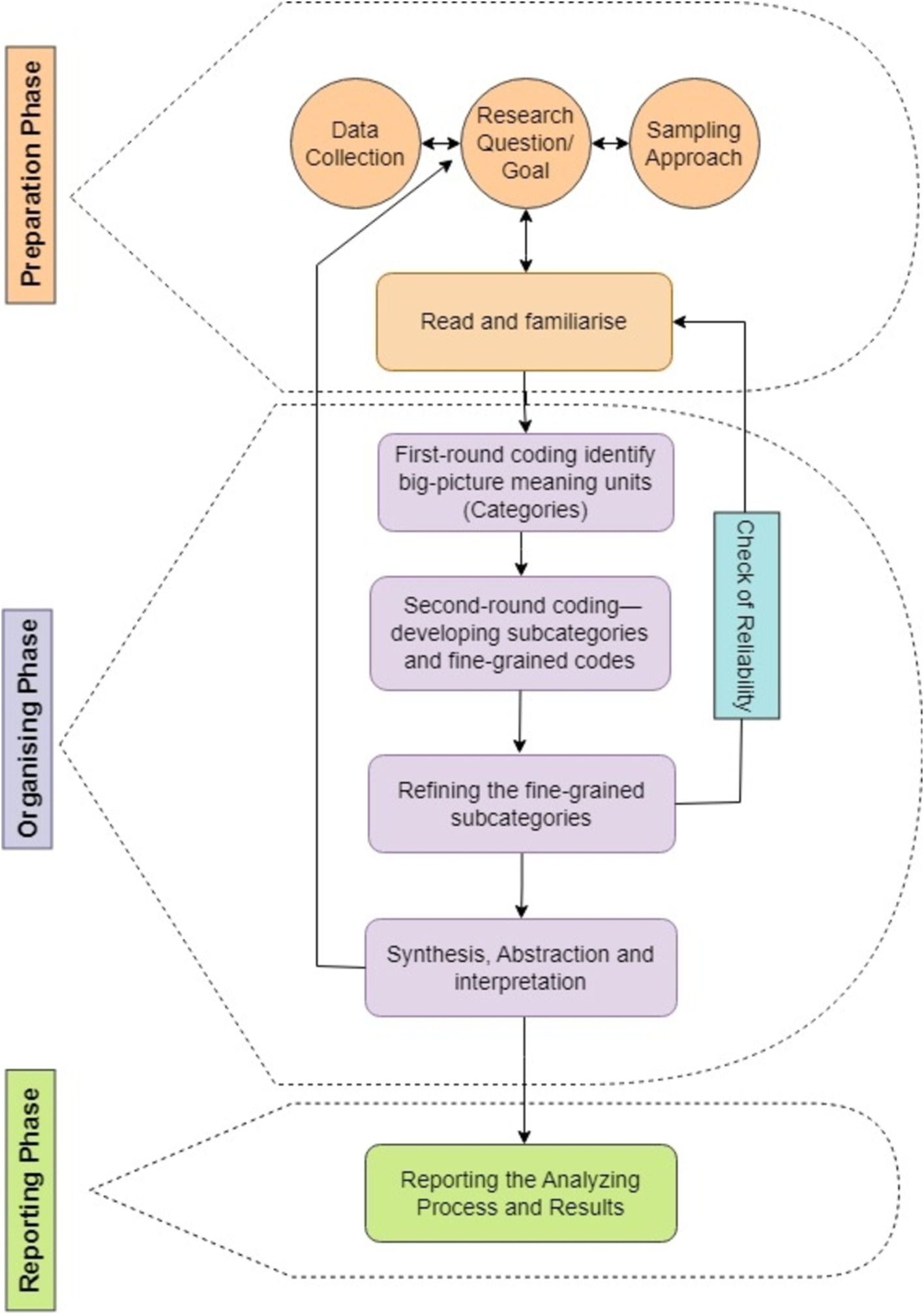
In this study, an inductive QCA approach is employed to achieve a more comprehensive understanding of maladaptation. This method is particularly recommended for studies aiming to explore and describe complex phenomena (Elo and Kyngäs, 2008; Vaismoradi and Snelgrove, 2019). To systematically analyze the research literature and extract key definitions, this study adopts a three-phase inductive content analysis model, integrating the processes outlined by Mayring (2000), Elo and Kyngäs (2008), and Vears and Gillam (2022). This model comprises seven key steps (Figure 1), providing a structured framework for coding and analyzing the data, leading to the identification of essential themes and semantic patterns that elucidate the dimensions of maladaptation. The combination of these methods is designed to capitalize on their complementary strengths. Mayring’s (2000) process offers a systematic approach to coding, enabling detailed qualitative analysis. Elo and Kyngäs (2008) contribute to the consistency of theme and concept extraction across different stages of the analysis, while Weirs and Gilliam emphasize transparency and methodological rigor, ensuring the validity of the research findings.
The initial phase of this research, comprised of two key steps, focuses on defining the research question in line with the study’s objective, selecting a suitable sampling method, and gathering relevant data. This is followed by a thorough immersion in the chosen texts to explore the concept of maladaptation from multiple perspectives. As outlined in the introduction, this study aims to construct a comprehensive definition of maladaptation by employing a purposive sampling approach (Assarroudi et al., 2018). A systematic review of relevant literature—including journal articles, books, and official reports—was conducted using a text-based data collection method (Forman and Damschroder, 2007). Initially, 87 articles, 1 book, and 3 official reports were identified, which, after screening for duplicates and irrelevant sources, were narrowed down to 16 articles and 3 official reports (a total of 18 sources) for detailed analysis (see Figure 2). Table 1 lists the selected sources examined in this study (see Figure 3).
Figure 2

Inductive qualitative content analysis model (based on Mayring, 2000, Elo and Kyngäs, 2008, Vears and Gillam, 2022).
Table 1
| Publisher | Journals | References | Research type (Citation) | Study area/type |
|---|---|---|---|---|
| Elsevier | Global Environmental Change | Smithers and Smit (1997) | Research article (810) | Analytical review |
| Inter-Research | Climate Research | Scheraga and Grambsch (1998) | Research article (305) | USA |
| Springer | Adapting to Climate Change | Burton (1996) | Research article (296) | Analytical review |
| Cambridge University Press | Cambridge University Press | IPCC (2001) | Book (10,708) | Analytical review |
| Cambridge University Press | Cambridge University Press | UNDP (2005) | Book (357) | Analytical review |
| Cambridge University Press | Cambridge University Press | Heyd and Brooks (2009) | Book (97) | Analytical review |
| Taylor & Francis | Climate and Development | Schipper (2009) | Research article (283) | Analytical review |
| Elsevier | Global Environmental Change | Barnett and O’Neill (2010) | Research article (1,503) | Melbourne Australia |
| Taylor & Francis | Global Environmental Change | Fazey et al. (2011) | Research article (168) | Solomon Islands |
| S.A.P.I.EN.S | S.A.P.I.EN.S Surveys and Perspectives Integrating Environment and Society | Magnan (2014) | Research article | Analytical review |
| S.A.P.I.EN.S | S.A.P.I.EN.S Surveys and Perspectives Integrating Environment and Society | Magnan (2014) | Research article (120) | Analytical review |
| Cambridge University Press | Cambridge University Press | IPCC (2014) | Book | Review |
| John Wiley & Sons | WIREs Climate Change | Magnan et al. (2016) | Research article (464) | Analytical review |
| Elsevier | Environmental Science & Policy | Juhola et al. (2016) | Research article (359) | Analytical review |
| PLoS One | PLoS One | Zavaleta et al. (2018) | Research article (60) | Peru |
| John Wiley & Sons | WIREs Climate Change | Atteridge and Remling (2018) | Research article (193) | Analytical review |
| Elsevier | World Development | Eriksen et al. (2021) | Research article (482) | Analytical review |
| Elsevier | Journal of Cleaner Production | Ma et al. (2021) | Research article (19) | Hong Kong |
| Keywords to search | Maladaptation, maladaptive measures, maladaptive outcome | |||
| Total | 17 articles + 1 book | |||
Sources of content analysis related to maladaptation.
Figure 3

Steps of selecting literature sources for systematic review.
4 Results
The results of the inductive qualitative content analysis, conducted in four stages according to the research model (Figure 2), are outlined below:
4.1 First step
4.1.1 Identifying the big picture or unit of meaning
By carefully examining the definition texts, the big picture was identified as two main meaning units of Interventions and Consequences inductively from the texts. At this stage, the selected definitions were categorized based on the core categories derived from the text. The coding process involved highlighting specific segments, with yellow used to denote Interventions and turquoise representing Consequences (as shown in Table 2). This systematic approach helped clarify the distinction between these key categories.
Table 2
|
|
|
Identification of categories (meaning unit).
4.1.2 Coding tree of the first stage (coding schema)
The coding tree is actually the clear expression of the main categories that were distinguished and identified in the above table as yellow and turquoise color symbols (see Table 3).
Table 3
|
The coding scheme of the first step.
4.2 Second step
4.2.1 Second round coding
After identifying the meaning units and main categories, the next step involves outlining subcategories that correspond to specific elements within the definitions. These subcategories represent a more detailed breakdown of the main categories derived from the selected definitions. Using an inductive approach, the subcategories are labeled based on terms and phrases directly extracted from the text. At this stage, distinct colors are applied for coding (see Table 4). Continuing the coding scheme from the previous step, yellow represents Interventions, turquoise signifies Consequences, and additional subcategories are distinguished using further color variations, as shown in Figure 4.
Table 4
|
|
|
Identification of subcategories.
Figure 4

Summary of categories and subcategories.
4.2.2 Summary chart of categories and subcategories
At this stage, the extracted categories and subcategories from the texts were organized by color, facilitating the process of refinement, synthesis, and interpretation. This color-coded organization helps in systematically analyzing and cross-referencing the findings based on the researcher’s methodology.
4.2.3 Second stage coding tree (coding schema)
The coding tree at this stage actually represents the specific sub-categories that were distinguished and identified in the above table as different colored symbols (see Table 5).
Table 5
|
The coding schema of the second step.
4.3 The third step: refining the sub-categories in detail
In this phase, the identified categories and subcategories from the previous stage are refined through a third round of coding. This step ensures the accuracy of the relationships between subcategories and their corresponding higher-level categories, as well as clarifies any ambiguous subcategories or overly broad categories. The coding process is revisited at the level of subcategory components, allowing for a more comprehensive and precise understanding of the extracted definitions. The refined coding tree is presented in Table 6, offering clearer insights into the structure and interrelations of the data.
Table 6
|
The coding scheme of the third step.
4.4 The fourth step: integration and interpretation of results
In this stage, the categories and subcategories identified in previous phases are consolidated into a cohesive framework. This framework lays the foundation for a comprehensive definition, synthesizing insights from the diverse definitions encountered in the research literature. Using an inductive qualitative content analysis approach, we systematically reviewed, compared, and categorized the data, which led to the development of a well-rounded definition of maladaptation. Furthermore, after gathering feedback and comments from 6 researchers involved in the study of maladaptation worldwide through a focus group and incorporating their suggestions and critiques, the study proposes the following refined definition:
Maladaptation refers to any adaptation intervention, whether individual, organizational, or infrastructural, that unintentionally results in negative consequences at any point within interconnected social-ecological systems over time.
These outcomes preeminently emerge through dynamic processes (such as activating change trajectories or dynamic mechanisms) or constraining processes (lock-in effects, traps, and path dependency). Identifying maladaptation is mainly possible by focusing on critical concerns and clearly defining system boundaries, as well as temporal and spatial scopes.
This definition was developed by analyzing various dimensions of maladaptive behaviors and their impacts from multiple perspectives of researchers and experts in this field over the past three decades. It is derived from key conceptual elements present in prominent definitions of maladaptation found in the literature and reflects critical insights emphasized by leading scholars in this domain.
5 Discussion
As noted by Magnan et al. (2016), a deeper understanding of the roots and forms of maladaptation is urgently needed. This study, through its analysis of various definitions and research on maladaptation, offers several insights to further the discussion. First, while the definition presented here emphasizes the theoretical framework of maladaptation, it is essential, as Magnan (2014) highlights, to transition from a theoretical approach to a practical and objective approach. Theoretical models provide a foundation for identifying and conceptualizing maladaptation, but their practical application is crucial for assessing and mitigating its negative consequences. The objective aspect of maladaptation is particularly noteworthy, as it enables the evaluation of adaptation efforts in real-world contexts. By acknowledging the interplay between theoretical and practical aspects, researchers and practitioners can develop more effective strategies for addressing maladaptation.
Moreover, in assessing maladaptation, objectivity should be prioritized. While subjective judgments inevitably play a role, especially in interpreting complex socio-environmental data, relying on objective indicators wherever possible enhances the accuracy and relevance of findings. Objective assessments, grounded in measurable data, offer a practical basis for comparison across different contexts. However, as Jones et al. (2015) caution, even objective assessments are not entirely free from subjective interpretation. The challenge lies in carefully managing subjectivity to ensure that biases do not compromise the analysis of adaptation efforts.
Additionally, this research underscores the importance of adopting both ex-ante and ex-post perspectives when defining and assessing maladaptation. Maladaptive outcomes may emerge at various stages of the adaptation process, and both perspectives are critical to understanding and addressing these outcomes. Ex-ante evaluations, by anticipating potential maladaptive consequences before strategies are implemented, provide opportunities for prevention and course correction. This preemptive approach can prevent costly socio-ecological impacts. As Magnan et al. (2016) stress, in the face of accelerating climate change, societies cannot afford to invest resources in misguided adaptation efforts. On the other hand, ex-post assessments are essential for understanding the long-term impacts of adaptation actions and optimizing future strategies to prevent maladaptation. Adopting a comprehensive approach to maladaptation enables researchers and policymakers to understand the complexities of maladaptation better and develop more effective methods to enhance the sustainability of socio-ecological systems and avoid costly mistakes. The definition provided by this research has attempted to cover both aspects as much as possible.
The new definition of climate change maladaptation offers a conceptual framework for future research in this area. Based on an analysis of 18 key publications, this definition builds upon previous perspectives and highlights the need to consider the unintended impacts of adaptation measures on social-ecological systems. This approach can help to better identify factors that contribute to long-term vulnerability and improve adaptation strategies.
6 Conclusion
Maladaptation poses a significant threat to climate stability, acting as a hidden risk similar to a Trojan horse. Mitigating this risk requires the adoption of comprehensive, participatory, and continuous monitoring approaches that engage all relevant stakeholders in an inclusive process. The findings of this study, consistent with the work of Schipper (2020), underscore the importance of detailed planning, active stakeholder engagement, and a thorough understanding of local vulnerabilities and contexts. Prioritizing adaptation strategies that are regionally focused, collaboratively designed, and sustainable can reduce the likelihood of maladaptation while enhancing community resilience to climate change. As noted by Adhikari et al. (2018), this necessitates integrating adaptation efforts at both individual and community levels, with a broader outlook that considers far-reaching impacts and demonstrates heightened sensitivity to local needs.
Additionally, the findings of this research align with recent IPCC reports, which emphasize the importance of adopting a holistic approach and strengthening environmental monitoring, education, and inclusion in the design and implementation of future adaptation strategies (Mimura et al., 2014). Comprehensive and long-term frameworks for monitoring and evaluating adaptation efforts, as highlighted by Atteridge and Remling (2018), not only instill greater confidence among financiers but also assist policymakers in making informed decisions about effective adaptation measures. One of the most impactful ways to prevent maladaptation, as suggested by this research, is to establish platforms that enable local community participation in the sustainable management of natural resources such as farmland, forests, and watersheds. This participatory approach, by leveraging local knowledge and fostering a sense of ownership, can significantly improve adaptive capacities, sustainability, and resilience. Integrating local knowledge into vulnerability assessments also encourages active stakeholder involvement, contributing to a stronger capacity to avert maladaptation.
Redefining maladaptation to climate change in natural resources and forests is crucial for effective management. A comprehensive definition helps managers and policymakers understand the long-term effects of adaptation decisions, enabling them to design more sustainable and effective strategies that preserve forest ecosystems and strengthen social-ecological resilience against climate change.
In this regard, future research should focus on developing context-specific frameworks for assessing the impacts of maladaptation. These frameworks should be designed in collaboration with field experts, local stakeholders, and specialists, and should employ an iterative process of pre-action and post-action assessments to ensure continuous refinement and effectiveness.
Statements
Data availability statement
The original contributions presented in the study are included in the article/supplementary material, further inquiries can be directed to the corresponding author.
Author contributions
DR: Conceptualization, Data curation, Formal analysis, Funding acquisition, Investigation, Methodology, Project administration, Resources, Software, Supervision, Validation, Visualization, Writing – original draft, Writing – review & editing. MS: Conceptualization, Data curation, Formal analysis, Funding acquisition, Investigation, Methodology, Project administration, Resources, Software, Supervision, Validation, Visualization, Writing – original draft, Writing – review & editing.
Funding
The author(s) declare that no financial support was received for the research, authorship, and/or publication of this article.
Conflict of interest
The authors declare that the research was conducted in the absence of any commercial or financial relationships that could be construed as a potential conflict of interest.
Generative AI statement
The author(s) declare that no Generative AI was used in the creation of this manuscript.
Publisher’s note
All claims expressed in this article are solely those of the authors and do not necessarily represent those of their affiliated organizations, or those of the publisher, the editors and the reviewers. Any product that may be evaluated in this article, or claim that may be made by its manufacturer, is not guaranteed or endorsed by the publisher.
References
1
Adger W. N. Arnell N. W. Tompkins E. L. (2005). Successful adaptation to climate change across scales. Glob. Environ. Change15, 77–86. doi: 10.1016/j.gloenvcha.2004.12.005
2
Adhikari S. Baral H. Nitschke C. (2018). Adaptation to climate change in Panchase mountain ecological regions of Nepal. Environments5:42. doi: 10.3390/environments5030042
3
Allen C. D. Macalady A. K. Chenchouni H. Bachelet D. McDowell N. Vennetier M. et al . (2010). A global overview of drought and heat-induced tree mortality reveals emerging climate change risks for forests. For. Ecol. Manag.259, 660–684. doi: 10.1016/j.foreco.2009.09.001
4
Antoci A. Russu P. Ticci E. (2020). Modeling maladaptation in the inequality–environment nexus. J. Econ. Interac. Coord.17, 115–140. doi: 10.1007/s11403-020-00301-6
5
Antwi-Agyei P. Dougill A. J. Stringer L. C. Codjoe S. N. A. (2018). Adaptation opportunities and maladaptive outcomes in climate vulnerability hotspots of northern Ghana. Clim. Risk Manag.19, 83–93. doi: 10.1016/j.crm.2017.11.003
6
Arenas-Wong R. A. Robles-Morúa A. Bojórquez A. Martínez-Yrízar A. Yépez E. A. Álvarez-Yépiz J. C. (2023). Climate-induced changes to provisioning ecosystem services in rural socio ecosystems in Mexico. Weather Clim. Extrem.41:100583. doi: 10.1016/j.wace.2023.100583
7
Arora N. K. (2019). Impact of climate change on agriculture production and its sustainable solutions. Environ. Sustain.2, 95–96. doi: 10.1007/s42398-019-00078-w
8
Assarroudi A. Heshmati Nabavi F. Armat M. R. Ebadi A. Vaismoradi M. (2018). Directed qualitative content analysis: the description and elaboration of its underpinning methods and data analysis process. J. Res. Nurs.23, 42–55. doi: 10.1177/1744987117741667
9
Atteridge A. Remling E. (2018). Is adaptation reducing vulnerability or redistributing it?Wiley Interdiscip. Rev.: Clim. Change9:e500. doi: 10.1002/wcc.500
10
Barnett J. O’Neill S. (2010). Maladaptation. Glob. Environ. Change20, 211–213. doi: 10.1016/j.gloenvcha.2009.11.004
11
Barnett J. O’Neill S. J. (2013). “Minimising the risk of maladaptation: a framework for analysis” in Climate adaptation futures. eds. PalutikofJ.BoulterS. L.AshA. J.SmithM. S.ParryM.WaschkaM.et al. (Hoboken, NJ: Wiley-Blackwell), 87–94.
12
Boon E. Ahenkan A. (2013). Assessing climate change impacts on ecosystem services and livelihoods in Ghana: case study of communities around Sui Forest Reserve. J. Ecosyst. EcographyS3:001. doi: 10.4172/2157-7625.s3-001
13
Brown K. (2011). Sustainable adaptation: an oxymoron?Clim. Dev.3, 21–31. doi: 10.3763/cdev.2010.0062
14
Burton I. (1996). “The growth of adaptation capacity: practice and policy” in Adapting to climate change: an international perspective (New York, NY: Springer), 55–67.
15
Bustos E. S. Vicuña S. D. (2016). Decision making and adaptation processes to climate change. Ambiente Soc.19, 215–234. doi: 10.1590/1809-4422asocex0004v1942016
16
Chi C. F. Lu S. Y. Hallgren W. Ware D. Tomlinson R. (2021). Role of spatial analysis in avoiding climate change maladaptation: a systematic review. Sustainability13:3450. doi: 10.3390/su13063450
17
Christian-Smith J. Levy M. C. Gleick P. H. (2015). Maladaptation to drought: a case report from California, USA. Sustain. Sci.10, 491–501. doi: 10.1007/s11625-014-0269-1
18
Dapilah F. Nielsen J. Ø. (2020). Climate change extremes and barriers to successful adaptation outcomes: disentangling a paradox in the semi-arid savanna zone of northern Ghana. Ambio49, 1437–1449. doi: 10.1007/s13280-019-01275-x
19
Dilling L. Prakash A. Zommers Z. Ahmad F. Singh N. de Wit S. et al . (2019). Is adaptation success a flawed concept?Nat. Clim. Change9, 572–574. doi: 10.1038/s41558-019-0539-0
20
El Chami D. Trabucco A. Wong T. Monem M. A. Mereu V. (2022). Costs and effectiveness of climate change adaptation in agriculture: a systematic review from the NENA region. Clim. Pol.22, 445–463. doi: 10.1080/14693062.2021.1997703
21
Elo S. Kyngäs H. (2008). The qualitative content analysis process. J. Adv. Nurs.62, 107–115. doi: 10.1111/j.1365-2648.2007.04569.x
22
Eriksen S. Aldunce P. Bahinipati C. S. Martins R. D. A. Molefe J. I. Nhemachena C. et al . (2011). When not every response to climate change is a good one: identifying principles for sustainable adaptation. Clim. Dev.3, 7–20. doi: 10.3763/cdev.2010.0060
23
Eriksen S. Brown K. (2011). Sustainable adaptation to climate change. Clim. Dev.3, 3–6. doi: 10.3763/cdev.2010.0064
24
Eriksen S. Schipper E. L. F. Scoville-Simonds M. Vincent K. Adam H. N. Brooks N. et al . (2021). Adaptation interventions and their effect on vulnerability in developing countries: help, hindrance or irrelevance?World Dev.141:105383. doi: 10.1016/j.worlddev.2020.105383
25
Fankhauser S. (2017). Adaptation to climate change. Ann. Rev. Resour. Econ.9, 209–230. doi: 10.1146/annurev-resource-100516-033554
26
Fazey I. Pettorelli N. Kenter J. Wagatora D. Schuett D. (2011). Maladaptive trajectories of change in Makira, Solomon Islands. Glob. Environ. Change21, 1275–1289. doi: 10.1016/j.gloenvcha.2011.07.006
27
Findlater K. Kozak R. Gukova V. Hagerman S. (2021). Redefining climate change maladaptation using a values-based approach in forests. People Nat.4, 231–242. doi: 10.1002/pan3.10278
28
Flannigan M. D. Krawchuk M. A. de Groot W. J. Wotton B. M. Gowman L. M. (2009). Impacts of climate change on fire activity and fire management in the Canadian forest. Glob. Change Biol.15, 549–560. doi: 10.1111/j.1365-2486.2008.01660.x
29
Forman J. Damschroder L. (2007). “Qualitative content analysis” in Empirical methods for bioethics: a primer (advances in bioethics). eds. JacobyL.SiminoffL. A. (Bingley: Emerald Group Publishing Limited), 39–62.
30
Fuldauer L. I. Thacker S. Haggis R. A. Fuso-Nerini F. Nicholls R. J. Hall J. W. (2022). Targeting climate adaptation to safeguard and advance the sustainable development goals. Nat. Commun.13:3579. doi: 10.1038/s41467-022-31202-w
31
Grasso M. (2011). The role of justice in the north-south conflict in climate change: the case of negotiations on the adaptation fund. Int. Environ. Agreem.: Politics Law Econ.11, 361–377. doi: 10.1007/s10784-010-9145-3
32
Guodaar L. Asante F. Eshun G. Abass K. Afriyie K. Appiah D. O. et al . (2020). How do climate change adaptation strategies result in unintended maladaptive outcomes? Perspectives of tomato farmers. Int. J. Veg. Sci.26, 15–31. doi: 10.1080/19315260.2019.1573393
33
Heyd T. Brooks N. (2009). “Exploring cultural dimensions of adaptation to climate change” in Adapting to climate change: thresholds, values, governance (Cambridge: Cambridge University Press), 269–282.
34
Intergovernmental Panel on Climate Change (2017). Climate change 2017: the physical science basis. Contribution of Working Group I to the Fifth Assessment Report of the Intergovernmental Panel on Climate Change. Cambridge: Cambridge University Press.
35
IPCC . (2001). Climate change 2001: the scientific basis. Contribution of Working Group I to the Third Assessment Report of the Intergovernmental Panel on Climate Change. HoughtonJ. T.DingY.GriggsD. J.NoguerM.LindenP. J.van derDaiX.et al. Cambridge University Press, Cambridge. 881
36
IPCC (2012). Managing the risks of extreme events and disasters to advance climate change adaptation. A special report of Working Groups I and II of the Intergovernmental Panel on Climate Change. Cambridge: Cambridge University Press.
37
IPCC (2014). Summary for policymakers, climate change 2014: impacts, adaptation, and vulnerability. Part A: Global and sectoral aspects. Contribution of Working Group II to the Fifth Assessment Report of the Intergovernmental Panel on Climate Change. Cambridge: Cambridge University Press.
38
IPCC (2019) in Climate change and land: an IPCC special report on climate change, desertification, land degradation, sustainable land. eds. ShuklaP. R.SkeaJ.BuendiaE. C.Masson-DelmotteV.PörtnerH.-O.RobertsD. C.et al. (Cambridge: Cambridge University Press).
39
IPCC (2022) in Climate change 2022: impacts, adaptation, and vulnerability. Contribution of Working Group II to the Sixth Assessment Report of the Intergovernmental Panel on Climate Change. eds. PörtnerH.-O.RobertsD. C.TignorM.PoloczanskaE. S.MintenbeckK.AlegríaA.et al. (Cambridge: Cambridge University Press), 3056.
40
Isse A. M. (2024). The effect of climate change on food security in Gedo, Jubaland. INOSR Exp. Sci.13, 44–60. doi: 10.59298/INOSRES/2024/1.44.6010
41
Jones L. Carabine E. Schipper L. (2015). (Re) conceptualizing maladaptation in policy and practice: towards an evaluative framework. Available at:https://ssrn.com/abstract=2643009
42
Juhola S. Glaas E. Linnér B. O. Neset T. S. (2016). Redefining maladaptation. Environ. Sci. Pol.55, 135–140. doi: 10.1016/j.envsci.2015.09.014
43
Kibiswa N. K. (2019). Directed qualitative content analysis (DQlCA): a tool for conflict analysis. Qual. Rep.24, 2059–2079. doi: 10.46743/2160-3715/2019.3778
44
Kyngäs H. Mikkonen K. Kääriäinen M. (Eds.) (2019). The application of content analysis in nursing science research. Cham: Springer.
45
Lemi T. Hailu F. (2019). Effects of climate change variability on agricultural productivity. Int. J. Environ. Sci. Nat. Resour.17, 14–20. doi: 10.19080/IJESNR.2019.17.555953
46
Lindgren B. M. Lundman B. Graneheim U. H. (2020). Abstraction and interpretation during the qualitative content analysis process. Int. J. Nurs. Stud.108:103632. doi: 10.1016/j.ijnurstu.2020.103632
47
Ma A. T. Wong G. K. Cheung L. T. Lo A. Y. Jim C. Y. (2021). Climate change perception and adaptation of residents in Hong Kong. J. Clean. Prod.288:125123. doi: 10.1016/j.jclepro.2020.125123
48
Magnan A. (2014). Avoiding maladaptation to climate change: towards guiding principles. Paris: S.A.P.I.EN.S.
49
Magnan A. K. Schipper E. L. F. Burkett M. Bharwani S. Burton I. Eriksen S. et al . (2016). Addressing the risk of maladaptation to climate change. Wiley Interdiscip. Rev.: Clim. Change7, 646–665. doi: 10.1002/wcc.409
50
Malhi Y. Franklin J. Seddon N. Solan M. Turner M. G. Field C. B. et al . (2020). Climate change and ecosystems: threats, opportunities, and solutions. Philos. Trans. R. Soc. B375:20190104. doi: 10.1098/rstb.2019.0104
51
Malik I. H. Ford J. D. (2024). Addressing the climate change adaptation gap: key themes and future directions. Climate12:24. doi: 10.3390/cli12020024
52
Masson-Delmotte V. P. Zhai P. Pirani S. L. Connors C. Péan S. Berger N. et al . (2021). “Summary for policymakers” in Climate change 2021: the physical science basis. Contribution of Working Group I to the Sixth Assessment Report of the Intergovernmental Panel on Climate Change (Cambridge: Cambridge University Press).
53
Mayring P. (2000). Qualitative content analysis [28 paragraphs]. Forum Qual. Sozialforsch.1:20. Available at:http://nbnresolving.de/urn:nbn:de:0114-fqs0002204
54
Millennium Ecosystem Assessment (2005). Ecosystems and human well-being: synthesis. Washington, DC: Island Press.
55
Mimura N. Pulwarty R. S. Duc D. M. Elshinnawy I. Redsteer M. H. Huang H. Q. et al . (2014). “Adaptation planning and implementation” in Climate change 2014: impacts, adaptation, and vulnerability. Part A: Global and sectoral aspects. Contribution of Working Group II to the Fifth Assessment Report of the Intergovernmental Panel on Climate Change. eds. FieldC. B.BarrosV. R.DokkenD. J.MachK. J.MastrandreaM. D.BilirT. E.et al. (Cambridge: Cambridge University Press), 869–898.
56
Müller B. Johnson L. Kreuer D. (2017). Maladaptive outcomes of climate insurance in agriculture. Glob. Environ. Change46, 23–33. doi: 10.1016/j.gloenvcha.2017.06.010
57
Naufal N. Mappiasse M. F. Nasir M. I. (2023). Adaptation from maladaptation: a case study of community-based initiatives of the Saddang Watershed. For. Soc.7, 167–183. doi: 10.24259/fs.v7i1.19453
58
Neset T. S. Wiréhn L. Klein N. Käyhkö J. Juhola S. (2019). Maladaptation in Nordic agriculture. Clim. Risk Manag.23, 78–87. doi: 10.1016/j.crm.2018.12.003
59
Noble I. R. Huq S. Anokhin Y. A. Carmin J. Goudou D. Lansigan F. P. et al . (2014). “Adaptation needs and options” in Climate change 2014: impacts, adaptation, and vulnerability. Part A: Global and sectoral aspects. Contribution of working group II to the fifth assessment report of the intergovernmental panel on climate change. eds. FieldC. B.BarrosV. R.DokkenD. J.MachK. J.MastrandreaM. D.BilirT. E.et al. (Cambridge: Cambridge University Press), 833–868.
60
Noble I. R. Huq S. Anokhin Y. A. Carmin J. A. Goudou D. Lansigan F. P. et al . (2015). “Adaptation needs and options” in Climate change 2014 impacts, adaptation and vulnerability: Part A: Global and sectoral aspects (Cambridge: Cambridge University Press), 833–868.
61
Nwedu C. N. (2020). Towards a prioritized climate change management strategy: a revisit to mitigation and adaptation policies. Climate change, hazards, and adaptation options: handling the impacts of a changing climate, 351–367. Springer, Cham
62
O’Hare P. White I. Connelly A. (2016). Insurance as maladaptation: resilience and the ‘business as usual’ paradox. Environ. Plan. C34, 1175–1193. doi: 10.1177/0263774X15602022
63
Piggott-McKellar A. E. McNamara K. E. Nunn P. D. (2020). Who defines “good” climate change adaptation and why it matters: a case study from Abaiang Island, Kiribati. Reg. Environ. Change20, 1–15. doi: 10.1007/s10113-020-01614-9
64
Pouliotte J. Smit B. Westerhoff L. (2009). Adaptation and development: livelihoods and climate change in Subarnabad, Bangladesh. Clim. Dev.1, 31–46. doi: 10.3763/cdev.2009.0001
65
Reckien D. Magnan A. K. Singh C. Lukas-Sithole M. Orlove B. Schipper E. L. F. et al . (2023). Navigating the continuum between adaptation and maladaptation. Nat. Clim. Change13, 907–918. doi: 10.1038/s41558-023-01774-6
66
Rickards L. Howden S. M. (2012). Transformational adaptation: agriculture and climate change. Crop Pasture Sci.63, 240–250. doi: 10.1071/CP11172
67
Rimmel G. Cordazzo M. (2021). “Deductive versus inductive content analysis: a methodological research note to disclosures studies in intellectual capital research” in Research handbook on intellectual capital and business (Cheltenham: Edward Elgar Publishing), 109–124.
68
Safitri D. Saufi A. Sakti D. P. B. (2022). Penerapan Analisis Konten Kualitatif Pada Studi Revisit Intention Wisatawan Muslim Ke Lombok Dalam Konteks Pariwisata Halal. JMM UNRAM11, 308–320. doi: 10.29303/jmm.v11i4.740
69
Sakapaji S. C. Puthenkalam J. J. (2023). Advancement of Climate Adaptation, Resilience-Building, and Sustainability (CARS) model in agriculture in developing countries. J. Environ. Agric. Stud.4, 20–40. doi: 10.32996/jeas.2023.4.2.5
70
Sandelowski M. (1995). Qualitative analysis: what it is and how to begin?Res. Nurs. Health18, 371–375. doi: 10.1002/nur.4770180411
71
Santos J. A. Yang C. Fraga H. Malheiro A. C. Moutinho-Pereira J. Dinis L. T. et al . (2021). Long-term adaptation of European viticulture to climate change: an overview from the H2020 Clim4Vitis action. IVES Tech. Rev.4644, 1–2. doi: 10.20870/IVES-TR.2021.4644
72
Savari M. Damaneh H. E. Damaneh H. E. (2024a). Managing the effects of drought through the use of risk reduction strategy in the agricultural sector of Iran. Clim. Risk Manage.45:100619. doi: 10.1016/j.crm.2024.100619
73
Savari M. Jafari A. Sheheytavi A. (2024b). The impact of social capital to improve rural households’ resilience against flooding: evidence from Iran. Front. Water6:1393226. doi: 10.3389/frwa.2024.1393226
74
Savari M. Khaleghi B. (2023). The role of social capital in forest conservation: an approach to deal with deforestation. Sci. Total Environ.896:165216. doi: 10.1016/j.scitotenv.2023.165216
75
Savari M. Khaleghi B. (2024). Factors influencing the application of forest conservation behavior among rural communities in Iran. Environ. Sustain. Indic.21:100325. doi: 10.1016/j.indic.2023.100325
76
Savari M. Sheheytavi A. Amghani M. S. (2023). Factors underpinning Iranian farmers’ intention to conserve biodiversity at the farm level. J. Nat. Conserv.73:126419. doi: 10.1016/j.jnc.2023.126419
77
Savari M. Zhoolideh M. Limuie M. (2024c). The combination of climate information services in the decision-making process of farmers to reduce climate risks: application of social cognition theory. Clim. Serv.35:100500. doi: 10.1016/j.cliser.2024.100500
78
Savari M. Zhoolideh M. Limuie M. (2024d). An analysis of the barriers to using climate information services to build a resilient agricultural system in Iran. Nat. Hazards120, 1395–1419. doi: 10.1007/s11069-023-06255-9
79
Scheraga J. D. Grambsch A. E. (1998). Risks, opportunities, and adaptation to climate change. Clim. Res.11, 85–95. doi: 10.3354/cr011085
80
Schipper E. L. F. (2009). Meeting at the crossroads? Exploring the linkages between climate change adaptation and disaster risk reduction. Clim. Dev.1, 16–30. doi: 10.3763/cdev.2009.0004
81
Schipper E. L. F. (2020). Maladaptation: when adaptation to climate change goes very wrong. One Earth3, 409–414. doi: 10.1016/j.oneear.2020.09.014
82
Sheydayi A. Dadashpoor H. (2023). Conducting qualitative content analysis in urban planning research and urban studies. Habitat Int.139:102878. doi: 10.1016/j.habitatint.2023.102878
83
Shoko Kori D. Kori E. (2022). Towards sustainable adaptation: a tool for estimating adaptation costs to climate change for smallholder farmers. Front. Clim.4:947308. doi: 10.3389/fclim.2022.947308
84
Shrivastava P. Ansari U. (2010). Text categorization is based on associative classification. Int. J. Comput. Commun. Technol.1, 115–121. doi: 10.47893/IJCCT.2010.1031
85
Sintayehu D. W. (2018). Impact of climate change on biodiversity and associated key ecosystem services in Africa: a systematic review. Ecosyst. Health Sustain.4, 225–239. doi: 10.1080/20964129.2018.1530054
86
Smit B. Pilifosova O. (2003). Adaptation to climate change in the context of sustainable development and equity. Sustain. Dev.8:9.
87
Smithers J. Smit B. (1997). Human adaptation to climatic variability and change. Glob. Environ. Change7, 129–146. doi: 10.1016/S0959-3780(97)00003-4
88
Tanyanyiwa V. I. Madobi R. (2017). “Local adaptation to climate extremes in Domboshawa: opportunities and limitations” in Limits to climate change adaptation. Climate change management (Cham: Springer), 191–208.
89
Torabi E. Dedekorkut-Howes A. Howes M. (2018). Adapting or maladapting: building resilience to climate-related disasters in coastal cities. Cities72, 295–309. doi: 10.1016/j.cities.2017.09.008
90
Tubi A. Williams J. (2021). Beyond binary outcomes in climate adaptation: the illustrative case of desalination. Wiley Interdiscip. Rev.: Clim. Change12:e695. doi: 10.1002/wcc.695
91
UNDP (2005) in Adaptation policy frameworks for climate change: developing strategies, policies and measures. eds. LimB.Spanger-SiegfriedE.BurtonI.MaloneE.HuqS. (Cambridge: Cambridge University Press).
92
UNEP (2019) in Frontiers 2018/19: emerging issues of environmental concern. eds. KolodziejczykB.KoflerN.ArayaM.BullJ.ChamperJ.LiuC.et al. (Nairobi: United Nations Environment Programme).
93
UNFCCC (2007). Investment and financial flows to address climate change. Bonn: United Nations Framework Convention on Climate Change, 270.
94
Vaismoradi M. Snelgrove S. (2019). Theme in qualitative content analysis and thematic analysis. Forum Qual. Sozialforsch20, –23. doi: 10.17169/fqs-20.3.3376
95
Vears D. F. Gillam L. (2022). Inductive content analysis: a guide for beginning qualitative researchers. Focus Health Prof. Educ.23, 111–127. doi: 10.11157/fohpe.v23i1.544
96
Westoby R. McNamara K. E. Kumar R. Nunn P. D. (2020). From community-based to locally-led adaptation: evidence from Vanuatu. Ambio49, 1466–1473. doi: 10.1007/s13280-019-01294-8
97
Yang Y. Liu B. Wang P. Chen W. Q. Smith T. M. (2020). Toward sustainable climate change adaptation. J. Ind. Ecol.24, 318–330. doi: 10.1111/jiec.12984
98
Zavaleta C. Berrang-Ford L. Ford J. Llanos-Cuentas A. Carcamo C. Ross N. A. et al . (2018). Multiple non-climatic drivers of food insecurity reinforce climate change maladaptation trajectories among Peruvian indigenous Shawi in the Amazon. PLoS One13:e0205714. doi: 10.1371/journal.pone.0205714
99
Zobeidi T. Yaghoubi J. Yazdanpanah M. (2021). Developing a paradigm model for the analysis of farmers’ adaptation to water scarcity. Environ. Dev. Sustain.24, 5400–5425. doi: 10.1007/s10668-021-01663-y
Summary
Keywords
maladaptation, climate resilience, vulnerability, socio-ecological systems, content analysis
Citation
Rouzaneh D and Savari M (2024) Redefining maladaptation to climate change: a conceptual examination of the unintended consequences of adaptation strategies on ecological-human systems. Front. For. Glob. Change 7:1506295. doi: 10.3389/ffgc.2024.1506295
Received
04 October 2024
Accepted
15 November 2024
Published
09 December 2024
Volume
7 - 2024
Edited by
Mohammad Reza Pakravan-Charvadeh, Lorestan University, Iran
Reviewed by
Ashkan Nabavi-Pelesaraei, Technical University of Denmark, Denmark
Masoud Bijani, Tarbiat Modares University, Iran
Naser Valizadeh, Shiraz University, Iran
Rahim Maleknia, Lorestan University, Iran
Updates
Copyright
© 2024 Rouzaneh and Savari.
This is an open-access article distributed under the terms of the Creative Commons Attribution License (CC BY). The use, distribution or reproduction in other forums is permitted, provided the original author(s) and the copyright owner(s) are credited and that the original publication in this journal is cited, in accordance with accepted academic practice. No use, distribution or reproduction is permitted which does not comply with these terms.
*Correspondence: Moslem Savari, Savari@asnrukh.ac.ir
Disclaimer
All claims expressed in this article are solely those of the authors and do not necessarily represent those of their affiliated organizations, or those of the publisher, the editors and the reviewers. Any product that may be evaluated in this article or claim that may be made by its manufacturer is not guaranteed or endorsed by the publisher.