Case Report
Published on 04 Aug 2022
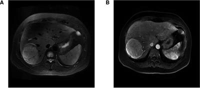
Hepatic inflammatory myofibroblastic tumor: One case report
in Surgical Oncology
- 2,834 views
- 4 citations
Case Report
Published on 04 Aug 2022
in Surgical Oncology
Original Research
Published on 06 Sep 2022
in Computational Genomics
Original Research
Published on 22 Dec 2023
in Gastrointestinal Sciences
Review
Published on 11 May 2023
in Gastrointestinal and Hepatic Pharmacology
Original Research
Published on 26 Aug 2022
in Pharmacogenetics and Pharmacogenomics
Original Research
Published on 30 May 2023
in Gastrointestinal and Hepatic Pharmacology
Original Research
Published on 16 May 2025
in Gastrointestinal and Hepatic Pharmacology
Review
Published on 14 Jun 2024
in Pharmacology of Anti-Cancer Drugs
Original Research
Published on 19 May 2022
in Gastrointestinal and Hepatic Pharmacology
Original Research
Published on 07 Jul 2025
in Cancer Genetics and Oncogenomics
Review
Published on 05 Jan 2024
in Molecular and Cellular Pathology
Original Research
Published on 10 Jan 2022
in Gastrointestinal and Hepatic Pharmacology
Original Research
Published on 10 Nov 2022
in Translational Pharmacology
Review
Published on 12 Oct 2023
in Cancer Genetics and Oncogenomics
Review
Published on 20 Dec 2023
in Protein Biochemistry for Basic and Applied Sciences
Original Research
Published on 16 Apr 2025
in Pharmacology of Anti-Cancer Drugs