Original Research
Published on 14 Jan 2022
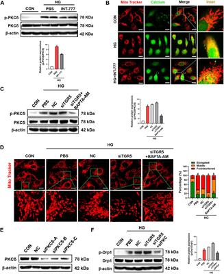
TGR5 Activation Ameliorates Mitochondrial Homeostasis via Regulating the PKCδ/Drp1-HK2 Signaling in Diabetic Retinopathy
in Cell Death and Survival
- 11,221 views
- 44 citations
Original Research
Published on 14 Jan 2022
in Cell Death and Survival
Original Research
Published on 11 Dec 2015
in Experimental Pharmacology and Drug Discovery
Original Research
Published on 09 Jan 2025
in Medicinal and Pharmaceutical Chemistry
Original Research
Published on 20 Oct 2022
in Molecular and Cellular Oncology
Original Research
Published on 22 Feb 2021
in Inflammation
Mini Review
Published on 26 Dec 2016
in Gastrointestinal Sciences
Review
Published on 28 Apr 2021
in Cardiovascular and Smooth Muscle Pharmacology
Original Research
Published on 03 Nov 2014
in Gastrointestinal Sciences
Original Research
Published on 17 Jul 2017
in Ethnopharmacology
Review
Published on 07 Nov 2017
in Neuroendocrine Science
Original Research
Published on 03 Dec 2024
in Cardiovascular Genetics and Systems Medicine
Brief Research Report
Published on 24 Apr 2024
in Autonomic Disorders
Original Research
Published on 02 Oct 2018
in Viral Immunology
Original Research
Published on 12 Sep 2024
in Molecular Signalling and Pathways
Review
Published on 20 Mar 2025
in Cardiovascular and Smooth Muscle Pharmacology
Original Research
Published on 12 Apr 2022
in Marine Fisheries, Aquaculture and Living Resources