Original Research
Published on 06 Jul 2022
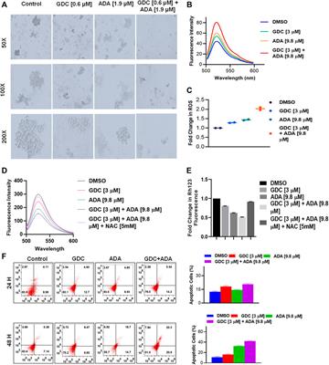
Adapalene and Doxorubicin Synergistically Promote Apoptosis of TNBC Cells by Hyperactivation of the ERK1/2 Pathway Through ROS Induction
in Pharmacology of Anti-Cancer Drugs
Frontiers in Oncology
doi 10.3389/fonc.2022.938052
- 7,465 views
- 35 citations






