Original Research
Published on 15 Jul 2014
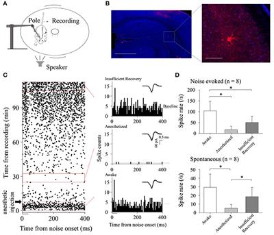
Broadband noise masks suppress neural responses to narrowband stimuli
in Perception Science
- 6,411 views
- 13 citations
Original Research
Published on 15 Jul 2014
in Perception Science
Original Research
Published on 23 Jun 2017
in Solutions for Ocean and Coastal Systems
Original Research
Published on 06 Jan 2025
in Acoustic Materials, Noise Control and Sound Perception
Original Research
Published on 21 Nov 2017
in Integrative Physiology
Clinical Trial
Published on 09 Mar 2017
in Neuroinflammation and Neuropathy
Original Research
Published on 28 Mar 2022
in Process and Energy Systems Engineering
Original Research
Published on 20 Feb 2015
in Neuro-Otology
Original Research
Published on 24 Feb 2023
in Statistical and Computational Physics
Original Research
Published on 08 Feb 2018
in Psychology of Language
Original Research
Published on 13 Jul 2023
in Neuro-Otology
Original Research
Published on 17 Sep 2013
Original Research
Published on 06 Jul 2023
in Cellular Neuropathology
Original Research
Published on 28 Oct 2021
in Auditory Cognitive Neuroscience
Original Research
Published on 04 Oct 2021
in Auditory Cognitive Neuroscience
Original Research
Published on 09 Oct 2014
in Neuro-Otology
Original Research
Published on 01 Oct 2024
in Cellular Neurophysiology