Abstract
Glioblastoma multiforme (GBM) is the most malignant and multiple tumors of the central nervous system. The survival rate for GBM patients is less than 15 months. We aimed to uncover the potential mechanism of GBM in tumor microenvironment and provide several candidate biomarkers for GBM prognosis. In this study, ESTIMATE analysis was used to divide the GBM patients into high and low immune or stromal score groups. Microenvironment associated genes were filtered through differential analysis. Weighted gene co-expression network analysis (WGCNA) was performed to correlate the genes and clinical traits. The candidate genes’ functions were annotated by enrichment analyses. The potential prognostic biomarkers were assessed by survival analysis. We obtained 81 immune associated differentially expressed genes (DEGs) for subsequent WGCNA analysis. Ten out of these DEGs were significantly associated with targeted molecular therapy of GBM patients. Three genes (S100A4, FCGR2B, and BIRC3) out of these genes were associated with overall survival and the independent test set testified the result. Here, we obtained three crucial genes that had good prognostic efficacy of GBM and may help to improve the prognostic prediction of GBM.
Introduction
Glioblastoma multiforme (GBM) is the most malignant and multiple tumors of the central nervous system (CNS), which is classified as grade IV glioma by the World Health Organization (WHO) (Ostrom et al., 2013; Louis et al., 2016; Hanif et al., 2017). GBM is a heterogeneous disease involving multiple subtypes with different clinical and molecular characteristics (Friedmann-Morvinski, 2014; Lee et al., 2018). The diagnosis of GBM is based on grading and histomorphology. However, the classification does not predict clinical outcomes after GBM development (Sasmita et al., 2018). To date, there was almost no biomarker that could translate into a significant survival benefit to GBM patients and the median survival of patients was only 15 months (Zhao et al., 2019).
In GBM, tumor cells interact with resident cells (neurons, glial cells, etc.) entangled in the extracellular matrix (ECM) and vascular system (De Luca et al., 2018). Glial cells play an important role in cancer progression (Friedmann-Morvinski et al., 2012). The peritumor tissue microenvironment is key to current and future research on tumor-sensitive therapies. GBM can affect the cellular morphology and function of the CNS through intercellular interactions (Martinez-Outschoorn et al., 2014). Glial cells are inextricably linked to the GBM, and their immune role has been well documented. Microglia and macrophages can rapidly respond to alterations in CNS homeostasis, including brain tumors. Microglia and macrophages have also been found to induce GBM cell cycle arrest and differentiation (Sarkar et al., 2014). Therefore, an in-depth study of the tumor microenvironment of GBM could help to reveal its tumorigenic mechanisms. The tumor microenvironment (TME) has attracted more and more attention recently (Yang et al., 2018). TME is composed of a variety of cell types and plays a vital role in tumors (Hanahan and Weinberg, 2000). TME and its function is crucial for understanding the mechanism of tumor development (Duchnowska et al., 2016; Velaei et al., 2016). Estimation of stromal and immune cells in malignant tumor tissues using expression data (ESTIMATE) is an algorithm to help researchers to estimate the proportion of immune cells and stromal cells in tumors based on the gene expression profile (Yoshihara et al., 2013; Li et al., 2016).
Recently, the advances of bioinformatics and high-throughput data have identified potential tumor biomarkers, which could help to develop better prognostic predictions of GBM (Mehta et al., 2010). Weighted gene co-expression network analysis (WGCNA) is a bioinformatics method that could explore the correlation between genes and clinical characteristics and screen crucial genes for further verification (Langfelder and Horvath, 2008; Yuan et al., 2020). In the study, we applied the ESTIMATE algorithm and differential analysis to identify immune-associated genes in GBM for prognosis prediction. We also used the WGCNA to construct a co-expression network and to filter potential gene modules and crucial genes. Our study could provide new opinion to help to find some essential prognostic biomarkers in GBM.
Materials and Methods
Description of the Cohort and Sources of Data
The high-throughput RNA-seq data and clinical information of 539 GBM patients were downloaded from the TCGA database. The genes’ expression level of raw count data was quantified as fragments per kilobase million (FPKM) and normalized by log2-based transformation. The samples that lacked overall survival traits were eliminated, and only 412 patients were selected to subsequent analysis. Then, we used the ESTIMATE algorithm to calculate the immune and stromal scores of the samples. A test data contains 237 GBM patients’ expression levels and clinical data was downloaded from the CGGA database (Bao et al., 2014).
Differential Expression Analysis
We classified the 412 patients into high immune associated and low immune associated groups or high stromal associated and low stromal associated groups by immune score or stromal score based on ESTIMATE analysis. Then, the “limma” R package was used to perform the differential expression analyses between high and low score groups. The DEGs were selected with an absolute log2 fold change ≥0.263 and an adjusted P-value <0.05.
Co-expression Network Construction and Module Identification
The immune associated DEGs were input into the WGCNA to construct co-expression network by WGCNA package. With the help of the function pickSoftThreshold, a signed adjacency matrix was calculated to reach approximate scale-free topology of the network (R2 >0.8). Then, the weighted adjacency matrix was transformed into a topological overlap matrix (TOM) to minimize effects of spurious associations. A dynamic cut-tree algorithm was used to identify stable modules. Next, the correlation between module eigengene (ME) and clinical data was defined as module significance (MS). The correlation between ME and genes was expressed as module membership (MM). In detail, ME means the first principal component of a given model and represents the gene expression profile of the entire model. MS means the average gene significance of all the genes involved in the module. MM means the correlation between a given gene expression profile and a given model eigengene. Genes with both high gene significance (GS >0.1) and high module membership (MM >0.6) were defined as hub genes.
Enrichment Analysis and Survival Analysis
KEGG, GO, and Hallmark analysis were performed to explore the potential functions and involved pathways of DEGs. We used the “clusterProfile” R package (Yu et al., 2012) and Metascape web tool (Zhou et al., 2019) to do the analysis.
A Kaplan–Meier curve was used for survival analysis and the curves were used to display the impact on the patients’ survival of candidate genes. Multivariate cox regression analysis was performed to assess whether the genes were independent prognostic factors for patient survival. The “survival” R package was used to perform the above analysis. Furthermore, the OSgbm tool was used to verify the prognostic biomarkers though a combined dataset contains 684 GBM patients (Dong et al., 2019).
Results
Identification of Differentially Expressed Genes Related to Tumor Microenvironments
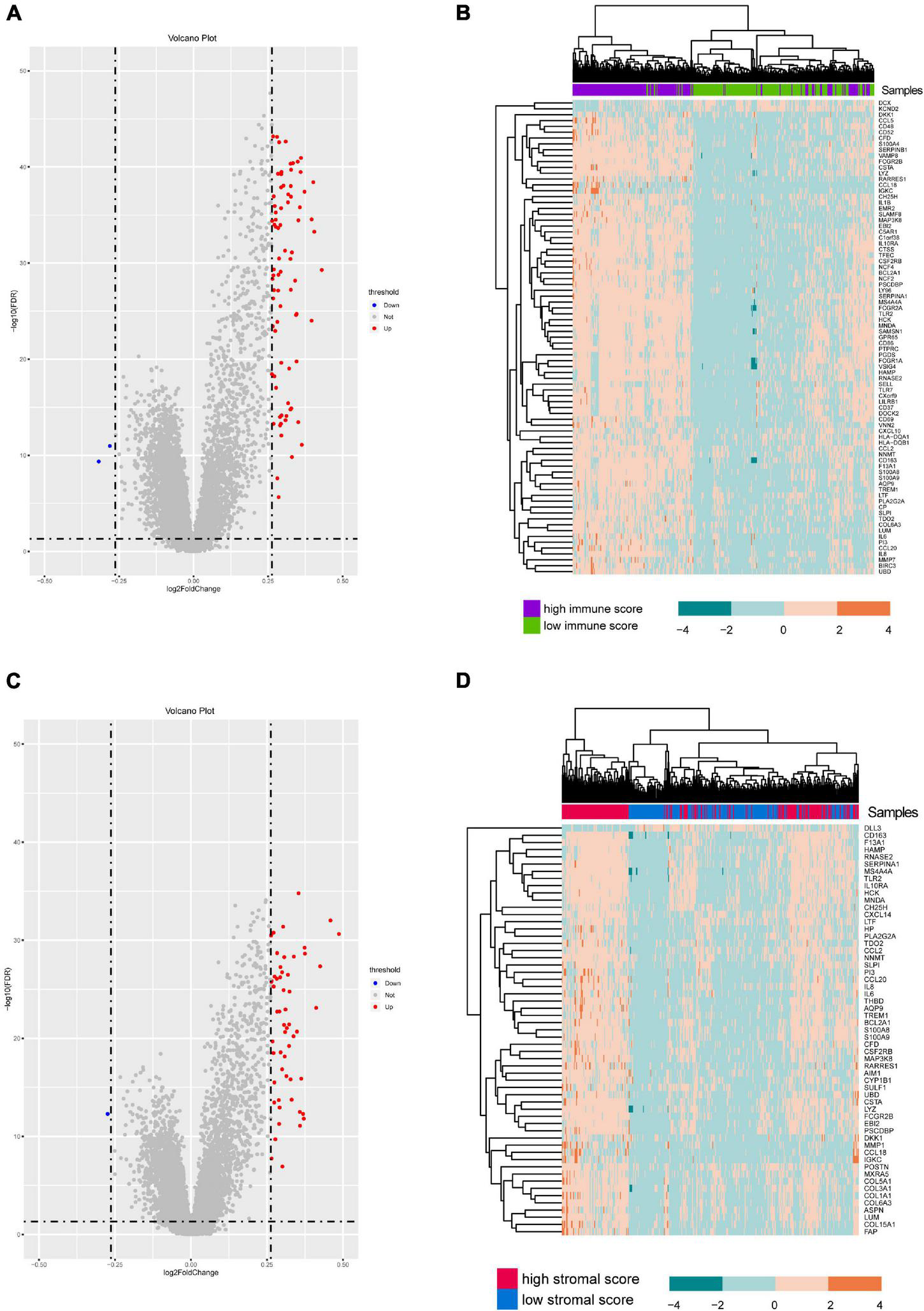
A total of 412 eligible patients’ expression levels and paired clinical data were obtained from the TCGA database. After the ESTIMATE analysis, we distinguished these patients into two groups based on the median value of immune or stromal score. Then, we performed differential expression analysis to identify differentially expressed genes associated with microenvironments. In the immune group, there were 81 DEGs, 79 DEGs were up-regulated, and 2 DEGs were down-regulated (Figures 1A,B). Similarly, 58 genes were differentially expressed according to stromal score, 57 DEGs were up-regulated, and 1 DEG was down-regulated (Figures 1C,D). As shown in Supplementary Figure 2, the immune associated DEGs were mainly enriched in the IL-17 signaling pathway, Toll-like receptor signaling pathway, and phagosome (KEGG pathway) (Supplementary Figure 2A), and humoral immune response, neutrophil activation, and neutrophil mediated immunity (GO terms) (Supplementary Figure 2B). Also, the stromal DEGs were mainly enriched in cytokine-cytokine receptor interaction, chemokine signaling pathway, IL-17 signaling pathway (KEGG pathway) (Supplementary Figure 2C), and acute inflammatory response, leukocyte migration, and response to lipopolysaccharide (GO terms) (Supplementary Figure 2D). Interestingly, the clustering analysis showed that immune-related differential genes could classify GBM patients into two categories, whereas stroma-related differential genes did not have such classification efficacy (Figures 1B,D). In this study, we selected the immune associated DEGs for further analysis.
FIGURE 1

Differential analysis of 412 GBM samples. (A,C) Volcano plot shows DEGs between GBM and normal samples. Red represents upregulated DEGs while blue shows the downregulated one (P < 0.05). (B,D) Heatmap showing the expression level of these differentially expressed genes.
WGANA to Obtain the Candidate Genes With Co-expression Pattern
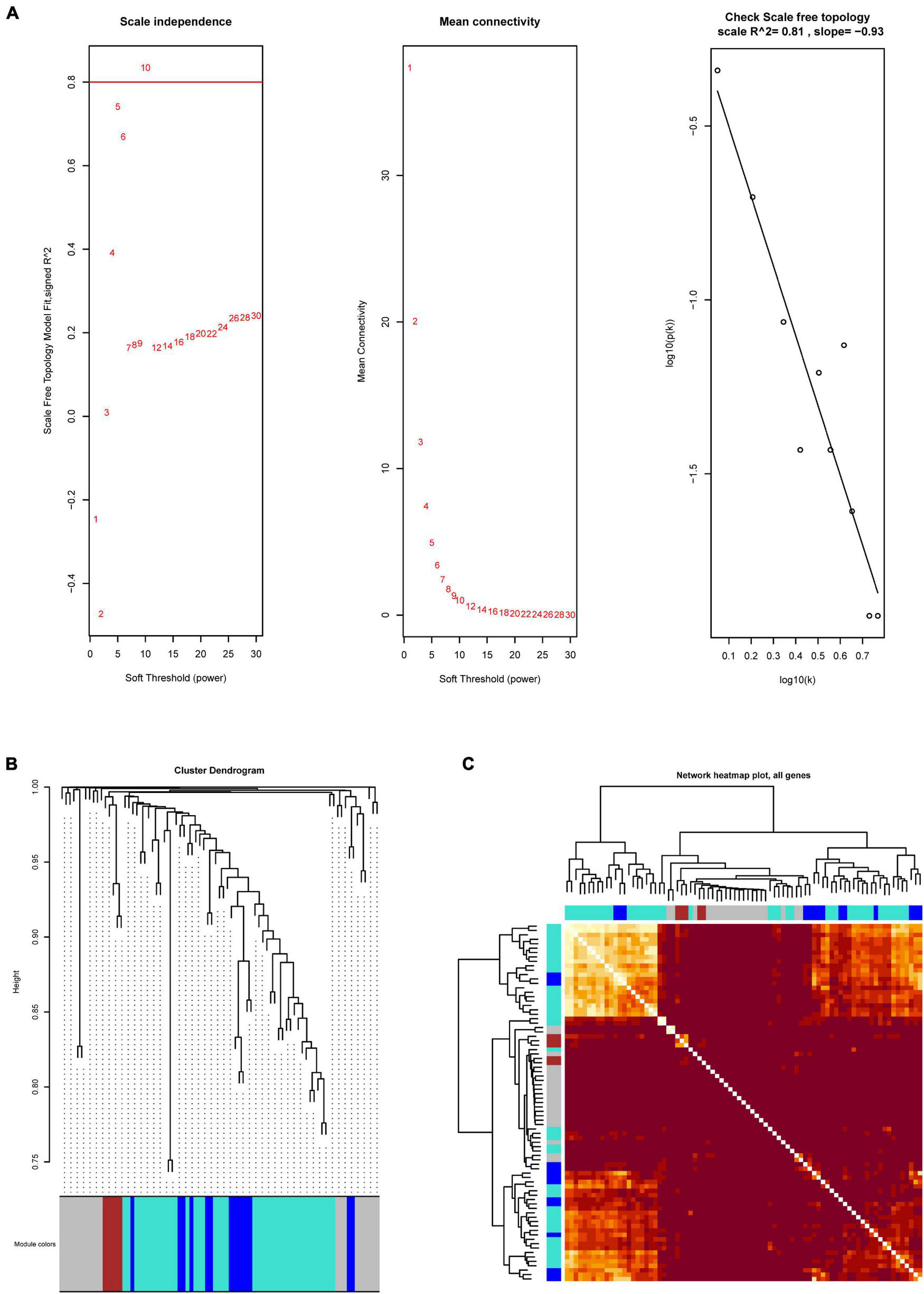
Based on the differential analyses, the 81 DEGs that are related to the immune system were selected to construct a co-expression network. To prove that the network we constructed is a scale-free network (a network in which a few nodes have many connections, most nodes have a few connections, and the distribution of node degrees in the network conforms to a power-law distribution) and not a random network, we first performed a topology analysis. After a topology analysis of the network, the soft power was set at 10 which the scale independence could reach to 0.81 to perform the subsequent analysis (Figure 2A). Then, we obtained three co-expression modules (MEbrown, MEblue, and MEturquoise) (Figure 2B). It indicated that the immune-related DEGs played three different functions in GBM. Subsequently, we calculated the relationships between the identified modules. It showed that the expression pattern was independent between these modules (Figure 2C).
FIGURE 2

The WGCNA analysis of immune-related DEGs. (A) Network topology analysis to select suitable soft-threshold powers. The x-axis and y-axis reflect the soft-thresholding power and the scale-free topology model fit index, respectively. (B) Clustering dendrogram of genes, with dissimilarity based on topological overlap, together with assigned module colors. (C) Heatmap showing the expression pattern correlation between these modules.
A Co-expression Module Was Associated With Targeted Molecular Therapy in Glioblastoma Multiforme
We further explored the three different co-expression modules’ function. We correlated the three modules with GBM patients’ clinical traits to search for potential key modules (Figure 3A). The results illustrated that the gray module was significantly related to targeted molecular therapy in GBM patients. There are 20 candidate genes in this module, 10 out of these genes in the gray module were identified as the hub genes which related to targeted molecular therapy (Figure 3B). We used enrichment analysis to explore the potential function of the hub genes. The result showed that the hub genes were significantly enriched in Apoptosis, NF-kappa B signaling pathway, and tryptophan metabolism. This indicated that the hub genes may regulate GBM progression through these pathways (Figure 3C).
FIGURE 3

Module-trait associations. (A) Module-trait relationships. Each row represents a module when each column indicates a clinical trait. Every cell shows the correlation coefficient and P-value. (B) Dot plot showing the gray module’s genes significance and module membership in targeted molecular therapy. (C) Enrichment analysis of differentially expressed genes in the gray module.
Three Crucial Hub Genes Associated With Targeted Molecular Therapy Were Potential Prognostic Biomarkers
To further determine these hub genes’ ability and find out the potential prognostic genes, all the 10 targeted molecular therapy associated crucial genes were tested by Kaplan–Meier analysis. The result showed that 4 genes (TREM1, S100A4, FCGR2B, and BIRC3) out of these hub genes were significantly associated with OS in 412 GBM patients (Figure 4A). Then, we selected a dataset that contains 237 GBM samples for the validation. It showed that three crucial genes (S100A4, FCGR2B, and BIRC3) were survival associated (Figure 4B). The multivariate cox regression analysis also found the three genes were independent prognostic factors (Figures 5A–C). A survival model constructed by the three genes also performed a good prognostic efficacy (Figure 5D) and the AUC of the model reached to 0.739 (Figure 5E). Finally, another test set which contained 684 GBM patients’ survival information was also used to testify as to the crucial genes’ prognostic efficacy (Supplementary Figure 2). The result showed that all the three genes are stable prognostic biomarkers and may be the prognostic biomarkers of GBM.
FIGURE 4

Survival analysis of targeted molecular therapy associated key genes. (A) Four genes are potential prognostic biomarkers in TCGA GBM dataset. (B) Three out of the four genes are stable survival associated in test data.
FIGURE 5

Selection of independent prognostic genes in GBM. (A–C) Forest plot showed the hazard ratio of three hub genes (S100A4, FCGR2B, and BIRC3) and suggested that these genes are independent prognostic factors. (D) The Kaplan–Meier curve showed that the survival model played an excellent prognostic ability in GBM. (E) ROC analysis showed the AUC of the model. It reflected that it is a good prognostic model in GBM.
Discussion
Glioblastoma multiforme is the most malignant brain tumor and requires powerful biomarkers to perform effective treatment (Szopa et al., 2017). High-throughput sequencing provides insights into understanding the pathogenesis and the development of therapeutic biomarkers (Tsimberidou, 2015). Multiple molecular analysis has been used for tumor biology prediction or risk stratification (Chen et al., 2020). To date, the microenvironment has been investigated in numerous cancer studies (Bi et al., 2020; Du et al., 2020; Mao et al., 2020). However, the comprehensive prognostic value of crucial microenvironment-associated biomarkers has not been exploited in GBM.
Here, we applied bioinformatics analysis to integrate high-throughput data from GBM and obtained three microenvironment-associated biomarkers (Supplementary Figure 1). Three potential prognostic biomarkers of GBM were obtained in our study. S100A4 encodes a member of the S100 protein family. This protein family is mainly involved in cell cycle progression and plays a role in microtubule protein polymerization. Aberrant expression of this protein family is associated with tumor metastasis (Sadigh et al., 2019). S100A4 has been reported to be associated with cancer cell migration and metastasis and is important in tumor onset and progression (Atlasi et al., 2016; Liu et al., 2018). In GBM, S100A4 was reported to be associated with the migration and invasion of cancer cells (Zhou et al., 2020). FCGR2B encodes a receptor for the immunoglobulin gamma complex and is involved in the regulation of immune responses and antibody production by B cells (Danzer et al., 2020). FCGR2B has been reported to be associated with anti-GBM disease in Chinese (Zhou et al., 2010). The gene variants of FCGR2B can influence intravenous immunoglobulin response (Shrestha et al., 2011). BIRC3 encodes an IAP family protein. It could inhibit apoptosis by binding to TRAF1 and TRAF2 (Zheng et al., 2010). BIRC3 is a novel prognostic indicator and a potential therapeutic target for cancer (Fu et al., 2019). The expression of BIRC3 could enhance NF-kB translocation and then influence the sensitivity of treatment (Asslaber et al., 2019). Here, we found the three genes played a novel role in the prognosis of GBM. They may be used for further clinical study.
Conclusion
In this study, we use WGCNA to analyze the high-throughput sequencing data of GBM and identified DEGs associated with the immune microenvironment. Then, the key gene modules associated with GBM patients’ clinical characteristics were obtained. In addition, we identified a gray module consisting of 20 genes which was significantly relevant to the targeted molecular therapy. Ten genes were identified as hub genes and three of them were survival associated. The independent test set of CGGA verified our result. Our results filtered a module and three crucial genes that acted as crucial roles in the prognostic of GBM. The result may provide novel information to improve the prognosis of the tumor.
Publisher’s Note
All claims expressed in this article are solely those of the authors and do not necessarily represent those of their affiliated organizations, or those of the publisher, the editors and the reviewers. Any product that may be evaluated in this article, or claim that may be made by its manufacturer, is not guaranteed or endorsed by the publisher.
Statements
Data availability statement
The original contributions presented in the study are included in the article/Supplementary Material, further inquiries can be directed to the corresponding author.
Author contributions
J-QC and NZ: data collection, data analysis, interpretation, and drafting. Z-HT: study design, study supervision, and final approval of the manuscript. Z-LS, H-GQ, and X-GZ: technical support and critical revision of the manuscript. All authors read and approved the final manuscript.
Funding
Financial support for this work was provided by Medical and Health Science and Technology Project of Zhejiang Province (Nos. 2018KY923, 2019KY802, and 2020KY1070) and Talent Project of Lishui Science and Technology Bureau (2018RC07).
Conflict of interest
The authors declare that the research was conducted in the absence of any commercial or financial relationships that could be construed as a potential conflict of interest.
Supplementary material
The Supplementary Material for this article can be found online at: https://www.frontiersin.org/articles/10.3389/fnint.2021.717629/full#supplementary-material
References
1
Asslaber D. Wacht N. Leisch M. Qi Y. Maeding N. Hufnagl C. et al (2019). BIRC3 expression predicts CLL progression and defines treatment sensitivity via enhanced NF-kappaB nuclear translocation.Clin. Cancer Res.251901–1912. 10.1158/1078-0432.CCR-18-1548
2
Atlasi Y. Noori R. Marolin I. Franken P. Brandao J. Biermann K. et al (2016). The role of S100a4 (Mts1) in Apc- and Smad4-driven tumour onset and progression.Eur. J. Cancer68114–124. 10.1016/j.ejca.2016.09.012
3
Bao Z. S. Chen H. M. Yang M. Y. Zhang C. B. Yu K. Ye W. L. et al (2014). RNA-seq of 272 gliomas revealed a novel, recurrent PTPRZ1-MET fusion transcript in secondary glioblastomas.Genome Res.241765–1773. 10.1101/gr.165126.113
4
Bi K. W. Wei X. G. Qin X. X. Li B. (2020). BTK has potential to be a prognostic factor for lung adenocarcinoma and an indicator for tumor microenvironment remodeling: a study based on TCGA data mining.Front. Oncol.10:424. 10.3389/fonc.2020.00424
5
Chen Y. Liao L. D. Wu Z. Y. Yang Q. Guo J. C. He J. Z. et al (2020). Identification of key genes by integrating DNA methylation and next-generation transcriptome sequencing for esophageal squamous cell carcinoma.Aging (Albany N. Y.)121332–1365. 10.18632/aging.102686
6
Danzer H. Glaesner J. Baerenwaldt A. Reitinger C. Lux A. Heger L. et al (2020). Human Fcgamma-receptor IIb modulates pathogen-specific versus self-reactive antibody responses in lyme arthritis.Elife9:55319. 10.7554/eLife.55319
7
De Luca C. Colangelo A. M. Alberghina L. Papa M. (2018). Neuro-immune hemostasis: homeostasis and diseases in the central nervous system.Front. Cell Neurosci.12:459. 10.3389/fncel.2018.00459
8
Dong H. Wang Q. Li N. Lv J. Ge L. Yang M. et al (2019). OSgbm: an online consensus survival analysis web server for glioblastoma.Front. Genet.10:1378. 10.3389/fgene.2019.01378
9
Du G. W. Yan X. Chen Z. Zhang R. J. Tuoheti K. Bai X. J. et al (2020). Identification of transforming growth factor beta induced (TGFBI) as an immune-related prognostic factor in clear cell renal cell carcinoma (ccRCC).Aging128484–8505. 10.18632/aging.103153
10
Duchnowska R. Peksa R. Radecka B. Mandat T. Trojanowski T. Jarosz B. et al (2016). Immune response in breast cancer brain metastases and their microenvironment: the role of the PD-1/PD-L axis.Breast Cancer Res.18:43. 10.1186/s13058-016-0702-8
11
Friedmann-Morvinski D. (2014). Glioblastoma heterogeneity and cancer cell plasticity.Crit. Rev. Oncog.19327–336. 10.1615/critrevoncog.2014011777
12
Friedmann-Morvinski D. Bushong E. A. Ke E. Soda Y. Marumoto T. Singer O. et al (2012). Dedifferentiation of neurons and astrocytes by oncogenes can induce gliomas in mice.Science3381080–1084. 10.1126/science.1226929
13
Fu P. Y. Hu B. Ma X. L. Yang Z. F. Yu M. C. Sun H. X. et al (2019). New insight into BIRC3: a novel prognostic indicator and a potential therapeutic target for liver cancer.J. Cell Biochem.1206035–6045. 10.1002/jcb.27890
14
Hanahan D. Weinberg R. A. (2000). The hallmarks of cancer.Cell10057–70. 10.1016/s0092-8674(00)81683-9
15
Hanif F. Muzaffar K. Perveen K. Malhi S. M. Simjee Sh U. (2017). Glioblastoma multiforme: a review of its epidemiology and pathogenesis through clinical presentation and treatment.Asian Pac. J. Cancer Prev.183–9. 10.22034/APJCP.2017.18.1.3
16
Langfelder P. Horvath S. (2008). WGCNA: an R package for weighted correlation network analysis.BMC Bioinform.9:559. 10.1186/1471-2105-9-559
17
Lee E. Yong R. L. Paddison P. Zhu J. (2018). Comparison of glioblastoma (GBM) molecular classification methods.Semin. Cancer Biol.53201–211. 10.1016/j.semcancer.2018.07.006
18
Li B. Severson E. Pignon J. C. Zhao H. Li T. Novak J. et al (2016). Comprehensive analyses of tumor immunity: implications for cancer immunotherapy.Genome Biol.17:174. 10.1186/s13059-016-1028-7
19
Liu Y. Geng Y. H. Yang H. Yang H. Zhou Y. T. Zhang H. Q. et al (2018). Extracellular ATP drives breast cancer cell migration and metastasis via S100A4 production by cancer cells and fibroblasts.Cancer Lett.4301–10. 10.1016/j.canlet.2018.04.043
20
Louis D. N. Perry A. Reifenberger G. von Deimling A. Figarella-Branger D. Cavenee W. K. et al (2016). The 2016 world health organization classification of tumors of the central nervous system: a summary.Acta Neuropathol.131803–820. 10.1007/s00401-016-1545-1
21
Mao M. Yu Q. Huang R. Lu Y. Wang Z. Liao L. (2020). Stromal score as a prognostic factor in primary gastric cancer and close association with tumor immune microenvironment.Cancer Med.94980–4990. 10.1002/cam4.2801
22
Martinez-Outschoorn U. E. Lisanti M. P. Sotgia F. (2014). Catabolic cancer-associated fibroblasts transfer energy and biomass to anabolic cancer cells, fueling tumor growth.Semin. Cancer Biol.2547–60. 10.1016/j.semcancer.2014.01.005
23
Mehta S. Shelling A. Muthukaruppan A. Lasham A. Blenkiron C. Laking G. et al (2010). Predictive and prognostic molecular markers for cancer medicine.Ther. Adv. Med. Oncol.2125–148. 10.1177/1758834009360519
24
Ostrom Q. T. Gittleman H. Farah P. Ondracek A. Chen Y. Wolinsky Y. et al (2013). CBTRUS statistical report: primary brain and central nervous system tumors diagnosed in the United States in 2006-2010.Neuro Oncol.15(Suppl. 2)ii1–ii56. 10.1093/neuonc/not151
25
Sadigh A. R. Mihanfar A. Fattahi A. Latifi Z. Akbarzadeh M. Hajipour H. et al (2019). S100 protein family and embryo implantation.J. Cell Biochem.12019229–19244. 10.1002/jcb.29261
26
Sarkar S. Doring A. Zemp F. J. Silva C. Lun X. Wang X. et al (2014). Therapeutic activation of macrophages and microglia to suppress brain tumor-initiating cells.Nat. Neurosci.1746–55. 10.1038/nn.3597
27
Sasmita A. O. Wong Y. P. Ling A. P. K. (2018). Biomarkers and therapeutic advances in glioblastoma multiforme.Asia. Pac. J. Clin. Oncol.1440–51. 10.1111/ajco.12756
28
Shrestha S. Wiener H. W. Olson A. K. Edberg J. C. Bowles N. E. Patel H. et al (2011). Functional FCGR2B gene variants influence intravenous immunoglobulin response in patients with Kawasaki disease.J. Allergy Clin. Immunol.128677–680. 10.1016/j.jaci.2011.04.027
29
Szopa W. Burley T. A. Kramer-Marek G. Kaspera W. (2017). Diagnostic and Therapeutic Biomarkers in Glioblastoma: Current Status and Future Perspectives.Biomed. Res. Int.2017:8013575. 10.1155/2017/8013575
30
Tsimberidou A. M. (2015). Targeted therapy in cancer.Cancer Chemother. Pharmacol.761113–1132. 10.1007/s00280-015-2861-1
31
Velaei K. Samadi N. Barazvan B. Soleimani Rad J. (2016). Tumor microenvironment-mediated chemoresistance in breast cancer.Breast3092–100. 10.1016/j.breast.2016.09.002
32
Yang L. Song X. Gong T. Jiang K. Hou Y. Chen T. et al (2018). Development a hyaluronic acid ion-pairing liposomal nanoparticle for enhancing anti-glioma efficacy by modulating glioma microenvironment.Drug. Delivery25388–397. 10.1080/10717544.2018.1431979
33
Yoshihara K. Shahmoradgoli M. Martinez E. Vegesna R. Kim H. Torres-Garcia W. et al (2013). Inferring tumour purity and stromal and immune cell admixture from expression data.Nat. Commun.4:2612. 10.1038/ncomms3612
34
Yu G. Wang L. G. Han Y. He Q. Y. (2012). clusterProfiler: an R package for comparing biological themes among gene clusters.Omics J. Integrat. Biol.16284–287. 10.1089/omi.2011.0118
35
Yuan Y. Chen J. Wang J. Xu M. Zhang Y. Sun P. et al (2020). Identification Hub genes in colorectal cancer by integrating weighted gene co-expression network analysis and clinical validation in vivo and vitro.Front. Oncol.10:638. 10.3389/fonc.2020.00638
36
Zhao J. Wang L. Hu G. Wei B. (2019). A 6-gene risk signature predicts survival of glioblastoma multiforme.Biomed. Res. Int.2019:1649423. 10.1155/2019/1649423
37
Zheng C. Kabaleeswaran V. Wang Y. Cheng G. Wu H. (2010). Crystal structures of the TRAF2: cIAP2 and the TRAF1: TRAF2: cIAP2 complexes: affinity, specificity, and regulation.Mol. Cell38101–113. 10.1016/j.molcel.2010.03.009
38
Zhou X. J. Lv J. C. Yu L. Cui Z. Zhao J. Yang R. et al (2010). FCGR2B gene polymorphism rather than FCGR2A, FCGR3A and FCGR3B is associated with anti-GBM disease in Chinese.Nephrol. Dial Transplant2597–101. 10.1093/ndt/gfp374
39
Zhou Y. Wang Y. Wu S. Yan Y. Hu Y. Zheng Z. et al (2020). Sulforaphane-cysteine inhibited migration and invasion via enhancing mitophagosome fusion to lysosome in human glioblastoma cells.Cell Death Dis.11:819. 10.1038/s41419-020-03024-5
40
Zhou Y. Zhou B. Pache L. Chang M. Khodabakhshi A. H. Tanaseichuk O. et al (2019). Metascape provides a biologist-oriented resource for the analysis of systems-level datasets.Nat. Commun.10:1523. 10.1038/s41467-019-09234-6
Summary
Keywords
glioblastoma multiforme, microenvironment, WGCNA, prognostic biomarkers, estimate
Citation
Chen J-Q, Zhang N, Su Z-L, Qiu H-G, Zhuang X-G and Tao Z-h (2022) Integrated Analysis to Obtain Potential Prognostic Signature in Glioblastoma. Front. Integr. Neurosci. 15:717629. doi: 10.3389/fnint.2021.717629
Received
31 May 2021
Accepted
29 November 2021
Published
05 January 2022
Volume
15 - 2021
Edited by
Ali Yadollahpour, The University of Sheffield, United Kingdom
Reviewed by
Jincheng Guo, Beijing University of Chinese Medicine, China; Francesco Fornai, University of Pisa, Italy
Updates
Copyright
© 2022 Chen, Zhang, Su, Qiu, Zhuang and Tao.
This is an open-access article distributed under the terms of the Creative Commons Attribution License (CC BY). The use, distribution or reproduction in other forums is permitted, provided the original author(s) and the copyright owner(s) are credited and that the original publication in this journal is cited, in accordance with accepted academic practice. No use, distribution or reproduction is permitted which does not comply with these terms.
*Correspondence: Zhi-hua Tao, zrtzh@zju.edu.cn
†These authors have contributed equally to this work
Disclaimer
All claims expressed in this article are solely those of the authors and do not necessarily represent those of their affiliated organizations, or those of the publisher, the editors and the reviewers. Any product that may be evaluated in this article or claim that may be made by its manufacturer is not guaranteed or endorsed by the publisher.