ORIGINAL RESEARCH article
Front. Syst. Neurosci.
Differential effects of tau expression on seizures and epileptogenesis in a mouse model of temporal lobe epilepsy
Provisionally accepted- 1Biomedical Sciences, Colorado State University, Fort Collins, KY, United States
- 2Physiology, University of Kentucky College of Medicine, Lexington, United States
- 3Neuroscience, University of Kentucky College of Medicine, Lexington, United States
Select one of your emails
You have multiple emails registered with Frontiers:
Notify me on publication
Please enter your email address:
If you already have an account, please login
You don't have a Frontiers account ? You can register here
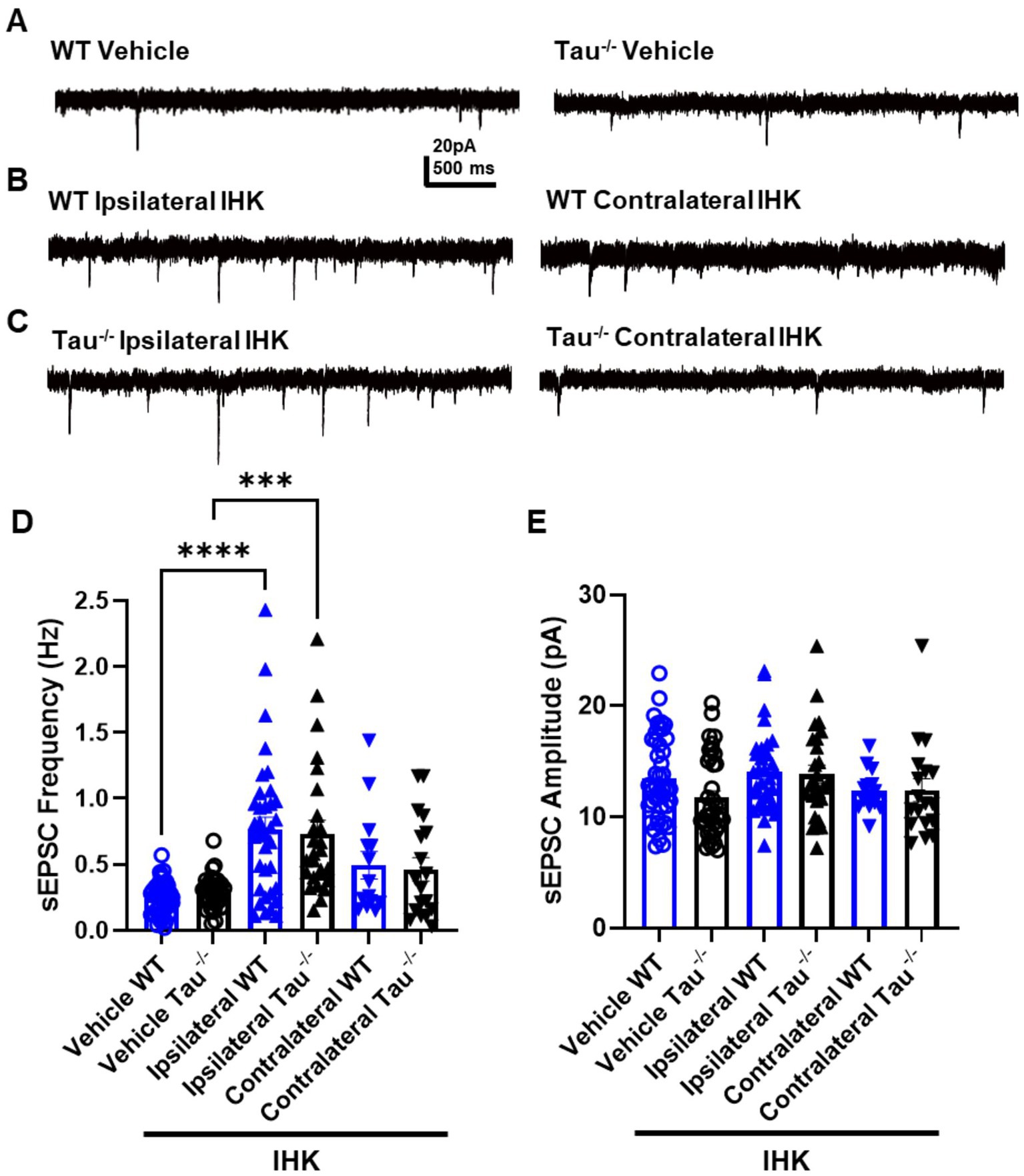
Studies of the microtubule-associated protein, tau suggest its promise as a potential target for epilepsy disease modification, but mechanisms underlying tau's effects on seizures are not well-defined. Acquired temporal lobe epilepsy (TLE) is the most prevalent form of focal epilepsy, yet the impact of tau expression on the process of TLE development is unexplored. We investigated tau's role in the epileptogenesis of acquired TLE using the intrahippocampal kainate (IHK) model in mice lacking tau expression (i.e., tau-/- mice). We examined epileptiform activity during status epilepticus (SE) after IHK injection and assessed the subsequent development of spontaneous recurrent seizures (SRS) using video and video-electroencephalography (v-EEG). Results demonstrate that the lack of tau expression did not prevent evoked seizures or the development of TLE but reduced the number of convulsive seizures during SE and the severity of spontaneous seizures after TLE developed by suppressing epileptiform electrographic activity of convulsive seizures, which has not been shown in the context of an acquired TLE model. We assayed excitatory and inhibitory synaptic properties of dentate granule cells (DGCs) in the dorsal hippocampus using whole-cell patch clamp electrophysiology once TLE developed. Our results show that DGCs in tau-/- mice receive significantly fewer spontaneous inhibitory synaptic current events than in wildtype controls and, after tau-/- mice develop TLE, DGCs develop increased contralateral inhibitory input. The modified inhibitory synaptic neuroplasticity associated with acquired TLE development, which is consistent with altered EEG spectra during convulsive seizures, may contribute to modified spontaneous seizure expression. Deletion of tau expression therefore modifies seizure expression, potentially via mechanisms involving inhibitory synaptic circuits in the dentate gyrus but does not prevent epileptogenesis in a murine model of acquired TLE.
Keywords: Electroencephalography (EEG), Excitatory postsynaptic current (EPSC), inhibitory postsynaptic current (IPSC), Intrahippocampal kainate, tau, Temporal Lobe Epilepsy (TLE)
Received: 26 Aug 2025; Accepted: 04 Dec 2025.
Copyright: © 2025 Moseley, Cloyd, Burns, Roberts, Kang, Lee and Smith. This is an open-access article distributed under the terms of the Creative Commons Attribution License (CC BY). The use, distribution or reproduction in other forums is permitted, provided the original author(s) or licensor are credited and that the original publication in this journal is cited, in accordance with accepted academic practice. No use, distribution or reproduction is permitted which does not comply with these terms.
* Correspondence: Bret N. Smith
Disclaimer: All claims expressed in this article are solely those of the authors and do not necessarily represent those of their affiliated organizations, or those of the publisher, the editors and the reviewers. Any product that may be evaluated in this article or claim that may be made by its manufacturer is not guaranteed or endorsed by the publisher.
