Original Research
Published on 23 Feb 2022
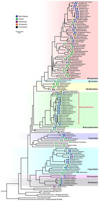
Comparative Genomics Reveals Evolutionary Traits, Mating Strategies, and Pathogenicity-Related Genes Variation of Botryosphaeriaceae
in Evolutionary and Genomic Microbiology
Frontiers in Microbiology
doi 10.3389/fmicb.2022.800981
- 8,621 views
- 29 citations

