ORIGINAL RESEARCH article
Front. Big Data
Sec. Machine Learning and Artificial Intelligence
This article is part of the Research TopicAdvanced Machine Learning Techniques for Single or Multi-Modal Information ProcessingView all 6 articles
Hybrid Deep Learning Models for Fake News Detection: Case Study on Arabic and English Languages
Provisionally accepted- 1Department of Computer Science, Faculty of Mathematics, Statistics, and Computer Science, University of Tabriz, Tabriz, Iran
- 2Department of Computer Science, Faculty of Education, University of Kufa, Najaf, Iraq
Select one of your emails
You have multiple emails registered with Frontiers:
Notify me on publication
Please enter your email address:
If you already have an account, please login
You don't have a Frontiers account ? You can register here
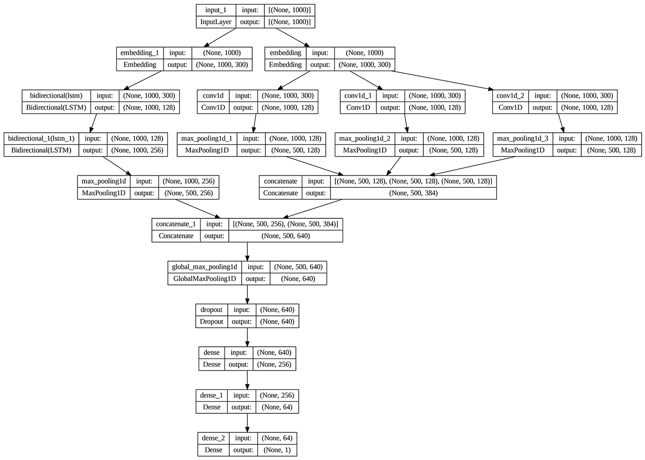
Fake news has become a significant threat to public discourse due to the swift spread of online content and the difficulty of detecting and distinguishing it from real news. This challenge is further amplified by society's increasing dependence on online social networks. Many researchers have developed machine learning and deep learning models to combat the spread of misinformation and identify fake news. However, the studies focused on a single language, and the performance analysis achieved a low accuracy, especially for Arabic, which faces challenges due to resource constraints and linguistic intricacies. This paper introduces an effective bilingual deep-learning technique for fake news detection (FND) in Arabic and English. The proposed model integrates a multi-channel Convolutional Neural Network (CNN) and dual Bidirectional Long Short-Term Memory (BiLSTM), parallelly capturing semantic and local textual features embedded by a pre-trained FastText model. Subsequently, a global max-pooling layer was added to reduce dimensionality and extract salient features from the sequential output. Finally, the model classifies news as fake or real. Moreover, the model is trained and evaluated on two three benchmark datasets, AFND and ANS, an Arabic datasets, and WELFake, an English dataset. Experimental results highlight the model's effectiveness and performance superiority over state-of-the-art (SOTA) approaches, with (94.43 ± 0.19) %, (71.63 ± 1.45) %, and (98.85 ± 0.03) %,94.37% and 98.85% accuracy on AFND, ANS and WELFake, respectively. This work provides a robust, bilingual approach to combating misinformation, offering practical applications in enhancing the reliability of information on social networks.
Keywords: deep learning, Fake news detection, Multi-channel CNN, Dual BiLSTM, transformers
Received: 11 Aug 2025; Accepted: 25 Nov 2025.
Copyright: © 2025 M. Merzah, Razmara and Salmanian. This is an open-access article distributed under the terms of the Creative Commons Attribution License (CC BY). The use, distribution or reproduction in other forums is permitted, provided the original author(s) or licensor are credited and that the original publication in this journal is cited, in accordance with accepted academic practice. No use, distribution or reproduction is permitted which does not comply with these terms.
* Correspondence: Baqer M. Merzah
Disclaimer: All claims expressed in this article are solely those of the authors and do not necessarily represent those of their affiliated organizations, or those of the publisher, the editors and the reviewers. Any product that may be evaluated in this article or claim that may be made by its manufacturer is not guaranteed or endorsed by the publisher.
