ORIGINAL RESEARCH article
Front. Physiol.
Sec. Cell Physiology
This article is part of the Research TopicHeme Physiology and PathologyView all 7 articles
Tracking Hemopexin Intracellularly and Defining Hemopexin Protein "Interactomes" in Human Immune and Liver Cell Models
Provisionally accepted- 1University of Missouri–Kansas City, Kansas City, United States
- 2Poseida Therapeutic, San Diego, California, United States
- 3Vanderbilt University Medical Center, Nashville, Tennessee, United States
- 4Oklahoma State University, Stillwater, Oklahoma, United States
- 5University of Arkansas, Fayetteville, North Carolina, United States
- 6Eir Pharmaceuticals, LCC, Olathe, Kansas, United States
Select one of your emails
You have multiple emails registered with Frontiers:
Notify me on publication
Please enter your email address:
If you already have an account, please login
You don't have a Frontiers account ? You can register here
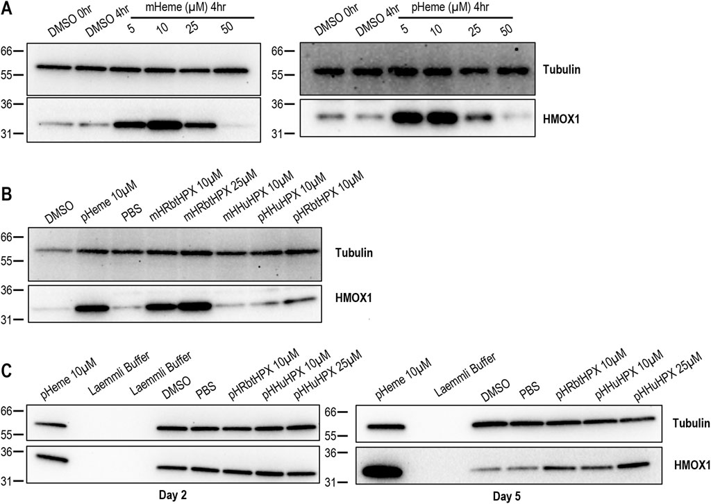
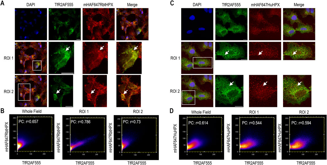
Maintaining hemopexin (HPX) plasma levels protects against the toxicity of heme and its iron during hemolysis and heme-activated inflammation. Plasma heme regulates HPX turnover in hepatocytes, thus controlling plasma HPX concentration. Heme from heme-HPX is delivered to the liver, and apo-HPX recycles without degradation. The scavenger receptor, low density-lipoprotein related protein 1 (LRP1) binds heme-HPX and targets it for lysosomal degradation. Nevertheless, heme-HPX endocytosis also occurs in mouse embryonic fibroblast LRP1-/-PEA 13 cells. Therefore, the cell biology of heme-HPX endocytosis requires elucidating. We have identified candidate HPX receptors and human proteins that bind to heme-HPX, i.e. HPX "interactomes", in a human neutrophil model (promyelocytic HL-60 cells), in hepatoma HepG2 cells and primary human hepatocytes. Immunoblots revealed that HL-60 cells lack LRP1 and immunocytochemistry established that HPX trafficked with transferrin and transferrin receptor 1 (TfR1) in Rab5-positive early endosomes supporting a clathrin-mediated endocytotic pathway used by TfR1s. TfR1 was isolated by heme-HPX affinity chromatography of HL-60 and HepG2 extracts and similarly LRP1 from HepG2 cells. These receptors and novel HPX interactome proteins were identified by their peptide sequences. TfR1 down-regulation in HL-60 cells in response to holo-human Tf decreased surface binding and intracellular HPX, implicating TfRs in heme-HPX endocytosis. In LRP+/+ HepG2 cells, HPX trafficked in endosomes with LRP1 and TfR1, or with TfR1 alone. HPX colocalized with TfR2, supporting that TfR2 potentially provides liver targeting of heme-HPX in vivo. TfR1 and 2 could both account for apo-HPX recycling. Heme-HPX affinity isolates from primary human hepatocytes contain LRP1 and TfR1. This HPX "interactome" also included proteins associated with hemostasis, inflammation control, coagulation regulation, wound healing, iron transport and body fluid regulation. The overlapping and distinct roles of TfR1, TfR2 and LRP1 with HPX are reviewed. TfR1 is a scavenger receptor like LRP1; nevertheless, specific hepatic HPX receptors may exist. Increasing knowledge of HPX biology will elucidate the causes that regulate plasma HPX; thus, improving clinical and veterinary care. Interestingly, increased understanding of the hematological adaptations to weightlessness that lead to anemia, termed "space anemia", in astronauts and space tourists.
Keywords: Hemopexin, receptor, Transferrin receptor 1, Hemostasis, Hemolysis, Human hepatocytes, inflammation control, low density lipoprotein receptor 1
Received: 17 Apr 2025; Accepted: 07 Oct 2025.
Copyright: © 2025 Smith, Rose, Moore, Eskew, Vanacore, Hartson, Province and Skaff. This is an open-access article distributed under the terms of the Creative Commons Attribution License (CC BY). The use, distribution or reproduction in other forums is permitted, provided the original author(s) or licensor are credited and that the original publication in this journal is cited, in accordance with accepted academic practice. No use, distribution or reproduction is permitted which does not comply with these terms.
* Correspondence: Ann  Smith, smithan@umkc.edu
Disclaimer: All claims expressed in this article are solely those of the authors and do not necessarily represent those of their affiliated organizations, or those of the publisher, the editors and the reviewers. Any product that may be evaluated in this article or claim that may be made by its manufacturer is not guaranteed or endorsed by the publisher.
