ORIGINAL RESEARCH article
Front. Physiol.
Sec. Redox Physiology
Activation of the Pentose Phosphate Pathway by Microcurrent Stimulation Mediates Antioxidant Effects in Inflammation-Stimulated Macrophages
Provisionally accepted- 1Department of Rehabilitation Science, Kansai University of Welfare Sciences, Kashiwara, Japan
- 2Department of Rehabilitation Science, Kobe Daigaku, Kobe, Japan
- 3Graduate School of Science, Technology and Innovation, Kobe Daigaku, Kobe, Japan
- 4Engineering Biology Research Center, Kobe Daigaku, Kobe, Japan
- 5Department of Toxicology and Sanitary Chemistry, Capital Medical University, Beijing, China
- 6Department of Nutrition, Faculty of Health and Nutrition, Shubun Daigaku, Ichinomiya, Japan
Select one of your emails
You have multiple emails registered with Frontiers:
Notify me on publication
Please enter your email address:
If you already have an account, please login
You don't have a Frontiers account ? You can register here
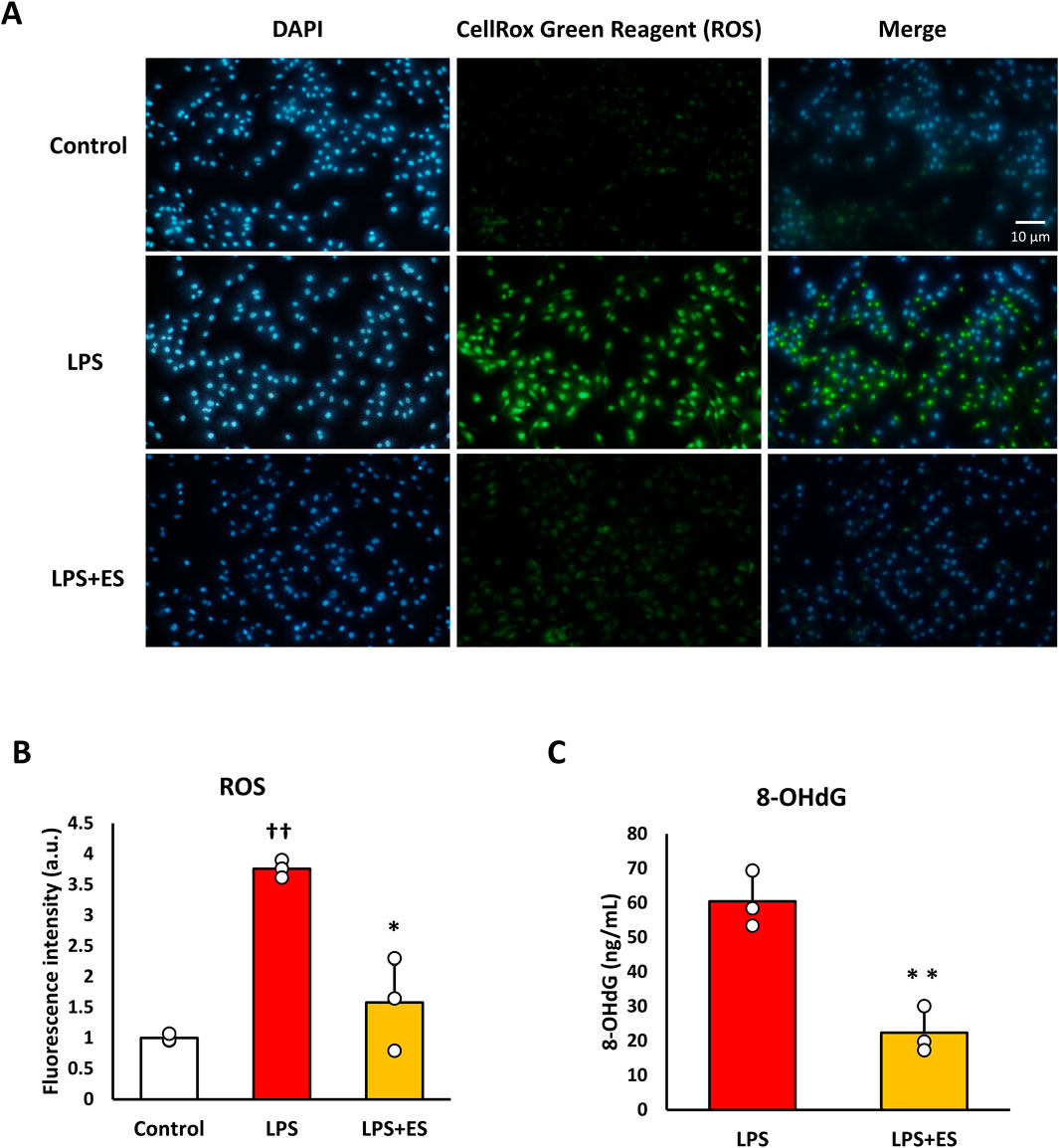
Excessive inflammatory responses in macrophages lead to increased oxidative stress, and the excessive production of reactive oxygen species (ROS) causes tissue damage, contributing to the development of chronic diseases and tissue deterioration. Therefore, controlling the inflammatory response and ROS production is crucial for human health. Electrical stimulation (ES) has been shown to have antioxidant and anti-inflammatory effects on macrophages. However, the key pathway underlying these effects remains unclear. In this study, ES was applied to Lipopolysaccharide (LPS)-stimulated macrophages, and the production of ROS and 8-hydroxy-2′-deoxyguanosine (8-OHdG), inflammatory cytokine expression, and intracellular
Keywords: Microcurrent stimulation, Pentose phosphate pathway (PPP), NADPH, Oxidative Stress, macrophage, Glucose metablism
Received: 16 Jul 2025; Accepted: 27 Oct 2025.
Copyright: © 2025 Uemura, Maeshige, Yamaguchi, Ma, Fu, Inoue, Matsuda, Nishimura, Hasunuma, Wang, Kondo and Fujino. This is an open-access article distributed under the terms of the Creative Commons Attribution License (CC BY). The use, distribution or reproduction in other forums is permitted, provided the original author(s) or licensor are credited and that the original publication in this journal is cited, in accordance with accepted academic practice. No use, distribution or reproduction is permitted which does not comply with these terms.
* Correspondence: Noriaki Maeshige, nmaeshige@pearl.kobe-u.ac.jp
Disclaimer: All claims expressed in this article are solely those of the authors and do not necessarily represent those of their affiliated organizations, or those of the publisher, the editors and the reviewers. Any product that may be evaluated in this article or claim that may be made by its manufacturer is not guaranteed or endorsed by the publisher.
