ORIGINAL RESEARCH article
Front. Physiol.
Sec. Striated Muscle Physiology
Transcriptional Analysis of Skeletal Muscle Development in Adult and Juvenile Bactrian Camels Using Single-Cell RNA Sequencing
Provisionally accepted- 1College of Life Sciences, Inner Mongolia Agricultural University, Huhhot, China
- 2Chinese Academy of Agricultural Sciences Agricultural Genomics Institute at Shenzhen, Shenzhen, China
- 3Inner Mongolia Academy of Agricultural and Animal Husbandry Sciences Agricultural and Pastoral Economy and Information Research Institute, Hohhot, China
Select one of your emails
You have multiple emails registered with Frontiers:
Notify me on publication
Please enter your email address:
If you already have an account, please login
You don't have a Frontiers account ? You can register here
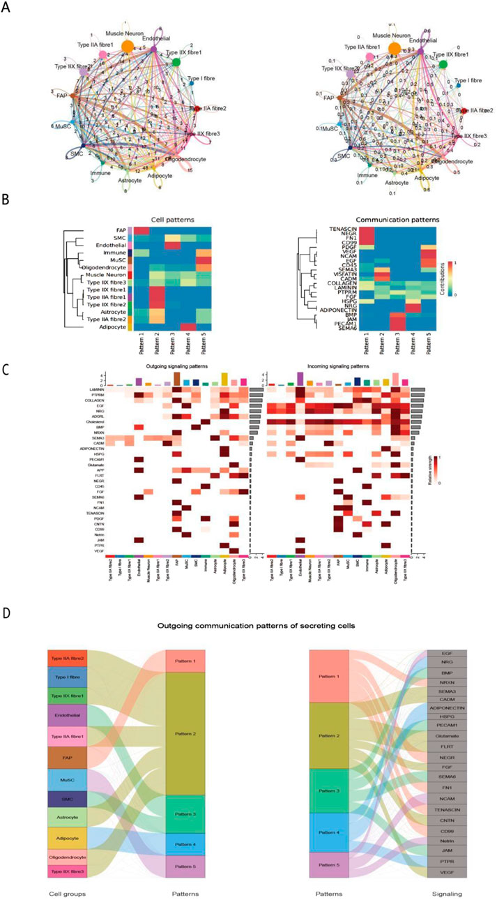
Skeletal muscle, as a structurally and functionally complex heterogeneous tissue, requires comprehensive understanding of its cellular heterogeneity and transcriptional characteristics to elucidate its developmental mechanisms. In this study, we performed single-cell RNA sequencing (scRNA-seq) analysis of skeletal muscle from juvenile and adult Bactrian camels, combined with CellChat toolkit to construct intercellular communication networks. We identified 14 distinct cell clusters across two developmental stages, encompassing muscle, neural, immune, and adipose cell types, and successfully characterized signature genes for each cell type. Cell proportion analysis revealed that adult muscle tissue is predominantly composed of neuromuscular cells and type IIx muscle fibers, with notable differences in cellular composition between juvenile and adult stages. Through pseudotime trajectory analysis, we unveiled the differentiation dynamics and gene expression patterns of myogenic cell subpopulations. Further CellChat analysis highlighted the pivotal role of fibro-adipogenic progenitor (FAP) cells in the signaling network, which can be subdivided into four functionally distinct subgroups: MME+, GPC6+, NRAP+, and MYO1E+, with the MME+ subpopulation potentially playing a crucial role in adipocyte differentiation. By establishing a cellular atlas and intercellular communication network of Bactrian camel skeletal muscle development, and thoroughly analyzing FAP subpopulation heterogeneity, this study provides crucial theoretical foundation and data support for understanding mammalian skeletal muscle development and functional regulation. These findings not only deepen our understanding of the molecular mechanisms underlying skeletal muscle development and meat quality regulation in Bactrian camels but also lay a foundation for future research in related fields.
Keywords: Bactrian camel, Skeletal muscle development, single-cell RNA sequencing, fibro-adipogenic progenitors, Muscle fiber type
Received: 02 Sep 2025; Accepted: 30 Oct 2025.
Copyright: © 2025 De, Liu, Li, Meng, Liu, Jia, Chen, Wang, Li, Xiao, Wan, Liu, Wang, Zhou, Zhang, Wen, Gong, A, Bao, Song, HaSi, Long, Zhang and Cao. This is an open-access article distributed under the terms of the Creative Commons Attribution License (CC BY). The use, distribution or reproduction in other forums is permitted, provided the original author(s) or licensor are credited and that the original publication in this journal is cited, in accordance with accepted academic practice. No use, distribution or reproduction is permitted which does not comply with these terms.
* Correspondence:
Baojun De, superman596698@gmail.com
Yanru Zhang, yanru1964@163.com
JunWei Cao, caojunwei1970@163.com
Disclaimer: All claims expressed in this article are solely those of the authors and do not necessarily represent those of their affiliated organizations, or those of the publisher, the editors and the reviewers. Any product that may be evaluated in this article or claim that may be made by its manufacturer is not guaranteed or endorsed by the publisher.
