ORIGINAL RESEARCH article
Front. Physiol.
Sec. Skin Physiology
Tmem45b Modulates itch via Endoplasmic Reticulum Calcium Regulation
Provisionally accepted- 1Shenzhen Sixth People's Hospital Library, Shenzhen, China
- 2Guangdong Institute of Intelligence Science and Technology, Guangdong, Zhuhai, China
- 3Shenzhen University, Shenzhen, China
Select one of your emails
You have multiple emails registered with Frontiers:
Notify me on publication
Please enter your email address:
If you already have an account, please login
You don't have a Frontiers account ? You can register here
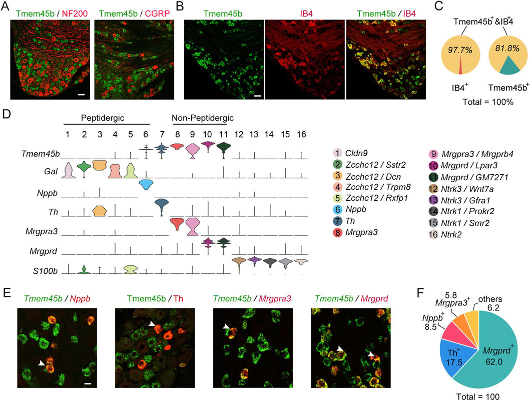
Chronic itch is detected by dorsal root ganglia (DRG) that severely impairs quality of life. However, its underlying mechanisms remain poorly understood. We identified that Tmem45b was contained in natriuretic peptide type B (Nppb)-, mas-related G-protein coupled receptor member A3 (Mrgpra3)-, and Mrgprd-positive DRG neurons, which are associated with itch sensation. The role of Tmem45b in itch sensation has not been explored. Tmem45b conditional knockout (cKO) mice exhibited decreased scratching to β-alanine, and increased scratching to chloroquine. Notably, Tmem45b cKO alleviated chronic itch. Furthermore, Tmem45b cKO impaired the calcium response to β-alanine and allyl isothiocyanate but not to chloroquine in dissociated DRG neurons. Tmem45b deficiency led to significant downregulation of sarco/endoplasmic reticulum calcium transport ATPase 1 (Serca1), impairing calcium storage capacity of endoplasmic reticulum (ER). Inhibition of Serca1 in DRG neurons reduced intracellular calcium release triggered by β-alanine and chloroquine. Together,Tmem45b deficiency may reduce nonhistaminergic itch and disrupt ER calcium regulation, highlighting a potential target for chronic itch therapy.
Keywords: DRG - dorsal root ganglion, itch (pruritus), Calcium, Endoplasmic Reticulum, TMEM45B
Received: 17 Oct 2025; Accepted: 24 Nov 2025.
Copyright: © 2025 Wang, Liang, Wang, Sun, Ren, Wu, Sun, Fu, Xiao, Sun and Li. This is an open-access article distributed under the terms of the Creative Commons Attribution License (CC BY). The use, distribution or reproduction in other forums is permitted, provided the original author(s) or licensor are credited and that the original publication in this journal is cited, in accordance with accepted academic practice. No use, distribution or reproduction is permitted which does not comply with these terms.
* Correspondence: Chang-Lin Li
Disclaimer: All claims expressed in this article are solely those of the authors and do not necessarily represent those of their affiliated organizations, or those of the publisher, the editors and the reviewers. Any product that may be evaluated in this article or claim that may be made by its manufacturer is not guaranteed or endorsed by the publisher.
