ORIGINAL RESEARCH article
Front. Physiol.
Sec. Computational Physiology and Medicine
This article is part of the Research TopicMedical Knowledge-Assisted Machine Learning Technologies in Individualized Medicine Volume IIView all 28 articles
The microbiological and metabolic traits associated with pT3 colorectal cancer metastasis to lymph nodes
Provisionally accepted- 1First Affiliated Hospital of Jilin University, Changchun, China
- 2Changchun University of Chinese Medicine, Changchun, China
Select one of your emails
You have multiple emails registered with Frontiers:
Notify me on publication
Please enter your email address:
If you already have an account, please login
You don't have a Frontiers account ? You can register here
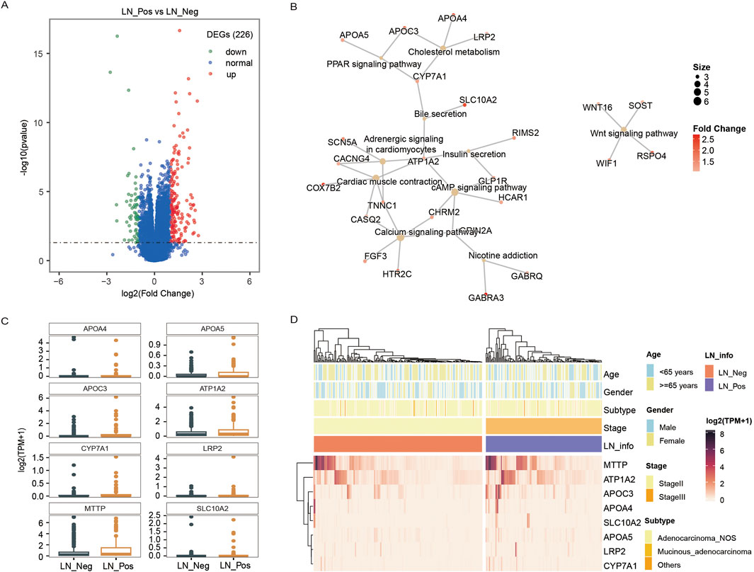
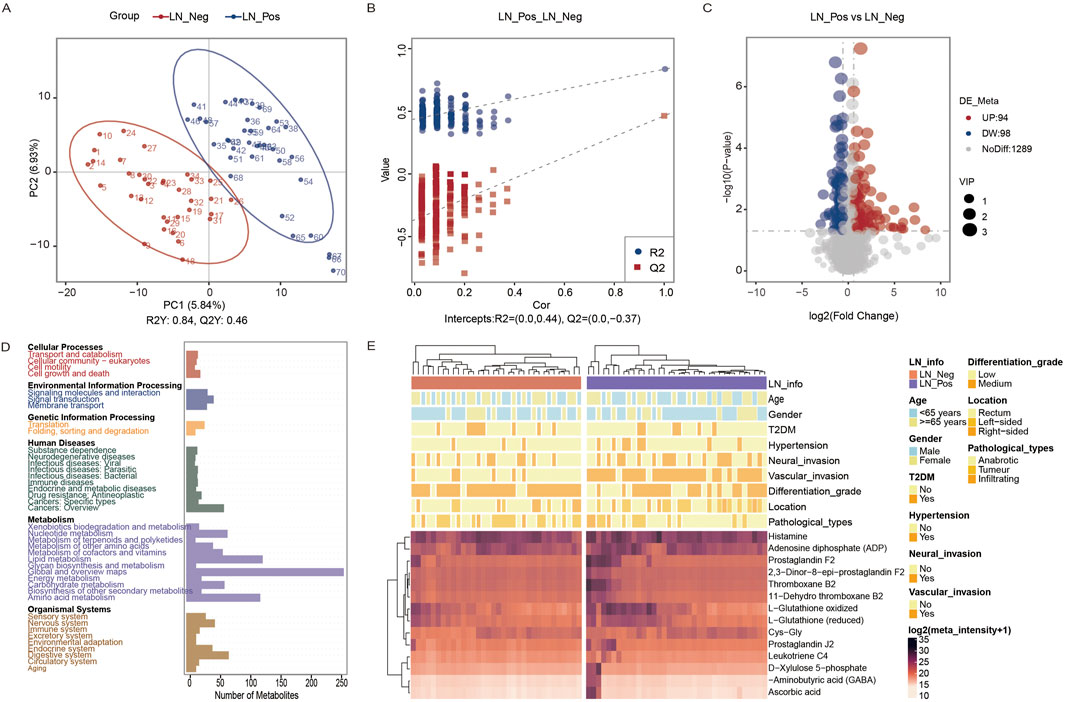
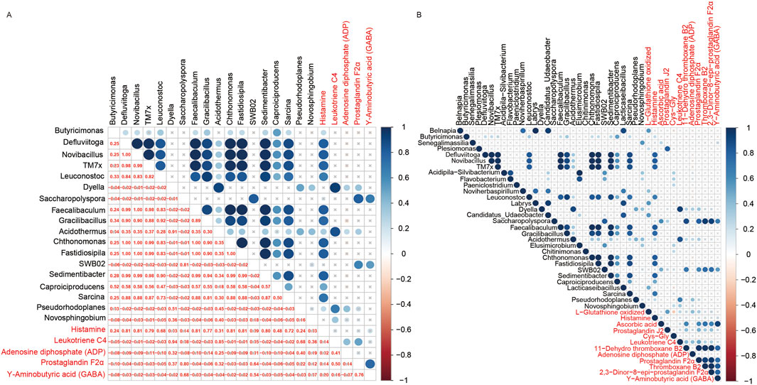
Introduction: Gut microbiota and metabolites play a crucial role in the progression of colorectal cancer. Over half of the CRC patients are at pT3 stage, the presence or absence of regional lymph node metastasis in pT3 patients significantly influences both treatment strategies and prognosis. However, the associations between these are not been revealed yet. It is crucial to gain a deeper insight into the mechanisms underlying the differences in gut microbiota and metabolites between pT3 CRCs with and without lymph node metastasis. Methods: We processed 16S rRNA gene sequencing and ultrahigh-performance liquid chromatography–mass spectrometry in 70 pT3NxM0 CRC patients. In addition, transcriptomic data from TCGA were retrieved to assess RNA expression differences between the two groups for a comprehensive comparison. Finally, correlation analyses of microbiota, metabolome and transcriptomic data were performed to identify meaningful connections and mechanisms underlying lymph node metastasis. Results: A total of 192 metabolites were different between the patients with and without lymph node metastasis; among these metabolites, 94 up-regulated different metabolites were enriched in biological processes of tumor progression. The gut microbiota of lymph node positive CRCs is characterized by increased abundances of cancer progression, such as Proteobacteria. We identified 226 differentially expressed genes from TCGA-CRC cohort, among which the up-regulated genes were mainly involved in pathways of cancer progression, proliferation, migration, and invasion, while down-regulated genes were significantly enriched in pathways of tyrosine metabolism and immunity. The cross-correlation analysis showed that the altered metabolites and genes were enriched in neuroactive ligand receptor interaction pathway. Conclusions: Our study identified key microbiota and metabolites associated with lymph node metastasis in pT3 colorectal cancer, along with potential pathways and interactions implicated in the lymph node metastasis.
Keywords: colorectal cancer, lymph node metastasis, metabolite, Gut Microbiota, transcriptomes
Received: 14 Oct 2025; Accepted: 27 Oct 2025.
Copyright: © 2025 Chen, Zhang, Wang, Cao, Tai and Gao. This is an open-access article distributed under the terms of the Creative Commons Attribution License (CC BY). The use, distribution or reproduction in other forums is permitted, provided the original author(s) or licensor are credited and that the original publication in this journal is cited, in accordance with accepted academic practice. No use, distribution or reproduction is permitted which does not comply with these terms.
* Correspondence: Kaiyue Gao, gaokaiyue95@jlu.edu.cn
Disclaimer: All claims expressed in this article are solely those of the authors and do not necessarily represent those of their affiliated organizations, or those of the publisher, the editors and the reviewers. Any product that may be evaluated in this article or claim that may be made by its manufacturer is not guaranteed or endorsed by the publisher.
