Original Research
Published on 25 Feb 2020
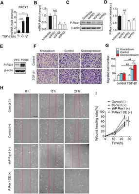
The Impact of Diabetic Conditions and AGE/RAGE Signaling on Cardiac Fibroblast Migration
in Cell Adhesion and Migration
- 7,453 views
- 26 citations
Original Research
Published on 25 Feb 2020
in Cell Adhesion and Migration
Original Research
Published on 16 May 2022
in Cell Adhesion and Migration
Original Research
Published on 28 Jan 2022
in Inflammation Pharmacology
Brief Research Report
Published on 11 Oct 2021
in Cardiovascular Biologics and Regenerative Medicine
Original Research
Published on 06 Sep 2023
in Inflammation
Original Research
Published on 19 Mar 2020
in Clinical and Diagnostic Microbiology and Immunology
Original Research
Published on 19 Jul 2021
in Respiratory Pharmacology
Original Research
Published on 23 Sep 2021
in Signaling
Original Research
Published on 29 Sep 2025
in Biomaterials
Review
Published on 24 Aug 2023
in Dermatology
Mini Review
Published on 23 Jan 2026
in Antimicrobials, Resistance and Chemotherapy
Original Research
Published on 26 Mar 2021
in Craniofacial Biology and Dental Research
Original Research
Published on 14 May 2018
in Clinical and Translational Physiology
Original Research
Published on 09 Mar 2022
in Respiratory Pharmacology
Original Research
Published on 22 Oct 2020
in Stem Cell Research
Original Research
Published on 03 Feb 2017
in Experimental Pharmacology and Drug Discovery