ORIGINAL RESEARCH article
Front. Aging Neurosci.
Sec. Alzheimer's Disease and Related Dementias
This article is part of the Research TopicDecoding Neurodegeneration: Insights into the Pathways of Neurological DeclineView all 4 articles
Integrated Analysis of N-Glycosylation and Alzheimer's Disease: Identifying Key Biomarkers and Mechanisms
Provisionally accepted- 1Wuxi Second Geriatric Hospital, Wuxi, China
- 2Wuxi No.5 People’s Hospital, Wuxi, Jiangsu Province, China
Select one of your emails
You have multiple emails registered with Frontiers:
Notify me on publication
Please enter your email address:
If you already have an account, please login
You don't have a Frontiers account ? You can register here
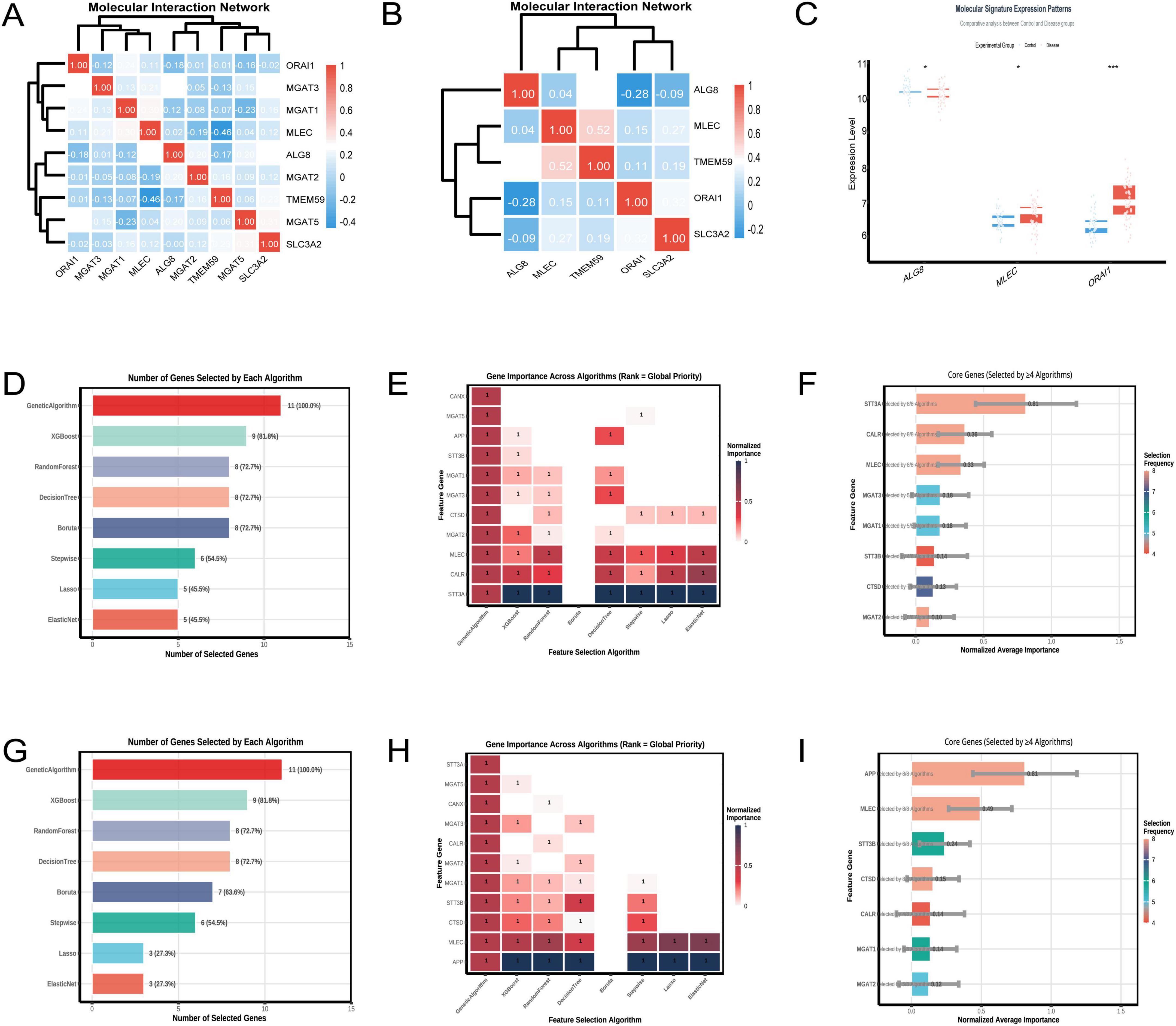
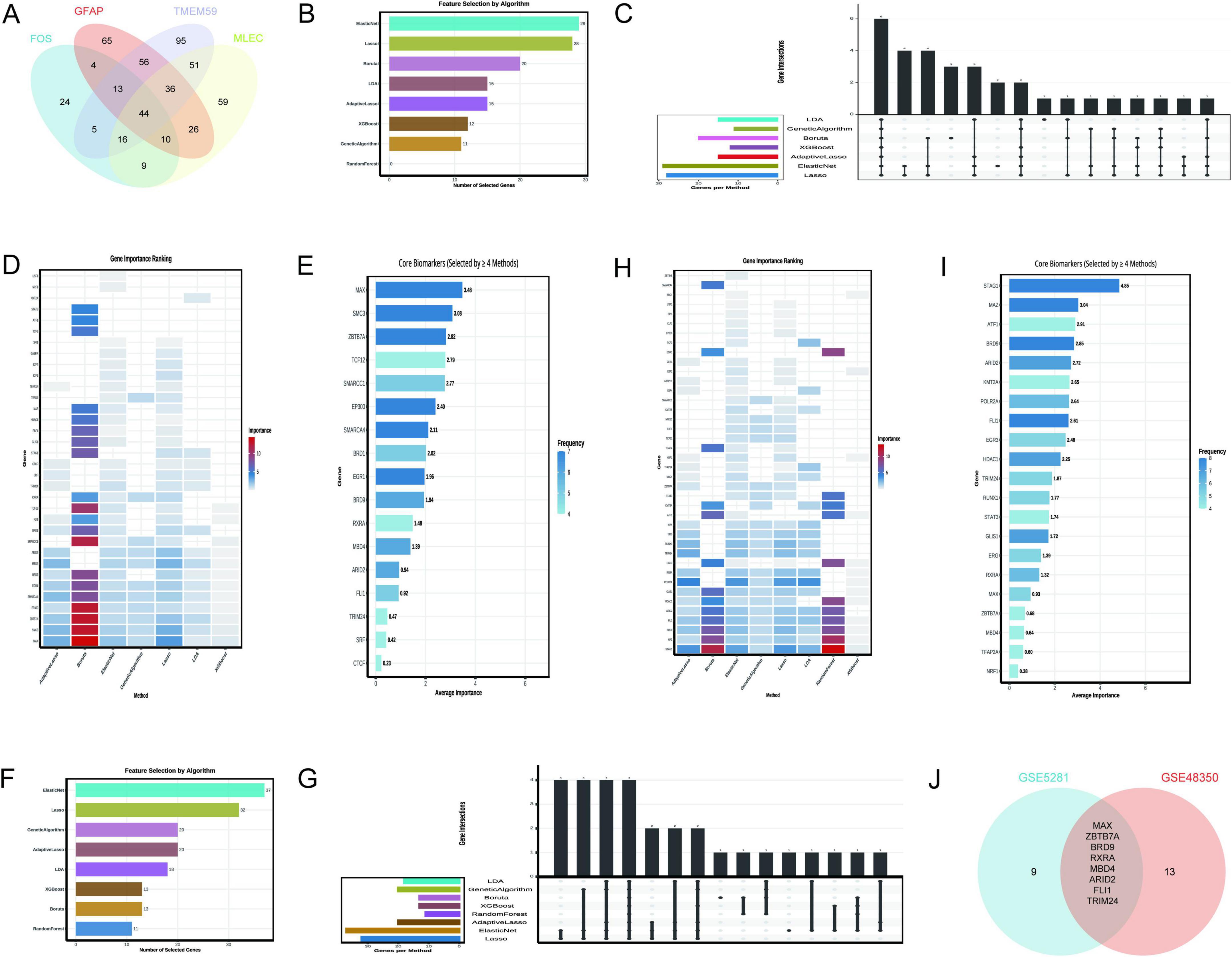
Background: Alzheimer's disease (AD) is the most prevalent cause of dementia in the elderly, imposing a significant societal burden. Current therapeutic approaches primarily address symptoms, underscoring the critical need to elucidate its pathogenesis and identify robust early biomarkers. N-glycosylation, a critical post-translational modification, is dysregulated in neurodegenerative disorders, yet its role in AD and diagnostic potential remain underexplored. Objective: This investigation aimed to characterize the interplay between N-glycosylation and AD through multi-dimensional bioinformatics analysis, identify core differentially expressed genes (DEGs) associated with this crosstalk, and evaluate their diagnostic efficacy in early AD detection. Methods: A bibliometric analysis of Web of Science literature spanning 2001–2025 was performed using VOSviewer, CiteSpace, and R. Transcriptomic data were analyzed with LIMMA to identify DEGs. Feature prioritization and molecular interaction decoding were achieved through Lasso, Random Forest, XGBoost, and SHAP analysis. Results: Bibliometric analysis highlighted a shift toward granular molecular mechanisms, with "bisecting GlcNAc" and "GNT-III (MGAT3)" emerging as key research topics. Differential expression profiling identified 6,845 DEGs, including TMEM59, MLEC, and MAX. Machine learning algorithms consistently prioritized these three genes as core N-glycosylation-related biomarkers, alongside APP as a key associated molecule. Among transcription factors, MAX was identified as a central regulator, with a subset of 8 factors (including MAX and BRD9) pinpointed as critical modulators of N-glycosylation and glial activation in AD. Diagnostic models demonstrated strong performance: logistic regression achieved an AUC of 0.947 with MAX, APP, and MLEC; Random Forest and XGBoost attained perfect AUC = 1.0 in primary analyses; and a clinical nomogram integrating core genes yielded an AUC of 0.899. SHAP analysis confirmed MAX, APP, MLEC, and TMEM59 as top predictors, revealing significant positive interactions between MLEC and TMEM59 (p = 0.00019) and a negative interaction between MAX and MGAT3 (p = 0.0288). Notably, MAX alone served as a impactful single-gene biomarker, with AUC values ranging from 0.644 to 0.898 across external validation. Conclusion: MAX, MLEC, and TMEM59 represent key N-glycosylation-linked diagnostic biomarkers for AD. This integrative framework provides novel insights into AD pathogenesis and lays the foundation for personalized diagnostic tools and therapies, warranting experimental validation.
Keywords: Alzheimer's disease, N-glycosylation, diagnostic biomarkers, Machinelearning, Transcription Factors
Received: 21 Mar 2025; Accepted: 24 Oct 2025.
Copyright: © 2025 hao, jun, you, bo, xiang, xia, kai, Wei and gang. This is an open-access article distributed under the terms of the Creative Commons Attribution License (CC BY). The use, distribution or reproduction in other forums is permitted, provided the original author(s) or licensor are credited and that the original publication in this journal is cited, in accordance with accepted academic practice. No use, distribution or reproduction is permitted which does not comply with these terms.
* Correspondence: Lu Wei, luwei5166@gmail.com
Disclaimer: All claims expressed in this article are solely those of the authors and do not necessarily represent those of their affiliated organizations, or those of the publisher, the editors and the reviewers. Any product that may be evaluated in this article or claim that may be made by its manufacturer is not guaranteed or endorsed by the publisher.
