ORIGINAL RESEARCH article
Front. Aging Neurosci.
Sec. Alzheimer's Disease and Related Dementias
This article is part of the Research TopicExploring the untapped in dementia researchView all articles
Qi-Fu-Yin Ameliorates Physiological Frailty In Male 5xFAD Mice Through Remodeling the Gut Microbiota and Modulating the Cerebral Cortex Metabolism
Provisionally accepted- 1College of Traditional Chinese Medicine, Shandong University of Traditional Chinese Medicine, Jinan, China
- 2Innovative Institute of Chinese Medicine and Pharmacy, Shandong University of Traditional Chinese Medicine, Jinan, China
Select one of your emails
You have multiple emails registered with Frontiers:
Notify me on publication
Please enter your email address:
If you already have an account, please login
You don't have a Frontiers account ? You can register here
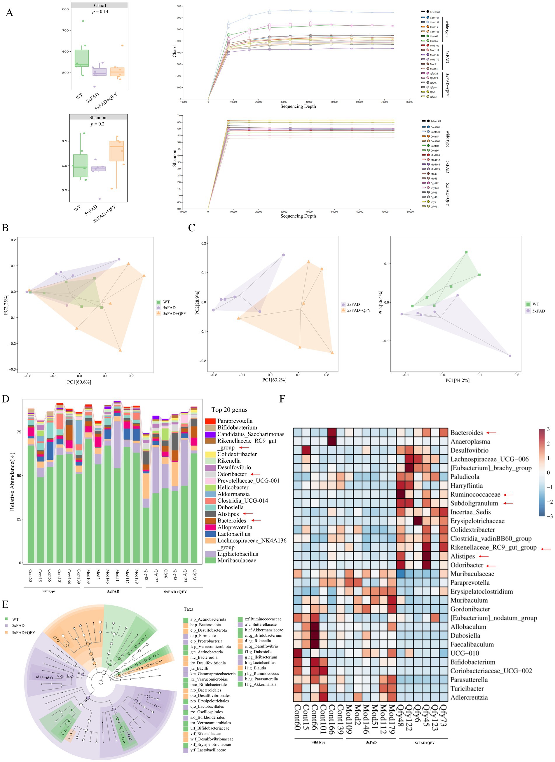
Introduction: Alzheimer's disease (AD) is a neurodegenerative disease that can only be managed rather than cured, bringing a substantial burden to society. Frailty and cognition are intertwined in a cycle of decline, affecting the prognosis of AD. Qi-Fu-Yin (QFY) is a classic prescription in traditional Chinese medicine for dementia. While most studies have focused on cognitive impairment, research on physiological frailty remains relatively scarce in AD, especially in 5xFAD mice. We aimed to investigate the impacts of QFY on the physiological frailty of male 5xFAD mice. Methods: Male 5xFAD mice received QFY, followed by grip strength test, rotarod test, grading score of frailty, lipofuscin staining, SA-β-gal and Aβ co-staining. The metabolite alteration and the intestinal flora composition were analyzed by non-targeted metabolomics and 16S rRNA sequencing. Moreover, Spearman's correlation analysis was used to integrate behavioral results, differentially expressed metabolites, and altered bacterial genera. Results: We discovered that QFY improved grip strength, riding time, score of frailty, lipofuscin deposition, SA-β-gal, and Aβ in male 5xFAD mice. The results of untargeted metabolomics showed that metabolites such as proline, PS (18:1/18:0), and PFSA-CI were downregulated in the male 5xFAD mice compared with C57BJ/6JXSJL mice, while PE (18:1/18:1) was upregulated. QFY treatment reversed these changes, restoring metabolite levels toward those of C57BJ/6JXSJL mice. Arginine and proline metabolism, alanine, aspartate and glutamate metabolism, and butyrate metabolism were filtered out as the important metabolic pathways between the C57BJ/6JXSJL mice and the male 5xFAD mice, as well as between the 5xFAD mice and the 5xFAD mice with QFY treatment. Moreover, Ruminococcaceae, Subdoligranulum, Bacteroides, Alistipes, Rikenellaceae_RC9_gut_group, and Odoribacter, which were lower in male 5xFAD mice, were improved after QFY intervention. Discussion: The differential intestinal flora might improve the metabolism of brain tissue as well as muscle strength and coordination through Short-chain fatty acids (SCFAs). The differential metabolites caused by QFY intervention also have an improving effect on physiological frailty. We suggest that QFY exerts protective impacts against the physiological frailty in AD by adjusting the muscle-gut-brain axis.
Keywords: Alzheimer's disease1, Qi-Fu-Yin2, physiological frailty3, 16S rRNA sequencing4, Metabolomics5
Received: 03 May 2025; Accepted: 28 Nov 2025.
Copyright: © 2025 Xiao, Li, Han, Liu, Sun, Sun, Wang, Ye and Cheng. This is an open-access article distributed under the terms of the Creative Commons Attribution License (CC BY). The use, distribution or reproduction in other forums is permitted, provided the original author(s) or licensor are credited and that the original publication in this journal is cited, in accordance with accepted academic practice. No use, distribution or reproduction is permitted which does not comply with these terms.
* Correspondence:
Tianyuan Ye
Xiaorui Cheng
Disclaimer: All claims expressed in this article are solely those of the authors and do not necessarily represent those of their affiliated organizations, or those of the publisher, the editors and the reviewers. Any product that may be evaluated in this article or claim that may be made by its manufacturer is not guaranteed or endorsed by the publisher.
