ORIGINAL RESEARCH article
Front. Aging
Sec. Cellular Senescence
Celastrol attenuates diabetic kidney disease progression by repressing senescence of renal tubular epithelial cells
Provisionally accepted- School of Pharmacy and Pharmaceutical Sciences,Shandong First Medical University, Jinan, China
Select one of your emails
You have multiple emails registered with Frontiers:
Notify me on publication
Please enter your email address:
If you already have an account, please login
You don't have a Frontiers account ? You can register here
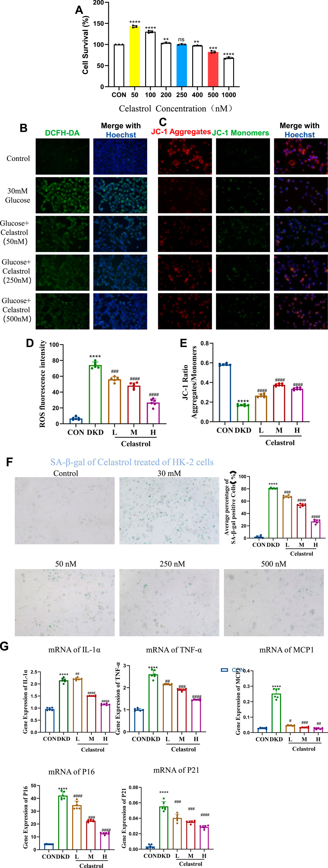
Background: Recent investigations across both animal models and human cohorts increasingly highlight cellular senescence as a critical pathological process driving the development and progression of diabetic nephropathy (DN). The detrimental impact of senescent cells on DN advancement stems from a range of underlying mechanisms, notably telomere attrition, compromised mitochondrial function, dysregulated autophagy, chronic inflammatory responses, altered mTOR signaling and Sirtuin activity, and the release of pro-coagulant factors.Diabetic kidney disease (DKD) is a common and serious complication in diabetic patients, closely associated with high glucose-induced defects in kidney cells. Currently the clinical treatment of DKD disease is still a challenge. Celastrol, a compound derived from Tripterygium wilfordii, has shown significant therapeutic effects on DKD, but the specific mechanisms remain unclear. Methods: We established in vitro and in vivo models of DKD using human renal tubular epithelial cells (HK-2) and Sprague-Dawley (SD) rats. The effects of celastrol on glucose-induced oxidative damage to HK-2 cells and kidney injury in DKD rats were observed. The potential mechanisms were investigated through both in vitro and in vivo experiments. Results: High glucose induced accelerated senescence of HK-2 cells in vitro, and celastrol reversed senescence-associated pathological changes in the cells. Celastrol reduced pro-inflammatory signaling and mitochondrial damage in vitro by inhibiting the phosphorylation of aging-and inflammation-related proteins NF-κB and AKT1. In vivo, celastrol inhibited the phosphorylation of NF-κB and AKT1 in renal tissues, effectively improving renal dysfunction and pathological changes in DKD rats, and reducing disease-related indicators. Conclusion: Celastrol may be a promising candidate drug for the treatment of DKD. It can treat DKD by reversing the imbalance of the immune-inflammatory system mediated by the AKT/NF-κB/TNF-α signaling during the progression of the disease and may also delay the progression of DKD through its anti-aging effect.
Keywords: Diabetic kidney disease, Tripterygium wilfordii, Celastrol, cell senescence, Glucose
Received: 02 Jul 2025; Accepted: 11 Nov 2025.
Copyright: © 2025 Zhang, Sun, Meng, Lei, Sun, Tang and Mu. This is an open-access article distributed under the terms of the Creative Commons Attribution License (CC BY). The use, distribution or reproduction in other forums is permitted, provided the original author(s) or licensor are credited and that the original publication in this journal is cited, in accordance with accepted academic practice. No use, distribution or reproduction is permitted which does not comply with these terms.
* Correspondence:
Jingyong Sun, sunjingyong@sdfmu.edu.cn
Yixuan Tang, tangyixuan@sdfmu.edu.cn
Xiaodong Mu, muxiaodong@sdfmu.edu.cn
Disclaimer: All claims expressed in this article are solely those of the authors and do not necessarily represent those of their affiliated organizations, or those of the publisher, the editors and the reviewers. Any product that may be evaluated in this article or claim that may be made by its manufacturer is not guaranteed or endorsed by the publisher.
