ORIGINAL RESEARCH article
Front. Cell. Neurosci.
Sec. Cellular Neurophysiology
This article is part of the Research TopicThe Role of Cellular Subtypes in Striatal ActivityView all 4 articles
Delayed onset of striatal projection neuron hyperexcitability in Fmr1-/y mice
Provisionally accepted- University of Pittsburgh, Pittsburgh, United States
Select one of your emails
You have multiple emails registered with Frontiers:
Notify me on publication
Please enter your email address:
If you already have an account, please login
You don't have a Frontiers account ? You can register here
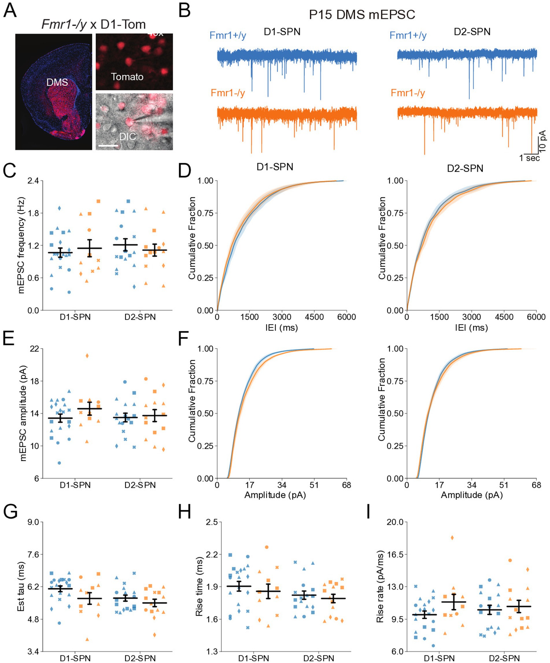
Fragile X Syndrome (FXS), the most common genetic cause of intellectual disability and autism spectrum disorder (ASD), results from silencing of the FMR1 gene and consequent loss of Fragile X Messenger Ribonucleoprotein (FMRP). FMRP deficiency disrupts neural development, leading to behavioral and motor deficits associated with striatal dysfunction. Although structural and functional abnormalities in striatal projection neurons (SPNs) have been observed in adult Fmr1 knockout mice (Fmr1-/y), their developmental onset and contribution to early FXS pathophysiology remain unknown. In this study, we examined the postnatal maturation of SPNs in the dorsomedial striatum (DMS) of Fmr1-/y mice, assessing glutamatergic synaptic inputs and intrinsic excitability. During postnatal development, Fmr1 deficient SPNs display normal synaptic and intrinsic properties, consistent with typical maturation. In contrast, by P60, Fmr1-/y SPNs exhibit pronounced hyperexcitability in both dopamine D1 receptor–expressing SPNs (D1-SPNs) and D2 receptor–expressing SPNs (D2-SPNs), with more pronounced effects in D1-SPNs. Chronic aripiprazole treatment, a widely prescribed therapy for behavioral symptoms in FXS, fails to normalize SPN excitability, suggesting limited efficacy in addressing core SPN dysfunction. Together, these findings reveal that DMS SPN hyperexcitability in Fmr1-/y mice emerges after early postnatal development, pointing to a progressive trajectory of striatal abnormalities. These results underscore the importance of developmental timing in FXS pathophysiology and emphasize the need for targeted interventions to address SPN dysfunction.
Keywords: Striatum, striatal projection neuron, neurodevelopment, fragile x, FMR1, Autism Spectrum Disorder
Received: 16 Jul 2025; Accepted: 28 Sep 2025.
Copyright: © 2025 Nelson, Janeček, Matarazzo, Shih and Peixoto. This is an open-access article distributed under the terms of the Creative Commons Attribution License (CC BY). The use, distribution or reproduction in other forums is permitted, provided the original author(s) or licensor are credited and that the original publication in this journal is cited, in accordance with accepted academic practice. No use, distribution or reproduction is permitted which does not comply with these terms.
* Correspondence: Rui Peixoto, peixotort@upmc.edu
Disclaimer: All claims expressed in this article are solely those of the authors and do not necessarily represent those of their affiliated organizations, or those of the publisher, the editors and the reviewers. Any product that may be evaluated in this article or claim that may be made by its manufacturer is not guaranteed or endorsed by the publisher.
