ORIGINAL RESEARCH article
Front. Digit. Health
Sec. Digital Mental Health
Factors Influencing Perceived Benefits and Behavioral Intention to Use Mental Health Chatbots Among Professional Employees: An Empirical Study
Provisionally accepted- 1University of Science Malaysia (USM), Penang, Penang, Malaysia
 - 2Universiti Sains Malaysia (USM), Penang, Malaysia
 - 3Royal University for Women, West Riffa, Bahrain
 - 4Kingdom University, Ar Rifā‘, Bahrain
 - 5Universiti Teknologi PETRONAS, Seri Iskandar, Malaysia
 - 6Department of Computer Science, Asia Pacific University (APU), Bukit Jalil, Malaysia
 
Select one of your emails
You have multiple emails registered with Frontiers:
Notify me on publication
Please enter your email address:
If you already have an account, please login
You don't have a Frontiers account ? You can register here
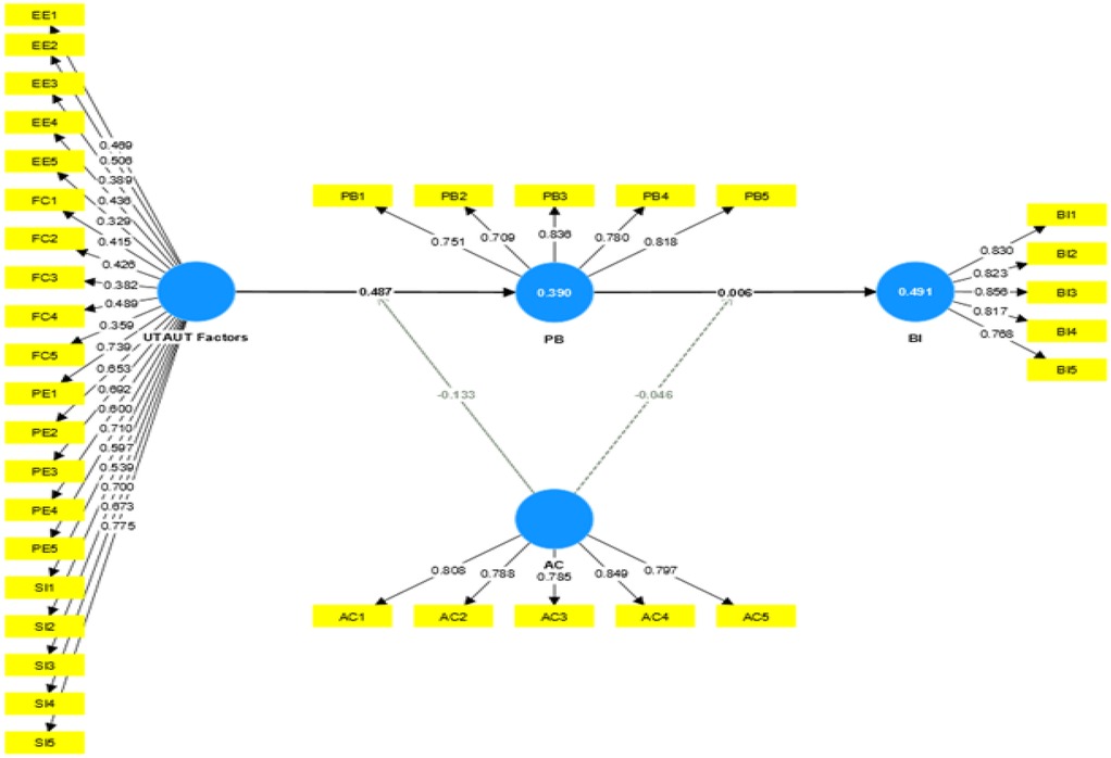
ABSTRACT Purpose – This study explores factors influencing Malaysian professionals' intentions to use mental health chatbots by integrating the Unified Theory of Acceptance and Use of Technology (UTAUT) and the Theory of Planned Behaviour (TPB). It examines UTAUT factors' direct effects on usage intention and the mediating role of perceived benefits, along with the moderating influence of attitudes towards chatbots. Research Design & Methodology – The study collects data from 351 Professional employees in Malaysia using an online survey and analyses it using Structural Equation Modelling (SEM). Findings – The study outcomes indicate that UTAUT factors significantly influence perceived benefits (β = 0.793, p < 0.001; R² = 0.601). However, perceived benefits did not significantly predict behavioural intention (β = 0.107, p = 0.464; R² = 0.449). Attitudes toward chatbots showed only a weak moderating effect on the UTAUT–perceived benefits relationship (β = 0.009, p = 0.094), while other hypothesized moderating effects were not supported. These findings suggest a more complex interplay of factors influencing the adoption of mental health chatbots in professional settings than previously assumed. Conclusion – These findings challenge the assumption that perceived benefits alone drive adoption. They suggest a more complex interplay of factors influencing behavioural intention, indicating that trust, privacy, and credibility may play more critical roles in shaping adoption decisions. Implications – The study provides valuable insights for developers and implementers of mental health technologies. While UTAUT factors are crucial in shaping perceived benefits, the lack of a direct link to behavioural intention highlights the need to explore additional psychological and contextual factors. Future research should consider longitudinal designs and probabilistic sampling to enhance generalizability and causal inference.
Keywords: mental health chatbots, Professional employees, Malaysia, Perceived benefits, Attitude, technology acceptance, and Health system access
Received: 12 Apr 2025; Accepted: 14 Oct 2025.
Copyright: © 2025 Naji, Yuan, Azzura, Danish, Ateeq, Ibrahim, Hakimi, Abdollah and P Iskandar. This is an open-access article distributed under the terms of the Creative Commons Attribution License (CC BY). The use, distribution or reproduction in other forums is permitted, provided the original author(s) or licensor are credited and that the original publication in this journal is cited, in accordance with accepted academic practice. No use, distribution or reproduction is permitted which does not comply with these terms.
* Correspondence: 
Gehad Mohammed Ahmed  Naji, gehadnaji.utp@gmail.com
Yulita Hanum  P Iskandar, yulita@usm.my
Disclaimer: All claims expressed in this article are solely those of the authors and do not necessarily represent those of their affiliated organizations, or those of the publisher, the editors and the reviewers. Any product that may be evaluated in this article or claim that may be made by its manufacturer is not guaranteed or endorsed by the publisher.
