ORIGINAL RESEARCH article
Front. Genet.
Sec. Cancer Genetics and Oncogenomics
This article is part of the Research TopicComparative Genomics and Functional Genomics Analyses in CancerView all 11 articles
PANoptosis-Related gene clusters and prognostic risk model in clear cell renal cell carcinoma
Provisionally accepted- Liuzhou Workers Hospital, Liuzhou, Guangxi Zhuang Region, China
Select one of your emails
You have multiple emails registered with Frontiers:
Notify me on publication
Please enter your email address:
If you already have an account, please login
You don't have a Frontiers account ? You can register here
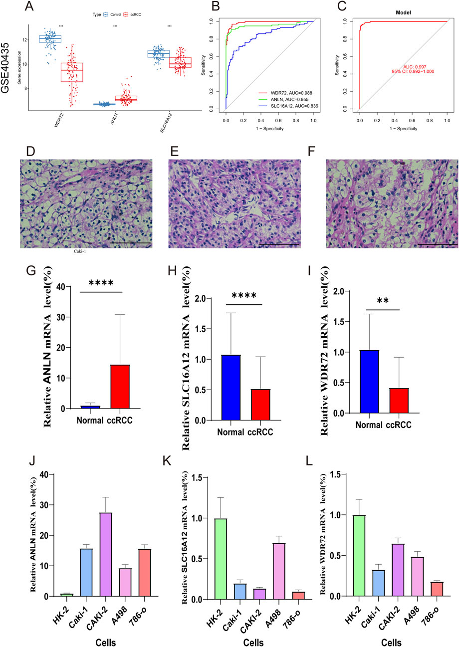
Abstract Background: Despite advancements in targeted therapies, the prognosis for clear cell renal cell carcinoma (ccRCC) remains poor, particularly for metastatic cases. PANoptosis, a newly discovered programmed cell death pathway involving crosstalk among pyroptosis, apoptosis, and necroptosis, has an undefined role in ccRCC pathogenesis and prognosis, representing a critical knowledge gap. Methods: We conducted a bioinformatics analysis of the expression PANoptosis-related genes (PRGs) in 524 ccRCC patients from the TCGA and GEO databases. Three ccRCC clusters were identified based on PRG expression. Innovatively, we developed a prognostic risk model using LASSO and Cox regression on three hub genes (WDR72, ANLN, SLC16A12), integrating multi-omics data for immune microenvironment, tumor mutation burden (TMB), cancer stem cell (CSC) index, and drug sensitivity assessment.. Expression of these hub genes was further validated by RT-qPCR. Results: We found that most of the PRGs were upregulated in ccRCC tumors with low mutation rates, and 18 PRGs exhibited a significant correlation with ccRCC patient survival. Patients were stratified into three PRG clusters and two gene clusters, which were significantly associated with ccRCC prognosis. We constructed a prognostic risk model based on three genes, dividing ccRCC patients into high- and low-risk groups. The predictive value of this risk model was confirmed by ROC curves. High-risk scores were associated with an increased stromal score, immune score, and tumor mutation burden (TMB), but they were associated with a decrease in the cancer stem cell (CSC) index. RT-qPCR confirmed the expression of WDR72, ANLN, and SLC16A12 in ccRCC tissues and cell lines. Additionally, the PRG risk score model exhibited significant associations with sensitivity to multiple drugs.
Keywords: PANoptosis, Clear cell renal cell carcinoma, prognosis, Tumormicroenvironment, drug sensitivity
Received: 02 Apr 2025; Accepted: 22 Oct 2025.
Copyright: © 2025 Zhao, Xie, Li, Xiong, Fan, Huang, Zhan and Zeng. This is an open-access article distributed under the terms of the Creative Commons Attribution License (CC BY). The use, distribution or reproduction in other forums is permitted, provided the original author(s) or licensor are credited and that the original publication in this journal is cited, in accordance with accepted academic practice. No use, distribution or reproduction is permitted which does not comply with these terms.
* Correspondence:
Yi Zhan, kawenran@163.com
Siping Zeng, zsp1065555@163.com
Disclaimer: All claims expressed in this article are solely those of the authors and do not necessarily represent those of their affiliated organizations, or those of the publisher, the editors and the reviewers. Any product that may be evaluated in this article or claim that may be made by its manufacturer is not guaranteed or endorsed by the publisher.
