ORIGINAL RESEARCH article
Front. Genet.
Sec. Cancer Genetics and Oncogenomics
Single-cell RNA-seq combined with bulk RNA-seq explores shared gene signatures between thyroid and breast cancers
Provisionally accepted- 1Yunnan Cancer Hospital, Kunming, Yunnan Province, China
- 2The First People’s Hospital of Yunnan Province, Kunming, Yunnan Province, China
- 3Kunming Children's Hospital, Kunming, Yunnan Province, China
Select one of your emails
You have multiple emails registered with Frontiers:
Notify me on publication
Please enter your email address:
If you already have an account, please login
You don't have a Frontiers account ? You can register here
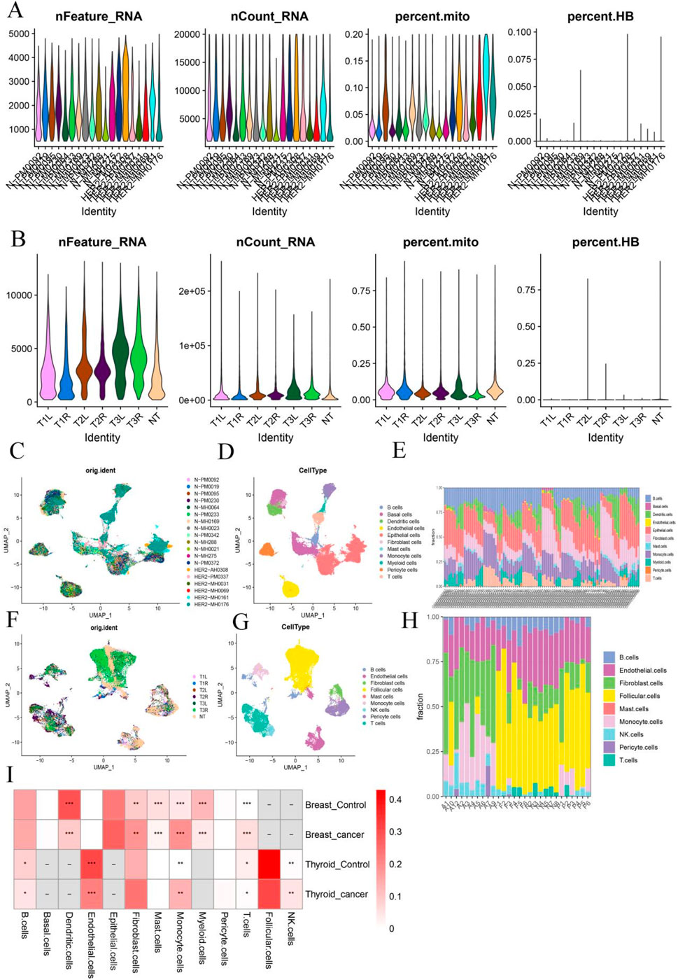
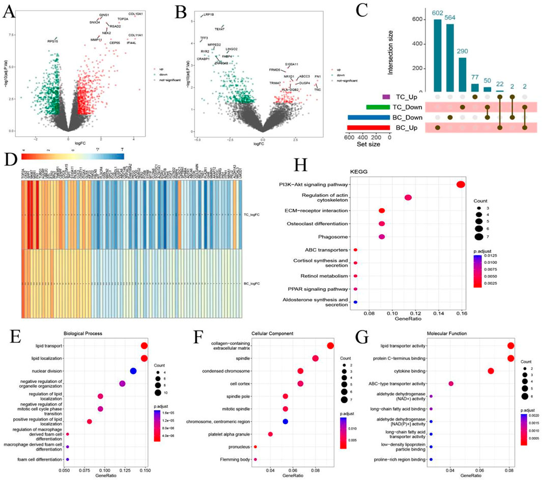
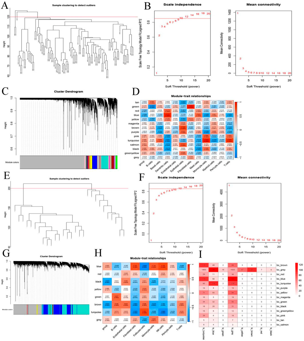
Objective: This study aims to identify key genes that are common to both breast cancer and thyroid cancer, as well as to determine shared therapeutic targets relevant to both conditions. Methods: We utilized transcriptome data from both breast and thyroid cancers, along with single-cell data, and applied cell deconvolution techniques to evaluate the extent of monocyte infiltration. Tumor-related gene modules were identified through weighted gene co-expression network analysis (WGCNA), followed by enrichment analysis to uncover significant signals shared within these gene modules. A machine learning approach was then employed to pinpoint hub genes. Additionally, RT-qPCR was performed to validate the expression levels of these hub genes in tumor and adjacent non-tumor tissues from patients with both cancer types. Results: Our analyses revealed that the transcriptional networks of breast cancer and thyroid cancer display significant similarities. WGCNA identified two consensus modules that are strongly associated with both cancers and monocyte infiltration. Enrichment analysis highlighted glycosaminoglycan synthesis pathways as critical signals that are common to both cancers. A total of seven hub genes were identified using the machine-learning approach. Results from RT-qPCR and immunohistochemistry in clinical samples showed that the expression levels of PILRA, Mki67, and UBE2C were markedly different between cancerous and adjacent tissues. Conclusion: PILRA, MKI67, and UBE2C, as potential diagnostic and prognostic biomarkers, are anticipated to serve as promising therapeutic targets for the clinical management of both breast cancer and thyroid cancer.
Keywords: breast cancer, thyroid cancer, shared hub gene, therapeutic targets, PILRa, MKI67, UBE2C
Received: 23 Apr 2025; Accepted: 27 Oct 2025.
Copyright: © 2025 Feng, He, Xin, Wu, Wang, Zhou and Song. This is an open-access article distributed under the terms of the Creative Commons Attribution License (CC BY). The use, distribution or reproduction in other forums is permitted, provided the original author(s) or licensor are credited and that the original publication in this journal is cited, in accordance with accepted academic practice. No use, distribution or reproduction is permitted which does not comply with these terms.
* Correspondence: Yuanhua Song, songyuanhua2024@163.com
Disclaimer: All claims expressed in this article are solely those of the authors and do not necessarily represent those of their affiliated organizations, or those of the publisher, the editors and the reviewers. Any product that may be evaluated in this article or claim that may be made by its manufacturer is not guaranteed or endorsed by the publisher.
