ORIGINAL RESEARCH article
Front. Genet.
Sec. RNA
Construction of a HSC activation-related lncRNA-miRNA-mRNA ceRNA regulatory network reveals potential molecules involved in liver fibrosis
Provisionally accepted- 1Anhui University of Chinese Medicine, Hefei, China
- 2The First Affiliated Hospital of Anhui University of Chinese Medicine, Hefei, China
Select one of your emails
You have multiple emails registered with Frontiers:
Notify me on publication
Please enter your email address:
If you already have an account, please login
You don't have a Frontiers account ? You can register here
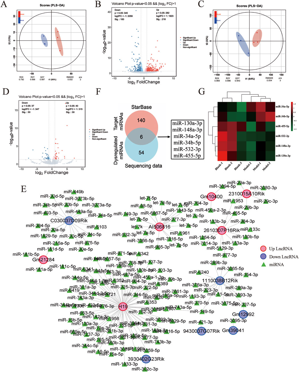
Background: Liver fibrosis (LF) represents a progressive pathophysiological consequence of persistent liver injury. While the competitive endogenous RNA (ceRNA) network serves as a critical regulator in diverse disease pathogenesis, its molecular underpinnings in LF and fibrogenic mediators remain unknown. Objective: In this study, we aimed to systematically probe the LF-related ceRNA regulatory axis, and identify the potential molecules involved in the Hepatic stellate cells (HSCs) activation. Methods and Results: Based on the whole transcriptome RNA sequencing, 401 lncRNAs, 60 miRNAs and 1224 mRNAs were identified between model and normal liver tissue samples. Then, through target gene prediction, a lncRNA-miRNA-mRNA (LMM) ceRNA network comprising 4 differentially expressed lncRNAs (DE lncRNAs), 6 DE miRNAs, and 148 DE mRNAs was established. The expression levels of these RNAs were verified by RT-qPCR. Functional annotation via Kyoto Encyclopedia of Genes and Genomes (KEGG) pathway enrichment analysis revealed that target mRNAs of co-dysregulated lncRNAs and miRNAs in model groups were significantly enriched in multiple pathways, such as unsaturated fatty acids and TGF-β signaling pathways. Notably, 4 hub mRNAs (HMGCR, SREBF-1, TGF-β3 and FBN1) were identified by constructing Protein-protein interaction (PPI) network with the 148 DE mRNAs. Importantly, the dual-luciferase reporter assay confirmed the existence of specific binding sites among lncRNA H19, miR-148a-3p, and FBN1. Finally, the gene expression levels of were verified by RT-qPCR in TGF-β1-induced JS-1 cells, revealing that 5 lncRNA-miRNA-mRNA relationship pairs, containing H19, miR-130a-3p, miR-148a-3p, TGF-β3, FBN1 and HMGCR, were involved in the activation of HSCs. Conclusions: In this study, a HSC activation-related ceRNA network was successfully established in mice liver tissue, which could provides a novel framework for elucidating pathogenic mechanisms and identifying clinically relevant prognostic markers in LF progression.
Keywords: competitive endogenous RNA, liver fibrosis, Hepatic Stellate Cells, Whole transcriptome sequencing, long noncoding RNA
Received: 09 Jun 2025; Accepted: 10 Oct 2025.
Copyright: © 2025 Wan, Zhou, Feng, Liu, Fan, Pang, Li and Zhou. This is an open-access article distributed under the terms of the Creative Commons Attribution License (CC BY). The use, distribution or reproduction in other forums is permitted, provided the original author(s) or licensor are credited and that the original publication in this journal is cited, in accordance with accepted academic practice. No use, distribution or reproduction is permitted which does not comply with these terms.
* Correspondence: Qiumei Zhou, zhouqiumei.2008@163.com
Disclaimer: All claims expressed in this article are solely those of the authors and do not necessarily represent those of their affiliated organizations, or those of the publisher, the editors and the reviewers. Any product that may be evaluated in this article or claim that may be made by its manufacturer is not guaranteed or endorsed by the publisher.
