ORIGINAL RESEARCH article
Front. Genet.
Sec. RNA
Identification and experimental validation of demethylation-related genes in diabetic nephropathy
Provisionally accepted- Longgang Central Hospital of Shenzhen, Shenzhen, China
Select one of your emails
You have multiple emails registered with Frontiers:
Notify me on publication
Please enter your email address:
If you already have an account, please login
You don't have a Frontiers account ? You can register here
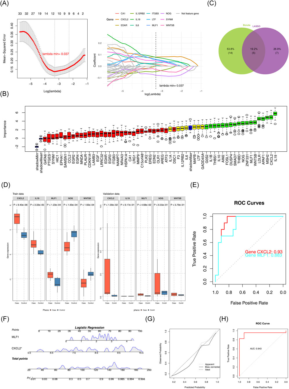
Diabetic nephropathy (DN) is a major microvascular complication of diabetes, and its pathogenesis is closely associated with abnormal epigenetic regulation, particularly the silencing of tumor suppressor genes due to hypermethylation of promoter regions. This study was to investigate the workings of demethylation in diabetic nephropathy by applying bioinformatics methods. Methods: DN-related datasets (GSE142153 and GSE154881) and demethylation-related genes (D-RGs) were included. Differentially expressed genes (DEGs) (DN vs normal) were obtained. Candidate genes were obtained from the intersection of DEGs and D-RGs. To identify key genes, the Least absolute shrinkage and selection operator (LASSO) and Boruta algorithm, and expression validation were used for screening. The expression validation was used to identify biomarkers. The receiver operating characteristic (ROC) curve was subsequently utilized to assess the biomarkers' capability to distinguish diseased from normal samples. Subsequently, a predictive nomogram was created to estimate the likelihood of developing DN. In addition, functional enrichment, immune infiltration, subcellular localization, correlation of biomarker expression with renal function, correlation for other diseases, network analysis of molecular interactions and computational drug prediction were carried out. Real-Time Quantitative Reverse Transcription Polymerase Chain Reaction (RT-qPCR) was carried out to confirm the expression levels of biomarkers in blood samples. Results: CXCL2 and MLF1 were determined to be biomarkers that exhibited notably elevated expression levels in the DN, in contrast to the normal group. Then the nomogram network was built, which had high prediction accuracy. Pathways most significantly enriched by CXCL2 and MLF1 included cytokine-cytokine receptor interaction and MAPK signaling pathway. Five types of immune cells were identified by immune infiltration analysis. In the RNA binding protein (RBP) -mRNA regulatory network, seven pathways were co-enriched in both biomarkers. In the TF-mRNA regulatory network, TFs shared by This is a provisional file, not the final typeset article both biomarkers include JUN, GATA2, and SRF. Drug prediction analysis found a total of 172 target drugs for CXCL2 and MLF1. RT-qPCR experiment revealed that both biomarkers showed a notable rise in the DN group relative to the normal group. Conclusion: CXCL2 and MLF1 were identified as diagnostic biomarkers for DN, offering a new reference for its treatment.
Keywords: Diabetic nephropathy1, demethylation2, Machine Learning3, Biomarkers4, drug forecasting5
Received: 21 Aug 2025; Accepted: 07 Nov 2025.
Copyright: © 2025 Miao, Zhu, Zheng, Liu, Zeng, Tang and Deng. This is an open-access article distributed under the terms of the Creative Commons Attribution License (CC BY). The use, distribution or reproduction in other forums is permitted, provided the original author(s) or licensor are credited and that the original publication in this journal is cited, in accordance with accepted academic practice. No use, distribution or reproduction is permitted which does not comply with these terms.
* Correspondence: Xi Liu, w13760448829@126.com
Disclaimer: All claims expressed in this article are solely those of the authors and do not necessarily represent those of their affiliated organizations, or those of the publisher, the editors and the reviewers. Any product that may be evaluated in this article or claim that may be made by its manufacturer is not guaranteed or endorsed by the publisher.
