ORIGINAL RESEARCH article
Front. Genet.
Sec. Statistical Genetics and Methodology
This article is part of the Research TopicFunctional Study of Novel VUS (Variant of Uncertain Significance) Mutations in Single-gene Inherited Disease, Volume IIView all 9 articles
Molecular Mechanisms of TTC21B Gene Mutations in Nephronophthisis Type 12 and Genetic Prevention through PGT
Provisionally accepted- 1Hebei Maternity Hospital, Shijiazhuang, China
- 2Hebei Medical University, Shijiazhuang, China
- 3Shi Jiazhuang Technology Innovation Center of Precision Prevention and Control of Birth Defects, Shijiazhuang, China
- 4Hubei University of Medicine, Shiyan, China
Select one of your emails
You have multiple emails registered with Frontiers:
Notify me on publication
Please enter your email address:
If you already have an account, please login
You don't have a Frontiers account ? You can register here
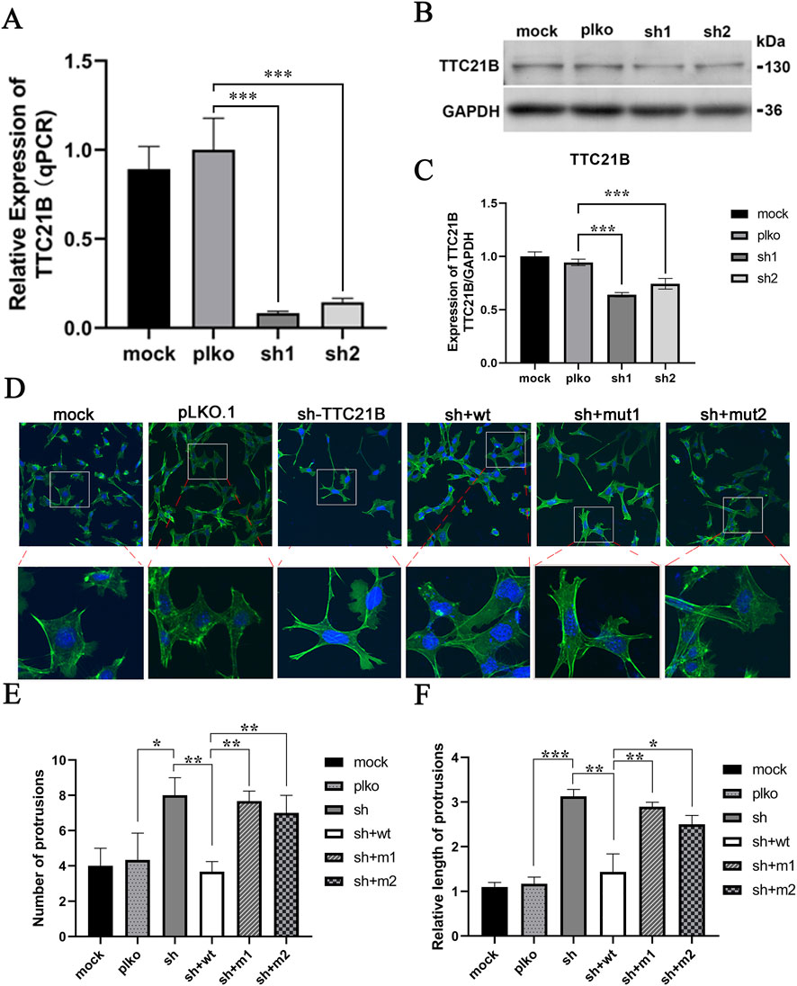
Objective: To elucidate the pathogenic mechanism of nephronophthisis type 12 (NPHP12) caused by compound heterozygous mutations in the TTC21B gene and to implement preimplantation genetic testing (PGT) for clinical prevention. Methods: We retrospectively analyzed the clinical data of a pediatric proband with NPHP12. The impact of the identified TTC21B mutations (c.895T>C and c.1552T>C) on pre-mRNA splicing, protein structure, and stability was assessed using bioinformatics tools. Functional validation was performed through in vitro rescue experiments in renal podocytes, quantifying effects on cellular morphology, ciliogenesis, and ciliary length. For preimplantation genetic testing (PGT), SNP haplotype analysis was employed for embryo selection. Results: The proband presented with renal failure and compound heterozygous TTC21B mutations (paternal c.895T>C [p.C299R] and maternal c.1552T>C [p.C518R]). Bioinformatics suggested potential splicing impacts, but minigene assays did not validate this. While c.895T>C had a minor impact on protein structure, c.1552T>C significantly altered the tertiary structure and stability. TTC21B knockdown disrupted podocyte morphology, which was fully rescued by wild-type TTC21B but only partially by either mutant. Both mutations impaired ciliogenesis and shortened ciliary length. PGT-M identified a mutation-free embryo (Embryo 1) for transfer, resulting in a healthy live birth. Conclusion: The compound heterozygous mutations c.895T>C (p.C299R) and c.1552T>C (p.C518R) in TTC21B contribute to NPHP12 by disrupting ciliogenesis and podocyte morphology. These findings provide targets for PGT-based embryo selection, successfully preventing the familial recurrence of this disease.
Keywords: Nephronophthisis type 12, TTC21B gene, Whole-exome sequencing, Variant of uncertain significance (VUS), PGT (preimplantation genetic testing), Functional Validation
Received: 22 Sep 2025; Accepted: 13 Nov 2025.
Copyright: © 2025 Deng, Li, Hu, Wei, Wang, Cheng, Jiang, Cai, Tang, Cao and Wang. This is an open-access article distributed under the terms of the Creative Commons Attribution License (CC BY). The use, distribution or reproduction in other forums is permitted, provided the original author(s) or licensor are credited and that the original publication in this journal is cited, in accordance with accepted academic practice. No use, distribution or reproduction is permitted which does not comply with these terms.
* Correspondence: Xiaoyan Wang, xywangdk@163.com
Disclaimer: All claims expressed in this article are solely those of the authors and do not necessarily represent those of their affiliated organizations, or those of the publisher, the editors and the reviewers. Any product that may be evaluated in this article or claim that may be made by its manufacturer is not guaranteed or endorsed by the publisher.
