Abstract
This review summarizes recent advances in applying metabolomics to autoimmune hepatitis (AIH). AIH is a chronic liver disease characterized by immune-mediated hepatocellular injury, with complex pathogenesis involving genetic, immunological, and environmental factors. Metabolomics, a system-wide approach analyzing small molecule metabolites, offers potential in early diagnosis, prognosis, and therapeutic evaluation of AIH. Current studies identify alterations in amino acid, lipid, carbohydrate, and bile acid metabolism, as well as changes in the gut microbiome and specific metabolite markers that distinguish AIH from other liver diseases. Techniques such as liquid chromatography-mass spectrometry (LC–MS), and bioinformatics facilitate biomarker discovery and enhance understanding of disease mechanisms. Despite challenges such as standardization and data integration, metabolomics holds promise for developing personalized treatment strategies and advancing disease management. Future prospects include combining multi-omics approaches, large-scale cohort studies, and artificial intelligence (AI)-based data analysis to deepen insights into AIH pathology and improve clinical outcomes.
1 Introduction
Autoimmune hepatitis (AIH) is a chronic hepatocellular injury mediated by abnormal autoimmune responses. It is more common in women and is characterized by high gamma-globulinemia, positive serum autoantibodies, and a good response to immunosuppressive therapy (1). AIH was first identified by a Swedish physician in the 1950s (2). The disease can affect children and adults of all ages, but is most prevalent among individuals aged 40–70 years, particularly middle-aged women (3). The annual incidence of AIH is approximately 1–2 per 100,000 people, with a prevalence of 10–30 per 100,000 (4). In Europe, the prevalence ranges from 15 to 25 per 100,000 people, while in the Asia-Pacific region, it ranges from 4 to 24.5 per 100,000, with an annual incidence of 0.67–2.0 per 100,000 (5, 6). Currently, epidemiological data on AIH in China are lacking.
Clinically, AIH is divided into two subtypes based on the autoantibodies present: Type 1 AIH and Type 2 AIH (7). Type 1 AIH is associated with HLA-DR3 and HLA-DR4 and is characterized by positivity for antinuclear antibodies (ANA) and/or anti-smooth muscle antibodies (ASMA). It accounts for approximately 90% of cases, with peak onset around ages 10–18 and around 40 years. Type 2 AIH is associated with HLA-DR3 and is characterized by positivity for anti-liver−/kidney microsome 1 (anti-LKM-1) and/or anti-liver cytosol type 1 antibodies (anti-LC-1). It primarily affects adolescents and children, has an acute onset, a more severe course, and is prone to recurrence.
2 Pathogenesis of AIH
AIH is understood to arise from a confluence of genetic, epigenetic, and environmental factors. A well-documented genetic susceptibility is conferred by HLA alleles, particularly HLA-DR3 and HLA-DR4, with risk heterogeneity observed across different ethnic and regional populations. Beyond the genetic sequence, epigenetic mechanisms—evidenced by DNA hypo-methylation in CD4 + and CD19 + T cells and the association of microRNAs like miR-21 and miR-122 with inflammatory activity—further modulate disease expression. The genetic architecture is also shaped by single nucleotide polymorphisms within genes governing pro-inflammatory and regulatory pathways, such as tumor necrosis factor and CTLA-4/CD28. Exogenous triggers, including specific viral infections (e.g., hepatitis viruses, measles) and pharmacological agents (e.g., nitrofurantoin, minocycline), are thought to potentially initiate the autoimmune process through mechanisms like molecular mimicry, a role that has also been tentatively ascribed to vaccination. Notably, perturbations in the gut microbiome, characterized by an expansion of Veillonella and a reduction of Bifidobacterium, have been identified in AIH patients, positioning the microbiota as a contributor to pathogenesis and a potential target for therapeutic manipulation (8).
3 Clinical features and diagnosis
The diagnosis of AIH relies mainly on clinical manifestations, laboratory tests, and characteristic histopathological features of liver tissue. Two primary scoring systems are currently used for diagnosing autoimmune hepatitis (AIH): the revised original and the simplified criteria. The revised system demonstrates superior sensitivity (100% vs. 95%), whereas the simplified system offers better specificity (90% vs. 73%) and overall accuracy (92% vs. 82%). While the simplified system is valuable for excluding AIH in patients with other liver conditions, it must be applied with careful clinical judgment (9), as it may fail to identify atypical presentations (8, 10). Furthermore, both systems have inherent limitations: their diagnostic precision is compromised in acute or fulminant liver failure, and they inadequately account for atypical autoantibodies, reducing their efficacy in overlap syndromes. It is noteworthy that the Paris criteria demonstrate superior diagnostic accuracy compared to these AIH-specific scores. Additionally, a significant gap remains, as no clinical prognostic scoring systems for AIH are currently available (11).
3.1 Clinical manifestations
Most AIH patients have no obvious symptoms or only nonspecific symptoms such as fatigue. The disease often has an insidious onset, although a small number present with acute onset. Some patients experience acute exacerbation of chronic AIH, which may progress to acute liver failure. Approximately one-third of patients exhibit signs of cirrhosis at the initial diagnosis (12).
3.2 Laboratory examinations
Key laboratory features include elevated serum aminotransferase levels, positive autoantibodies, and increased serum immunoglobulin G (IgG) and/or gamma globulin levels (1).
3.2.1 Serum biochemical indicators
Typical abnormalities involve hepatocellular injury, with elevated alanine aminotransferase (ALT) and aspartate aminotransferase (AST) levels. Alkaline phosphatase (ALP) and gamma-glutamyl transferase (GGT) are generally normal or slightly elevated. In severe or acute cases, serum total bilirubin (TBil) may be significantly increased.
3.2.2 Autoantibodies
Most patients display high-titer autoantibodies, though these are often not disease-specific. Type 1 AIH typically exhibits positivity for ANA and/or ASMA, whereas Type 2 presents with anti-LKM-1 and/or anti-LC-1 antibodies (Table 1).
Table 1
| Autoantibody | Specificity for AIH diagnosis | Sensitivity for AIH diagnosis | Overlap with other diseases |
|---|---|---|---|
| ANA | Limited overall due to similarity with other autoimmune diseases | Common in AIH-1; rare in AIH-2 | Overlaps with multiple autoimmune diseases (e.g., SLE) |
| SMA | High with VG/VGT patterns | Variable in AIH patients | Seen in viral/extra-hepatic autoimmune diseases |
| Anti-LKM1 | Specific for AIH-2 | Present in some AIH-2 cases | Found in 10% of HCV patients |
| Anti-LKM3 | Specific in AIH-2 | In 10% of AIH-2 patients | Present in HDV |
| Anti-LC1 | Can be the only marker for AIH-2 | Often with anti-LKM1 | Rare in HCV |
| Anti-SLA/LP | Highly specific (specificity: 99%) | In 15–30% of AIH-1; Rare in AIH-2 | – |
| pANNA | Moderate in AIH-1 | Common in AIH-1; Rare in AIH-2 | More in PSC/IBD |
| Anti-ASGPR | Not specific | High in AIH patients | Also in viral/drug-induced hepatitis, PBC |
Specificity and sensitivity of key AIH autoantibodies and overlap with other diseases.
3.2.3 Serum immunoglobulins
Elevations in IgG and/or gamma globulins are characteristic of AIH.
3.3 Liver histology
Liver biopsy reveals hepatocellular injury, characterized by interface hepatitis, lymphoplasmacytic infiltration in portal and periportal areas, cellular infiltrates, and “rosette” formations of hepatocytes—hallmark features of AIH.
4 Pathogenesis and metabolic features of AIH
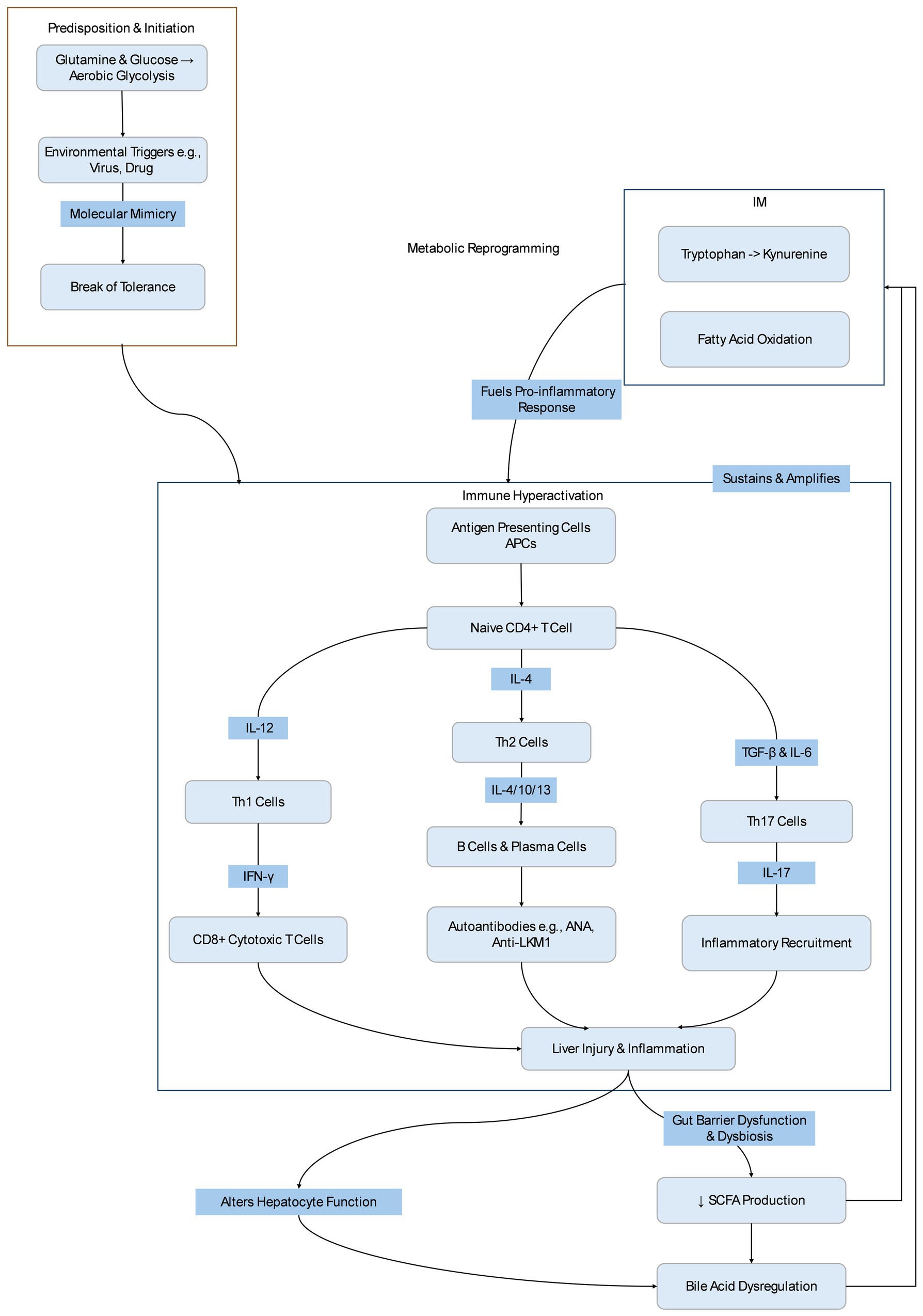
The exact pathogenic mechanisms of AIH are not fully understood. Genetic, immunological, and environmental factors all play critical roles. These factors can induce T cell-mediated immune attacks against hepatic antigens, leading to AIH (Figure 1).
Figure 1

The self-sustaining cycle of immune-metabolic dysregulation in AIH. Adapted and revised from (1, 14).
4.1 Molecular mimicry
In genetically susceptible individuals, immune responses against hepatic self-antigens may be triggered by molecular mimicry. Pathogens share structural similarities with self-proteins, causing immune reactions that mistakenly target self. Mouse models of Type 2 AIH have confirmed this mechanism; for example, mice stimulated with adeno-associated virus vectors expressing CYP2D6 produce anti-LKM-1 antibodies (13).
4.2 Self-antigen presentation and immune activation
AIH is initiated when self-antigens are presented to naïve CD4 + T cells (Th0). Antigen-presenting cells (APCs), such as dendritic cells (DCs), process self-antigens (AG) and present them to T cell receptors (TCRs) on initial Th0 cells, leading to the secretion of pro-inflammatory cytokines such as IL-4, IL-12, and TGF-β. In the presence of IL-12, Th0 cells differentiate into Th1 cells, which produce IL-2 and IFN-γ, activate cytotoxic CD8+ T cells, and induce IFN-γ and tumor necrosis factor-alpha (TNF-α). Exposure of hepatocytes to IFN-γ can upregulate MHC class I molecules and abnormally express MHC class II molecules, further activating T cells and causing ongoing liver damage. In the presence of IL-4, Th0 cells differentiate into Th2 cells, which secrete IL-4, IL-10, and IL-13. These cytokines promote B cell maturation into plasma cells that secrete autoantibodies. Antibody-dependent cellular cytotoxicity and complement activation contribute to tissue damage. When TGF-β dominates, Th0 cells differentiate into Th17 cells, which secrete IL-17. IL-17 induces inflammatory cytokines such as TNF-α and IL-6, promoting recruitment and infiltration of inflammatory cells, thus triggering immune-inflammatory responses and contributing to the development of AIH and hepatic fibrosis (1, 14, 15).
Further research emphasizes the role of immune cells, particularly CD4 + helper T cells (Th cells), in the response to AIH treatment. Patients with good treatment responses show increased proportions of anti-inflammatory Th2 cells and regulatory T cells (Tregs), while the proportions of pro-inflammatory Th1 and Th17 cells decrease. This finding underscores the importance of immune regulation in AIH therapy and may guide future immunotherapeutic strategies targeting these cell populations.
4.3 Immune tolerance imbalance
In healthy individuals, circulating autoreactive T cells exist, but intrinsic and extrinsic peripheral immune tolerance mechanisms prevent these cells from causing tissue damage. Tregs are crucial for inducing and maintaining immune tolerance. They suppress effector T lymphocyte proliferation and differentiation through direct contact and by secreting perforin and granzymes, exerting negative immune regulation. Studies suggest that an imbalance between Tregs and effector T cells (Teff) is critical for the occurrence and progression of tissue damage in AIH (16).
4.4 Metabolic features of AIH
The metabolic characteristics of AIH reflect the physiological and biochemical changes in the body in the disease state. Here are some known metabolic features of AIH:
4.4.1 Amino acid metabolism
AIH patients often exhibit alterations in amino acid metabolism, especially the levels of certain essential amino acids may be elevated or decreased. This may be related to the reduced ability of the liver to synthesize proteins. The amino acid metabolic disturbances in AIH exhibit multidimensional characteristics, involving the dysregulation of key metabolic pathways and their dynamic interactions with immune responses. Disruption of tryptophan metabolism can compromise immune homeostasis: Gut microbiota break down tryptophan into indole derivatives (such as indole-3-aldehyde, I3A; kynurenine, KYN), which activate the aryl hydrocarbon receptor (AhR), driving CD8 T cell differentiation into IFNγ-secreting Tc1 cells, forming a positive feedback loop that exacerbates inflammation (17, 18). Methionine and its metabolite homocysteine also increase in the serum of AIH patients. Methionine metabolic disorders may induce inflammation and oxidative stress, while homocysteine can also trigger oxidative stress, promoting hepatitis progression and hepatocyte apoptosis (19).
Branched-Chain Amino Acid (BCAA) catabolism rate is increased in AIH (18, 20). One study showed that AIH patients have more aromatic amino acids and fewer BCAAs relative to healthy individuals (21). This mechanism may involve excessive activation of the mTOR and NF-κB pathways, increasing oxidative stress and inflammatory responses (22). Arginine and proline metabolism may be inhibited in AIH patients (20, 23). Arginine metabolic defects lead to reduced polyamine synthesis, which is unfavorable for the differentiation and maturation of intestinal resident immune cells, affecting intestinal immune regulation. At the same time, as a precursor of nitric oxide (NO), arginine metabolic imbalance will trigger an increase in nitric oxide (NO) synthesis, aggravating hepatocellular oxidative damage by inducing mitochondrial reactive oxygen species (ROS) production (24). In addition, abnormal proline metabolism leads to mitochondrial electron transport chain dysfunction through a proline dehydrogenase (PRODH)-dependent mechanism, triggering hepatocyte apoptosis (25).
Prior studies have found that L-glutamine levels may be elevated in AIH mice, and L-glutamine levels are positively correlated with indicators of liver injury (26). This may be because glutamine enters the tricarboxylic acid cycle (TCA cycle) by converting to α-ketoglutarate (α-KG), providing energy and biosynthetic precursors for T cells. Suppressing glutamine metabolism can reduce the differentiation and function of Th1 and Th17 cells, affecting T cell activation and differentiation, leading to AIH progression (27). The key intermediate product of purine nucleotide metabolism, inosine, is significantly lower in the livers of HLA-DRB1*04:05 positive patients than in negative patients. Inosine may affect the development of AIH by protecting hepatocytes and inhibiting over-activated immune cells (28). The progression of AIH causes the immune system to compete with other systems for energy, resulting in a large consumption of lipids and proteins. The increase of L-ketoalanine is related to inflammation and energy consumption. Glutaminylphenylalanine, hydroxyprolyl-tyrosine, and glutaminyltryptophan, and incomplete breakdown products of protein catabolism increase significantly in decompensated cirrhosis (29). These metabolic features provide potential targets for AIH diagnosis and intervention.
4.4.2 Lipid metabolism
AIH patients often exhibit abnormal lipid profiles, including altered free fatty acids, triglycerides, and cholesterol levels, related to inflammatory processes, bile acid homeostasis disruption, and membrane damage.
Bile acid metabolism reprogramming is particularly significant in AIH. Serum levels of conjugated bile acids are significantly increased, including taurocholic acid and taurochenodeoxycholic acid. 7α-hydroxycholesterol (a catalytic product of Cyp7a1) is significantly reduced in patients with decompensated cirrhosis, suggesting decreased bile acid synthesis. Decreased bile acid synthesis may lead to dysregulation of enterhepatic circulation dynamics, further exacerbating liver inflammation.
Glycerophospholipid metabolism imbalance manifests as a significant decrease in serum levels of various lysophosphatidylcholines (lysoPCs) and lysophosphatidylethanolamines (lysoPEs). These glycerophospholipids are important components of hepatocellular and mitochondrial membranes. The decrease in their levels reflects the rapid turnover of hepatocellular membrane phospholipids, suggesting that cell membrane structure and function may be damaged during the early stages of liver injury.
Studies have also observed changes in serum levels in mice with liver injury induced by concanavalin A of certain long-chain acylcarnitines, and a significant reduction in a series of metabolites related to long-chain fatty acids, which may reflect changes in increased fatty acid oxidation and energy metabolism, or may be related to immune responses and energy consumption for immune cell activation and proliferation (29, 30). In addition, liver fatty acid binding protein (L-FABP), which is related to the metabolism of long-chain fatty acids, is an abundant small protein in hepatocytes that binds most long-chain fatty acids present in the cytoplasm. Previous studies have shown that these proteins are related to tissue damage. A recent prospective study showed that serum and/or urinary L-FABP levels and the good correlation between AST, ALT, CRE, and GGT can be used for the diagnosis of liver damage, including AIH (31).
4.4.3 Carbohydrate and sugar metabolism
AIH patients may develop insulin resistance and glucose metabolism disorders, leading to fluctuations in blood glucose levels. Glucose metabolism abnormalities in AIH are manifested by the synergistic effect of immune cell metabolic reprogramming and hepatic parenchymal cell energy homeostasis imbalance, driving inflammation progression and liver injury. Gut microbiota-host interactions through metabolite regulate glucose metabolism. In AIH disease model and patients with acute hepatitis, a lack of short-chain fatty acids composed of propionic acid, acetic acid, and butyric acid may lead to intestinal mucosal barrier destruction (6, 32), inhibiting hepatocyte AMPK activation and weakening blood glucose level stability (33). On the other hand, these glucose metabolism abnormalities may reflect the energy competition between immune cells and hepatocytes. Damaged Tregs are considered a driving factor in AIH development. In AIH patients and mouse models, Tregs have enhanced glycolysis activity and weakened oxidative phosphorylation, resulting in impaired immunosuppressive function (34). Glycolysis is also enhanced in activated CD4 + T cells, promoting the release of inflammatory factors and liver damage (35). Compared with healthy volunteers and other liver disease patients, AIH patients have relatively higher levels of plasma pyruvate, lactate, acetate, and acetoacetate. These metabolic changes may demonstrate the aerobic glycolysis associated with the aforementioned excessive immune activation (21).
4.4.4 Gut microbiome
The gut microbiome of AIH patients may change, which may affect the production and absorption of metabolites, thereby affecting the metabolic status of the liver. The gut microbiome dysbiosis in AIH is manifested by disordered flora structure, abnormal metabolic function, and imbalanced host-flora interaction, which jointly drive immune activation and liver damage. A significant reduction in flora diversity is a core feature: metagenomic analysis shows that the abundance of obligate anaerobic bacteria (such as Roseburia, Faecalibacterium prausnitzii) that produce SCFAs in the intestines of AIH patients is decreased, while potential pathogenic bacteria (such as Veillonella) are over-proliferated, and the abundance of Veillonella dispar is positively correlated with serum ALT levels and the degree of liver inflammation (23). Metabolic function remodeling includes: (1) Enrichment of tryptophan metabolic pathways, and (2) Enhanced lipopolysaccharide (LPS) biosynthesis. In a cross-sectional study of individuals with AIH (n = 91) and matched healthy controls (n = 98), lipopolysaccharide (LPS) is overexpressed in the AIH group relative to the control group (16), and the degree of elevation is significantly correlated with disease severity (23): Gut flora dysbiosis (such as increased abundance of Enterobacteriaceae) promotes LPS synthesis, stimulates immune responses, and induces liver injury (24). These findings highlight the core position of the gut microbiome as a “metabolic-immune regulator.” Future research needs to focus on strain-specific functions, fungi-virus community effects, and precise microbial intervention strategies.
4.4.5 Others
Oxidative stress markers are usually elevated in AIH patients, indicating an imbalance of ROS and antioxidant substances. This state may aggravate liver damage and inflammatory response. Research shows that the levels of lipid and protein oxidation damage products are increased in AIH patients compared to the control group. Oxidizing components: levels of aldehydes, glutathione peroxidase activity, protein carbonyls, and isopropanol are significantly higher; and antioxidant components: whole blood glutathione levels gradually decrease with the progression from mild fibrosis to severe fibrosis and cirrhosis (36).
Additionally, some studies have identified specific metabolites, such as certain organic acids and steroid hormones, that have significant changes in AIH patients. These changes may be related to the severity and activity of the disease. Recent studies have found that AIH shows obvious high (sialylation per galactose on tetraantennary glycans, A4GS) galactose glycans on tetraantennary glycans sialylation ratio in plasma, which is a specific plasma N-glycan marker with potential impact on glycoprotein function and clearance rate (37). Reduced levels of retinyl ester in serum may be related to the activation of hepatic stellate cells (HSCs), which is one of the early signs of liver fibrosis, suggesting that disorders of retinal metabolism can be developed with liver fibrosis (30).
5 Overview of metabolomics
Metabolomics is a branch of systems biology that studies the comprehensive metabolite composition and changes of biological systems (such as cells, tissues or organisms) under specific physiological or pathological conditions. Metabolites are small molecule products in cellular metabolic processes, including amino acids, lipids, carbohydrates, nucleotides, vitamins, hormones and various intermediate metabolites. The goal of metabolomics is to provide a comprehensive chemical characterization of biological systems under different conditions, thereby revealing the metabolic basis of biological processes, disease mechanisms and drug effects. Common analytical techniques for metabolomics include nuclear magnetic resonance (NMR), gas chromatography–mass spectrometry (GC–MS) and liquid chromatography-mass spectrometry (LC–MS). Each method has its own specific application range and advantages. In practice, people also combine multiple technologies according to their needs to obtain to get more comprehensive metabolomics data. Metabolomics is widely used in early detection, therapeutic prediction and prognosis, monitoring treatment and recurrence detection of metabolic diseases. A large number of works have recorded the discovery of potential biomarkers and provided deeper insights into the pathogenesis of many human diseases.
5.1 Classification of metabolomics
Metabolomics is mainly divided into two modes: non-targeted and targeted. Non-targeted metabolomics has a wide detection range and requires combination with high-performance bioinformatics tools for analysis. It is mainly used to discover potential differential metabolic markers, but metabolite qualification is more difficult (38). Targeted metabolomics uses standards to quantitatively detect specific metabolites in samples, has high sensitivity and selectivity, and can be compared with known reference ranges to analyze the potential biological mechanisms of changes in differential metabolite (39).
5.2 Commonly used metabolomics analysis techniques and applications
Common analytical techniques for metabolomics include nuclear magnetic resonance spectroscopy (NMR), mass spectrometry (MS), gas chromatography (GC) and liquid chromatography (LC). In order to improve the sensitivity, resolution and selectivity of detection techniques, these techniques are often used in combination to optimize the workflow and provide potential for high-precision automated metabolomics analysis (40). Typical samples for metabolomics research are biological fluids, including blood, urine, sputum, cerebrospinal fluid, as well as feces, cells and various other tissues. Almost all diseases cause changes in metabolites, which makes quantitative metabolic profiling a practical method for discovering biomarkers.
5.3 Common data statistical methods for metabolomics
Discovering biomarkers is a basic application of metabolomics. In terms of data statistical analysis, univariate statistical analysis such as t-tests, and multivariate statistical analysis such as principal component analysis (PCA), partial least squares discriminant analysis (PLS-DA), orthogonal partial least squares discriminant analysis (OPLS-DA), etc. are currently used in metabolomics analysis. The main methods can effectively screen for disease diagnosis markers (41). Usually, we can use simple screening criteria such as fold change (FC), variable importance in projection (VIP), and p-values to select differentially expressed metabolites and analyze the differences between the study subject and the control, but strong correlations or commonalities are there are strong correlations or commonalities between these differentially expressed metabolites. Therefore, the use of more complex machine learning algorithms, such as LASSO, random forests (RF), especially those that can eliminate redundant and uninformative variables and reduce overfitting, to select key differential metabolites as potential biomarkers is also been widely used. In addition, univariate and multivariate logistic regression analysis of the screened markers, as well as further testing of the biomarkers and logistic models using independent validation cohorts, are of great significance for screening biomarkers.
6 Application of metabolomics in AIH research
Changes in metabolomic characteristics have also been reported in autoimmune diseases (Table 2). However, the metabolomic characteristics of AIH have not yet been fully elucidated, so we summarized the recent research progress on the metabolite characteristics of AIH patients.
Table 2
| Biomarker category | Specific candidate metabolites | Reported changes in AIH | Potential clinical utility | Current validation status |
|---|---|---|---|---|
| Bile acids | Taurocholic acid, taurochenodeoxycholic acid | ↑ Conjugated BAs | Early diagnosis; differentiation from PBC | Reported in multiple independent studies (29, 42); robust signal but needs standardization. |
| Glycerophospholipids | Lysophosphatidylcholines (lysoPCs) | ↓ Multiple lysoPC species | Early diagnosis; indicator of hepatocellular membrane damage | Identified across different cohorts (29, 41); highly consistent finding. |
| Amino acids | Branched-chain amino acids (BCAAs) | ↓ Relative to aromatic AAs | Disease diagnosis and monitoring | Reported in NMR and MS-based studies (17, 20); direction of change is consistent. |
| Tryptophan metabolites (Kynurenine) | ↑ Kynurenine pathway | Understanding immune-pathogenesis; Potential therapeutic target | Mechanistically linked to immune function (16, 17); more research needed for diagnostic use. | |
| Energy metabolism | Pyruvate, lactate | ↑ In plasma | Reflecting immune activation and aerobic glycolysis | Found in AIH vs. healthy controls (20); specificity against other liver diseases needs evaluation. |
| Microbiome-Linked | Short-chain fatty acids (SCFAs) | ↓ Butyrate, propionate | Assessing gut-liver axis health; Potential therapeutic target (e.g., probiotics) | Indirect evidence from microbiome studies (6, 22); direct measurement in blood is challenging. |
| Treatment response | Azathioprine metabolites (6-TG, 6-MMP) | Variable (dose-dependent) | Clinically used for optimizing AZA dose (therapeutic drug monitoring) | Well-established and validated for utility in dose optimization (44, 45) |
Candidate metabolic biomarkers in AIH research.
6.1 Diagnosis of AIH
Autoimmune hepatitis (AIH) is a complex liver disease, and the prevalence has been increasing in recent years. If patients are not accurately diagnosed or treated in a timely manner, they may develop severe or fulminant hepatitis. However, due to the lack of specific diagnostic markers and the significant heterogeneity of its clinical, laboratory and histological characteristics, accurate diagnosis of AIH, especially in the early stages, is still difficult. With the development of high-throughput methods, “omic” studies have become important to elucidate biological processes. As the products of cellular adjustment processes, metabolites levels are regarded as the ultimate readouts for genetic or environmental changes in biological systems (42). In one experiment, Metabonomic profiling was performed by ultra-performance liquid chromatography quadrupole time-of-flight mass spectrometry (UPLC Q-TOF MS). Fourteen metabolites were detected as potential biomarkers associated with early liver damage, including two bile acids, three long-chain acylcarnitines, seven glycerophospholipids, a bilirubin and a retinyl ester. Moreover, partial least square regression analysis showed that metabolism of glycerophospholipid, bile acids and retinol was highly correlated with the clinical outcomes, suggesting they played key roles in the early stage of the liver injury (30). In addition, analysis of N-glycosylation and IgG Fc glycosylation in plasma by mass spectrometry showed that specific glycosylation characteristics were significantly different in AIH patients from healthy controls (37).
AIH and primary biliary cholangitis (PBC) are both chronic cholestatic liver diseases caused by autoimmune system disorders. Because the clinical symptoms of the two are not typical, clinical differential diagnosis is relatively difficult. Therefore, recent AIH metabolomics research focuses on identifying biomarkers from human serum that can significantly distinguish between these two autoimmune liver diseases and healthy volunteers. These markers are mainly concentrated in several types of metabolites such as bile acids (BAs), free fatty acids, and phosphatidylcholines (42, 43). There have been studies using 1H-NMR to quantitatively analyze metabolites in the plasma samples of AIH patients, such as branched-chain amino acids, methionine, alanine-aspartic acid-glutamic acid and metabolites related to the intestinal flora (such as choline, betaine and dimethylamine), found there were significant differences between these metabolites in AIH and PBC patients (18).
Another experiment established a PBC and AIH differential diagnosis model using ultra-performance liquid chromatography-quadrupole time-of-flight mass spectrometry (UPLC-QTOF-MS), a new technology that can quickly and efficiently obtain detailed information about the properties of specific components in complex multi-component mixtures. Find out BAs levels can be used as markers to distinguish PBC and AIH, and these models may be useful for future research on the pathogenesis of PBC/AIH (43). More studies have compared the plasma metabolomic characteristics of patients, we provided proof-of-concept evidence that the 1H NMR analysis of plasma metabolites can be used to differentiate AIH patients from PBC, PBC/AIH overlap syndrome (OS), and drug-induced liver injury (DILI) overlap patients (21). Through with metabolomics, specific bacterial metabolic pathways and metabolites can be defined, and these findings may be important for the diagnosis and monitoring of AIH.
6.2 Prognosis and efficacy evaluation of AIH
Metabolomics is also widely used in the prognosis and efficacy evaluation of AIH: Yang et al.’s study revealed the complexity of treatment response in AIH patients through multi-omics methods including metabolomics, and identified lipid metabolites such as phosphatidylcholine (PC) as potential indicators for predicting treatment response (44).
Increasing evidence proves that monitoring the azathioprine (AZA) metabolites 6-thioguanine (6TG) and 6-methylmercaptopurine (6MMP) is beneficial for optimizing dosage. One study observed the metabolite profiles after combined use of allopurinol and low-dose thiopurine., illustrating that this combination method is an effective alternative for patients who have failed to achieve complete biochemical remission (CBR) (45, 46). Previous study demonstrated that there was an exactly therapeutic effect of Sancao granule (SCG), a traditional Chinese herb formula, on autoimmune hepatitis (AIH). Yang et al. By detecting serum biochemical indicators, it was found that SCG can regulate the expression of 9 metabolites related to 8 pathways, thereby exerting a good therapeutic effect on Con A-induced liver injury (47).
7 Challenges and prospects of metabolomics technology in AIH research
At present, the diagnosis of AIH is mainly based on clinical manifestations, laboratory tests and characteristic liver histology, and with the rapid development of metabolomics technology in recent years, these technologies have begun to be more widely used in the diagnosis and prognosis of AIH and efficacy assessment, becoming a research hotspot in academia.
The application of metabolomics in the diagnosis of AIH is constrained by several persistent limitations. Metabolomic data are profoundly influenced by pre-analytical and analytical conditions, including instrument parameters and sample processing procedures, resulting in substantial inter-laboratory variability. The imperative for stringent control over sample collection timing and storage conditions to preserve metabolite stability further restricts the reproducibility and accuracy of findings in clinical settings. Moreover, the current technological landscape lacks the capacity for the comprehensive detection of all metabolites. Compounding these issues is the limited specificity of candidate AIH biomarkers, which are frequently confounded by other hepatic disorders such as PBC and DILI, in addition to medications and other variables. These challenges collectively impede the development of a biomarker or a simple model capable of concurrently achieving high sensitivity and specificity.
The application of metabolomics technology in autoimmune hepatitis (AIH) research, although faced with many challenges, its potential and prospects are still promising. With the continuous advancement of technology, especially innovation in high-throughput analysis, data processing, and bioinformatics, metabolomics is expected to provide deeper insights for AIH research. First, standardized experimental methods and data analysis processes are key to improving the reproducibility and reliability of metabolomics research. Future research should be committed to establishing unified metabolomics analysis standards to facilitate comparisons and result verification between different studies. In addition, collaborative research will help integrate clinical data with metabolomics data, so as to more fully understand the pathological mechanism of AIH. Secondly, metabolomics has shown great potential in discovering new biomarkers. These biomarkers can be used not only for early diagnosis, but also to help assess disease activity and prognosis. Through large-scale cohort studies and longitudinal observations, researchers can identify specific metabolites associated with AIH, thereby promoting the development of personalized medicine. In addition, the application of metabolomics can also explore the relationship between AIH and other diseases, such as metabolic syndrome, diabetes, etc. This cross-disease analysis of metabolic characteristics helps to reveal common pathological mechanisms and provide new ideas and strategies for the treatment of multiple diseases. Finally, with the development of artificial intelligence and machine learning technologies, the analysis of metabolomics data will be more efficient and accurate. These technologies can help researchers extract valuable information from complex metabolic data, predict disease development, and provide support for clinical decisions.
In conclusion, despite existing challenges, metabolomics offers broad potential in AIH research. Ongoing technological innovations and multidisciplinary collaborations promise to unveil new insights—supporting early diagnosis, personalized therapy, and improved disease management. Combining metabolomics with other omics technologies will pave the way for comprehensive understanding and effective intervention strategies for AIH.
Statements
Author contributions
XH: Writing – original draft, Writing – review & editing. WM: Writing – original draft. XW: Writing – review & editing.
Funding
The author(s) declare that no financial support was received for the research and/or publication of this article.
Conflict of interest
The authors declare that the research was conducted in the absence of any commercial or financial relationships that could be construed as a potential conflict of interest.
Generative AI statement
The authors declare that no Gen AI was used in the creation of this manuscript.
Any alternative text (alt text) provided alongside figures in this article has been generated by Frontiers with the support of artificial intelligence and reasonable efforts have been made to ensure accuracy, including review by the authors wherever possible. If you identify any issues, please contact us.
Publisher’s note
All claims expressed in this article are solely those of the authors and do not necessarily represent those of their affiliated organizations, or those of the publisher, the editors and the reviewers. Any product that may be evaluated in this article, or claim that may be made by its manufacturer, is not guaranteed or endorsed by the publisher.
References
1.
Terziroli Beretta-Piccoli B Mieli-Vergani G Vergani D . Autoimmmune hepatitis. Cell Mol Immunol. (2022) 19:158–76. doi: 10.1038/s41423-021-00768-8
2.
zum Büschenfelde K-HM . Waldenström J. Leber. Blutproteine und Nahrungseiweiss [Deutsch Z Verdau Stoffwechselkr 1950;15:113–119]. J Hepatol. (2003) 38:130–5. doi: 10.1016/S0168-8278(02)00408-7
3.
Tunio NA Mansoor E Sheriff MZ Cooper GS Sclair SN Cohen SM . Epidemiology of autoimmune hepatitis (AIH) in the United States between 2014 and 2019: a population-based national study. J Clin Gastroenterol. (2021) 55:903–10. doi: 10.1097/MCG.0000000000001449
4.
Hahn JW Yang HR Moon JS Chang JY Lee K Kim GA et al . Global incidence and prevalence of autoimmune hepatitis, 1970-2022: a systematic review and meta-analysis. EClinicalMedicine. (2023) 65:102280. doi: 10.1016/j.eclinm.2023.102280
5.
Ngu JH Gearry RB Stedman CAM . Autoimmune hepatitis in the east and the west. Inflammatory Intestinal Diseases. (2017) 1:147–9. doi: 10.1159/000455177
6.
Cheng Z Yang L Chu H . The gut microbiota: a novel player in autoimmune hepatitis. Front Cell Infect Microbiol. (2022) 12:947382. doi: 10.3389/fcimb.2022.947382
7.
Terziroli Beretta-Piccoli B Mieli-Vergani G Vergani D . The clinical usage and definition of autoantibodies in immune-mediated liver disease: a comprehensive overview. J Autoimmun. (2018) 95:144–58. doi: 10.1016/j.jaut.2018.10.004
8.
Muratori L Lohse AW Lenzi M . Diagnosis and management of autoimmune hepatitis. BMJ. (2023) 380:e070201. doi: 10.1136/bmj-2022-070201
9.
Czaja AJ . Performance parameters of the diagnostic scoring systems for autoimmune hepatitis. Hepatology. (2008) 48:1540–8. doi: 10.1002/hep.22513
10.
Gatselis NK Zachou K Papamichalis P Koukoulis GK Gabeta S Dalekos GN et al . Comparison of simplified score with the revised original score for the diagnosis of autoimmune hepatitis: a new or a complementary diagnostic score?Dig Liver Dis. (2010) 42:807–12. doi: 10.1016/j.dld.2010.03.005
11.
Ducazu O Degroote H Geerts A Hoorens A Schouten J Van Vlierberghe H et al . Diagnostic and prognostic scoring systems for autoimmune hepatitis: a review. Acta Gastroenterol Belg. (2021) 84:487–95. doi: 10.51821/84.3.014
12.
Mack CL Adams D Assis DN Kerkar N Manns MP Mayo MJ et al . Diagnosis and management of autoimmune hepatitis in adults and children: 2019 practice guidance and guidelines from the American Association for the study of liver diseases. Hepatology. (2020) 72:671–722. doi: 10.1002/hep.31065
13.
Holdener M Hintermann E Bayer M Rhode A Rodrigo E Hintereder G et al . Breaking tolerance to the natural human liver autoantigen cytochrome P450 2D6 by virus infection. J Exp Med. (2008) 205:1409–22. doi: 10.1084/jem.20071859
14.
Mieli-Vergani G Vergani D Czaja AJ Manns MP Krawitt EL Vierling JM et al . Autoimmune hepatitis. Nat Rev Dis Primers. (2018) 4:18017. doi: 10.1038/nrdp.2018.17
15.
Gao L Zhang W Zhang L Gromova B Chen G Csizmadia E et al . Silencing of aryl hydrocarbon receptor repressor restrains Th17 cell immunity in autoimmune hepatitis. J Autoimmun. (2024) 143:103162. doi: 10.1016/j.jaut.2023.103162
16.
Longhi MS Mieli-Vergani G Vergani D . Regulatory T cells in autoimmune hepatitis: an updated overview. J Autoimmun. (2021) 119:102619. doi: 10.1016/j.jaut.2021.102619
17.
Pandey SP Bender MJ McPherson AC Phelps CM Sanchez LM Rana M et al . Tet2 deficiency drives liver microbiome dysbiosis triggering Tc1 cell autoimmune hepatitis. Cell Host Microbe. (2022) 30:1003–19.e10. doi: 10.1016/j.chom.2022.05.006
18.
Dimou A Zachou K Kostara C Azariadis K Giannoulis G Lyberopoulou A et al . NMR-based metabolomic signature: an important tool for the diagnosis and study of pathogenesis of autoimmune hepatitis. Hepatology. (2024) 80:266–77. doi: 10.1097/HEP.0000000000000767
19.
Sibrian-Vazquez M Escobedo JO Lim S Samoei GK Strongin RM . Homocystamides promote free-radical and oxidative damage to proteins. Proc Natl Acad Sci USA. (2010) 107:551–4. doi: 10.1073/pnas.0909737107
20.
Elsherbiny NM Rammadan M Hassan EA Ali ME El-Rehim ASA Abbas WA et al . Autoimmune hepatitis: shifts in gut microbiota and metabolic pathways among Egyptian patients. Microorganisms. (2020) 8:1011. doi: 10.3390/microorganisms8071011
21.
Wang JB Pu SB Sun Y Li ZF Niu M Yan XZ et al . Metabolomic profiling of autoimmune hepatitis: the diagnostic utility of nuclear magnetic resonance spectroscopy. J Proteome Res. (2014) 13:3792–801. doi: 10.1021/pr500462f
22.
He F Wu C Li P Li N Zhang D Zhu Q et al . Functions and signaling pathways of amino acids in intestinal inflammation. Biomed Res Int. (2018) 2018:9171905. doi: 10.1155/2018/9171905
23.
Wei Y Li Y Yan L Sun C Miao Q Wang Q et al . Alterations of gut microbiome in autoimmune hepatitis. Gut. (2020) 69:569–77. doi: 10.1136/gutjnl-2018-317836
24.
Martí ILAA Reith W . Arginine-dependent immune responses. Cell Mol Life Sci. (2021) 78:5303–24. doi: 10.1007/s00018-021-03828-4
25.
Vettore LA Westbrook RL Tennant DA . Proline metabolism and redox; maintaining a balance in health and disease. Amino Acids. (2021) 53:1779–88. doi: 10.1007/s00726-021-03051-2
26.
Wang K Wu W Jiang X Xia J Lv L Li S et al . Multi-omics analysis reveals the protection of Gasdermin D in Concanavalin A-induced autoimmune hepatitis. Microbiol Spectr. (2022) 10:e0171722. doi: 10.1128/spectrum.01717-22
27.
Yu Q Tu H Yin X Peng C Dou C Yang W et al . Targeting glutamine metabolism ameliorates autoimmune hepatitis via inhibiting T cell activation and differentiation. Front Immunol. (2022) 13:880262. doi: 10.3389/fimmu.2022.880262
28.
Yang F Zhou L Shen Y Zhao S Zheng Y Men R et al . Metabolic heterogeneity caused by HLA-DRB1*04:05 and protective effect of inosine on autoimmune hepatitis. Front Immunol. (2022) 13:982186. doi: 10.3389/fimmu.2022.982186
29.
Li SS Niu M Jing J Huang Y Zhang ZT Chen SS et al . Metabolomic signatures of autoimmune hepatitis in the development of cirrhosis. Front Med (Lausanne). (2021) 8:644376. doi: 10.3389/fmed.2021.644376
30.
Zhou C Jia HM Liu YT Yu M Chang X Ba YM et al . Metabolism of glycerophospholipid, bile acid and retinol is correlated with the early outcomes of autoimmune hepatitis. Mol BioSyst. (2016) 12:1574–85. doi: 10.1039/C6MB00092D
31.
Cakir OO Toker A Ataseven H Demir A Polat H . The importance of liver-fatty acid binding protein in diagnosis of liver damage in patients with acute hepatitis. J Clin Diagn Res. (2017) 11:Oc17–oc21. doi: 10.7860/JCDR/2017/24958.9621
32.
Liu H Zhao J Zhang W Nie C . Impacts of sodium butyrate on intestinal mucosal barrier and intestinal microbial community in a weaned piglet model. Front Microbiol. (2022) 13:1041885. doi: 10.3389/fmicb.2022.1041885
33.
He J Zhang P Shen L Niu L Tan Y Chen L et al . Short-chain fatty acids and their association with signalling pathways in inflammation, glucose and lipid metabolism. Int J Mol Sci. (2020) 21:6356. doi: 10.3390/ijms21176356
34.
Huang C Shen Y Shen M Fan X Men R Ye T et al . Glucose metabolism reprogramming of regulatory T cells in Concanavalin A-induced hepatitis. Front Pharmacol. (2021) 12:726128. doi: 10.3389/fphar.2021.726128
35.
Shen M Zhou L Fan X Wu R Liu S Deng Q et al . Metabolic reprogramming of CD4(+) T cells by mesenchymal stem cell-derived extracellular vesicles attenuates autoimmune hepatitis through mitochondrial protein transfer. Int J Nanomedicine. (2024) 19:9799–819. doi: 10.2147/IJN.S472086
36.
Kaffe ET Rigopoulou EI Koukoulis GK Dalekos GN Moulas AN . Oxidative stress and antioxidant status in patients with autoimmune liver diseases. Redox Rep. (2015) 20:33–41. doi: 10.1179/1351000214Y.0000000101
37.
Pongracz T Biewenga M Stoelinga AEC Bladergroen MR Nicolardi S Trouw LA et al . Autoimmune hepatitis displays distinctively high multi-antennary sialylation on plasma N-glycans compared to other liver diseases. J Transl Med. (2024) 22:456. doi: 10.1186/s12967-024-05173-z
38.
Wishart DS . Emerging applications of metabolomics in drug discovery and precision medicine. Nat Rev Drug Discov. (2016) 15:473–84. doi: 10.1038/nrd.2016.32
39.
Patti GJ Yanes O Siuzdak G . Innovation: metabolomics: the apogee of the omics trilogy. Nat Rev Mol Cell Biol. (2012) 13:263–9. doi: 10.1038/nrm3314
40.
Barnes S . Overview of experimental methods and study design in metabolomics, and statistical and pathway considerations. Methods Mol Biol. (2020) 2104:1–10. doi: 10.1007/978-1-0716-0239-3_1
41.
Worley B Powers R . Multivariate analysis in metabolomics. Curr Metabolomics. (2013) 1:92–107. doi: 10.2174/2213235X11301010092
42.
Lian JS Liu W Hao SR Chen DY Wang YY Yang JL et al . A serum metabolomic analysis for diagnosis and biomarker discovery of primary biliary cirrhosis and autoimmune hepatitis. Hepatobiliary Pancreat Dis Int. (2015) 14:413–21. doi: 10.1016/S1499-3872(15)60393-9
43.
Ma ZH Wang XM Wu RH Hao DL Sun LC Li P et al . Serum metabolic profiling of targeted bile acids reveals potentially novel biomarkers for primary biliary cholangitis and autoimmune hepatitis. World J Gastroenterol. (2022) 28:5764–83. doi: 10.3748/wjg.v28.i39.5764
44.
Yang F Zhou L Shen Y Wang X Fan X Yang L . Multi-omics approaches for drug-response characterization in primary biliary cholangitis and autoimmune hepatitis variant syndrome. J Transl Med. (2024) 22:214. doi: 10.1186/s12967-024-05029-6
45.
Deswal S Srivastava A . Role of allopurinol in optimizing thiopurine therapy in patients with autoimmune hepatitis: a review. J Clin Exp Hepatol. (2017) 7:55–62. doi: 10.1016/j.jceh.2017.01.115
46.
Guba A Kováts P Mezei ZA Papp M Csősz É Kalló G . Analysis of azathioprine metabolites in autoimmune hepatitis patient blood-method development and validation. Int J Mol Sci. (2024) 25:11233. doi: 10.3390/ijms252011233
47.
Yang Y Li F Wei S Liu X Wang Y Liu H et al . Metabolomics profiling in a mouse model reveals protective effect of Sancao granule on con A-induced liver injury. J Ethnopharmacol. (2019) 238:111838. doi: 10.1016/j.jep.2019.111838
48.
Floreani A Restrepo-Jiménez P Secchi MF De Martin S Leung PSC Krawitt E et al . Etiopathogenesis of autoimmune hepatitis. J Autoimmun. (2018) 95:133–43. doi: 10.1016/j.jaut.2018.10.020
49.
Dalekos GN Papatheodoridis GV Koskinas J Goulis I Rigopoulou EI Tiniakos D . Hellenic association for the study of the liver (HASL): revised clinical practice guidelines for autoimmune hepatitis. Ann Gastroenterol. (2024) 37:623–54. doi: 10.20524/aog.2024.0924
Summary
Keywords
autoimmune hepatitis, metabolomics, microbiome, artificial intelligence, diagnosis
Citation
Huang X, Mo W and Wang X (2025) Metabolomics in autoimmune hepatitis: progress and perspectives. Front. Med. 12:1667391. doi: 10.3389/fmed.2025.1667391
Received
16 July 2025
Accepted
21 October 2025
Published
04 November 2025
Volume
12 - 2025
Edited by
Xuyong Wei, Hangzhou First People’s Hospital, China
Reviewed by
Yun Ma, King’s College London, United Kingdom
Dimitrina Georgieva Miteva, Sofia University, Bulgaria
Updates
Copyright
© 2025 Huang, Mo and Wang.
This is an open-access article distributed under the terms of the Creative Commons Attribution License (CC BY). The use, distribution or reproduction in other forums is permitted, provided the original author(s) and the copyright owner(s) are credited and that the original publication in this journal is cited, in accordance with accepted academic practice. No use, distribution or reproduction is permitted which does not comply with these terms.
*Correspondence: Xiaoning Wang, wxntcm@126.com
Disclaimer
All claims expressed in this article are solely those of the authors and do not necessarily represent those of their affiliated organizations, or those of the publisher, the editors and the reviewers. Any product that may be evaluated in this article or claim that may be made by its manufacturer is not guaranteed or endorsed by the publisher.