ORIGINAL RESEARCH article
Front. Med.
Sec. Family Medicine and Primary Care
This article is part of the Research TopicAdvancements and Applications of the Internet of Things (IoT) in MedicineView all articles
The effect of an IoT-based intelligent infusion monitoring system on the intravenous infusion safety of hospitalized patients: A retrospective study
Provisionally accepted- The First Affiliated Hospital of Soochow University, Suzhou, China
Select one of your emails
You have multiple emails registered with Frontiers:
Notify me on publication
Please enter your email address:
If you already have an account, please login
You don't have a Frontiers account ? You can register here
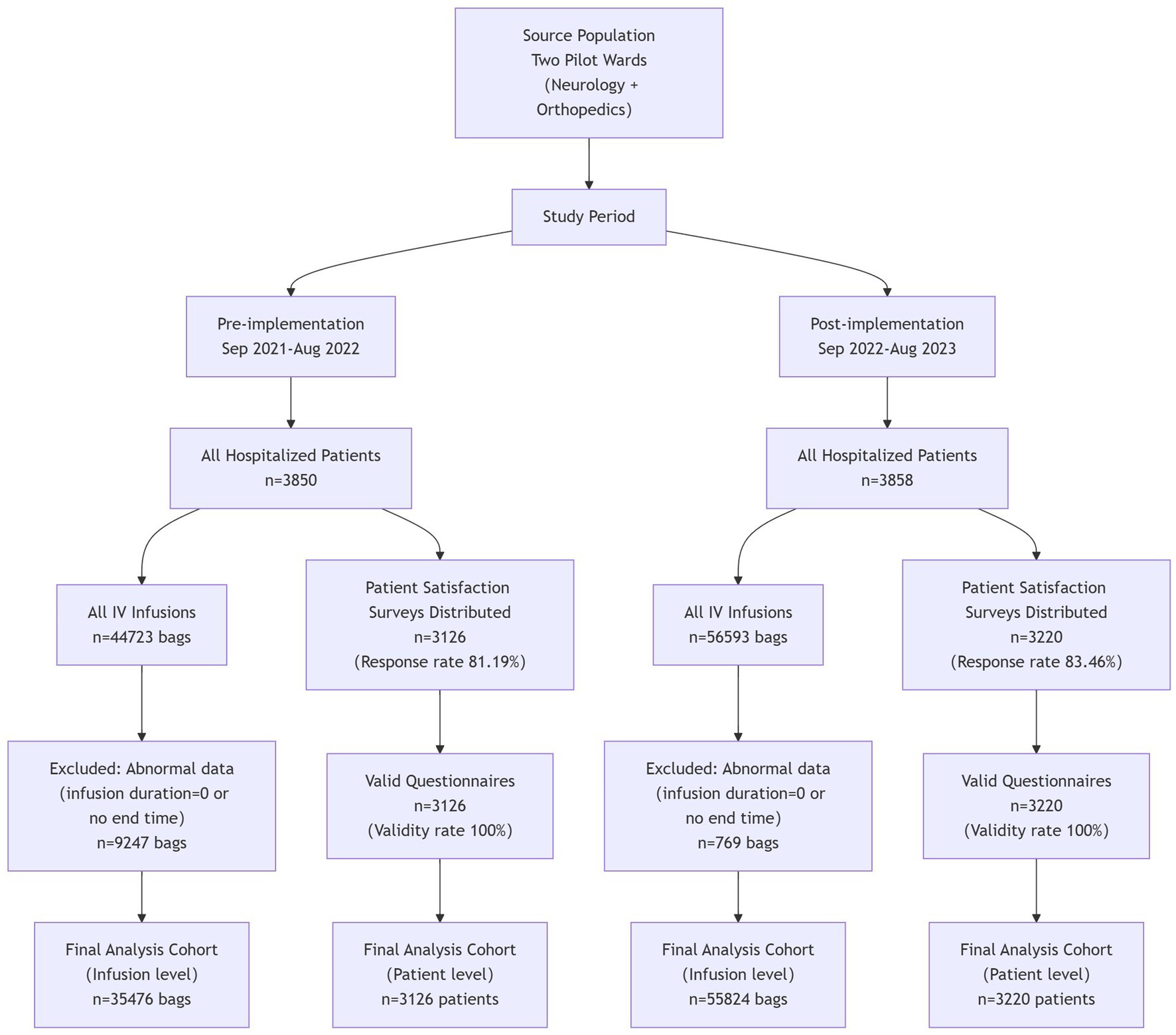
Background: Intravenous infusion is a key part of nursing practice, and its scientific reliability and safety directly affect nursing quality and patient satisfaction. Currently, most hospitals still use traditional gravity infusion, with inherent limitations that burden nursing staff. Therefore, information management is an effective strategy to enhance medication safety.. Aim: This study aimed to explore the effect of intelligent infusion monitoring systems in improving patient infusion safety. Methods: The study used a retrospective study design. A collaborative development of an intelligent infusion monitoring system using Internet of Things (IoT) technology was conducted. Data from two pilot wards were retrospectively analyzed, including on-time infusion completion rates, infusion-related complications, and patient satisfaction 1 year before and after system implementation. Additionally, infusion abnormalities and nurses' system satisfaction were recorded during application. Results: After the application of the intelligent infusion monitoring system, the on-time completion rates of patient infusions significantly improved in both Ward A and Ward B independently, as well as in both wards combined. The occurrence of complications related to infusion significantly reduced in Ward A and in both wards combined. Patient satisfaction also improved after the system application. Most infusion abnormality alerts (74.33%, 85,322 cases) involved blockages or rate abnormalities, with a mean response time of 2.12 min.. Nurses' satisfaction with the system was 75% (33/44). Conclusions: The application of the intelligent infusion monitoring system effectively improved the on-time completion rates of intravenous infusions and effectively reduced the incidence of 2 / 32 complications related to infusion. Through real-time monitoring and alert functions, the system facilitated the timely detection and management of infusion abnormalities, enhancing the quality of infusion management for patients, ensuring infusion safety, and improving patient satisfaction. However, there is still room for improvement in the intelligence and convenience of the system. Therefore, future efforts should focus on further research and investment in intelligent infusion equipment to improve the safety of clinical patient infusions and enhance nursing efficiency.
Keywords: Intravenous infusion, Digital Health, Patient Safety, Hospital IoT, Infusion monitoring, patientsatisfaction
Received: 26 Sep 2025; Accepted: 26 Nov 2025.
Copyright: © 2025 Tong, Pan, Sui, Shi, Mao, Cheng and Xu. This is an open-access article distributed under the terms of the Creative Commons Attribution License (CC BY). The use, distribution or reproduction in other forums is permitted, provided the original author(s) or licensor are credited and that the original publication in this journal is cited, in accordance with accepted academic practice. No use, distribution or reproduction is permitted which does not comply with these terms.
* Correspondence:
Simin Cheng
Lan Xu
Disclaimer: All claims expressed in this article are solely those of the authors and do not necessarily represent those of their affiliated organizations, or those of the publisher, the editors and the reviewers. Any product that may be evaluated in this article or claim that may be made by its manufacturer is not guaranteed or endorsed by the publisher.
