ORIGINAL RESEARCH article
Front. Physiol.
Sec. Aquatic Physiology
This article is part of the Research TopicInnovations in Aquatic Animal Nutrition and Sustainable Feed DevelopmentView all 3 articles
Effects of dietary supplementation with grape seed powders on growth performance and muscle nutrition of grass carp (Ctenopharyngodon idella) by gut microbiota mediation
Provisionally accepted- 1Guangdong Eco-Engineering Polytechnic, Guangzhou, China
- 2Chinese Academy of Tropical Agricultural Sciences, Haikou, China
- 3Guangzhou University of Chinese Medicine, Guangzhou, China
Select one of your emails
You have multiple emails registered with Frontiers:
Notify me on publication
Please enter your email address:
If you already have an account, please login
You don't have a Frontiers account ? You can register here
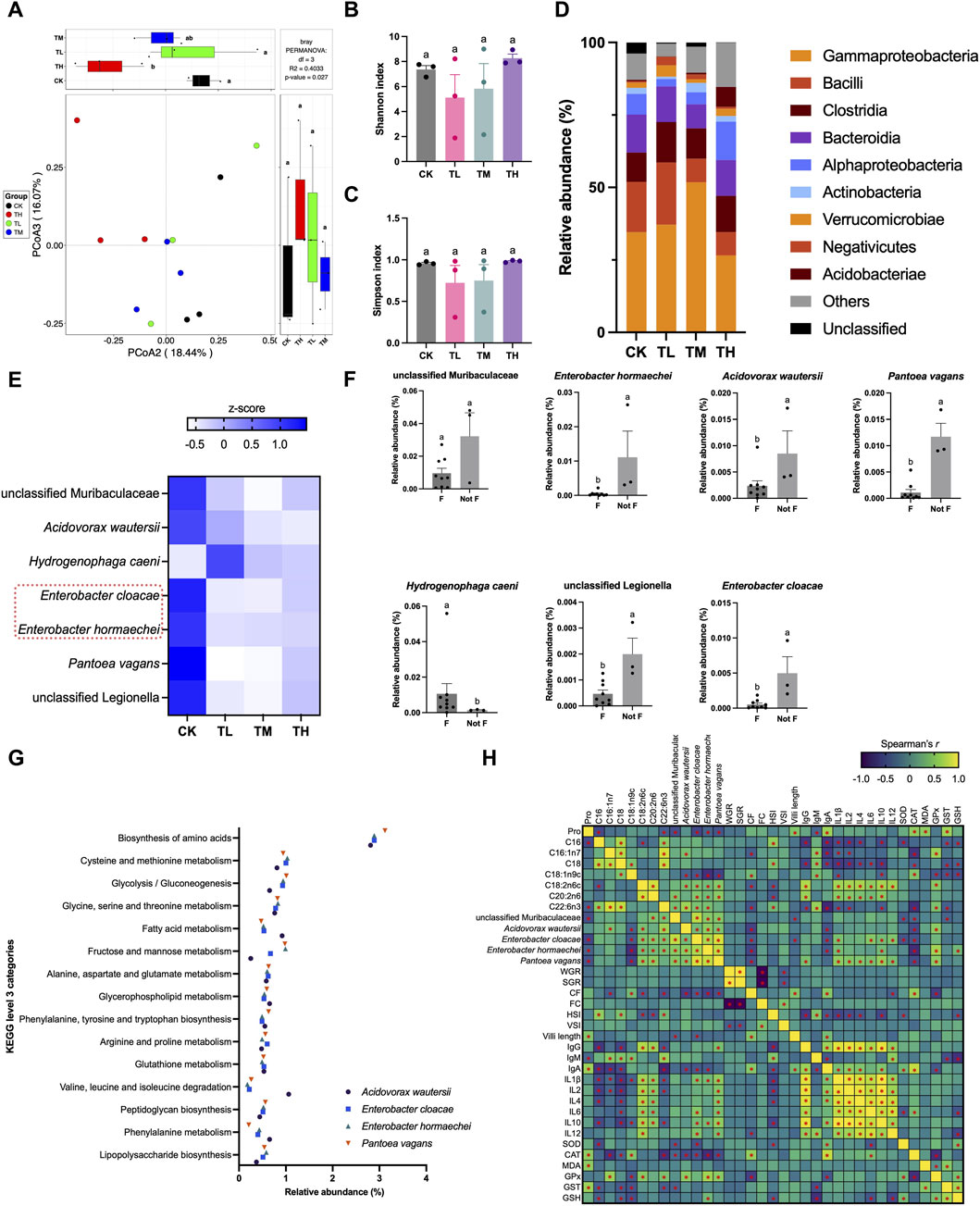
To investigate whether grape seed powders (GSP) contribute to growth-promoting in aquaculture, a comprehensive analysis of the effects of GSP on grass carp (Ctenopharyngodon idella) was performed. Six hundred grass carp were divided into four groups, including the control and the low (100 mg/kg), middle(500 mg/kg), and high (1000 mg/kg) GSP-supplemented groups. After feeding of 60 days, the weight gain rate, specific growth rate, and condition factor of grass carp significantly increased with GSP supplementation at low and middle levels in comparison to the blank control (P < 0.05). Additionally, the catalase activities in the gill and gut significantly elevated as dietary supplementation with GSP at the low and middle levels in comparison to the blank control (P < 0.05), while the interleukins' (IL-1β, IL-4, IL-6, IL-10, and IL-12) contents in the spleen significantly decreased (P < 0.05), suggesting an enhancement in antioxidant capacity activities and a reduction in inflammation levels after supplemental feeding with GSP. The total amino acids and total fatty acids in the blank control were equivalent to these in the low GSP-supplemented group, which were inconsistent with the upregulation of total amino acids and downregulation of total fatty acids in the middle and high GSP-supplemented groups. Furthermore, pathogenic bacteria in the gut (e.g., Enterobacter hormaechei and Enterobacter cloacae) were effectively inhibited in the GSP-supplemented groups, with significant correlations to the increased amino acid (Pro) and the decreased fatty acids (e.g., C16:1n7, C18:1n9c, C20:2n6, and C22:6n3) (P < 0.05). Based on the results, we confirm that dietary supplementation with procyanidin-rich GSP at a relative low level (100 mg/kg) was beneficial for the healthy aquaculture of grass carp.
Keywords: grape seed powders, Procyanidins, Aquaculture, Grass carp, growth performance
Received: 11 Aug 2025; Accepted: 24 Nov 2025.
Copyright: © 2025 Ma, Liu, Chen, Nie, Zhang, Wu and Wang. This is an open-access article distributed under the terms of the Creative Commons Attribution License (CC BY). The use, distribution or reproduction in other forums is permitted, provided the original author(s) or licensor are credited and that the original publication in this journal is cited, in accordance with accepted academic practice. No use, distribution or reproduction is permitted which does not comply with these terms.
* Correspondence: Xuesong Wang
Disclaimer: All claims expressed in this article are solely those of the authors and do not necessarily represent those of their affiliated organizations, or those of the publisher, the editors and the reviewers. Any product that may be evaluated in this article or claim that may be made by its manufacturer is not guaranteed or endorsed by the publisher.
