ORIGINAL RESEARCH article
Front. Physiol.
Sec. Renal Physiology and Pathophysiology
Unveiling Urethral Cellular Heterogeneity in Menopause Through Single-Nucleus RNA Sequencing
Provisionally accepted- 1Department of Urology, Tongji Hospital, Tongji Medical College, Huazhong University of Science and Technology, Wuhan, China
- 2Center of Experimental Animals, Huazhong University of Science and Technology, Wuhan, China
- 3Institute of Organ Transplantation, Tongji Hospital, Tongji Medical College, Huazhong University of Science and Technology, Wuhan, China
- 4Key Laboratory on Transplantation of Ministry of Education and Ministry of Health, Wuhan, China
Select one of your emails
You have multiple emails registered with Frontiers:
Notify me on publication
Please enter your email address:
If you already have an account, please login
You don't have a Frontiers account ? You can register here
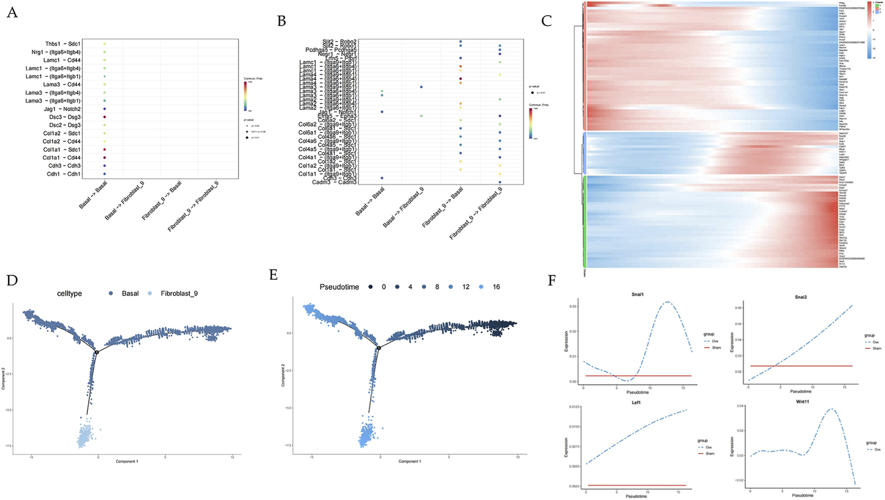
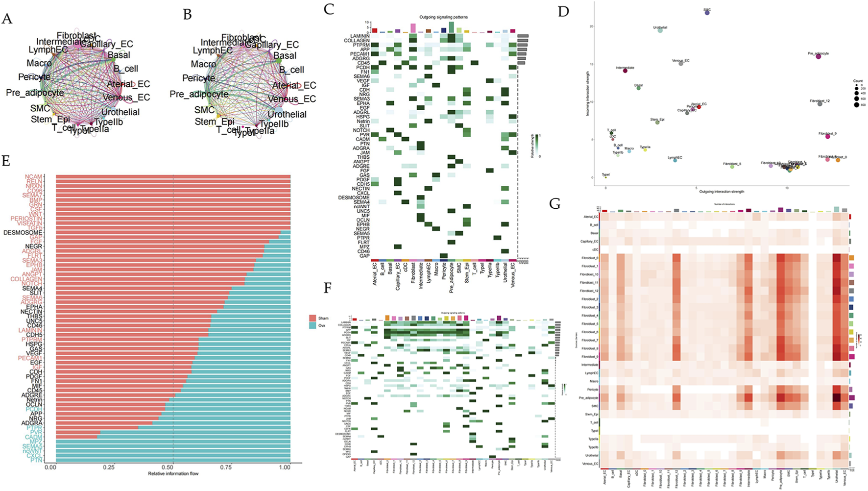
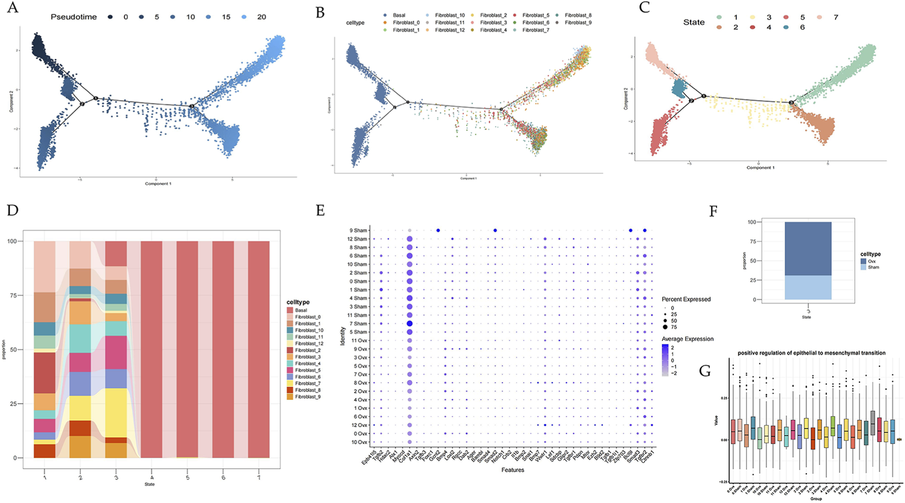
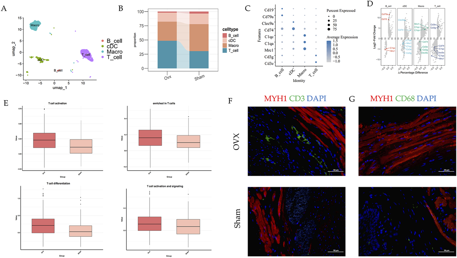
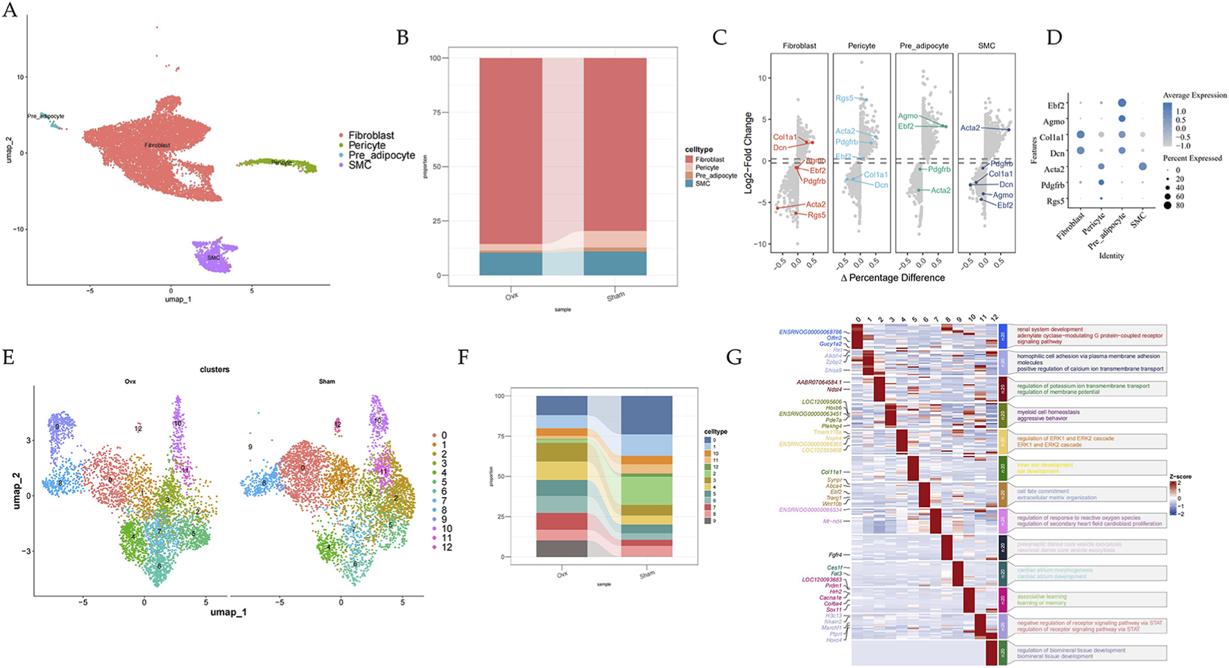
Background: Estrogen homeostasis is crucial for the structure and function of the urethra, and estrogen deprivation resulting from menopause, ovariectomy, or ovarian dysfunction may lead to various urethral dysfunctions. However, the specific molecular mechanisms involved are still not fully understood. Methods: Urethras from three ovariectomized (OVX) rats and three Sham rats were collected for snRNA-seq analysis. Data analysis included unsupervised clustering using the UMAP algorithm to identify distinct cell types based on marker gene expression. Differential gene expression analysis was performed to identify changes in estrogen-related gene expression across different cell types. Functional enrichment analysis was conducted to elucidate biological pathways associated with differentially expressed genes. Additionally, cellular interactions and developmental trajectories were analyzed to characterize cellular dynamics during menopause. Results: Here, we profiled 69,529 single-nucleus transcriptomes from rat urethra (three OVX rats and three Sham rats). The snRNA-seq analysis revealed pronounced cellular heterogeneity and menopause-associated transcriptional reprogramming. We identified Fos as a key transcription factor associated with epithelial cell communication and differentiation under estrogen-deprived conditions. In addition, basal epithelial cells displayed EMT-associated transcriptional programs and a potential epithelial-to-mesenchymal continuum toward a mesenchymal-like state in OVX rats. We also identified Tmem233 as a hub gene in a striated muscle contraction-related module enriched in type IIa myofibers, and observed heightened inflammatory activation in immune cells, particularly T cells, in OVX rats. Conclusions: In summary, our study provides a comparative analysis of the snRNA-seq data from the urethra of female rats, elucidating cellular and molecular changes during menopause.
Keywords: Epithelial Cells, Fibroblasts, Menopause, Rats, snRNA-seq, Urethra
Received: 25 Nov 2025; Accepted: 04 Feb 2026.
Copyright: © 2026 Mu, Xiong, Zhou, Qin, Chen, GUO and Du. This is an open-access article distributed under the terms of the Creative Commons Attribution License (CC BY). The use, distribution or reproduction in other forums is permitted, provided the original author(s) or licensor are credited and that the original publication in this journal is cited, in accordance with accepted academic practice. No use, distribution or reproduction is permitted which does not comply with these terms.
* Correspondence: Guanghui Du
Disclaimer: All claims expressed in this article are solely those of the authors and do not necessarily represent those of their affiliated organizations, or those of the publisher, the editors and the reviewers. Any product that may be evaluated in this article or claim that may be made by its manufacturer is not guaranteed or endorsed by the publisher.
