ORIGINAL RESEARCH article
Front. Artif. Intell.
Sec. Medicine and Public Health
This article is part of the Research TopicAdvancing Healthcare AI: Evaluating Accuracy and Future DirectionsView all 23 articles
Machine Learning-Guided Clinical Pharmacist Interventions Improve Treatment Outcomes in Tuberculosis Patients: A Precision Medicine Approach
Provisionally accepted- 1Yan'an University Xianyang Hospital, Xianyang, China
- 2Northwestern Polytechnical University, Xi'an, China
- 3Xi'an Chest Hospital, Xi'an, China
Select one of your emails
You have multiple emails registered with Frontiers:
Notify me on publication
Please enter your email address:
If you already have an account, please login
You don't have a Frontiers account ? You can register here
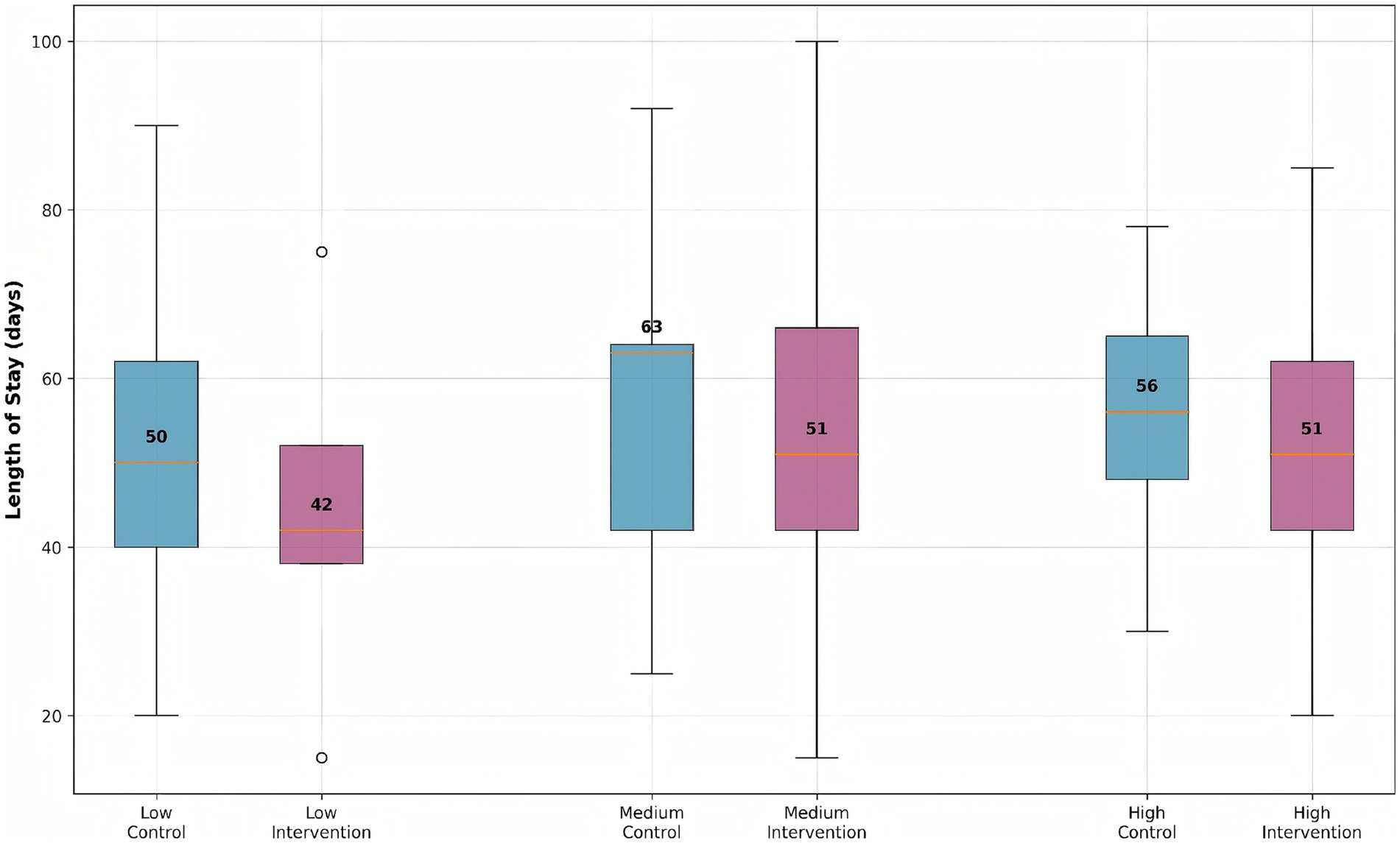
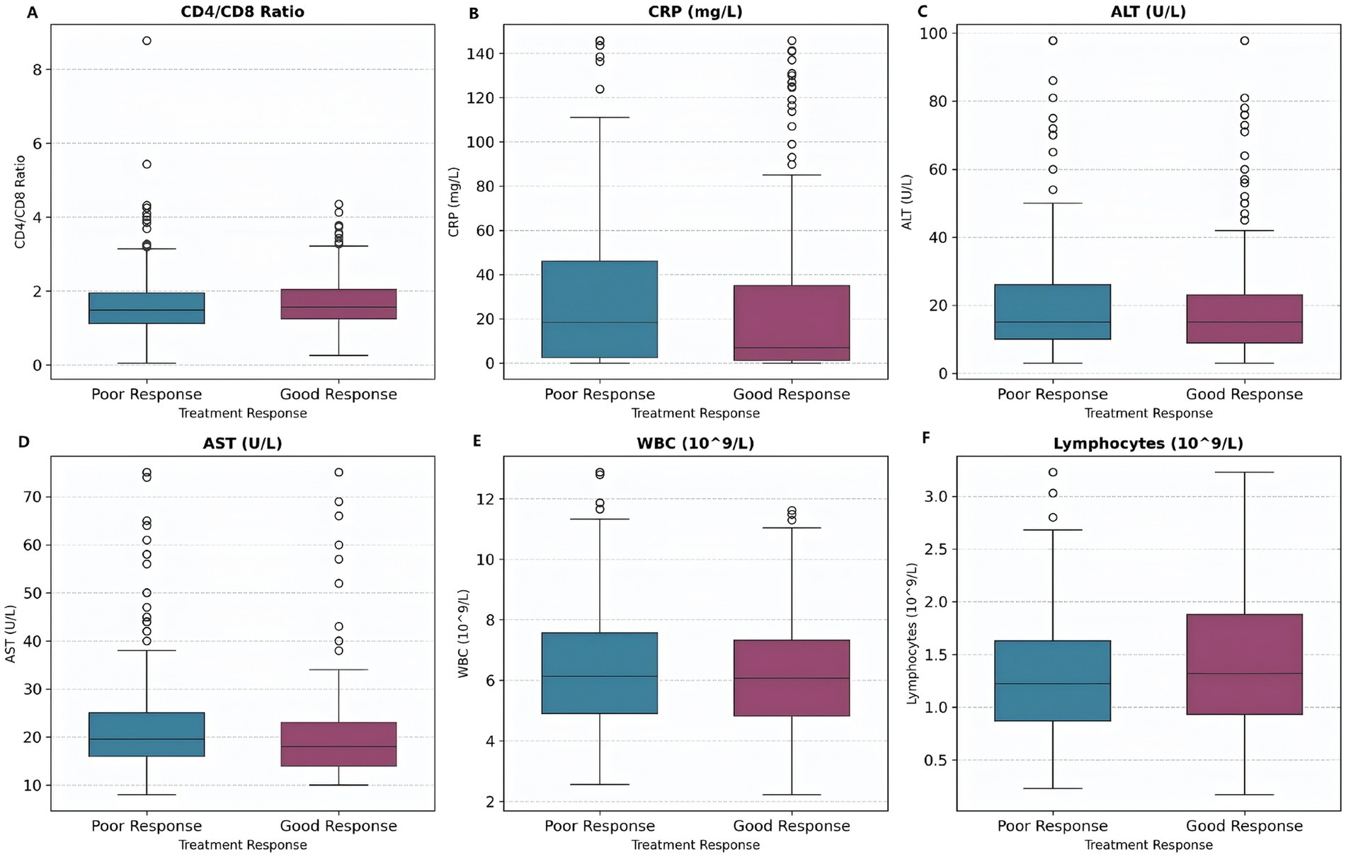
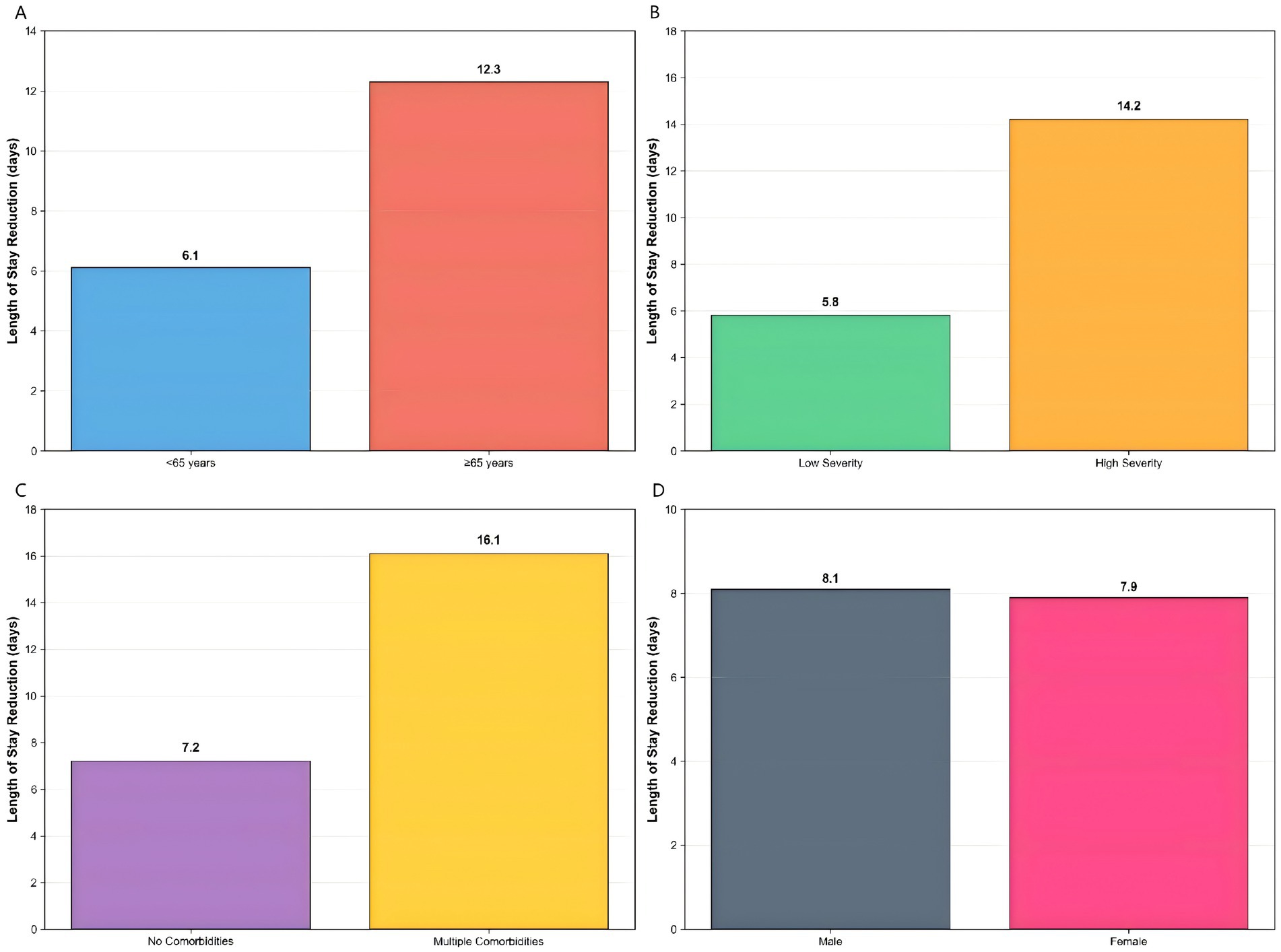
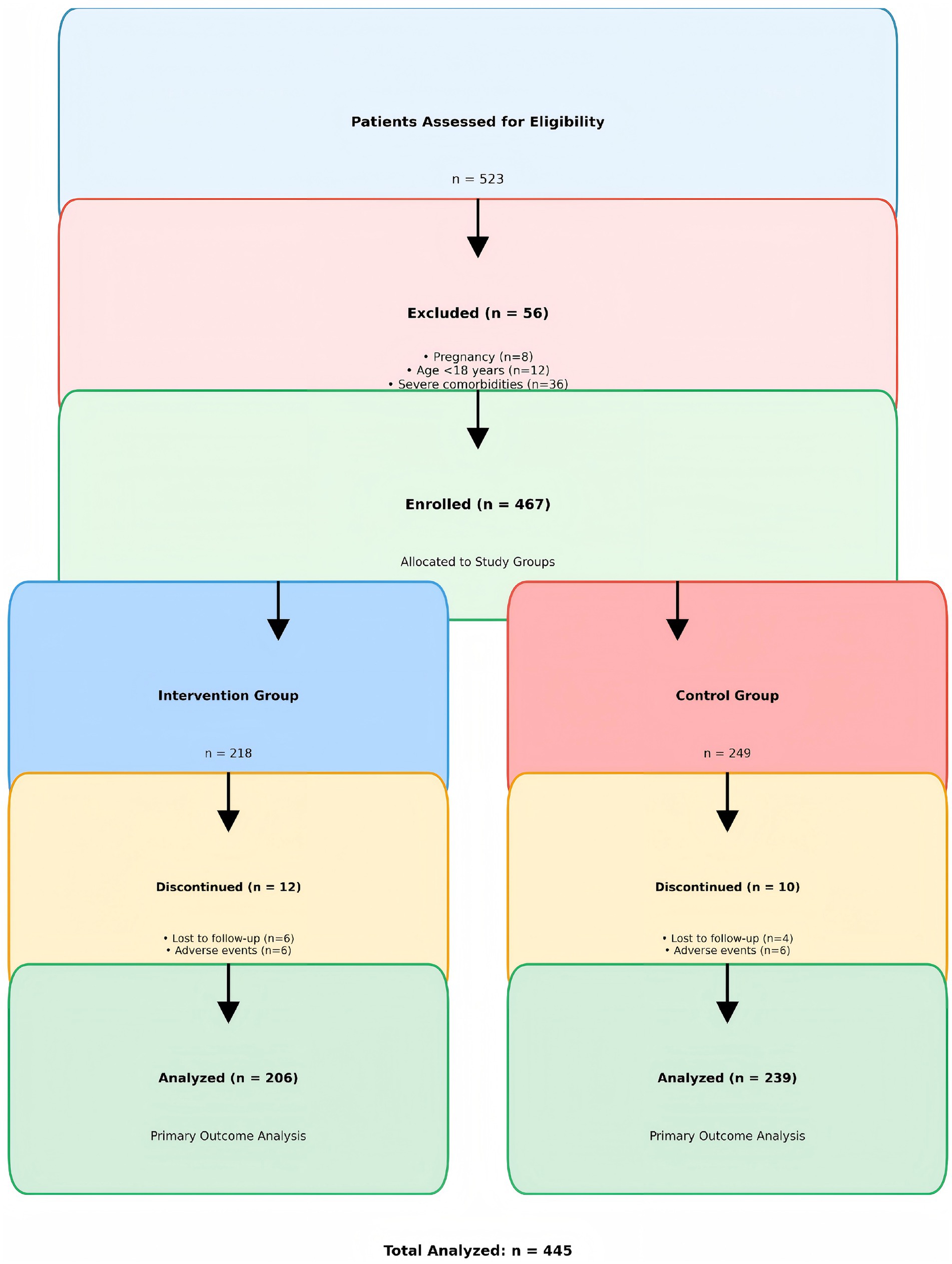
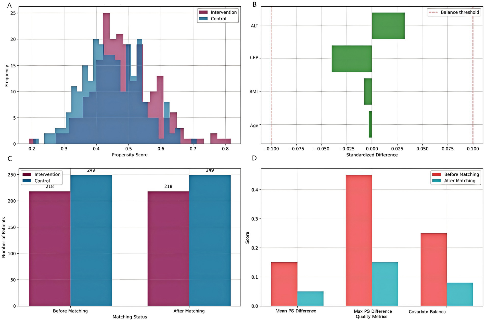
Background: The heterogeneity in tuberculosis (TB) treatment responses necessitates a precision medicine approach. This study employed machine learning techniques to identify patient subtypes and optimize clinical pharmacist interventions. Methods: We conducted a prospective cohort study involving 467 TB patients (218 in the intervention group receiving machine learning-guided pharmacist care and 249 in the control group receiving standard care). Primary outcomes included time to sputum conversion (smear, culture, TB-RNA) and duration of hospitalization; secondary outcomes encompassed adverse event rates (hepatotoxicity, renal impairment, etc.), cost-effectiveness, and biomarker dynamics. Patient stratification was performed using unsupervised learning (k-means/PCA) on clinical and laboratory parameters. Treatment outcomes were assessed via Kaplan-Meier survival analysis and Cox proportional hazards modeling, with prespecified subgroup analyses by risk clusters. Post hoc analyses (e.g., correlation heatmaps of biomarkers) were explicitly labeled as exploratory. Cost-effectiveness was evaluated using incremental cost per quality-adjusted hospital day saved (ICER). Results: Machine learning identified 2 distinct patient subtypes (inflammatory vs. immunologic profiles). The intervention group showed significantly shorter hospital stays (primary outcome: median 49.0 vs. 57.0 days; log-rank P=0.040) . Adverse event rates were lower in the intervention group (26.1% vs 27.7%). Cost analysis demonstrated potential savings of 5000 CNY per patient in the intervention group. Limitations: Single-center design and modest sample size may limit generalizability. Unmeasured confounders (e.g., socioeconomic factors) could influence outcomes. Post hoc biomarker correlations require validation in independent cohorts. Conclusions: Machine learning-guided pharmacist interventions improved TB treatment outcomes and reduced costs. Future multicenter studies should validate subtype-specific benefits.
Keywords: precision medicine, Tuberculosis, Clinical pharmacist, machine learning, Therapeutic drug monitoring
Received: 05 Aug 2025; Accepted: 28 Nov 2025.
Copyright: © 2025 Yi, Liu, Lei and Li. This is an open-access article distributed under the terms of the Creative Commons Attribution License (CC BY). The use, distribution or reproduction in other forums is permitted, provided the original author(s) or licensor are credited and that the original publication in this journal is cited, in accordance with accepted academic practice. No use, distribution or reproduction is permitted which does not comply with these terms.
* Correspondence: Tingting Li
Disclaimer: All claims expressed in this article are solely those of the authors and do not necessarily represent those of their affiliated organizations, or those of the publisher, the editors and the reviewers. Any product that may be evaluated in this article or claim that may be made by its manufacturer is not guaranteed or endorsed by the publisher.
