ORIGINAL RESEARCH article
Front. Artif. Intell.
Sec. AI in Finance
NATUREKG: AN ONTOLOGY AND KNOWLEDGE GRAPH FOR NATURE FINANCE WITH A TEXT2CYPHER APPLICATION
Provisionally accepted- University of Oxford, Oxford, United Kingdom
Select one of your emails
You have multiple emails registered with Frontiers:
Notify me on publication
Please enter your email address:
If you already have an account, please login
You don't have a Frontiers account ? You can register here
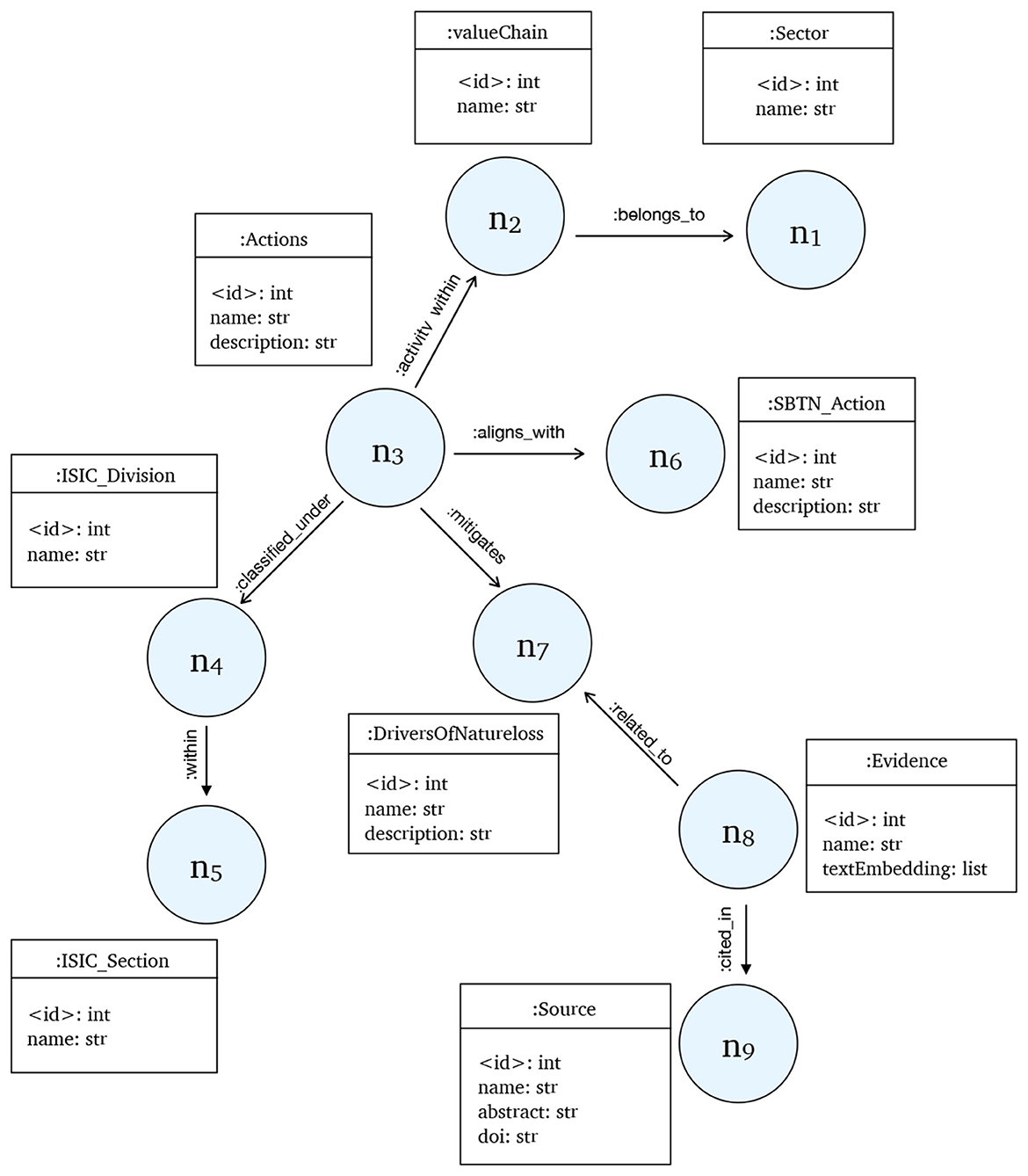
Nature finance involves complex, multi-dimensional challenges that require analytical frameworks to assess risks, impacts, dependencies, and systemic resilience.We introduce NatureKG, an ontology and an instantiated knowledge graph (KG) for nature finance populated with data from ENCORE, SBTN, and academic literature, which is a foundational work on how financial institutions and corporations can structure their data. NatureKG provides a structured foundation for financial institutions and researchers to systematically organise data and assess environmental risks, impacts, and dependencies. As a proof of concept, we generate a Text2Cypher dataset and fine-tune open-source LLMs (Phi-3, LLaMA-3.1-8B, Mistral-7B) to translate natural language questions into graph queries. This baseline feasibility study shows promising direction despite modest initial accuracy in a case study on impact-reduction strategies in the built environment sector. This work illustrates how integrating domain-specific ontologies like NatureKG with AI systems could support more transparent and scalable decision support in sustainable finance.
Keywords: nature finance, Knowledge graphs, Text2Cypher, Large language models, Cypher Query, Neo4j, question answering, Graph database
Received: 27 Aug 2025; Accepted: 06 Nov 2025.
Copyright: © 2025 Sheikh, Kushwaha and Singh. This is an open-access article distributed under the terms of the Creative Commons Attribution License (CC BY). The use, distribution or reproduction in other forums is permitted, provided the original author(s) or licensor are credited and that the original publication in this journal is cited, in accordance with accepted academic practice. No use, distribution or reproduction is permitted which does not comply with these terms.
* Correspondence: Hassan Aftab Sheikh, hassan.sheikh@smithschool.ox.ac.uk
Disclaimer: All claims expressed in this article are solely those of the authors and do not necessarily represent those of their affiliated organizations, or those of the publisher, the editors and the reviewers. Any product that may be evaluated in this article or claim that may be made by its manufacturer is not guaranteed or endorsed by the publisher.
