ORIGINAL RESEARCH article
Front. Big Data
Sec. Medicine and Public Health
Dynamic patterns of healthy lifestyle awareness after COVID-19 : A study using Google Trends and joinpoint regression
Provisionally accepted- 1Faculty of Public Health, Diponegoro University, Semarang, Indonesia
- 2Khon Kaen University Faculty of Public Health, Khon Kaen, Thailand
- 3Universitas Dian Nuswantoro, Semarang, Indonesia
- 4Prasanna School of Public Health, Manipal, India
- 5Hiroshima Daigaku, Higashihiroshima, Japan
Select one of your emails
You have multiple emails registered with Frontiers:
Notify me on publication
Please enter your email address:
If you already have an account, please login
You don't have a Frontiers account ? You can register here
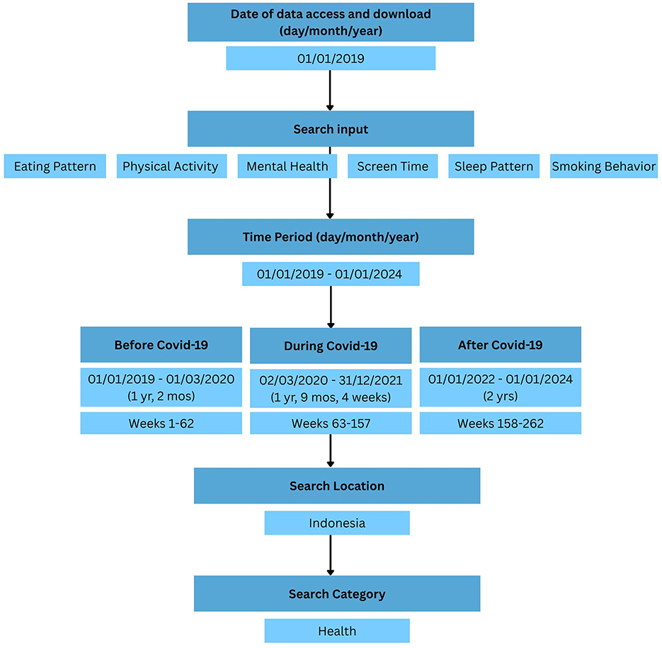
Introduction: The COVID-19 pandemic has significantly influenced public interest in health-related behaviors, as reflected in online search trends. Analyzing these trends provides insights into shifting health concerns and informing future public health strategies. This study examined Google Trends data to assess the changes in public interest in mental health, healthy diet, sleep, screen time, physical activity, and tobacco smoking before, during, and after the COVID-19 pandemic. Methods: Google Trends data (2019–2023) were analyzed using joinpoint regression to identify statistically significant shifts in relative search volume (RSV) over time. Additionally, the Mann–Whitney U test was conducted to examine differences in mean RSV across time period. Results: Awareness that consistently increased during and after the pandemic was observed in mental health, particularly anxiety, and sleep patterns. These topics showed significant positive trends in joinpoint regression and higher mean RSVs, with statistically significant differences across time periods (p < 0.05). In contrast, some behaviors such as physical activity and screen time saw increased awareness only during the pandemic but did not sustain afterward. Whilst, dietary behavior and smoking either remained stagnant or declined, indicating limited or declining public interest despite their relevance to health outcomes. Conclusion: Digital interest in health behaviors varied during and after COVID-19, with only mental health and sleep showing sustained concern. However, spikes in awareness often reflected personally relevant issues, highlighting Google Trends' potential as an early signal for health promotion efforts.
Keywords: Digital health surveillance, Google Trends, Information Seeking Behavior, Joinpoint regression, Public health awareness
Received: 02 Oct 2025; Accepted: 16 Dec 2025.
Copyright: © 2025 Shaluhiyah, Qatrannada, Mahato, Agushybana, Handayani, Afriyanto, Rani and Sulistyorini. This is an open-access article distributed under the terms of the Creative Commons Attribution License (CC BY). The use, distribution or reproduction in other forums is permitted, provided the original author(s) or licensor are credited and that the original publication in this journal is cited, in accordance with accepted academic practice. No use, distribution or reproduction is permitted which does not comply with these terms.
* Correspondence: Zahroh Shaluhiyah
Disclaimer: All claims expressed in this article are solely those of the authors and do not necessarily represent those of their affiliated organizations, or those of the publisher, the editors and the reviewers. Any product that may be evaluated in this article or claim that may be made by its manufacturer is not guaranteed or endorsed by the publisher.
