- Centre for Electronics Frontiers (CEF), Institute for Integrated Micro and Nano Systems, University of Edinburgh, Edinburgh, United Kingdom
Recent advances in machine learning and neuro-inspired systems enabled the increased interest in efficient pattern recognition at the edge. A wide variety of applications, such as near-sensor classification, require fast and low-power approaches for pattern matching through the use of associative memories and their more well-known implementation, Content Addressable Memories (CAMs). Towards addressing the need for low-power classification, this work showcases an RRAM-based analogue CAM (ACAM) intended for template matching applications, providing a low-power reconfigurable classification engine for the extreme edge. The circuit uses a low component count at 6T2R2M, comparable with the most compact existing cells of this type. In this work, we demonstrate a hardware prototype, built with Commercial-Off-The-Shelf (COTS) components for the MOSFET-based circuits, that implements rows of 6T2R2M employing
1 Introduction
In recent decades, the conventional von Neumann architecture that is dominating most modern computing systems seems to be reaching a performance saturation point mainly due to the well-documented memory wall bottleneck occurring as a result of the separation between computing units and memory modules (Wilkes, 1995; McKee, 2004). As further miniaturisation of MOSFET technology provides diminishing performance gains with every new CMOS generation, a lot of focus has been placed on investigating novel computing technologies and architectures to satisfy the increasing need for higher performance and low energy computing. This is especially important for power and area restricted applications at the edge and extreme edge (Menon et al., 2021). One important avenue of investigation is the neuro-inspired architectures, where the close integration of computing and memory is observed (Graves et al., 2020). This co-location of computing and memory enables the implementation of novel in-memory (IMC) or near-memory (NMC) computing approaches that showcase promising results in continuing the performance improvements in critical algorithms, such as machine learning (ML), while being also energy efficient (Sebastian et al., 2020). One such paradigm is the introduction of associative memories that can perform template matching operation, a feature critical for signal processing at the edge where noisy inputs require fast and low power classification.
One of the most well-documented models of neuro-inspired associative memories are the content addressable memories (CAMs). CAM is a broad term describing memory-centric technologies where the memory cells compare their stored state with an input locally and in parallel. This allows a bank of CAM to be quickly searched by applying the information that is being sought to the input of the array and monitoring the cell outputs (Serb et al., 2018). The combining of low level computing tasks with memory blurs the boundary between the two and has the potential for improvements in computing (Karam et al., 2015) especially in ML applications for resource-constrained implementations. CAM can serve as the foundation for novel Artificial Neural Nets (ANNs) and other neuromorphic systems especially when co-integrated with emerging memory technologies, such as Resistive RAM (RRAM) (Pedretti et al., 2021a).
In this work, we are showcasing a RRAM-CMOS ACAM circuit capable of mapping two analogue thresholds to identify a specific matching window. We provide detailed simulations and proof-of-concept experimental results by integrating in-house developed
2 Background
In general, CAMs can be divided into two types: digital CAM and analogue CAM (ACAM). Digital CAM stores only binary information and compare this stored value with a binary query vector (Lin et al., 2003). In some cases, CAM can have a third stored state for “do not care”; this is called ternary CAM (Graves et al., 2020), (Arsovski et al., 2003). SRAM-based CAM systems, either binary or ternary, are well-known systems and are commonly found deployed as network switches, where they store large tables of MAC addresses for fast signal routing (Liu, 2002). While CMOS binary CAM is well established, there is ongoing research in the area, trying to integrate emerging non-volatile memory (NVM) elements, such as RRAM (Pan et al., 2021). Given the multi-bit memory capabilities of these emerging memory technologies, the rapid development of novel ACAM design has been exhibited.
ACAM design follows the main principles of digital CAM design but with appropriate circuit modifications to enable the in-situ processing of analogue signals. This is usually achieved by using multi-bit memory cells. In addition to their use in neuromorphic systems (Hock et al., 2013), this type of CAM can also be used in analogue signal analysis methods such as template matching (Graf and Jackel, 1989). In this application, ACAM cells are organised as memory arrays with each memory cell having a small additional circuitry for a per cell comparison operation between an input and the stored value (Serb et al., 2018; Pedretti et al., 2021a). The ACAM array performs a massively parallel search operation for all available templates inside the memory and responds with the address of the classified template if a match event occurs (Figure 1). Unlike binary CAM research, where the goal is to add nonvolatility to the cells without increasing power dissipation, analogue CAM research seeks to replace high power dissipation and area comparators with simplified circuits that take advantage of the analogue nature of emerging memory technologies. The advent of emerging memory technologies enables the implementation of CAMs with analogue memory components making possible the usage of such systems to perform template matching in the analogue domain without the need to convert information from analogue to digital (Serb et al., 2018). While there are attempts to use other emerging memory technologies such as FeRAM (Yin et al., 2020; Rajaei et al., 2021a) for this purpose, RRAM implementations of ACAM can showcase advantages due to the granularity of conductance states in RRAM technologies and the ease of tuning offered by resistive elements (Pedretti et al., 2022; Rajaei et al., 2021b; Pedretti et al., 2021b). Such implementations offer a promising candidate for near-sensor fast template matching engines for a new era of bio-signal processing systems at the extreme edge.

Figure 1. Concept schematic showcasing an example analogue content addressable memory (ACAM) parallel search operation. Each cell performs a comparison between an input of the analogue template query and its match window, as defined by its memory contents. If all cells in a row have a hit then the ACAM responds with the memory address of the full matching row. The match/mismatch can be define according to an array-wide threshold.
Recently, a range of different ACAM cell designs employing emerging memory technologies have been proposed towards implementing novel template matching systems. In (Serb et al., 2018), a 6T2R design has been shown to implement a template matching circuit capable of detecting specific voltage levels using a 2T2R and a 4T memory readout circuit. This design showcase good area utilisation and showcase an early look on how hybrid RRAM-CMOS circuits can be used to map a threshold point for which a short event-triggered pulse is produced. In (Li et al., 2020), a
3 Circuit design and operation
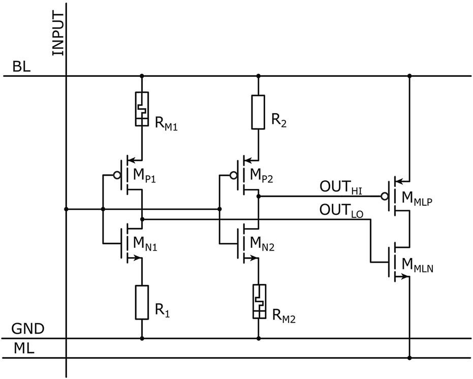
The circuit proposed in this work, shown in Figure 2, is based upon a skewed inverter design showcased in Serb et al. (2018). The cell design in Serb et al. (2018) uses a hybrid RRAM-CMOS inverter to adjust the switching point of a second inverter stage, with a current mirror to detect the higher current at that switching point. By comparison, our proposed design uses two hybrid inverters to map two analogue thresholds to enable a higher configurability of the matching window. Two complementary FET pairs with source degeneration are used as the input stage with their outputs assessed by an XOR mode transmission gate. The current through this gate feeds provides the output signal, which can be connected in parallel with other cells to a simplified matchline pull-up network to perform template matching. The ratio between source degeneration on the input PMOS and NMOS alters the threshold of the inverter. As the threshold is dependent on the ratio between the top and bottom degeneration resistors and not the total resistance of the branch, the threshold can be controlled by altering the state of only one of resistive elements. As such, this design uses a single dynamic RRAM device for each hybrid inverter to control each threshold, with the opposing degeneration being provided by a static balancing resistor.

Figure 2. Circuit schematic of the split TXL ACAM cell proposed in this work. The circuit implements two hybrid RRAM-CMOS inverters (
When the input is above the threshold of the
4 Hardware measurement
To experimentally test the TXL proof-of-concept we are exploring the design space of the circuits initially by using ideal resistors and then testing with in-house developed RRAM devices. Two CAM array PCBs were designed for use with an existing instrument platform (Foster et al., 2022). The PCB implementations of this cell use the SSM6L36TU,LF (Toshiba, 2014) complementary MOSFET pair, along with

Figure 3. Photographs of the PCB prototypes. (A) The initial PCB prototype using conventional resistor components for implementing rows of the proposed ACAM cell, (B) The second RRAM-MOSFET PCB prototype implementing rows of the proposed ACAM cell with the connectivity to the resistor components being replaced by a PLCC68 socket for connecting experimental RRAM packages.
To assess how the window responded to changes in the control devices, the current output is denoised with a 50 sample moving average filter and the differential calculated. The window width is calculated as the difference in input voltage between the minimum and maximum of the derivative (Figure 4). This method was chosen as it provides a meaningful result in circumstances where the window peak is not consistent, where a more common method such as full width at half maximum (FWHM) might not. The differential method typically gives a slightly more pessimistic valuation of the circuit performance than FWHM.

Figure 4. A diagram of the method used to determine window width. In this case the window width is calculated as
4.1 Resistor-based test PCB
The behaviour of the resistor-based emulator board was measured by setting one of the configurable elements to its maximum value and conducting an input sweep at each step of the other configurable element. In this PCB design, the CAM circuit was supplied at
As can be seen in Figure 5, the circuit produces a significant output current at input values between the two thresholds. The upper threshold was measured to be almost linear with the logarithm of the control resistor. The upper threshold displays the characteristic behaviour of a current starved inverter, because the NMOS in the output branch acts as a voltage follower. This somewhat compromises the specificity of the circuit, but not to the extent that would justify the extra inverter needed to swap it for a PMOS. The lower threshold shows non-linearity behaviour of control, with a pronounced s-curve. Additionally, the maximum window width was calculated for a range of supply voltages. This was found to be linear, signifying that the headroom required is a function of the threshold value of the MOSFETs used, regardless of the operating current.

Figure 5. Graphs showing the effect of M1/2 on the match window of the PCB resistor model. (a) An IV sweep of M1 between
4.2 RRAM-based test PCB
For the RRAM-based PCB tests, the RRAM devices were set to the preferred conductance state with

Figure 6. Graphs showing the effect of M1/2 on the match window of the PCB RRAM model. (a) An IV sweep of M1 between
Toward avoiding issues with device-to-device and cycle-to-cycle stochasticity of RRAM devices, instead of assessing the window width, the position of each threshold was calculated. While this is less useful in characterising the circuit, it prevents issues with setting one threshold from affecting the accurate assessment of the other. Despite this, the tests on the bottom threshold showed a similar s-curve shape to the resistor model. The shape of the window produced is also very similar to the shape obtained in the resistor model. The upper threshold was not so well behaved, showing significant loss in the sharpness of the transition. Further, there was a loss of monotonicity at high resistive states, although this may be due to changes in the state of the M2 device between the measurement taken at the start of each test and the state it held during the test. Despite the irregularities, the traces produced in the tests of the memristor model are clearly of comparable shape and range of position to the results of the resistor model. Thus, we demonstrate that resistor tuned models of TXL circuits can be used as a good emulator for RRAM for the assessment of characteristics not explicitly related to the threshold shape, such as power consumption and footprint area. Through this method we are able to perform hardware experiments using conventional technologies and use the RRAM arrays in a program-once-read-many operational scheme, where the weights are defined through software and resistor-based emulator array testing and then mapped into a RRAM array.
4.3 RRAM-based demonstrator board
In order to demonstrate the functionality of the proposed TXL circuit alongside real RRAM devices designed and fabricated through in-house processes, we have designed and implemented a custom demonstrator board, shown in Figure 7a. The demonstrator board is compatible with the instrumentation infrastructure and can be used to test the functionality of multiple TXL circuits connected in matchlines and assess their behaviour. For the experiment, we are using MOSFET-based COTS circuits in addition to RRAM arrays we are fabricating in-house. Custom Python software script is controlling the different operation modalities of the demonstrator board. The custom demonstrator board used in the experiment is shown in Figure 7b.

Figure 7. (a) The experimental setup of the TXL demonstrator board is shown. The TXL demonstrator consist of two main parts: the RRAM array and the CMOS components implementing the TXL circuits, the Sample & Hold, Trigger system and control. The demonstrator is attached to the ArC TWO instrument. A benchtop power supply is used to provide the main voltage sources of the instrument board. The TXL demonstrator board is powered from the ArC Two main board. The controls for the main instrumentation board and the TXL demonstrator board are provided through PC. The input is provided by and the output is readout by the instrumentation board through appropriate setup of the flexible SMUs. (b) A closer looks at the custom demonstrator board used to test real RRAM devices with the TXL circuit. (c) An example operation of the TXL demonstration board is shown. Three different sets of sampled signals are used to test the cases where a hit in the first template, a hit in the second template and no hit is computed. The sets of query inputs are captured through the trigger and sample and hold circuit. The results of each comparison are represented as current readout and the use of a software threshold policy classifies the result per matchline as match or mismatch depending if above or below a predefined threshold value. The threshold value can be arbitrarily define and in this experiment the value of
In Figure 7d we showcase a concept application of TXL array as part of a bio-signal classification engine, such as in the case of spike sorting template matching. In the light blue coloured area is the demonstrator board circuits to be tested in hardware using real RRAM devices for the TXL array, while the surrounding functions (sense, pre-processing, readout classification) are implemented in software. Part of the hardware implementation for the demonstrator board was the triggering and sample and hold circuit (shown in Figure 7e) which can be operated when using an example waveform. The triggering circuit uses a voltage threshold trigger to identify when it needs to start sampling the input waveform. The sample and hold circuit is getting loaded with equally timed samples of the input waveform. The control of the sampling through timers and additional logic is also implemented on-board.
As shown in Figure 7c, we are capturing distinct samples of a continuous signal, storing each one in a sample and hold cell. During the parallel search operation, the sampled voltages (forming an analogue query vector) are supplied as inputs to the two TXL rows with each row representing a stored template. Depending on each stored template a rate of match is calculated in analogue signal domain based on the match events accumulating for each template. Practically, the matching rate for each comparison of the query input with each template appears as current per matchline. The current is measured through ArC TWO Instrumentation Board SMUs that have been flexibly configured through the versatile ArC TWO readout channel mapping. We can define a threshold on each matchline which if surpassed will indicate a match event for the query. Otherwise, a mismatch occurs between the query and the template. The decision on the matching threshold can be decided arbitrarily depending on the specific hardware configuration of the implemented array as well as the application in question. It is possible through the matching threshold to perform an exact or approximate matching operation.
Through this demonstrator board we are able to initialise our investigation into the dynamics of the TXL circuits as part of larger ACAM arrays. The demonstrator board has been designed to accommodate extensive design for testing capabilities by enabling the access to all important nodes of each TXL cell for probing and thus enables the full control, characterisation and testing of the circuits and RRAM devices under test. Hence, a faster characterisation and calibration to ACAM operation cycle can be performed, accelerating the experimental process. The current demonstrator board enabled us to extract useful information to guide our approach when integrating a high number of RRAM devices as Back-End-Of-Line (BEOL) integration towards developing hybrid RRAM-CMOS ICs.
5 Circuit simulations
5.1 6T2R2M cell performance analysis
To assess integrability estimate the power consumed by the circuit, a schematic level integrated circuit simulation using the Cadence Virtuoso environment and a commercially available 180 nm CMOS technology product development kit (PDK) was developed. This technology node includes planar MOSFETs, for either

Table 1. Chart of transistor parameters in the three circuit configurations that were simulated in Cadence Virtuoso using a commercial 180 nm technology.
5.2 Performance assessment
To assess the matching window maximum width, static DC simulations of the circuits were run. The circuits were supplied at
In the circuit configuration with minimum size input transistors, the window width was drastically reduced (Figure 9a). Furthermore, the range of values for the lower thresholds was roughly half the maximum window width (Figure 8a). While the transitions were sharper, this reduced range represents a limitation in circuit’s functionality, as a narrow window can only be set in a

Figure 8. (a) A graph of the IV characteristics of the minimum circuit, sweeping M1 from

Figure 9. (a) A graph of the IV characteristics of the minimum circuit, sweeping M2 from
5.3 Energy dissipation
To estimate the energy required to test a single sample a transient analysis simulation was run, with a pulsed mode of operation as might be used in a future implementation. In this test, the circuit began with the supply energised, the output disabled through the gates added to the output FETs, and the input parked at either supply or ground. The minimum and wide circuits were parked at ground and the native circuit parked at the supply voltage. The input was brought to the test value and held there for

Figure 10. A graph of the test energy of a single simulated 6T2M2R ACAM cell with maximum window width, as a function of input voltage.
Further simulation data was gathered for relevant process corners (Table 2). A corner is a set of environmental or process conditions that might affect circuit performance. Each of the circuits was simulated at four corner conditions: room temperature, body temperature, PMOS/NMOS above specified gain (Fast/Fast), and PMOS/NMOS below specified gain (Slow/Slow) (Table 3). A hit and a miss voltage were chosen for each circuit, to give estimates for a typical use case. The variation with temperature was minimal, but the effect of process variation was substantial, with a Fast/Fast hit dissipating almost twice the energy of a Slow/Slow hit.

Table 2. Maximum matching window width of the proposed ACAM cell at several 180 nm CMOS technology process corners.

Table 3. Energies calculated at typical input stimulus voltages for several process corners in both hit and miss cases.
5.4 Process variation effects
To obtain a clearer picture of the impact of process variation, a Monte Carlo (MC) analysis was conducted in Cadence Virtuoso simulation environment. This approach uses a large number of simulations with randomised process variation to provide a statistical model of the expected impact. In this test, the characteristic being monitored is the maximum window width, calculated using the same differential method used earlier. To reinforce the statistical importance of our results, 250 point simulations were run for each circuit configuration. In Figure 11 the aggregate results for the MC simulation are exhibited.

Figure 11. (a) A histogram plot and fit of a 250 point MC simulation investigating the maximum window width when process variations are considered. The process variations affect only the MOSFET and polysilicon balancing resistor components of the circuit design. (b) A table of the fit parameters
The resulting histograms of window width show a significant level of variation in the minimum and native circuits. If an error in fabrication causes a gate element to be
6 Conclusion and discussion
In this work, we are proposing a circuit for template matching operation based on RRAM technology. RRAM devices are employed to map analogue weights into configurable thresholds for ACAM applications. The circuit considered in this work demonstrates a highly controllable and flexible analogue content addressable memory cell with acceptable power dissipation. As part of the energy-efficient design methodology we followed for this work, the circuit uses a current-mode charging scheme for the matchline instead of a more conventional precharged matchline with each cell discharging if there is a mismatch. Additionally, this enables the generation of an analogue output per template, which can be used to calculate the distance between the query input and the stored template. The proposed circuit can be used in many different neuro-inspired circuit and systems, such as a wide variety of ANNs, but the main focus of this circuit to perform template matching operations in a highly configurable and noise-tolerant approach makes it a promising candidate for in-sensor or near-sensor analogue signal processing at the edge, such as for the case of near-sensor neural spike sorting systems. Compared to the reconfigurable logic gates this work was developed from (Serb et al., 2018), this work demonstrates a greater degree of controllability for a similar device count and area. The match window can retain its configurability and sharp selection even with a smaller conductance ratios compared to prior work thus enabling a easier integration with a wide variety of potential RRAM technologies. Experimental testing with different RRAM technologies to assess the performance of the circuit under different operational conditions is planned as future work. This is possible due to the design of technology-agnostic PCB test and demonstrator board as shown in this work.
In future work, we are planning to further improve the current design and work towards a prototype integrated solutions to test a larger number of RRAM devices and TXL circuits using the existing framework. Additionally, it is worth noting that as the ratio between dynamic and balancing elements is the only control parameter that has a significant effect,
Data availability statement
The original contributions presented in the study are included in the article/Supplementary Material, further inquiries can be directed to the corresponding author.
Author contributions
PF: Writing – original draft, Writing – review and editing. GP: Visualization, Writing – original draft, Writing – review and editing. AS: Conceptualization, Supervision, Writing – review and editing. SS: Resources, Software, Writing – review and editing. TP: Conceptualization, Supervision, Writing – review and editing.
Funding
The author(s) declare that financial support was received for the research and/or publication of this article. This work was supported in part by the Engineering and Physical Sciences Research Council (EPSRC) Programme under Functional Oxide Reconfigurable Technologies (FORTE) Grant EP/R024642/2, the EPSRC ProSensing Project (Grant No. EP/Y030176/1) and the RAEng Chair in Emerging Technologies under Grant CiET1819/2/93.
Conflict of interest
The authors declare that the research was conducted in the absence of any commercial or financial relationships that could be construed as a potential conflict of interest.
Generative AI statement
The author(s) declare that no Generative AI was used in the creation of this manuscript.
Publisher’s note
All claims expressed in this article are solely those of the authors and do not necessarily represent those of their affiliated organizations, or those of the publisher, the editors and the reviewers. Any product that may be evaluated in this article, or claim that may be made by its manufacturer, is not guaranteed or endorsed by the publisher.
Supplementary material
The Supplementary Material for this article can be found online at: https://www.frontiersin.org/articles/10.3389/felec.2025.1568377/full#supplementary-material
References
Arsovski, I., Chandler, T., and Sheikholeslami, A. (2003). A ternary content-addressable memory (tcam) based on 4t static storage and including a current-race sensing scheme. IEEE J. Solid-State Circuits 38, 155–158. doi:10.1109/jssc.2002.806264806264
Foster, P., Huang, J., Serb, A., Stathopoulos, S., Papavassiliou, C., and Prodromakis, T. (2022). An fpga-based system for generalised electron devices testing. Sci. Rep. 12, 13912. doi:10.1038/s41598-022-18100-3
Graf, H., and Jackel, L. (1989). Analog electronic neural network circuits. IEEE Circuits Devices Mag. 5, 44–49. doi:10.1109/101.29902
Graves, C. E., Li, C., Sheng, X., Miller, D., Ignowski, J., Kiyama, L., et al. (2020). In-memory computing with memristor content addressable memories for pattern matching. Adv. Mater. 32, e2003437. doi:10.1002/adma.202003437
Hock, M., Hartel, A., Schemmel, J., and Meier, K. (2013). “An analog dynamic memory array for neuromorphic hardware,” in 2013 European conference on circuit theory and design (ECCTD), 1–4. doi:10.1109/ECCTD.2013.6662229
Karam, R., Puri, R., Ghosh, S., and Bhunia, S. (2015). Emerging trends in design and applications of memory-based computing and content-addressable memories. Proc. IEEE 103, 1311–1330. doi:10.1109/JPROC.2015.2434888
Li, C., Graves, C., Sheng, X., Miller, D., Foltin, M., Pedretti, G., et al. (2020). Analog content-addressable memories with memristors. Nat. Commun. 11, 1638. doi:10.1038/s41467-020-15254-4
Lin, C. S., Chang, J. C., and Liu, B. D. (2003). A low-power precomputation-based fully parallel content-addressable memory. IEEE J. Solid-State Circuits 38, 654–662. doi:10.1109/JSSC.2003.809515
Liu, H. (2002). Routing table compaction in ternary cam. IEEE Micro 22, 58–64. doi:10.1109/40.988690
McKee, S. A. (2004). “Reflections on the memory wall,” in Proceedings of the 1st conference on computing frontiers, 162–167. doi:10.1145/977091.977115
Menon, A., Sun, D., Aristio, M., Liew, H., Lee, K., and Rabaey, J. M. (2021). “A highly energy-efficient hyperdimensional computing processor for wearable multi-modal classification,” in BioCAS 2021 - IEEE biomedical circuits and systems conference, proceedings. doi:10.1109/BioCAS49922.2021.9645008
Messaris, I., Serb, A., Stathopoulos, S., Khiat, A., Nikolaidis, S., and Prodromakis, T. (2018). A data-driven verilog-a reram model. IEEE Trans. Computer-Aided Des. Integr. Circuits Syst. 37, 3151–3162. doi:10.1109/TCAD.2018.2791468
Michalas, L., Stathopoulos, S., Khiat, A., and Prodromakis, T. (2018). Conduction mechanisms at distinct resistive levels of Pt/TiO2-x/Pt memristors. Appl. Phys. Lett. 113, 143503. doi:10.1063/1.5040936
Pan, Y., Foster, P., Huang, J., Serb, A., and Prodromakis, T. (2021). An rram-based associative memory cell.
Pedretti, G., Graves, C., Serebryakov, S., Mao, R., Sheng, X., Foltin, M., et al. (2021a). Tree-based machine learning performed in-memory with memristive analog cam. Nat. Commun. 12, 5806. doi:10.1038/s41467-021-25873-0
Pedretti, G., Graves, C. E., Serebryakov, S., Mao, R., Sheng, X., Foltin, M., et al. (2021b). Tree-based machine learning performed in-memory with memristive analog CAM. Nat. Commun. 12, 5806. doi:10.1038/s41467-021-25873-0
Pedretti, G., Graves, C. E., Van Vaerenbergh, T., Serebryakov, S., Foltin, M., Sheng, X., et al. (2022). Differentiable content addressable memory with memristors. Adv. Electron. Mater. 8, 2101198. doi:10.1002/aelm.202101198
Rajaei, R., Sharifi, M. M., Kazemi, A., Niemier, M., and Hu, X. S. (2021a). Compact single-phase-search multistate content-addressable memory design using one fefet/cell. IEEE Trans. Electron Devices 68, 109–117. doi:10.1109/TED.2020.3039477
Rajaei, R., Sharifi, M. M., Kazemi, A., Niemier, M., and Hu, X. S. (2021b). Compact single-phase-search multistate content-addressable memory design using one fefet/cell. IEEE Trans. Electron Devices 68, 109–117. doi:10.1109/TED.2020.3039477
Sebastian, A., Le Gallo, M., Khaddam-aljameh, R., Eleftheriou, E., Gallo, M. L., Khaddam-aljameh, R., et al. (2020). Memory devices and applications for in-memory computing. Nat. Nanotechnol. 15, 529–544. doi:10.1038/s41565-020-0655-z
Serb, A., Khiat, A., and Prodromakis, T. (2018). Seamlessly fused digital-analogue reconfigurable computing using memristors. Nat. Commun. 9, 2170. doi:10.1038/s41467-018-04624-8
Wilkes, M. (1995). “The memory wall and the CMOS end-point,” in ACM SIGARCH computer architecture news, 1994–1996. doi:10.1145/218864.218865
Yin, X., Li, C., Huang, Q., Zhang, L., Niemier, M., Hu, X., et al. (2020). Fecam: a universal compact digital and analog content addressable memory using ferroelectric. IEEE Trans. Electron Devices 67, 2785–2792. doi:10.1109/ted.2020.2994896
Keywords: associative memory, content addressable memory, resistive RAM, RRAM-CMOS design, template matching
Citation: Foster P, Papandroulidakis G, Serb A, Stathopoulos S and Prodromakis T (2025) An RRAM-based implementation of a template matching circuit for low-power analogue classification. Front. Electron. 6:1568377. doi: 10.3389/felec.2025.1568377
Received: 29 January 2025; Accepted: 15 April 2025;
Published: 30 April 2025.
Edited by:
Graziella Scandurra, University of Messina, ItalyReviewed by:
Baljit Kaur, National Institute of Technology Delhi, IndiaLeibin Ni, Huawei Technologies, China
Copyright © 2025 Foster, Papandroulidakis, Serb, Stathopoulos and Prodromakis. This is an open-access article distributed under the terms of the Creative Commons Attribution License (CC BY). The use, distribution or reproduction in other forums is permitted, provided the original author(s) and the copyright owner(s) are credited and that the original publication in this journal is cited, in accordance with accepted academic practice. No use, distribution or reproduction is permitted which does not comply with these terms.
*Correspondence: Patrick Foster, cGZvc3RlcjRAZWQuYWMudWs=