Your new experience awaits. Try the new design now and help us make it even better

ORIGINAL RESEARCH article

Front. Genet., 01 May 2025

Sec. Genetics of Common and Rare Diseases

Volume 16 - 2025 | https://doi.org/10.3389/fgene.2025.1540721

Identification of potential crucial genes and mechanisms associated with metabolically unhealthy obesity based on the gene expression profile

Qingqing WangQingqing Wang1Silu WangSilu Wang2Zhanyu Zhuang,Zhanyu Zhuang3,4Xueting Wu,Xueting Wu3,4Hongkun GaoHongkun Gao2Tianyi Zhang,Tianyi Zhang2,4Guorong Zou,Guorong Zou3,4Xing Ge,
Xing Ge2,4*Yapeng Liu
Yapeng Liu5*
  • 1Department of Nephrology, Xuzhou Children’s Hospital, Xuzhou, Jiangsu, China
  • 2School of Public Health, Xuzhou Medical University, Xuzhou, Jiangsu, China
  • 3Department of Clinical Medicine, Xuzhou Medical University, Xuzhou, Jiangsu, China
  • 4National Demonstration Center for Experimental Basic Medical Science Education (Xuzhou Medical University), Xuzhou, Jiangsu, China
  • 5Yunlong District Center for Disease Control and Prevention, Xuzhou, Jiangsu, China

Background: Obesity is an epidemic and systemic metabolic disease that seriously endangers human health. This study aimed to understand the transcriptomic characteristics of the blood of metabolically unhealthy obesity (MUO) and provide insight into the target genes of differently expressed microRNAs in the occurrence and development of MUO.

Methods: The GSE146869, GSE145412, GSE23561, and GSE169290 datasets were analyzed to understand the transcriptome characteristics of the blood of MUO and provide insights into the target genes of differently expressed microRNAs (DEMs) in MUO. Functional and pathway enrichment analyses and gene interaction network analyses were performed to profile the function of differentially expressed genes (DEGs). In addition, miRNet 2.0, TransmiR v2.0, RNA22, TargetScan 7.2, miRDB, and miRWalk databases were used to predict the target genes of effective microRNAs.

Results: A total of 189 co-DEGs were identified in at least two datasets. The 156 co-upregulated genes were enriched into 29 biological process (BP) terms and 12 KEGG pathways. Among the 29 BP terms, the immune- and metabolism-related BP terms were enriched. The 33 co-downregulated genes were enriched into two BP terms, including apoptotic process and regulation of the apoptotic process, with no KEGG pathway. The hub genes EGF, STAT3, IL1B, PF4, SELP, and ITGA2B in the gene interaction network might play important roles in abnormal BP in MUO. Among the 19 DEMs identified in the blood of the MUO group by the GSE169290 dataset, 18 microRNAs targeted 85 genes as risk factors in MUO.

Conclusion: A network consisting of 18 microRNAs and 85 target genes might serve as a risk factor for metabolically unhealthy obesity.

Introduction

Obesity is an epidemic and systemic metabolic disease that seriously endangers human health (Collaboration, 2016). Obesity is frequently associated with the abnormalities of metabolic syndrome (MS) and an increased risk of its associated conditions, such as type-2 diabetes (Regufe et al., 2020) and cardiovascular diseases (Gargiulo et al., 2020). According to metabolic indicators, obesity can be classified as “metabolically healthy obesity” (MHO) and “metabolically unhealthy obesity” (MUO) (Iacobini et al., 2019a). MHO (approximately 30% of obesity) is characterized by obesity without obesity-related metabolic abnormalities, such as hyperglycemia, hypertension, dyslipidemia, and decreased insulin sensitivity (Bervoets and Massa, 2016). Some obese populations develop MHO and are resistant to obesity-associated metabolic diseases for some time, whereas others readily develop MUO (Dagpo et al., 2020). Although the exact mechanisms remain unclear, they are believed to involve adipose tissue dysfunction, chronic inflammation, mitochondrial oxidative dysfunction, genetics, and gut microbiota, which collectively contribute to MUO pathogenesis (Longo et al., 2019; Iacobini et al., 2019b). The risk of cardiovascular and metabolic complications in the MUO population is significantly higher than in the MHO population (Okamura et al., 2018). Therefore, the prevention and reversal of the transition from MHO to MUO should be considered therapeutic goals. Thus, understanding the transcriptome characteristics and molecular determinants of the occurrence and development of MUO becomes critical, with the potential to lead to precision medicine approaches.

Table 1
www.frontiersin.org

Table 1. Details of datasets.

High-throughput sequencing and bioinformatics provide new ideas for studying molecular mechanisms and therapeutic targets of diseases (Pareek et al., 2011). For example, in whole human blood RNA sequencing studies, the blood transcriptome in MUO is analyzed by bioinformatics methods (Plaza-Florido et al., 2021; Paczkowska-Abdulsalam et al., 2020; Grayson et al., 2011). However, all of these studies have small sample sizes. Therefore, integrating data from these studies increases the accuracy of the results.

MicroRNAs, small RNA molecules, are reported to be associated with MUO because of their role in regulating gene expressions by binding to target mRNAs (Rovira-Llopis et al., 2021). Therefore, microRNAs and their target genes are intensely studied as candidates for diagnostic and prognostic biomarkers, predictors of drug response, and therapeutic agents of diseases, including metabolic disorders (Ridolfi and Abdel-Haq, 2017). The target genes of differentially expressed microRNAs (DEMs) in neurodegenerative diseases can be predicted by several databases, such as miRNet 2.0 (Chang et al., 2020), TransmiR v2.0 (Agarwal et al., 2015), RNA22 (Miranda et al., 2006), TargetScan 7.2 (Agarwal et al., 2015), miRDB (Chen and Wang, 2020; Liu and Wang, 2019), and miRWalk (Wang et al., 2021). The combination of multiple prediction databases and RNA sequencing results can more accurately predict the target genes of microRNAs.

MicroRNAs are pivotal regulators linking obesity, inflammation, and metabolism. In adipose tissue (AT), microRNAs secreted by adipocytes, macrophages, and T cells modulate immune cell crosstalk and metabolic organ communication. Circulating microRNAs, derived from AT-resident cells or immune cells such as M1 macrophages and T cells, play dual roles: promoting or inhibiting inflammation and insulin resistance. For example, miR-155 and miR-34a enhance pro-inflammatory pathways (targeting SOCS1 and KLF4), while miR-223 and miR-146b suppress macrophage activation. These microRNAs also regulate adipocyte differentiation (e.g., miR-16-5p and miR-326) and metabolic signaling (e.g., miR-214 targeting DPP4). Circulating microRNAs, stable in body fluids, serve as promising biomarkers for obesity-related disorders (e.g., miR-27a and miR-130b correlate with obesity severity). Additionally, they offer therapeutic potential; mimics or antagomirs targeting miR-155, miR-34a, or miR-223 could attenuate AT inflammation and metabolic dysfunction (Rakib et al., 2022). Understanding microRNAs-mediated pathways in circulating cells provides insights into obesity pathogenesis and novel intervention strategies.

In the present study, GSE146869, GSE145412, GSE23561, and GSE169290 datasets were analyzed to understand the transcriptome characteristics of the blood of MUO and provide insights into the target genes of differently expressed microRNAs in MUO.

Materials and methods

Dataset

The data discussed in this publication were deposited in NCBI’s Gene Expression Omnibus and are accessible through GEO Series accession numbers GSE146869, GSE145412, GSE23561, and GSE169290. The GSE146869 dataset, including 14 MUO patients and 13 MHO individuals, was a gene expression dataset in human whole blood (Table 1) [9]. The GSE145412 dataset was a gene expression dataset in human whole blood of 8 MUO patients, 8 MHO individuals, 16 patients with metabolic syndrome, and 16 healthy control individuals [10]. The GSE23561 dataset was a gene expression dataset in the peripheral blood of six MS patients and nine control individuals [11]. Finally, the GSE169290 dataset was a microRNA expression dataset from the whole blood of 10 MUO patients and 10 MHO individuals [12]. In the present study, a multi-dataset strategy was employed, which led to a substantial expansion of the sample pool compared to previous investigations with limited sample sizes. By analyzing each dataset independently for differentially expressed genes (DEGs) and subsequently identifying co-DEGs present in at least two datasets, our approach effectively mitigated the influence of dataset-specific biases. This filtering mechanism ensured that only the genes whose differential expression was robust and consistent across multiple datasets were retained, thereby significantly enhancing the accuracy of our findings.

Differentially expressed gene and microRNA analyses

The limma package of R language was applied to identify the DEGs and differential expressed microRNAs. The required data were mRNA and microRNA with |FC| > 2 and p-value <0.05. The volcano plot and heatmap were plotted using ggplot2 and pheatmap packages.

Functional and pathway enrichment analyses

Both GO and KEGG pathways, which were mainly used to study DNA- and protein-related issues, are biological sequence analysis methods that can effectively cluster functional genes into different biological processes. Next, the DAVID database (https://david.ncifcrf.gov/tools.jsp) was used to perform GO and KEGG analyses on differential expression genes. These analyses were mapped with bioinformatics. The p-value and false discovery rate (FDR) were controlled at the 0.05 threshold.

Gene interaction network analysis

The gene interaction networks were analyzed using the STRING database version 11.0 (http://string-db.org). In addition, the interaction networks of differential expression genes were visualized using Cytoscape 3.6.0 software.

Prediction of target genes of differentially expressed microRNAs

miRNet 2.0 [14], TransmiR v2.0 [15], RNA22[16], TargetScan 7.2 [15], miRDB [17, 18], and miRWalk databases [19] were used to predict the target mRNAs of effective microRNAs in mammals.

Statistics

R 3.5.1 was used for statistical analysis. P values less than 0.05 were considered statistically significant.

Results

Differentially expressed genes in MUO

GSE146869, GSE145412, and GSE23561 datasets were analyzed to explore the transcriptome characteristics of MUO. The GSE146869 dataset included two groups of samples: 14 MUO patients and 13 MHO individuals. Compared with the MHO group, 437 DEGs were identified in the blood of the MUO group, including 226 upregulated genes and 211 downregulated genes (Figure 1A). In the GSE145412 dataset, 8 MUO patients, 8 MHO individuals, 16 patients with metabolic syndrome, and 16 healthy control individuals were included. A total of 659 DEGs were identified in the MUO group compared with the MHO group, including 444 upregulated genes and 215 downregulated genes (Figure 1B). A total of 275 DEGs were identified in the MS group compared with the control group, including 218 upregulated genes and 57 downregulated genes (Figure 1C). The GSE23561 dataset included two groups of samples: six MS patients and nine control individuals. Compared with the control group, 1,466 DEGs were identified in the blood of the MS group, including 548 upregulated genes and 918 downregulated genes (Figure 1D). A total of 156 co-upregulated genes were identified, at least in two datasets (Figure 1E). A total of 33 co-downregulated genes were identified, at least in two datasets (Figure 1F). A total of 189 co-DEGs were found to represent the effect of metabolically unhealthy obesity. Thus, functional and pathway enrichment analyses and gene interaction network analyses on these 189 co-DEGs were further performed to profile the abnormal function and potential molecular mechanism in the occurrence and development of MUO.

Figure 1
www.frontiersin.org

Figure 1. Differentially expressed genes in metabolically unhealthy obesity. (A) Volcano plot comparing the MUO group with the MHO group, based on the GSE146869 dataset. (B) Volcano plot comparing the MUO group with the MHO group, based on the GDE145412 dataset. (C) Volcano plot comparing the MS (metabolic syndrome) group with the control (Con) group, based on the GSE145412 dataset. (D) Volcano plot comparing the MS group with the Con group, according to the GSE23561 dataset. (E) Venn diagram presenting the upregulated genes. (F) Venn diagram of the downregulated genes. MS, metabolic syndrome. MUO, metabolically unhealthy obesity. MHO, metabolically healthy and obese. DEGs, differentially expressed genes.

Functional and pathway enrichment analyses of the co-DEGs of MUO

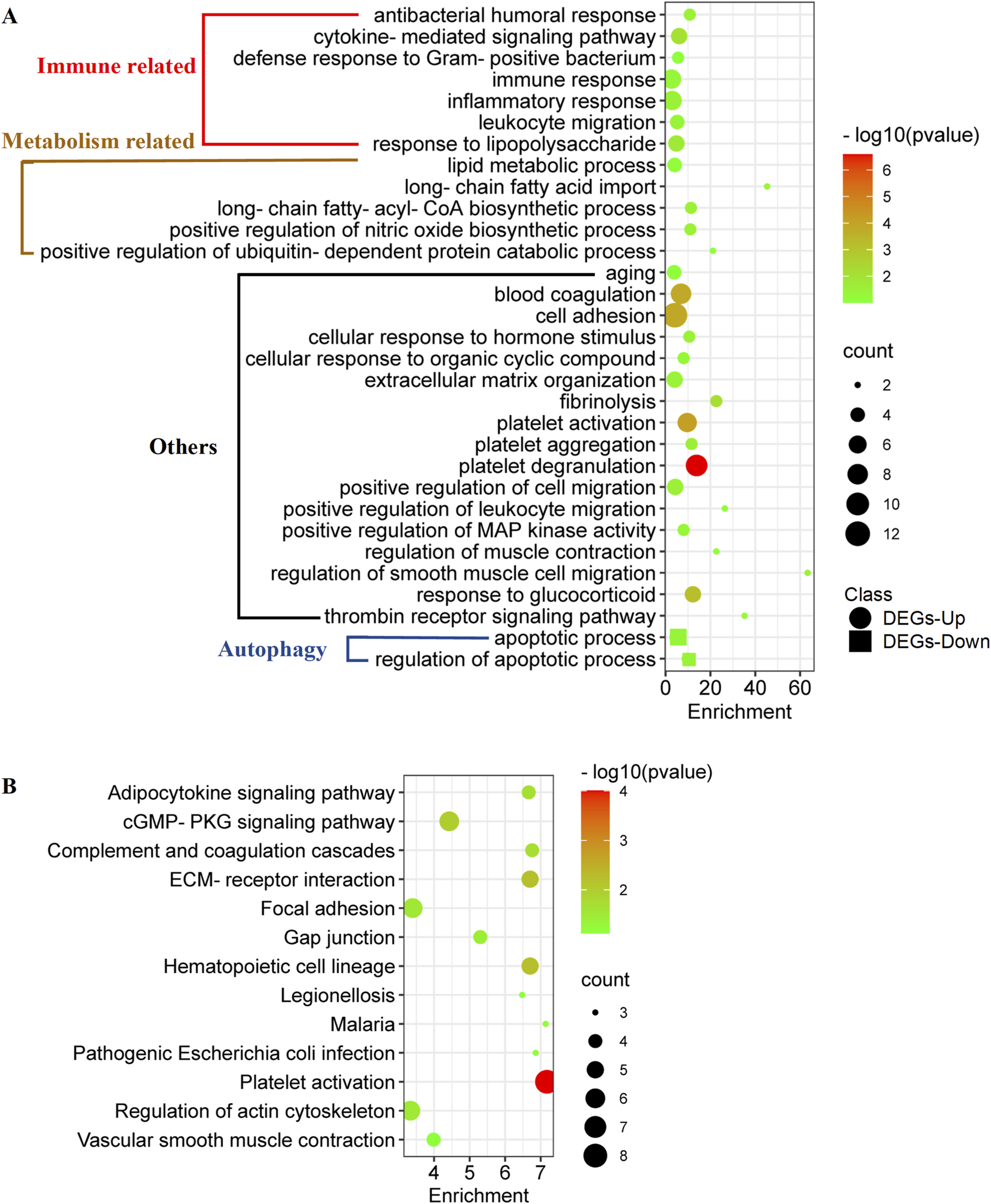
GO and KEGG analyses were performed to summarize the functional and pathway enrichment of co-DEGs. In GO analyses, 156 co-upregulated genes were enriched in 29 biological process (BP) terms (Figure 2A). Among the BP terms, immune-related biological processes, such as immune response, inflammatory response, and leukocyte migration, and metabolism-related biological processes, such as lipid metabolic process, long-chain fatty-acyl-CoA biosynthetic process, and positive regulation of nitric oxide biosynthetic process, were enriched. In addition, 33 co-downregulated genes were enriched in two BP terms, namely apoptotic process and regulation of apoptotic process (Figure 2A).

Figure 2
www.frontiersin.org

Figure 2. Functional enrichment of co-DEGs in metabolically unhealthy obesity. (A) GO analyses of co-DEGs. This analysis clusters the co-DEGs into different biological processes, providing an overview of the functions that these genes are associated with. (B) KEGG (Kyoto Encyclopedia of Genes and Genomes) enrichment of co-DEGs.

Enrichment analysis of the KEGG pathway showed that 156 co-upregulated genes were mainly related to 12 pathways (Figure 2B), such as adipocytokine signaling pathway, cGMP-PKG signaling pathway, and complement and coagulation cascades (Figure 2B). On the other hand, no KEGG pathway was enriched according to the 33 co-downregulated genes.

Gene interaction network analyses of co-DEGs of MUO

In the interaction network analyses, the 189 co-DEGs were clustered into an interaction network complex containing 89 nodes and 159 edges (Figure 3). Epidermal growth factor (EGF), signal transducer and activator of transcription 3 (STAT3), interleukin 1 beta (IL-1B), platelet factor 4 (PF4), selectin P (SELP), and integrin subunit alpha 2b (ITGA-2B), respectively, interacted with at least ten co-DEGs, which were defined as the hub genes. In addition, immune-, metabolism-, and aging-related genes are presented in Figure 3, which might regulate abnormal biological processes in MUO.

Figure 3
www.frontiersin.org

Figure 3. Gene interaction network analyses of the co-DEGs in metabolically unhealthy obesity. The network is composed of nodes (genes) and edges (interactions between genes). The identified hub genes, EGF, STAT3, IL1B, PF4, SELP, and ITGA2B, which interact with at least 10 co-DEGs, are highlighted. Additionally, genes related to immune response, metabolism, and aging are also presented, suggesting their role in regulating the abnormal biological processes in MUO. BP, biological process.

DEMs and target DEGs in MUO

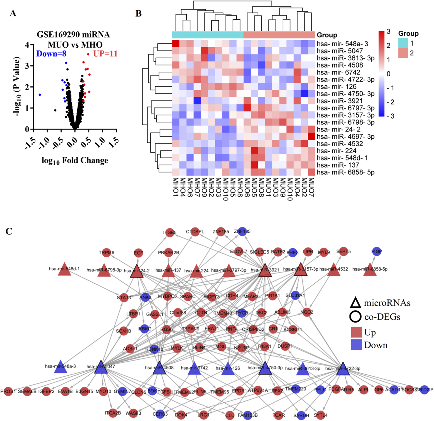
The GSE169290 dataset included 10 MUO patients and 10 MHO individuals. Compared with the MHO group, 19 DEMs were identified in the blood of the MUO group, including 11 upregulated microRNAs and eight downregulated microRNAs (Figure 4A). has-miR-137, has-mir-224, has-mir-24-2, has-miR-3157-3p, has-miR-3921, has-miR-4532, has-miR-4697-3p, has-mir-548d-1, has-miR-6797-3p, has-miR-6798-3p, and has-miR-6858-5p were increased in MUO. On the other hand, has-mir-126, has-miR-3613-3p, has-miR-4508, has-miR-4722-3p, has-miR-4750-3p, has-miR-5047, has-mir-548a-3, and has-mir-6742 were decreased in MUO (Figure 4B, Supplementary Table S1).

Figure 4
www.frontiersin.org

Figure 4. Differentially expressed microRNA targets DEGs in metabolically unhealthy obesity. (A) Volcano plot of differentially expressed microRNAs in the MUO group compared with the MHO group, based on the GSE169290 dataset. (B) Heatmap of the differentially expressed microRNAs. (C) Interaction network of the differentially expressed microRNA and target DEGs in metabolic syndrome. MUO, metabolically unhealthy obesity. MHO, metabolically healthy and obese. DEGs, differentially expressed genes.

To predict the target genes of the DEMs, miRNet 2.0, TransmiR v2.0, RNA22, TargetScan 7.2, miRDB, and miRWalk databases were used in the present study (Supplementary Figure S1). Target genes were defined as those predicted by at least three databases. In addition, 9 co-DEGs were predicted as target genes of has-mir-126 (Supplementary Figure S1A), 8 co-DEGs were predicted as target genes of has-miR-137 (Supplementary Figure S1B), 8 co-DEGs were predicted as target genes of has-mir-224 (Supplementary Figure S1C), 11 co-DEGs were predicted as target genes of has-mir-24-2 (Supplementary Figure S1D), 11 co-DEGs were predicted as target genes of has-miR-3157-3p (Supplementary Figure S1E), 4 co-DEGs were predicted as target genes of has-miR-3613-3p (Supplementary Figure S1F), 25 co-DEGs were predicted as target genes of has-miR-3921 (Supplementary Figure S1G), 15 co-DEGs were predicted as target genes of has-miR-4508 (Supplementary Figure S1H), 3 co-DEGs were predicted as target genes of has-miR-4532 (Supplementary Figure S1I), no co-DEGs were predicted as target genes of has-miR-4697-3p (Supplementary Figure S1J), 20 co-DEGs were predicted as target genes of has-miR-4722-3p (Supplementary Figure S1K), 16 co-DEGs were predicted as target genes of has-miR-4750-3p (Supplementary Figure S1L), 30 co-DEGs were predicted as target genes of has-miR-5047 (Supplementary Figure S1M), 1 co-DEG was predicted as the target gene of has-mir-548a-3 (Supplementary Figure S1N), 1 co-DEG was predicted as the target gene of has-mir-548d-1 (Supplementary Figure S1O), 7 co-DEGs were predicted as target genes of has-mir-6742 (Supplementary Figure S1P), 4 co-DEGs were predicted as target genes of has-miR-6797-3p (Supplementary Figure S1Q), 1 co-DEG was predicted as the target gene of has-miR-6798-3p (Supplementary Figure S1R), and 1 co-DEG was predicted as the target gene of has-miR-6858-5p (Supplementary Figure S1S). The DEMs and target genes were present in an interaction network containing 18 microRNA nodes, 85 gene nodes, and 175 edges (Figure 4C). In the network, has-miR-5047, has-miR-3921, has-miR-4722-3p, has-miR-4750-3p, has-miR-4508, has-mir-24-2, and has-miR-3157-3p, respectively, interacted with at least 11 co-DEGs, which were defined as the hub micro-RNA.

Discussion

In this study, we identified a total of 189 co-differentially expressed genes (co-DEGs) across at least two of the GSE146869, GSE145412, and GSE23561 datasets. These co-DEGs comprised 156 co-upregulated genes and 33 co-downregulated genes. The 156 co-upregulated genes were enriched in 29 BP terms and 12 KEGG pathways. Significantly, the BP terms included enrichments in immune- and metabolism-related processes, highlighting the complex interplay between these two aspects in MUO. In contrast, the 33 co-downregulated genes were only enriched in two BP terms related to the apoptotic process, with no significant KEGG pathway enrichment.

Within the gene interaction network, six hub genes, namely, EGF, STAT3, IL1B, PF4, SELP, and ITGA2B, were identified. These genes likely play crucial roles in the abnormal biological processes associated with MUO. EGF has been linked to higher serum concentrations in patients with metabolic syndrome or obesity (Kim et al., 2020), indicating its potential as a biomarker. The inhibition of the STAT3 signaling pathway has shown promise in reducing visceral obesity (Su et al., 2020), countering metabolic syndrome development (Hua et al., 2018), and preventing obesity-induced neuroinflammation (Zhou et al., 2020). IL1B, a key inflammatory regulator, has been associated with cardiovascular risks induced by obesity and is considered a targeted therapy for metabolic syndrome (Maedler et al., 2011; Amaral et al., 2020). SELP has also been proposed as a target therapy for metabolic syndrome, while increased levels of integrin beta 2 in adipose tissue and blood have been observed in diet-induced obesity (Patel et al., 2017; Mesgari-Abbasi et al., 2021; Wu et al., 2010). Although PF4 may not have a direct reported association with MUO, platelet activation and PF4 secretion are present in obesity (Karamouzis et al., 2011). Therefore, EGF, STAT3, IL1B, SELP, ITGA2B, and PF4 could be markers of MUO and target therapy for the prevention and reversal factors of the transition from MHO to MUO.

We also identified 19 DEMs in the blood of the MUO group using the GSE169290 dataset. Among these, 18 microRNAs targeted 85 genes, which may act as a risk factor for MUO. The potential functions of these DEMs are summarized in Supplementary Table S1. Among the 19 DEMs, three decreased microRNAs (has-mir-126, has-miR-4508, and has-miR-5047) and six increased microRNAs (has-miR-3157-3p, has-miR-137, has-miR-4532, has-miR-4697-3p, has-mir-548d-1, and has-miR-6798-3p) were reported in the blood of MUO (Rovira-Llopis et al., 2021). Thus, the DEMs could be markers of MUO and target therapy for the prevention and reversal factors of the transition from MHO to MUO. Most of these DEMs (has-mir-126 (Park et al., 2018; Yu et al., 2013), has-miR-137 (Deng et al., 2016; Liu et al., 2017), has-miR-3613-3p (Yan et al., 2018; Zhang et al., 2017), has-mir-24-2 (Tang et al., 2019; Zhou et al., 2018), and has-mir-224 (Manzanarez-Ozuna et al., 2018; Kandhavelu et al., 2019; Wu et al., 2013)) were potential biomarkers or potential therapeutic targets for multiple tumors. Interestingly, three DEMs (has-miR-3157-3p (Pala and Denkceken, 2020), has-miR-137 (Li et al., 2017; Jiang et al., 2018), and has-miR-4532 (Li et al., 2021)) have been associated with neurodegenerative diseases, with an increased risk observed in obese patients (Dye et al., 2017). Some of these DEMs have been previously reported in the blood of MUO patients, suggesting their potential as markers and therapeutic targets for preventing and reversing the transition from MHO to MUO. Intriguingly, many of these DEMs are also associated with multiple tumors, and some are linked to neurodegenerative diseases, which are more prevalent in obese patients. However, the functions of five of these DEMs remain unclear, warranting further investigation in animal models or cell-based studies.

Compared to previous research, our study integrated data from multiple datasets in the GEO database, thereby increasing the sample size and enhancing the accuracy of our results (Plaza-Florido et al., 2021; Paczkowska-Abdulsalam et al., 2020; Grayson et al., 2011). Similar to other studies, we found that immune and metabolic functions are intricately involved in the development of MUO (Plaza-Florido et al., 2021; Pandolfi et al., 2016). The co-upregulated genes were enriched in immune- and metabolism-related biological processes, while the co-downregulated genes were associated with the apoptotic process. Additionally, the decreased expression of genes related to autophagy in MUO compared to MHO suggests that promoting protective autophagy, as observed with caloric restriction and weight loss, may be a strategy to prevent or reverse the transition from MHO to MUO (Morselli et al., 2010; Hansen et al., 2008; Szafranski and Mekhail, 2014).

This study innovatively integrates data from multiple GEO datasets. The multi-dataset strategy, distinct from prior limited sample size studies, expands the sample pool. By independently analyzing each dataset and identifying co-DEGs present in at least two datasets, dataset-specific biases are minimized, ensuring that only robustly differentially expressed genes are retained, thus enhancing accuracy. Moreover, while similar studies recognized the role of immune and metabolic functions in MUO, this research uncovers 189 co-DEGs, regulating immune, metabolic, and autophagy-related processes. Identifying 19 DEMs in MUO blood, especially 18 targeting 85 co-DEGs, reveals novel molecular mechanisms, offering potential for more targeted MUO prevention and treatment strategies.

Our findings provide comprehensive insights into the molecular mechanisms underlying MUO. The identified co-DEGs and DEMs, along with their associated pathways, offer potential biomarkers and therapeutic targets. The 189 co-DEGs show promise as therapeutic targets for MUO in several respects. First, modulating key biological processes is a viable approach. The 156 co-upregulated genes enriched in immune- and metabolism- related processes can be targeted to alleviate chronic inflammation and correct abnormal fat metabolism. The 33 co-downregulated genes associated with apoptosis may restore normal cell-death regulation. Second, targeting six identified hub genes can influence abnormal processes. Third, regulating the miRNA–gene interaction network can adjust gene expression and rectify molecular imbalances in MUO. However, further research is needed to fully understand the complex relationships between these molecular components and translate these findings into clinical applications.

Conclusion

A total of 189 co-DEGs, among which 156 were co-upregulated and 33 were co-downregulated, hold the potential to be biomarkers or therapeutic targets for MUO. These co-DEGs play regulatory roles in immune-, metabolism-, and autophagy-related biological processes within the context of MUO. In addition, in the blood of the MUO group, 19 DEMs were identified. Of these, 18 microRNAs target 85 co-DEGs, which may represent a potential molecular mechanism underlying the occurrence and development of MUO. This finding implies that the intricate interplay between these microRNAs and their target genes could be pivotal in understanding the pathophysiology of MUO, potentially paving the way for more targeted preventive and therapeutic strategies.

Data availability statement

The original contributions presented in the study are included in the article/Supplementary Material, further inquiries can be directed to the corresponding authors.

Ethics statement

Ethical approval was not required for the study involving humans in accordance with the local legislation and institutional requirements. Written informed consent to participate in this study was not required from the participants or the participants’ legal guardians/next of kin in accordance with the national legislation and the institutional requirements.

Author contributions

QW: data curation, formal analysis, and writing – original draft. SW: software and writing – original draft. ZZ: data curation, funding acquisition, and writing – original draft. XW: data curation, formal analysis, and writing – original draft. HG: data curation, methodology, and writing – original draft. TZ: data curation, formal analysis, funding acquisition, and writing – original draft. GZ: data curation and writing – original draft. XG: data curation, formal analysis, funding acquisition, investigation, methodology, project administration, software, writing – original draft, and writing – review and editing. YL: formal analysis, funding acquisition, supervision, and writing – review and editing.

Funding

The author(s) declare that financial support was received for the research and/or publication of this article. This study was supported by the National Natural Science Foundation of China (82300947), the Natural Science Research of Jiangsu Higher Education Institutions of China (23KJB310030), the Jiangsu Natural Science Foundation (BK20241955), the National Demonstration Center for Experimental Basic Medical Science Education (Xuzhou Medical University) Student Science and Technology Innovation Project (2024BMS01), and the Training Programs of Innovation and Entrepreneurship for College Students in Jiangsu Province (202410313051Y).

Acknowledgments

The authors are grateful to the reviewers for their valuable comments.

Conflict of interest

The authors declare that the research was conducted in the absence of any commercial or financial relationships that could be construed as a potential conflict of interest.

Generative AI statement

The author(s) declare that no Generative AI was used in the creation of this manuscript.

Publisher’s note

All claims expressed in this article are solely those of the authors and do not necessarily represent those of their affiliated organizations, or those of the publisher, the editors and the reviewers. Any product that may be evaluated in this article, or claim that may be made by its manufacturer, is not guaranteed or endorsed by the publisher.

Supplementary material

The Supplementary Material for this article can be found online at: https://www.frontiersin.org/articles/10.3389/fgene.2025.1540721/full#supplementary-material

References

Agarwal, V., Bell, G. W., Nam, J. W., and Bartel, D. P. (2015). Predicting effective microRNA target sites in mammalian mRNAs. Elife 4, e05005. doi:10.7554/eLife.05005

PubMed Abstract | CrossRef Full Text | Google Scholar

Amaral, G. A., Alves, J. D., Honorio-Franca, A. C., Fagundes, D. L., Araujo, G. G., Lobato, N. S., et al. (2020). Interleukin 1-beta is linked to chronic low-grade inflammation and cardiovascular risk factors in overweight adolescents. Endocr. Metab. Immune Disord. Drug Targets 20, 887–894. doi:10.2174/1871530319666191116141159

PubMed Abstract | CrossRef Full Text | Google Scholar

Bervoets, L., and Massa, G. (2016). Classification and clinical characterization of metabolically “healthy” obese children and adolescents. J. Pediatr. Endocrinol. Metab. 29, 553–560. doi:10.1515/jpem-2015-0395

PubMed Abstract | CrossRef Full Text | Google Scholar

Chang, L., Zhou, G., Soufan, O., and Xia, J. (2020). miRNet 2.0: network-based visual analytics for miRNA functional analysis and systems biology. Nucleic Acids Res. 48, W244-W251–w251. doi:10.1093/nar/gkaa467

PubMed Abstract | CrossRef Full Text | Google Scholar

Chen, Y., and Wang, X. (2020). miRDB: an online database for prediction of functional microRNA targets. Nucleic Acids Res. 48, D127-D131–D131. doi:10.1093/nar/gkz757

PubMed Abstract | CrossRef Full Text | Google Scholar

Collaboration, NCDRF (2016). Trends in adult body-mass index in 200 countries from 1975 to 2014: a pooled analysis of 1698 population-based measurement studies with 19.2 million participants. Lancet 387, 1377–1396. doi:10.1016/S0140-6736(16)30054-X

PubMed Abstract | CrossRef Full Text | Google Scholar

Dagpo, T. D., Nolan, C. J., and Delghingaro-Augusto, V. (2020). Exploring therapeutic targets to reverse or prevent the transition from metabolically healthy to unhealthy obesity. Cells 9, 1596. doi:10.3390/cells9071596

PubMed Abstract | CrossRef Full Text | Google Scholar

Deng, D., Xue, L., Shao, N., Qu, H., Wang, Q., Wang, S., et al. (2016). miR-137 acts as a tumor suppressor in astrocytoma by targeting RASGRF1. Tumour Biol. 37, 3331–3340. doi:10.1007/s13277-015-4110-y

PubMed Abstract | CrossRef Full Text | Google Scholar

Dye, L., Boyle, N. B., Champ, C., and Lawton, C. (2017). The relationship between obesity and cognitive health and decline. Proc. Nutr. Soc. 76, 443–454. doi:10.1017/S0029665117002014

PubMed Abstract | CrossRef Full Text | Google Scholar

Gargiulo, P., Marsico, F., Renga, F., Dell'Aversana, S., Esposito, I., Marciano, C., et al. (2020). The metabolic syndrome in heart failure: insights to specific mechanisms. Heart Fail Rev. 25, 1–7. doi:10.1007/s10741-019-09838-6

PubMed Abstract | CrossRef Full Text | Google Scholar

Grayson, B. L., Wang, L., and Aune, T. M. (2011). Peripheral blood gene expression profiles in metabolic syndrome, coronary artery disease and type 2 diabetes. Genes Immun. 12, 341–351. doi:10.1038/gene.2011.13

PubMed Abstract | CrossRef Full Text | Google Scholar

Hansen, M., Chandra, A., Mitic, L. L., Onken, B., Driscoll, M., and Kenyon, C. (2008). A role for autophagy in the extension of lifespan by dietary restriction in C. elegans. PLoS Genet. 4, e24. doi:10.1371/journal.pgen.0040024

PubMed Abstract | CrossRef Full Text | Google Scholar

Hua, H., Yang, J., Lin, H., Xi, Y., Dai, M., Xu, G., et al. (2018). PPARα-independent action against metabolic syndrome development by fibrates is mediated by inhibition of STAT3 signalling. J. Pharm. Pharmacol. 70, 1630–1642. doi:10.1111/jphp.13014

PubMed Abstract | CrossRef Full Text | Google Scholar

Iacobini, C., Pugliese, G., Blasetti Fantauzzi, C., Federici, M., and Menini, S. (2019a). Metabolically healthy versus metabolically unhealthy obesity. Metabolism 92, 51–60. doi:10.1016/j.metabol.2018.11.009

PubMed Abstract | CrossRef Full Text | Google Scholar

Iacobini, C., Pugliese, G., Fantauzzi, C. B., Federici, M., and Menini, S. (2019b). Metabolically healthy versus metabolically unhealthy obesity. Metabolism-Clinical Exp. 92, 51–60. doi:10.1016/j.metabol.2018.11.009

CrossRef Full Text | Google Scholar

Jiang, Y., Xu, B., Chen, J., Sui, Y., Ren, L., Li, J., et al. (2018). Micro-RNA-137 inhibits tau hyperphosphorylation in alzheimer's disease and targets the CACNA1C gene in transgenic mice and human neuroblastoma SH-SY5Y cells. Med. Sci. Monit. 24, 5635–5644. doi:10.12659/MSM.908765

PubMed Abstract | CrossRef Full Text | Google Scholar

Kandhavelu, J., Subramanian, K., Khan, A., Omar, A., Ruff, P., and Penny, C. (2019). Computational analysis of miRNA and their gene targets significantly involved in colorectal cancer progression. Microrna 8, 68–75. doi:10.2174/2211536607666180803100246

PubMed Abstract | CrossRef Full Text | Google Scholar

Karamouzis, I., Pervanidou, P., Berardelli, R., Iliadis, S., Papassotiriou, I., Karamouzis, M., et al. (2011). Enhanced oxidative stress and platelet activation combined with reduced antioxidant capacity in obese prepubertal and adolescent girls with full or partial metabolic syndrome. Horm. Metab. Res. 43, 607–613. doi:10.1055/s-0031-1284355

PubMed Abstract | CrossRef Full Text | Google Scholar

Kim, S., Subramanian, V., Abdel-Latif, A., and Lee, S. (2020). Role of heparin-binding epidermal growth factor-like growth factor in oxidative stress-associated metabolic diseases. Metab. Syndr. Relat. Disord. 18, 186–196. doi:10.1089/met.2019.0120

PubMed Abstract | CrossRef Full Text | Google Scholar

Li, N., Pan, X., Zhang, J., Yang, S., Ma, J., et al. (2017). Plasma levels of miR-137 and miR-124 are associated with Parkinson's disease but not with Parkinson's disease with depression. Neurol. Sci. 38, 761–767. doi:10.1007/s10072-017-2841-9

PubMed Abstract | CrossRef Full Text | Google Scholar

Li, R., Wang, Q., Qiu, Y., Meng, Y., Wei, L., Wang, H., et al. (2021). A potential autophagy-related competing endogenous RNA network and corresponding diagnostic efficacy in schizophrenia. Front. Psychiatry 12, 628361. doi:10.3389/fpsyt.2021.628361

PubMed Abstract | CrossRef Full Text | Google Scholar

Liu, W., and Wang, X. (2019). Prediction of functional microRNA targets by integrative modeling of microRNA binding and target expression data. Genome Biol. 20, 18. doi:10.1186/s13059-019-1629-z

PubMed Abstract | CrossRef Full Text | Google Scholar

Liu, X., Chen, L., Tian, X. D., and Zhang, T. (2017). MiR-137 and its target TGFA modulate cell growth and tumorigenesis of non-small cell lung cancer. Eur. Rev. Med. Pharmacol. Sci. 21, 511–517.

PubMed Abstract | Google Scholar

Longo, M., Zatterale, F., Naderi, J., Parrillo, L., Formisano, P., Raciti, G. A., et al. (2019). Adipose tissue dysfunction as determinant of obesity-associated metabolic complications. Int. J. Mol. Sci. 20, 2358. doi:10.3390/ijms20092358

PubMed Abstract | CrossRef Full Text | Google Scholar

Maedler, K., Dharmadhikari, G., Schumann, D. M., and Storling, J. (2011). Interleukin-targeted therapy for metabolic syndrome and type 2 diabetes. Handb. Exp. Pharmacol., 257–278. doi:10.1007/978-3-642-17214-4_11

PubMed Abstract | CrossRef Full Text | Google Scholar

Manzanarez-Ozuna, E., Flores, D. L., Gutierrez-Lopez, E., Cervantes, D., and Juarez, P. (2018). Model based on GA and DNN for prediction of mRNA-Smad7 expression regulated by miRNAs in breast cancer. Theor. Biol. Med. Model 15, 24. doi:10.1186/s12976-018-0095-8

PubMed Abstract | CrossRef Full Text | Google Scholar

Mesgari-Abbasi, M., Mahmoudinezhad, M., and Farhangi, M. A. (2021). Soluble P-selectin, procalcitonin, transforming growth factor (TGF)-beta and apo-proteins in association with the components of metabolic syndrome in obese individuals. Clin. Nutr. ESPEN 41, 386–390. doi:10.1016/j.clnesp.2020.10.016

PubMed Abstract | CrossRef Full Text | Google Scholar

Miranda, K. C., Huynh, T., Tay, Y., Ang, Y. S., Tam, W. L., Thomson, A. M., et al. (2006). A pattern-based method for the identification of MicroRNA binding sites and their corresponding heteroduplexes. Cell 126, 1203–1217. doi:10.1016/j.cell.2006.07.031

PubMed Abstract | CrossRef Full Text | Google Scholar

Morselli, E., Maiuri, M. C., Markaki, M., Megalou, E., Pasparaki, A., Palikaras, K., et al. (2010). Caloric restriction and resveratrol promote longevity through the Sirtuin-1-dependent induction of autophagy. Cell Death Dis. 1, e10. doi:10.1038/cddis.2009.8

PubMed Abstract | CrossRef Full Text | Google Scholar

Okamura, T., Hashimoto, Y., Hamaguchi, M., Ohbora, A., Kojima, T., and Fukui, M. (2018). Metabolically healthy obesity and risk of leukoaraiosis; a population based cross-sectional study. Endocr. J. 65, 669–675. doi:10.1507/endocrj.EJ18-0023

PubMed Abstract | CrossRef Full Text | Google Scholar

Paczkowska-Abdulsalam, M., Niemira, M., Bielska, A., Szałkowska, A., Raczkowska, B. A., Junttila, S., et al. (2020). Evaluation of transcriptomic regulations behind metabolic syndrome in obese and lean subjects. Int. J. Mol. Sci. 21, 1455. doi:10.3390/ijms21041455

PubMed Abstract | CrossRef Full Text | Google Scholar

Pala, E., and Denkceken, T. (2020). Evaluation of miRNA expression profiles in schizophrenia using principal-component analysis-based unsupervised feature extraction method. J. Comput. Biol. 27, 1253–1263. doi:10.1089/cmb.2019.0412

PubMed Abstract | CrossRef Full Text | Google Scholar

Pandolfi, J. B., Ferraro, A. A., Sananez, I., Gancedo, M. C., Baz, P., Billordo, L. A., et al. (2016). ATP-induced inflammation drives tissue-resident Th17 cells in metabolically unhealthy obesity. J. Immunol. 196, 3287–3296. doi:10.4049/jimmunol.1502506

PubMed Abstract | CrossRef Full Text | Google Scholar

Pareek, C. S., Smoczynski, R., and Tretyn, A. (2011). Sequencing technologies and genome sequencing. J. Appl. Genet. 52, 413–435. doi:10.1007/s13353-011-0057-x

PubMed Abstract | CrossRef Full Text | Google Scholar

Park, S., Moon, S., Lee, K., Park, I. B., Lee, D. H., and Nam, S. (2018). Urinary and blood MicroRNA-126 and -770 are potential noninvasive biomarker candidates for diabetic nephropathy: a meta-analysis. Cell Physiol. Biochem. 46, 1331–1340. doi:10.1159/000489148

PubMed Abstract | CrossRef Full Text | Google Scholar

Patel, M. S., Miranda-Nieves, D., Chen, J., Haller, C. A., and Chaikof, E. L. (2017). Targeting P-selectin glycoprotein ligand-1/P-selectin interactions as a novel therapy for metabolic syndrome. Transl. Res. 183, 1–13. doi:10.1016/j.trsl.2016.11.007

PubMed Abstract | CrossRef Full Text | Google Scholar

Plaza-Florido, A., Altmae, S., Esteban, F. J., Cadenas-Sanchez, C., Aguilera, C. M., Einarsdottir, E., et al. (2021). Distinct whole-blood transcriptome profile of children with metabolic healthy overweight/obesity compared to metabolic unhealthy overweight/obesity. Pediatr. Res. 89, 1687–1694. doi:10.1038/s41390-020-01276-7

PubMed Abstract | CrossRef Full Text | Google Scholar

Rakib, A., Kiran, S., Mandal, M., and Singh, U. P. (2022). MicroRNAs: a crossroad that connects obesity to immunity and aging. Immun. & Ageing 19, 64. doi:10.1186/s12979-022-00320-w

PubMed Abstract | CrossRef Full Text | Google Scholar

Regufe, V. M. G., Pinto, C., and Perez, P. (2020). Metabolic syndrome in type 2 diabetic patients: a review of current evidence. Porto Biomed. J. 5, e101. doi:10.1097/j.pbj.0000000000000101

PubMed Abstract | CrossRef Full Text | Google Scholar

Ridolfi, B., and Abdel-Haq, H. (2017). Neurodegenerative disorders treatment: the MicroRNA role. Curr. Gene Ther. 17, 327–363. doi:10.2174/1566523218666180119120726

PubMed Abstract | CrossRef Full Text | Google Scholar

Rovira-Llopis, S., Díaz-Rúa, R., Grau-del Valle, C., Iannantuoni, F., Abad-Jimenez, Z., Bosch-Sierra, N., et al. (2021). Characterization of differentially expressed circulating miRNAs in metabolically healthy versus unhealthy obesity. Biomedicines 9, 321. doi:10.3390/biomedicines9030321

PubMed Abstract | CrossRef Full Text | Google Scholar

Su, T., Huang, C., Yang, C., Jiang, T., Su, J., Chen, M., et al. (2020). Apigenin inhibits STAT3/CD36 signaling axis and reduces visceral obesity. Pharmacol. Res. 152, 104586. doi:10.1016/j.phrs.2019.104586

PubMed Abstract | CrossRef Full Text | Google Scholar

Szafranski, K., and Mekhail, K. (2014). The fine line between lifespan extension and shortening in response to caloric restriction. Nucleus 5, 56–65. doi:10.4161/nucl.27929

PubMed Abstract | CrossRef Full Text | Google Scholar

Tang, J., Ma, W., Zeng, Q., Tan, J., Cao, K., and Luo, L. (2019). Identification of miRNA-based signature as a novel potential prognostic biomarker in patients with breast cancer. Dis. Markers 2019, 3815952. doi:10.1155/2019/3815952

PubMed Abstract | CrossRef Full Text | Google Scholar

Wang, S., Shen, L., and Luo, H. (2021). Identification and validation of key miRNAs and a microRNA-mRNA regulatory network associated with ulcerative colitis. DNA Cell Biol. 40, 147–156. doi:10.1089/dna.2020.6151

PubMed Abstract | CrossRef Full Text | Google Scholar

Wu, H., Haag, D., Muley, T., Warth, A., Zapatka, M., Toedt, G., et al. (2013). Tumor-microenvironment interactions studied by zonal transcriptional profiling of squamous cell lung carcinoma. Genes Chromosom. Cancer 52, 250–264. doi:10.1002/gcc.22025

PubMed Abstract | CrossRef Full Text | Google Scholar

Wu, H., Perrard, X. D., Wang, Q., Perrard, J. L., Polsani, V. R., Jones, P. H., et al. (2010). CD11c expression in adipose tissue and blood and its role in diet-induced obesity. Arterioscler. Thromb. Vasc. Biol. 30, 186–192. doi:10.1161/ATVBAHA.109.198044

PubMed Abstract | CrossRef Full Text | Google Scholar

Yan, W., Yang, W., Liu, Z., and Wu, G. (2018). Characterization of microRNA expression in primary human colon adenocarcinoma cells (SW480) and their lymph node metastatic derivatives (SW620). Onco Targets Ther. 11, 4701–4709. doi:10.2147/OTT.S169233

PubMed Abstract | CrossRef Full Text | Google Scholar

Yu, J., Cai, X., He, J., Zhao, W., Wang, Q., and Liu, B. (2013). Microarray-based analysis of gene regulation by transcription factors and microRNAs in glioma. Neurol. Sci. 34, 1283–1289. doi:10.1007/s10072-012-1228-1

PubMed Abstract | CrossRef Full Text | Google Scholar

Zhang, D., Liu, E., Kang, J., Yang, X., and Liu, H. (2017). MiR-3613-3p affects cell proliferation and cell cycle in hepatocellular carcinoma. Oncotarget 8, 93014–93028. doi:10.18632/oncotarget.21745

PubMed Abstract | CrossRef Full Text | Google Scholar

Zhou, J., Lin, H., Xu, P., Yao, L., Xie, Q., Mao, L., et al. (2020). Matcha green tea prevents obesity-induced hypothalamic inflammation via suppressing the JAK2/STAT3 signaling pathway. Food Funct. 11, 8987–8995. doi:10.1039/d0fo01500h

PubMed Abstract | CrossRef Full Text | Google Scholar

Zhou, J., Liu, X., Wang, C., and Li, C. (2018). The correlation analysis of miRNAs and target genes in metastasis of cervical squamous cell carcinoma. Epigenomics 10, 259–275. doi:10.2217/epi-2017-0104

PubMed Abstract | CrossRef Full Text | Google Scholar

Keywords: metabolically unhealthy obesity, metabolic syndrome, differentially expressed genes, bioinformatics analysis, differentially expressed microRNAs

Citation: Wang Q, Wang S, Zhuang Z, Wu X, Gao H, Zhang T, Zou G, Ge X and Liu Y (2025) Identification of potential crucial genes and mechanisms associated with metabolically unhealthy obesity based on the gene expression profile. Front. Genet. 16:1540721. doi: 10.3389/fgene.2025.1540721

Received: 06 December 2024; Accepted: 10 April 2025;
Published: 01 May 2025.

Edited by:

Pilar Giraldo, University of Zaragoza, Spain

Reviewed by:

Francisco Martin Barajas-Olmos, National Institute of Genomic Medicine (INMEGEN), Mexico
Mariana Renovato-Martins, Federal Fluminense University, Brazil

Copyright © 2025 Wang, Wang, Zhuang, Wu, Gao, Zhang, Zou, Ge and Liu. This is an open-access article distributed under the terms of the Creative Commons Attribution License (CC BY). The use, distribution or reproduction in other forums is permitted, provided the original author(s) and the copyright owner(s) are credited and that the original publication in this journal is cited, in accordance with accepted academic practice. No use, distribution or reproduction is permitted which does not comply with these terms.

*Correspondence: Xing Ge, Z2V4aW5nQHh6aG11LmVkdS5jbg==; Yapeng Liu, ODE5NjM5MjE5QHFxLmNvbQ==

Disclaimer: All claims expressed in this article are solely those of the authors and do not necessarily represent those of their affiliated organizations, or those of the publisher, the editors and the reviewers. Any product that may be evaluated in this article or claim that may be made by its manufacturer is not guaranteed or endorsed by the publisher.