ORIGINAL RESEARCH article
Front. Genet.
Sec. Genetics of Common and Rare Diseases
This article is part of the Research TopicRegulation of intervertebral disc homeostasis and the pathological or pathophysiological alterations under various harmful stimuli during aging processView all 13 articles
Downregulation of aquaporin 3 promotes hyperosmolarity-induced apoptosis of nucleus pulposus cells through PI3K/Akt/mTOR pathway suppression
Provisionally accepted- 1The Third Affiliated Hospital of Sun Yat-Sen University Lingnan Hospital, Guangzhou, China
- 2University of Pittsburgh, Pittsburgh, United States
Select one of your emails
You have multiple emails registered with Frontiers:
Notify me on publication
Please enter your email address:
If you already have an account, please login
You don't have a Frontiers account ? You can register here
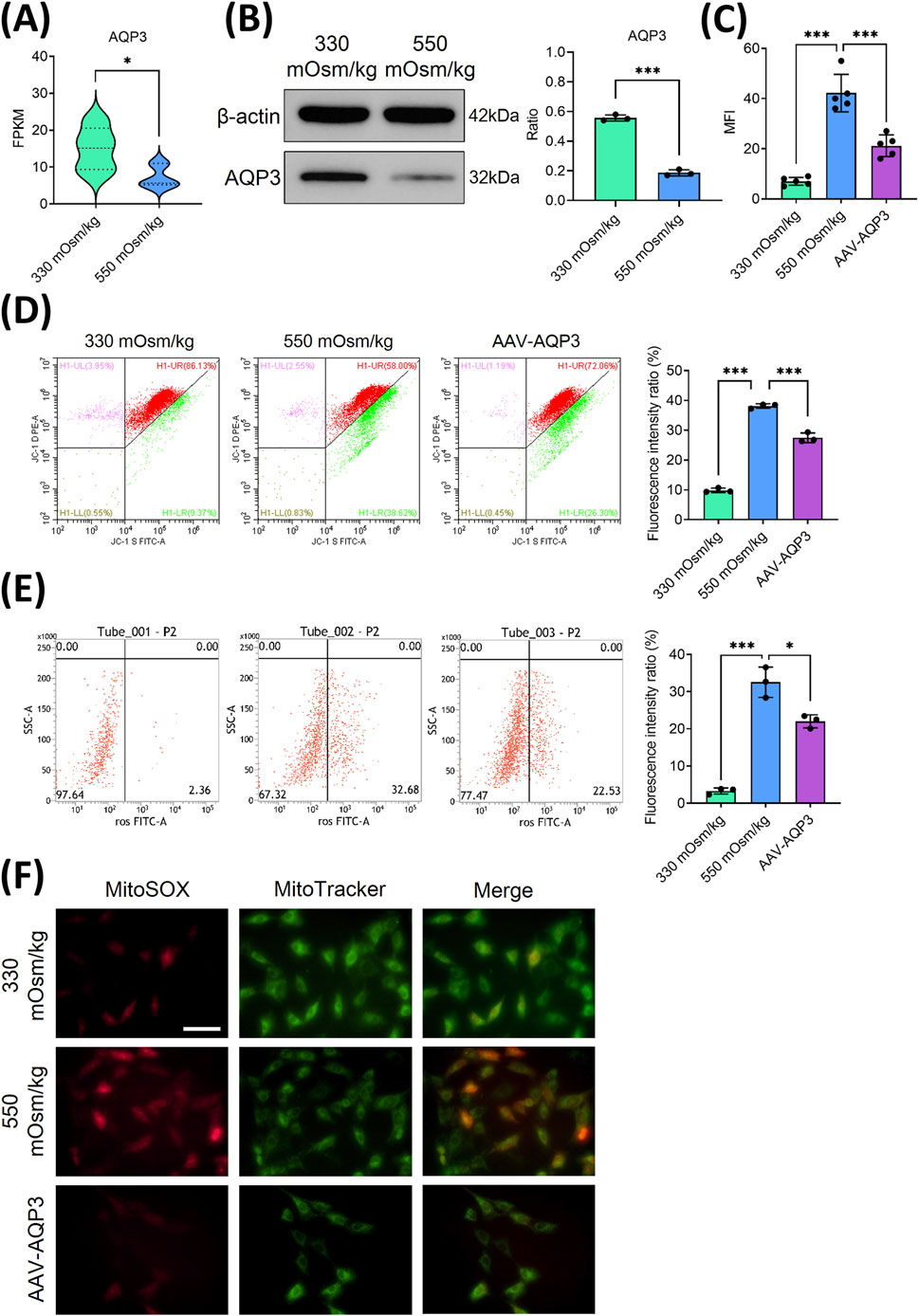
Hyperosmolarity plays a crucial role in the apoptosis of nucleus pulposus cells (NPCs) during intervertebral disc degeneration (IVDD). Aquaporin 3 (AQP3), a membrane channel protein, maintains cellular osmotic balance by facilitating the transport of water and osmolytes. While AQP3 downregulation is associated with disc degeneration, its function in apoptosis under hyperosmotic conditions remains unclear. In this study, we show that hyperosmolarity leads to a reduction in AQP3 levels, inhibits the PI3K/AKT/mTOR signaling pathway, and triggers mitochondrial dysfunction and the accumulation of reactive oxygen species (ROS) in NPCs. Overexpression of AQP3 through lentiviral vectors restores this pathway, mitigates oxidative damage, and decreases apoptosis, thereby preserving disc structure in IVDD rat models. Conversely, pharmacological inhibition of AQP3 worsens extracellular matrix (ECM) catabolism and nucleus pulposus (NP) tissue loss. Our findings indicate that AQP3 deficiency under hyperosmotic conditions contributes to NPC apoptosis by suppressing the PI3K/AKT/mTOR signaling pathway, potentially establishing a pathological cycle of disc degeneration. These results highlight AQP3 as a potential therapeutic target for IVDD.
Keywords: Intervertebral disc degeneration (IVDD), Nucleus pulposus cell (NPC), Hyperosmolarity, Aquaporin 3 (AQP3), PI3K/Akt/mTOR pathway, reactive oxygen species (ROS)
Received: 15 Jul 2025; Accepted: 14 Oct 2025.
Copyright: © 2025 Hou, Sang, Zhao, Wu, Zhang, Xu, Liu, Liu, Li, Xu and Zhang. This is an open-access article distributed under the terms of the Creative Commons Attribution License (CC BY). The use, distribution or reproduction in other forums is permitted, provided the original author(s) or licensor are credited and that the original publication in this journal is cited, in accordance with accepted academic practice. No use, distribution or reproduction is permitted which does not comply with these terms.
* Correspondence:
Gang Hou, hougang@mail.sysu.edu.cn
Jianying Zhang, jianying@pitt.edu
Disclaimer: All claims expressed in this article are solely those of the authors and do not necessarily represent those of their affiliated organizations, or those of the publisher, the editors and the reviewers. Any product that may be evaluated in this article or claim that may be made by its manufacturer is not guaranteed or endorsed by the publisher.
