Abstract
Fishery certification is increasingly employed as a multi-stakeholder, market-based mechanism to promote sustainability of fisheries. Preparing for, and achieving certification continues to deliver tangible improvements and benefits to fisheries, but the number of certified fisheries from Africa remains low. Some of the factors that constrain certification of fisheries in the region include limited data to assess and manage fisheries, the open access nature of many fisheries, overfishing, poor management, inadequate enforcement, and low demand for certified seafood. To overcome these constraints, several fisheries employ a “pathway to sustainability” approach that involves using the MSC fisheries standard as a framework for gap analysis, action planning, progress tracking and improvement. Certification may not always be the goal. This allows fisheries to make ongoing improvements over prior performance, regardless of whether they immediately achieve certification or not. Progress towards the desired goal, sustainable management, can be tracked over time. Some of the reported benefits include clarity of objectives, consolidation and focus of stakeholder efforts, participatory engagement, ability to attract resources for improvements, benchmarking of performance and, ultimately, improved environmental performance through better fisheries management. This paper discusses the uptake of this approach in Africa, by presenting case study fisheries from the continent. It outlines mechanisms through which these fisheries embarked on a pathway to sustainability using the MSC fisheries standard, and the outcomes from these initiatives. It highlights the successes and challenges associated with implementation. The paper concludes that the MSC standard and the improvements that it incentivizes can make a positive contribution to regional efforts to improve environmental sustainability, fisheries governance and consequently the socio-economic viability and resilience of fisheries in Africa.
1 Introduction
The fisheries sector plays an important economic role in many African countries. It provides direct employment for an estimated five million fishers and supplies up to 50% of total animal protein consumed in several African states (Food and Agriculture Organization, 2020a).
The sector however faces a range of challenges that compromise its continued ability to sustain livelihoods and food security into the future. These include Illegal, Unregulated and Unreported (IUU) fishing, overfishing, weak or ineffective institutional and legal frameworks, insufficient monitoring, control and surveillance, inadequate scientific research, and a paucity of relevant and timely information to inform management decisions (African Union Commission/New Partnership for Africa’s Development, 2014; World Bank, 2017).
These challenges are not limited to African fisheries. Globally, 34.2% of assessed stocks are fished at biologically unsustainable levels (Food and Agriculture Organization, 2020a). In response, many developed countries, such as those of the non-Mediterranean European Union, Canada or USA, have successfully introduced a range of management approaches, and recent trends in stock status indicate that assessed fish stocks of these countries are improving (Hilborn et al., 2020). In contrast, stocks in developing countries are reportedly on the decline (Ye and Gutierrez, 2017; Food and Agriculture Organization, 2020a).
A range of initiatives have been introduced to the continent in a bid to reverse the decline in health of fish stocks and associated ecosystems. A key milestone effort was the adoption of the first ever continental Policy Framework and Reform Strategy for Fisheries and Aquaculture in Africa. Amongst the various mechanisms identified, certification and ecolabelling were recognized for their ability to link fishers to valuable markets and, together, provide a framework for assessing good management and responsible fishing practices (African Union Commission/New Partnership for Africa’s Development, 2014).
A number of assessment tools have been used to provide a diagnostic framework for fishery sustainability status including RAPFISH (Pitcher and Preikshot, 2001), the Ocean Health Index (Halpern et al., 2012) and the Fishery Performance Indicators (Anderson et al., 2015). They have however rarely been used as a basis for developing and implementing action plans for fishery improvements to meet pre-determined sustainability targets. Fishery certifications and ecolabelling schemes emerged in the late 1990s as one possible approach to help improve fisheries management. The Marine Stewardship Council (MSC), formed in 1997, is widely viewed as the leading fishery certification standard (Gutiérrez et al., 2012). The program’s approach is based on the premise of rewarding sustainably managed fisheries. This, in turn, acts as a mechanism to incentivize fisheries to embark on a journey towards continued improvement of management practices (Agnew et al., 2014; Arton et al., 2020; Van Putten et al., 2020).
African fisheries make a comparatively low contribution to the growing uptake of certification across all fishery certification schemes, amounting to only 2% of certified seafood globally, inclusive of aquaculture and wild capture (Potts et al., 2016), and only 271,994 tons of the over 15 million tons of MSC certified seafood in 2022 (Marine Stewardship Council, 2022). This may be partly due to lower consumer demand and limited domestic markets for ecolabelled seafood, compared to more developed markets, though this has not prevented the growth of awareness about sustainable seafood in some regions such as southern Africa (Barendse et al., 2018). Other factors that may be limiting uptake of certification in Africa include limited availability of data and information to demonstrate sustainability, limited technical and institutional capacity, low performance of fisheries with respect to certification requirements on governance, ecosystem impacts and stock status, lack of support for certification from key stakeholders, and limited availability of economic resources. This may be especially true for small-scale fisheries (Nyiawung and Erasmus, 2022). A further possible factor is the increasing sustainability divide, wherein a combination of economic interdependencies and limited management and governance capacity in developing countries is leading to a lag in rebuilding and management of fish stocks in developing countries compared to developed countries (Food and Agriculture Organization, 2018). The implication is that many African fisheries would need to implement or demonstrate significant improvements in their performance before they can meet the passing grade of certification standards that are benchmarked on the Food and Agriculture Organization (FAO) Code of Conduct for Responsible Fishing (Food and Agriculture Organization, 1995).
While certified seafood volumes from Africa may be low, there is growing interest in the possible conservation and market prospects that certification offers (Glass et al., 2022). Potential for increased market access and price premiums are key drivers for fishery certification (Lallemand et al., 2016; Anderson et al., 2021). However, market benefits are not the only motivation for engaging with certification programmes. There is increasing evidence of fisheries using the MSC’s certification framework to achieve non-market and other systemic impacts (Bush and Oosterveer, 2015; Deighan and Jenkins, 2015; Plotnek et al., 2016) including validation of good stewardship (Phillips et al., 2008; Pérez-Ramírez et al., 2012b); improvement in the public perception of fisheries (Roheim et al., 2011); gaining a ‘social license to operate’ (Robinson et al., 2021); empowerment of small-scale fishing communities (Pérez-Ramírez et al., 2012b); improvements to governance and consultation processes (Bellchambers et al., 2016a); and improved management (Marine Stewardship Council, 2017; Wakamatsu and Wakamatsu, 2017).
Changes and systemic impact can occur in fisheries and their enabling environment even before certification is achieved. Such systemic impacts are defined by the International Social and Environmental Accreditation and Labelling (ISEAL) Alliance – a network of credible Voluntary Sustainability Standards (VSS) – as any type of change, small or large, occurring along a causal chain (or pathway) that results in outcomes or impacts on the enabling environment to achieve broader effects that support the fulfilment of VSS missions (ISEAL Alliance, 2018). It further identifies three areas of tangible systemic impacts that may be specifically attributed to certification standards namely: increased stakeholder collaboration, an improved knowledge base and implementation support, and better corporate and public policies and behavior.
The promotion or use of VSSs, specifically certification, to achieve sustainability outcomes is not without contention (Wijen and Chiroleu-Assouline, 2019). As an established program the MSC has received considerable scrutiny. Criticisms include that certification appears less accessible for small-scale fisheries compared to large scale fisheries (Pérez-Ramírez et al., 2012a; Stratoudakis et al., 2015). Other studies highlight concerns with applying a culturally different approach to existing management systems (Lajus et al., 2018); and concerns with VSSs as a form of ‘private’ transnational governance that potentially adds another layer of complexity to already delicate interactions between fisheries, national governments, and non-governmental organizations (Foley, 2013; Foley, 2017; Long and Jones, 2021) and which can be especially challenging for fisheries in developing countries (Nyiawung et al., 2021).
Nevertheless, more and more fisheries appear to be engaging with VSS with an initial aim to achieve the systemic impacts described earlier, rather than being motivated by achieving certification for gaining immediate market benefits. This approach generally involves three main steps: (1) performing an initial diagnosis of a fishery’s sustainability status to identify any sustainability gaps by using a certification standard; (2) developing a focused action plan to address the issues identified in the gap analysis; (3) and, embarking on a pathway to sustainability through implementation of the actions, in collaboration with stakeholders. Several fisheries have taken this route, using the MSC standard to provide the framework for improvement. Following these steps may ultimately result in certification, but some studies suggest that several fisheries have gone on to see governance and ecological gains even without being certified (Bellchambers et al., 2016b; Lejbowicz, 2021).
The MSC standard and certification process provides a mechanism that contributes to efforts towards sustainability in fisheries (Martin et al., 2012; Hønneland, 2020; Schiller and Bailey, 2021). However, while there have been several systematic examinations of the impact of the MSC standard on fisheries that have achieved certification (Arton et al., 2020; Van Putten et al., 2020), the pre-certification space remains an area with very limited information. There are very few examples of reviews on the impacts of the process for non-certified fisheries engaging with the MSC standard as a tool for sustainability, and fewer studies still, of such engagements by African fisheries.
This paper provides a broad overview of how fisheries stakeholders have employed the MSC certification standard around the African continent as a framework to develop and promote sustainable fisheries. It provides a synthesis of African fisheries known to have taken the initial step on a pathway to sustainability using the MSC fisheries standard. Following the ISEAL categorization of systemic impacts, it presents a selection of these fisheries as case studies of how the standard has contributed to improvements in stakeholder collaboration and partnerships, research and knowledge generation, and policy and management change, and, therefore, an example of marine stewardship in practice – contributions not yet well documented in the African context (Barendse et al., 2016).
2 Methodological considerations
2.1 The fisheries standard structure and assessment process
Central to the MSC is its fisheries standard which was developed based on the FAO Code of Conduct for Responsible Fisheries (Food and Agriculture Organization, 1995). As prescribed by the FAO ecolabelling guidelines (Food and Agriculture Organization, 2011), the MSC fisheries standard is reviewed every five years to ensure integration of the best available science, leading to newer, improved versions of the standard over time. The current version 2.01 (published in August 2018) consists of three overarching principles that require (1) sustainable stocks of target species; (2) minimizing environmental impacts of the fishery; and (3) effective management systems. A new version 3.0 was finalized during 2022 but has not yet entered into force, and was therefore not yet used to assess any fisheries. Throughout this paper, any reference to ‘the standard’ refers to one of the earlier versions of the MSC fisheries standard, unless otherwise stated.
The main premise of Principle 1 (P1) is that the target stock should be at a level that maintains high productivity and is consistent with Maximum Sustainable Yield (MSY), with the appropriate harvest strategy and tools to achieve this. Further, there should be adequate information to understand the status of the resource and inform management decisions. Only the species or stocks analyzed under P1 are eligible to carry the MSC ecolabel, once certified. Under Principle 2 (P2) it is required that the fishery’s interactions with the marine ecosystem should not endanger its structure, function, productivity, and biodiversity. This includes the assessment of all non-target species, habitats, and other ecosystem’s elements. Principle 3 (P3) requires that the fishery respects local, national, and international laws within a management framework that clearly articulates objectives in support of long-term resource sustainability, fosters cooperation in the management of shared stocks, ensures effective monitoring, control and surveillance systems, and allows opportunity for effective stakeholder consultation and input into its management (Marine Stewardship Council, 2018).
These principle-level objectives are operationalized by 28 Performance Indicators (PIs) covering a range of requirements across all three principles, with each PI derived from the FAO Code of Conduct for Responsible Fisheries (see Figure 1). Each PI is made up of one or more Scoring Issues (SIs) – sub-requirements that allow the assessment of a fishery at a more granular level. Scoring Issues contribute to the overall PI scoring, ultimately determining whether a fishery passes or fails the assessment. To become certified to the MSC standard a fishery must first be assessed by a group of independent auditors integrated within accredited third-party evaluation entities, known as a Conformity Assessment Body (CAB), against all the requirements shown in Figure 1. The CAB needs to follow a set of assessment process requirements that accompany the standard. The correct application of these requirements are monitored by an independent accreditation body.
Figure 1

Structural outline of the MSC fisheries standard (the default assessment tree, V2.01) showing the three overarching principles, their components and the 28 Performance Indicators (PIs). The colors of the different components correspond to those used in Figures 2A–C. *Note that PI 1.1.2 is only scored when PI 1.1.1 scores between 60 and 80.
2.2 What is assessed? Defining a fishery
Key to understanding how the fisheries standard is applied is to know what is meant by a ‘fishery’ for the purposes of an MSC assessment. The entity that is assessed is referred to as the Unit of Assessment (UoA) and is defined by the combination of the biological unit of the target species, the gear type, types of vessels, and a geographic area or management jurisdiction. Specifically, the delineation of the target biological unit, usually referred to as a stock or population, should have a scientific basis and is usually informed by one or more characteristics, e.g., population genetics, demographics, and/or management aspects.
The rationale for defining a fishery in this way is that the three MSC principles are assessed at different scales: while P1 looks at the status of the entire exploited biological unit, P2 will assess the environmental impacts of the gear or gears in question. In practice this could mean that two UoAs targeting the same stock using two different gears might get the same assessment result under P1, but their P2 results might differ.
The implication is that a fishery being assessed might consist of multiple UoAs. For example, a longline fishery with vessels targeting two species of tuna in the same area would likely consist of two UoAs, as it is targeting two different stocks subject to different stock status, stock assessments and management rules.
2.3 Performance levels for certification
For each SI and PI, a fishery’s performance is determined using a scoring system that sets sustainability benchmarks across an ordinal scale, with the 60, 80 and 100 levels defining key thresholds of performance against an indicator. The 60 score is the minimum acceptable limit for sustainability practice against any given indicator. The 80 level is aligned with global best practice, while a score of 100 represents the performance expected from a ‘state of the art” fisheries management system. For a fishery to pass an MSC assessment, it must meet two key scoring criteria: first, it must meet the performance required for at least a 60 score for all SIs and PIs, in other words, any score of less than 60 will cause the fishery to fail the assessment; second, the average score for each of the three principles should be 80 or higher (Marine Stewardship Council, 2011). In cases where a PI scores less than 80 but over 60, and the average Principle score is at least 80, the fishery will achieve a conditional pass. The implication of this is that the fishery must develop and implement improvement actions to increase the performance against that PI to the best practice (80) level, within a specified timeframe. Assessment and certification to meet the MSC fisheries standard is a multi-stakeholder process that involves contribution and input from a diversity of stakeholders including fishery managers, seafood processors, government representatives, community members, NGOs, and other stakeholders with an interest in the outcome of an assessment.
Maintaining its certified status requires a fishery to undergo mandatory annual surveillance audits for the duration of the certificate’s validity period of five years. Further, to remain certified, the fishery must undergo a re-assessment in the fifth year to ensure that its performance remains aligned with best practice. It is also expected that conditions set during the previous certification cycle be resolved when entering recertification.
2.4 Identifying performance gaps and tracking progress and improvements
Before attempting certification, a fishery may first opt for a voluntary pre-assessment: a preliminary gap analysis against the full fisheries standard which provides an indication of its likely performance during a full assessment. Unlike a full assessment (as described in 3.1), PIs are not given an exact score during a pre-assessment. Rather, they are assigned one of three draft scoring ranges: <60 means that the PI is unlikely to meet the 60 minimum requirement for full assessment; 60-79 suggests that the 60 level will be met, while >80 suggests a potential score above 80. Where a result suggests a high likelihood of passing a full assessment, it may help a fishery make the decision to pursue certification. In contrast, a more pessimistic result might convince a fishery to first try and address the performance gaps in a structured way before attempting full assessment. In this way, the fisheries standard acts as both a diagnostic tool and a potential road map to achieving a higher level of sustainability in the future (Longo et al., 2021).
Addressing the performance gaps identified in a pre-assessment involves developing an improvement action plan based on the initial pre-assessment results. In most cases, a fishery will need to work with a variety of partners to implement these improvements, sometimes formalized by setting up a fisheries improvement project (FIP) (Conservation Alliance for Seafood Solutions, 2021). A simplified way to track progress against the initial pre-assessment results and subsequent implementation of improvements, or compare performance of several fisheries, is by using the MSC’s Benchmarking and Tracking tool (or BMT), which expresses the pre-assessment PI scoring categories (<60, 60-79, ≥80) as corresponding BMT scores (0, 0.5, 1). It also calculates an overall BMT index – the average of all BMT scores across all PIs (Marine Stewardship Council, 2014a). The value of the BMT index ranges between 0 and 1, where the closer the value is to 1, the closer the fishery is to a position where its PIs would score at the 80 level (Marine Stewardship Council, 2014a). This study uses the BMT scores for fisheries with available pre-assessments to create heatmaps that allow cross comparison of performance of fisheries in the region in relation to the MSC standard.
2.5 Identifying African fisheries
For the purposes of this paper, African fisheries were defined as those occurring within the Exclusive Economic Zones (EEZ) of any African coastal and island state by vessels flagged under any nation, or, for fishing occurring outside any EEZ or territorial waters where the vessels involved were flagged to an African state. Furthermore, fisheries in inland waters of African countries (major lakes or rivers) were also included. The area of interest therefore included the following FAO Major Fishing Areas, sub-areas or divisions: 01 Africa Inland waters, 47 (Southeastern Atlantic Ocean), 51 (Western Indian Ocean sub-areas 1, 3, 5, 6, 8), 34 (Eastern Central Atlantic Ocean), 37 (The Mediterranean Sea and Black Sea), sub-areas 1, 2, 3, Divisions 1.1, 2.2, 3.2 (Balearic, Ionian, Levant).
All fisheries meeting the above criteria and known to have had different stages or forms of engagement with the MSC fisheries standard up to the end of 2021, and with information about their engagement with MSC in the public domain, were identified and included in the study (see Supplementary Table 1 for full details). This was based on the authors’ personal experience, expert knowledge, and direct historical involvement with the implementation of the MSC fisheries standard and program. In addition, publicly available documents were gathered via internet searches, including Google Scholar, or from online repositories, notably the MSC’s ‘Track a Fishery’ website1 for certification documents and FisheryProgress.org2 for FIP documents. Some documents were not publicly available (pre-assessment results can often be confidential and only available on request of the fishery or funders) but could be inspected to extract specific information with permission from partners (see Supplementary Table 2 for a list of the source documents).
All documents found were reviewed with attention given to the type of fisheries and their UoAs, the timing and nature of interactions with the standard, particularly those that had undergone pre-assessments, had a BMT index and scores available, had used pre-assessment results to develop improvement action plans, or had otherwise engaged in MSC pathway projects. Pathway projects are regional multi-fishery assessments that combine a range of tools such as technical capacity building to help fisheries stakeholders better understand assessment results and guide them to develop and implement improvement action plans.
2.6 Analysis of pre-assessments
For fisheries with pre-assessment results available, or with a BMT tracker with the results, their scores were analyzed to examine overall performance against the standard. Only pre-assessments based on version 1.2 or later of the fisheries standard were included, and where more than one version existed (e.g., an update to an earlier pre-assessment), the most recent was used. Any fisheries that were subsequently certified, including those with only some UoAs, were not included in this analysis; nor those with pre-assessment results not publicly available and therefore confidential (Supplementary Table 1). The analysis did not include the single inland fishery that had a pre-assessment, as the fisheries’ pre-assessment did not include a BMT score. This left 49 fisheries made up of 196 UoAs.
For the sake of analysis and presentation, fisheries and their UoAs were divided into three groups: (A) non-tuna coastal fisheries (i.e., operating only within EEZ’s) that targeted species other than tunas or large pelagic species (34 fisheries with 43 UoAs); and fisheries targeting tuna and large pelagic species in the (B) Atlantic Ocean (11 fisheries with 101 UoAs) and (C) Indian Ocean (six fisheries with 52 UoAs). It should be noted that two tuna fisheries, the South African tuna longline and Atlantic and Indian Ocean operations of the OPAGAC/AGAC tropical tuna purse seine fishery straddle both oceans and therefore have UoAs present in both tuna groups.
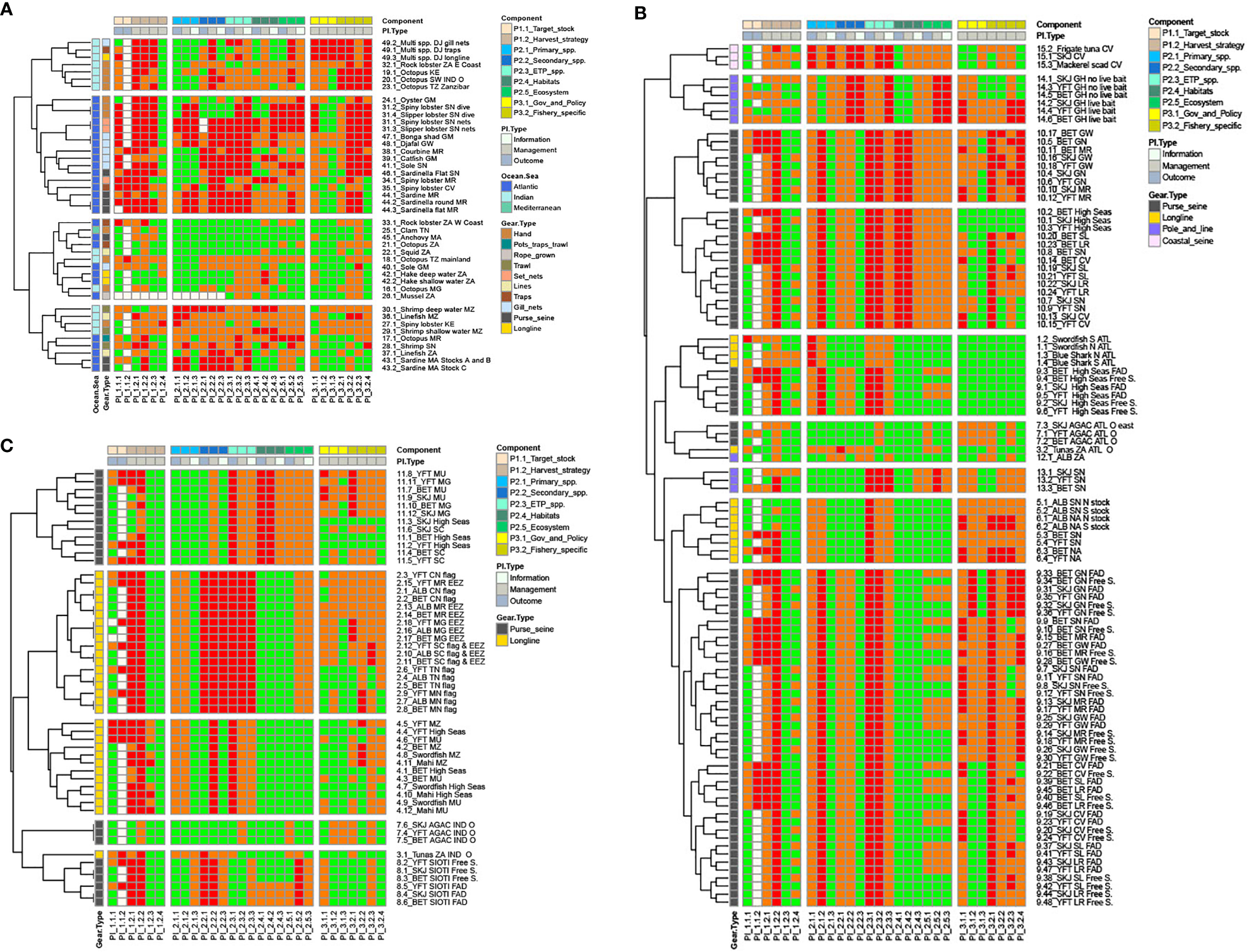
Performance Indicator level BMT scores of the three fisheries groupings were converted to numerical matrices and plotted as heatmaps using the pheatmap-package3 {pheatmap} version 1.0.12 in R, with BMT scores of 0 displayed as red, 0.5 as amber, and 1 as green. Hierarchical clustering was applied to rows only, based on Euclidian distance, while the columns remained in the order of the MSC PIs as presented in Figure 1. Each UoA was assigned a unique labeling code. The row clustering trees were cut based on what was judged meaningful in terms of the nature and type of UoAs (see Figures 2A–C). Row color keys were added to highlight the gear type, and for the non-tuna fisheries (Figure 2A), the ocean/sea where the fishery occurs. Column color keys were added to show the components under each principle and the type of PI (outcome, information, or management – see Figure 1).
Figure 2

(A–C) Heatmaps of PI level BMT scores for (A) 34 fisheries comprising 43 UoAs targeting non-tuna species; (B) 11 fisheries comprising 101 UoAs targeting tuna and large pelagic species in the Atlantic Ocean; (C) 6 fisheries comprising 52 UoAs targeting tuna and large pelagic species in the Indian Ocean. Unique UoA numbers and labels were assigned to help distinguish between different UoAs in the same fishery. The first part of the code is the fishery number and the part after the dot is the UoA number. The next part contains the species name or description, followed by the 2-digit ISO Country Code or other geographical identifier, as applicable. For tuna species the following abbreviations were used: YFT, yellowfin; SKJ, skipjack; BET, bigeye, and ALB, albacore. In some cases, the feature that distinguished the different UoAs was added, e.g., the ocean or jurisdiction (ATLO, High Seas, N stock, etc.), fishing company (AGAC, SIOTI) or fishing gear or practice (FAD, fish aggregating device; Free S., free school, no live bait, etc., SC flag, Seychelles flagged vessels; MG EEZ, the EEZ of Madagascar). The full names of fisheries are available in Supplementary Table 1.
2.7 Case study analysis of systemic impacts of a voluntary fisheries standard
Six fisheries from those identified in section 2.5 were selected as case studies to provide a more detailed illustration of the range of interactions with the MSC fisheries standard over time. The case study fisheries were Gambia sole, Morocco sardine, Mauritania octopus, Southwest Indian Ocean octopus, Namibia hake and South Africa hake fisheries. For each case study fishery, available information was collated and reviewed to identify key activities and developments that had taken place in relation to its engagement with the MSC standard. This was not intended to represent a systematic or exhaustive analysis. Rather, the case studies were selected to demonstrate the different possible types of systemic impacts in individual fisheries in terms of recognizing performance gaps, and to examine the resulting stakeholder partnerships, research, and knowledge generation applicable to sustainable management and policy change. Where possible, they were chosen to provide a variety of fishery characteristics e.g., small-scale (Gambia sole, Southwest Indian Ocean Octopus); large scale (Morocco sardine, South Africa hake); pelagic (Morocco sardine); demersal (Gambia sole); finfish fishery (Gambia sole, Morocco sardine, South Africa hake); and cephalopod fisheries (South West Indian Ocean octopus, Mauritania octopus).
3 Results
3.1 Engagement of African fisheries with the MSC standard
In total, 59 fisheries were identified as meeting the criteria described in 3.5 (Supplementary Table 1). These include one inland fishery (for Nile perch) in Lake Victoria bordering Uganda, Kenya, and Tanzania. The remainder occur in the Atlantic and Indian Oceans, except for one in the Mediterranean and two in the Red Sea, with representation in seven Large Marine Ecosystems (LME’s) surrounding the African continent: Canary Current, Guinea Current, Benguela Current, Agulhas Current, Somali Coastal Current, the Red Sea, and the Mediterranean Sea (see Supplementary Table 1). These fisheries operate in the EEZ’s of 28 African nation states and one European state – France – due to its Indian Ocean territories of Mayotte and La Reunion. In terms of the management of highly migratory species and stocks (mainly tuna), fishing for these occurs in international waters under jurisdiction of two Regional Fisheries Management Organizations (RFMO’s): the Indian Ocean Tuna Commission (IOTC)4 and the International Commission for the Conservation of Atlantic Tunas (ICCAT)5.
Combined, the fisheries target at least 61 different species or species groups as P1 stocks. These include about 19 species or genera of demersal or reef fish; four small pelagic species; 10 tuna and other large pelagic species, including one shark; four bivalve species; 10 species of shrimp; nine (mainly spiny) lobsters; one squid and two octopus species; and one species of marine algae (Supplementary Table 1).
A variety of gear types are employed, including bottom and midwater trawls (8); longlines (10); gill or set nets (11); gleaning or hand collection, including the use of hand spears, harpoons, rakes, etc. while on foot or snorkeling (10); hand lines (6); pole and lines (4); traps and pots (4); purse-seine nets (11); and a coastal seine net (1).
Several fisheries may target more than one species or several members of a genus or family (e.g., reef dwelling species belonging to the families Lutjanidae, Scombridae, Serranidae, and Lethrinidae), use more than one gear, and operate in the waters of multiple countries or jurisdictions. Conversely, different fisheries might target the same species or stock - this is especially true for highly migratory species such as tunas.
3.1.1 A timeline of engagement of African fisheries with the MSC standard
A total of 57 MSC pre-assessments for African fisheries are known to have occurred between 2001 and 2021, of which only three were prior to 2007. The first known one was the pre-assessment in 2001 of an Eritrean multi-species longline and handline fishery, followed by the 2002 pre-assessment of South African hake trawl, and then Madagascar shrimp trawl in 2003 (Figure 3; Supplementary Table 1). In 2004 the South Africa hake trawl fishery became the first African, and one of the first fisheries globally, to achieve its initial certification. Since then, it has been recertified three times and remained the only fishery in African waters certified up to 2018, when the Echebastar Indian Ocean purse seine skipjack tuna achieved certification6. The next year the Sant Yago TF unassociated purse seine Atlantic yellowfin tuna fishery7 became the third fishery in African waters to be certified.
Figure 3

Number of known MSC pre-assessments by year for African fisheries. Note that some fisheries may have undergone more than one pre-assessment in different years against an updated version of the standard, or a pre-assessment was updated with new information.
In the years 2008 to 2010 there was a total of 10 known new pre-assessments. Many of these were crustacean fisheries (shrimp and rock lobster) in East African countries bordering the Indian Ocean, except for the only freshwater fishery to be assessed (Lake Victoria Nile perch), the Namibian hake trawl and longline, South African pole and line tuna, and Mauritanian octopus (see case studies Section 3.2). Between 2010 and 2014 only one other pre-assessment is known to have occurred, in 2012, for Senegalese lobster.
In 2014 and 2015 there was a notable increase in the number of pre-assessments, including four regional tuna and other large pelagic fisheries using purse-seine or longline gear operating in both the ICCAT and IOTC managed high seas and across the EEZ’s of more than 10 countries. Some of these fisheries went on to achieve certification (see below). The other three fisheries pre-assessed during this time included – the Gambian sole (Nyiawung and Erasmus, 2022; and case study in Section 3.2.1.1); and a multispecies fishery in the Red Sea. In 2015, the Namibia hake fishery had an update to its 2010 pre-assessment and, in 2020, became the fourth fishery in Africa waters to be certified. The South African and Namibian hake fisheries (see case studies in Sections 3.2.1.5 and 3.2.1.6) remain the only coastal African fisheries to be certified to the MSC standard, contributing 271,994 tons of the over 15 million tons of MSC certified seafood in 2022. Two other coastal fisheries, South Africa hake longline and South Africa albacore tuna pole and line are verified in Transition to MSC fisheries8.
The years 2016 and 2017 saw four new pre-assessments, including a first pole and line tuna fishery in Senegal and a multispecies line fishery in Mozambique: the assessment of the latter was promoted by a fish importer and processor in South Africa due to growing retail awareness about sustainable seafood in that country (Barendse et al., 2018).
In 2018 and especially 2019, the sharp increase in number of known pre-assessments completed is attributable to the implementation of two MSC pathway projects initiated in 2017 – the Southwest Indian Ocean Octopus (SWIOCeph)9 Project focusing on octopus fisheries in the Southwest Indian Ocean (SWIO) region, and the Fish for Good project in South Africa. Together these projects accounted for 14 of the 18 new or updated pre-assessments.
While 2020 had relatively few pre-assessments, 2021 showed a rise, the main driver being the implementation of another pathway project, this time in West Africa10, accounting for 12 of the pre-assessments. Another notable contributor was the high number of new tuna fisheries being pre-assessed with the intention of forming FIPs. Two more tuna fisheries operating in African waters achieved certification in 2021: the CFTO Indian Ocean Purse Seine Skipjack fishery11 and the ANABAC Atlantic unassociated purse seine yellowfin tuna12. Both these fisheries formed part of much wider pre-assessments containing several UoAs undertaken in 2015 and 2017 respectively, before a subset went through a full assessment.
The number of fisheries certified, compared to the number of fisheries that have had a pre-assessment in the region is low. This highlights that many fisheries face obstacles to demonstrate their sustainability, but it also suggests that achieving certification might not be the only goal for many fisheries in the short-term. Conducting a pre-assessment is very much the first step of engagement with the MSC fisheries standard. What follows, namely the development and implementation of an improvement action plan, provides the framework for stakeholder partnerships, research, policy and management improvements, and tangible progress towards sustainability, and this can take time.
Sections 3.1.2 – 3.1.4 provide a summary of the gap analysis derived from the pre-assessments results discussed above, while section 3.2 provides a more in-depth look at the selected fishery case studies on outcomes from the development and implementation of their improvement action plans.
3.1.2 Fishery performance at principle level
An examination of the draft scoring categories for each MSC principle for these UoAs reveals a large proportion of the scores in each fishery grouping were <80 (Figures 4A–C). However, there were also differences between the three fishery groupings. The UoAs in the non-tuna group (Figure 4A) had the highest proportion of <60 scores for each principle and the lowest proportion of >80 scores (except for Principle 3 for the Atlantic Ocean tuna and large pelagic UoAs which had slightly smaller percentage of >80 scores (Figure 4B).
Figure 4

(A–C). Breakdown of PI draft scoring ranges (<60 = Red; 60-79 = Orange; ≥80 = Green) per MSC Principle for (A) non-tuna fishery UoAs; (B) Atlantic Ocean tuna and large pelagic fishery UoAs; (C) Indian Ocean tuna and large pelagic fishery UoAs.
In comparing the two tuna groupings, Indian Ocean UoAs appeared to perform better for Principle 3 with the lowest proportion of <60 scores (Figure 4C). For Principle 1, UoAs from the Atlantic Ocean tuna and large pelagic fisheries grouping had the lowest proportion of <60 scores (Figure 4B), although scores of >80 were roughly the same proportion. These results do not necessarily reflect the general state of tuna fisheries in these oceans, but rather the situation of the specific tuna UoAs that undertook MSC pre-assessment.
3.1.3 Heatmaps of BMT scores
The heatmap for non-tuna fisheries produced four clusters (Figure 2A). The uppermost cluster contained only fisheries from the Indian Ocean, the second cluster only fisheries from the Atlantic Ocean, while the lower two clusters contained fisheries from both oceans. Gear type did not appear to be an important factor in the clustering. The upper two clusters had notably poorer BMT scores (displayed as red and orange), particularly in terms of P1 and P3 components, while the third cluster represented the higher scoring fisheries.
The heatmap for Atlantic tuna and large pelagic species (Figure 2B) showed nine clusters. One of the fisheries, the Capsen S.A. Atlantic tuna purse seine fishery contained 48 UoAs (represented by UoA codes 9.1 – 9.48) based on all possible combinations of three tuna species, nine jurisdictions, and whether fish aggregating devices (FAD’s) are used or not. This fishery alone was responsible for one cluster, with only six of its UoAs falling in another cluster. Gear type did appear to be an important factor in the clustering of UoAs with seven of the nine clusters represented by a single gear type. As fisheries tend to use one gear type these seven clusters also represent distinct fisheries. The fifth cluster represented two gear types with high P3 BMT scores appearing to have driven the formation of this cluster. The sixth cluster was composed of three gear types and appears to represent the higher scoring UoAs.
The Indian Ocean tuna and large pelagic heatmap (Figure 2C) showed five clusters. Like the heatmap for Atlantic tuna and large pelagic species, gear type also appeared to be an important factor in clustering with four of the five clusters represented by a single gear type (and distinct fishery). Poorer BMT scores for component P2.1 (primary species) and high BMT scores for the component P2.4 (habitats) appears to have been broad driver differentiating longline UoAs from purse seine UoAs. The fourth cluster represents the higher scoring UoAs, all from one fishery.
Two tuna fisheries, South African tuna longline and AGAC tropical tuna purse seine fishery (represented by UoA codes 3 and 7 respectively) had UoAs in each ocean and therefore appear in both Figures 2B, C.
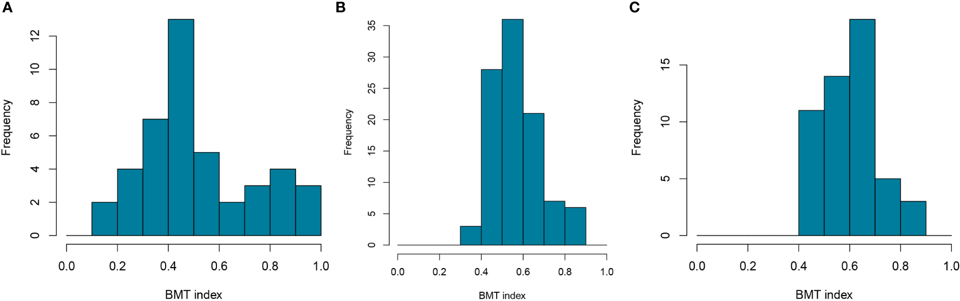
3.1.4 BMT indices
The distribution of BMT index scores (Supplementary Table 3) varied between the three groupings (Figures 5A–C). Distributions for UoAs occurring in RFMOs (Figures 5B, C) were more skewed toward higher BMT scores compared to the distribution for UoAs managed only by coastal states (Figure 5A). The distribution for Indian Ocean tuna and large pelagic UoAs (Figure 5C) was skewed toward higher BMT scores compared to Atlantic tuna and large pelagic UoAs (Figure 5B), and this seems to be due to better BMT scores for P3 in the Indian Ocean UoAs (Figure 4C), and despite the better BMT scores for P1 for Atlantic Ocean UoAs (Figure 4B).
Figure 5

(A–C). Frequency distribution of BMT Indices for (A) non-tuna UoAs; (B) Atlantic Ocean tuna and large pelagic UoAs; (C) Indian Ocean tuna and large pelagic UoAs.
3.2 Systemic impacts of a voluntary fisheries standard
3.2.1 Fishery case studies
3.2.1.1 Gambia sole
The Gambia sole fishery is one of the most important high-value commercial species in the small-scale fisheries sector in the country. Two species are key to the fishery, red sole (Cynoglossus senegalensis) and black sole (Synaptura cadenati). The fishery supports the livelihoods of about 500 fishers that harvest sole using bottom-set gill nets along the coast and the river Gambia (Tindall, 2012). Landings total 1500 MT (De Alteris et al., 2012). Fish traders often purchase sole from fishers and aggregate this into bulk supplies for processors who then fillet before packaging and exporting primarily to Europe, with small volumes sold locally. The fishery unit within scope of engagement with the MSC is the seine-caught sole from the Gambia river to the Atlantic coast.
3.2.1.2 Morocco sardine
The fishery for Sardina pilchardus (European pilchard) is the most important fishery in Morocco in terms of landing volume. The fishery comprises three types of fleets: coastal seines, refrigerated sea water trawlers and freezer trawlers. Other target species in the fishery include sardinella, anchovy, chub mackerel, and horse mackerel. There are two management zones for the fishery in Morocco’s Atlantic coast, zones A and B from Cap Cantin to Cap Bojador, and zone C from Cap Bojador to Cap Blanc. The interest from this fishery in pursuing certification was driven by the extensive market interest in supplying certified sardine within Europe. Morocco is the biggest supplier of sardine into Europe.
3.2.1.3 Mauritania octopus
Common octopus (Octopus vulgaris) is one of the most important fishing resources in Mauritania. Although it represents only approximately 20% of the national catch volume, it provides more than 60% of fishery exports’ value (Socièté Mauritanienne de Commercialisation de Poissons, 2021). Over the last 20 years the fishery has transitioned from a structure composed of two very different fleets, the foreign (mainly European) bottom trawling vessels and the national artisanal boats using pots, traps, and jigging, to a three fleets scheme with bottom trawlers (now only national, including Mauritania-China joint venture), artisanal boats and a new coastal trap fleet (Ministère des Pêches et de l’Economie Maritime République Islamique de Mauritanie, 2018).
The annual catch volume of octopus increased from 2,600 tons in 1994 to around 30,000 tons most recently, with a peak of 39,000 tons in 2017 (Food and Agriculture Organization 2020c; Bouzouma and Baye, 2020). In 2018, octopus landings amounted to 31,500 tonnes, 11,400 of which came from bottom trawling and coastal fleets, the rest came from the artisanal fleet. In 2018, the fishery was operated by around 2,400 artisanal boats, and 154 vessels including 18 coastal trap vessels, and 136 trawlers (Khallahi et al., 2020).
Environmental certification and ecolabelling were seen as providing an opportunity to communicate a combination of improvements in Mauritanian fisheries management alongside product quality via a transparent approach that is recognized by international markets and also as an incentive to reinforce Mauritanian Fisheries Administration practices in terms of management and governance (Ministère des Pêches et de l’Economie Maritime République Islamique de Mauritanie, 2018).
3.2.1.4 Southwest Indian Ocean octopus
Octopus has always been an important resource for coastal communities of the Southwest Indian Ocean (SWIO) region. Traditionally it was a subsistence fishery providing sustenance or material for barter, however increasing global demand for octopus product has turned it into an important economic activity for coastal communities (Guard and Magaya, 2002; Rocliffe and Harris, 2016; Sauer et al., 2019).
Throughout the region octopus are captured using pointed or hooked sticks, either by women and children gleaning along the reef flats at low tide, or by men snorkeling along the reef edge (Guard and Magaya, 2002; Rocliffe and Harris, 2016). The catch is dominated by Octopus cyanea with small numbers of O. vulgaris sometimes also caught (Sauer et al., 2019). Sauer et al. (2019) estimated the octopus catch data in 2015 for the SWIO to be between 3000-3500 tons. A more recent estimate suggests catch (excluding Mozambique) could be as high as 6,232 tons (Norman et al., 2019). Tanzania, Madagascar, and Kenya are the largest exporters of octopus from the SWIO region, with the bulk of product exported to southern Europe (Comtrade, 2019). The dispersed nature of octopus fisheries in this region resulted in the geographic extent of fishery UoAs engaged in the MSC programme being at country level, with capture method and fishing gear being gleaning and snorkeling with pointed or hooked sticks.
3.2.1.5 South Africa hake trawl
The hake trawl fishery in South Africa is the country’s most valuable commercial fishery, supporting more than 12,000 fishing and processing jobs (Lallemand et al., 2016). Hake is a popular fish in the local South African market, though more than 60% is exported – mainly to southern and northern Europe, and more recently to Australia and North America13.
Trawlers operate in both the deep-sea and inshore environments, targeting two species of hake, Merluccius paradoxus and M. capensis. The deep-sea and inshore fleets together account for 90% of South Africa’s hake catch13 and in 2004 became the first hake fishery, and the second groundfish fishery in the world to be MSC certified.
3.2.1.6 Namibia hake
The same two species of hake in the South Africa hake fishery, M. paradoxus and M. capensis, are targeted in Namibia, by trawl and longline vessels, with most of the catch destined for foreign markets (Chiripanhura and Teweldemedhin, 2016). The fishery operates throughout the Namibian EEZ at depths of greater than 200m. South of Walvis Bay, wetfish vessels must fish deeper than 300m and freezer vessels deeper than 350m (Food and Agriculture Organization, 2019a).
Prior to independence in 1990, the country exercised limited control of fishing effort in its waters and hake was heavily fished by an international fleet, with catch at its peak exceeding a million tonnes (Chiripanhura and Teweldemedhin, 2016). Since 2008, the hake catch has seen steady recovery, though excess processing capacity and inconsistent rights allocation and quota policies have at times placed political and environmental outcomes at odds with one another (Kirchner and Leiman, 2014). Today, fishing is strictly controlled, with current management measures including spatial restrictions, a closed season and a shared TAC, which is set at around 150,000 MT per season (Control Union, 2020).
With interest in certification from some stakeholders in the fishery a pre-assessment was conducted in 2010. The pre-assessment was updated in 2015. Four UoAs were identified (deep-water vs shallow and longline vs trawl) and the fishery was certified in 2020.
3.2.2 Gap analysis and improvement plans
For the Gambia sole fishery an initial gap analysis of the fishery against the MSC standard, in the form of a pre-assessment, was conducted in 2007 (Keus et al., 2015). The fishery scored well on some performance indicators including some of the requirements on information availability and the ecosystem and habitat performance requirements, but several performance indicators had low scores. The pre-assessment allowed the identification of key areas that would require improvements in order for the fishery to meet MSC requirements (Supplementary Table 4). These included management of retained by-catch, endangered, threatened and protected (ETP) species management, data collection, stock assessment, harvest control rules (HCR) and management plan (Medley et al., 2008). Stakeholders involved in the fishery worked together to develop an action plan that would help to address identified gaps.
In the Morocco sardine fishery, a pre-assessment against the MSC standard was first conducted in 2010. The BMT index at the start across zone A and B was 0.59 and in Zone C it was 0.6114. A formal FIP was introduced in 2014 although the government had started to initiate improvements informed by the initial pre-assessment prior to the formal improvement project. While the gap analysis showed draft range scores of over 60 on several of the performance indicators, several areas were identified as requiring further improvement. Key issues that needed to be addressed towards meeting the standard included further understanding of the status of stocks, the need for a management plan, the need for harvest control rules for the fishery, an understanding of status of primary species, the absence of information on discards and interaction with ETP species, and uncertainty about adequacy of management measures to manage impact on discards and ETP species (Supplementary Table 5)15. Later in the process, stakeholders identified the need for more work in relation to the low trophic level status of the target species, including the importance of sardine populations to seabirds diets.
To address these gaps against the fisheries standard several improvement actions were identified and agreed by stakeholders associated with the fishery. This included working to finalize a management plan for management zones A and B, development of harvest control rules for stocks in zone C, development of a data collection program to enable evaluation of discards and interactions of the fishery with ETP species, agreement to enhance transparency of decision making, and improved understanding of stock status15. Regarding low trophic level status, stakeholders identified a need to gather information on numbers and species of sardine predators, and to estimate biomass needed to feed predator populations.
The Mauritanian octopus fishery (including the bottom trawling, trap, pot, and jigging fleets) undertook an initial MSC pre-assessment in 2010, which was updated in 2016. The gap analysis showed bycatch associated with the pot fishery was insignificant, but identified several areas of the environmental performance of the fishery requiring improvement. These included overexploitation of the octopus population, low frequency of stock assessments, absence of a well-defined harvest strategy and harvest control rule, lack of data on discards of the trawling fleet, and incomplete information of the artisanal fishery operations and its landings. In addition, weak data on by-catch species, limited knowledge of habitats and ecosystem characterization, and lack of data on lost pots (ghost fishing) and their impact on the ecosystem were identified as key issues that needed to be addressed (Supplementary Table 6). The limitations in responsiveness of the decision-making process, the absence of formal adoption of the Octopus Management Plan, and the inefficiency of existing measures to control fishing effort were also highlighted as key governance areas requiring improvements (Food and Agriculture Organization, 2016).
In 2019, the Mauritanian octopus sector, supported by the FAO, outlined an improvement action plan to address these gaps (Food and Agriculture Organization, 2019b). Part of these improvement actions were already integrated within the proposed, though not formally adopted, Octopus Management Plan. Consequently, the first overarching improvement action identified, was the adoption of the Octopus Management Plan. Other relevant actions identified included: the definition of authorized fishing gears and technical features; spatial planning based on fishing gears, vulnerable habitats characterization and identification of other species; improvement of bottom trawling selectivity to minimize discards and by-catch; reduction of pots lost in the artisanal fleet; increased research of the fishery’s interaction with ETP species; and the creation of a Commission (Commission d’Appui à l’Aménagement de Pêcheries: CAAP) to support the decision-making process.
For the SWIO octopus fishery several different octopus fisheries in the region have been subjected to gap analyses against the MSC’s fisheries standard. In 2010 pre-assessments were undertaken for two fisheries against the MSC standard: one in southwest Madagascar (Medley and Gaudian, 2010) and the other for the Tanzania mainland coast (Hough et al., 2010). In 2018, five further pre-assessments were undertaken: updates for southwest Madagascar and Tanzania mainland; new analyses for Kenya and Zanzibar; and a region-level analysis for the smaller fisheries that exist in Mozambique, Mauritius, Comoros, and Seychelles. The gaps identified in the 2010 analyses of southwest Madagascar and mainland Tanzania were similar to those observed for the additional SWIO octopus fisheries: the status of octopus stocks were not known and there was concern that declining catch rates were indicating pressure on the resource; a harvest strategy and harvest controls rules were either not defined or inadequate; there were concerns about the impact of the fishery on bycatch, ETP species, habitats and the ecosystem – with no data collection occurring to assess validity of the concerns; and there was no fishery specific management plan defining the objectives for the fishery and how compliance, enforcement, monitoring and evaluation would occur (Supplementary Table 7). An action plan to address the gaps identified in the Tanzania pre-assessment was developed, and implementation commenced by World Wide Fund (WWF) and the Ministry of Livestock and Fisheries Development of the United Republic of Tanzania through funding from NEPAD (New Partnership for Africa’s Development) and the UK’s Department for International Development (DFID)16. Around the same time Blue Ventures (a non-governmental organization (NGO) developed and worked to implement the Southwest Madagascar Octopus fishery improvement action plan in collaboration with local stakeholders17.
For the South Africa hake fishery, the first certification in 2004 came with seven conditions and required action plans to address the conditions for the fishery to maintain its certification. These related to bycatch management, seabird monitoring, research on habitats, ecosystems and recruitment variability, and external review of management systems (Supplementary Table 8). During the first re-assessment, feedback from stakeholders identified further uncertainties surrounding the recovery of depleted hake stocks, and further actions to undertake further analysis of by-catch, protection of critical habitat and the fishery’s impacts on benthic ecosystems were identified. Action plans to address each condition were agreed as part of the conditions to maintain certification.
The fishery, in partnership with NGO stakeholders, implemented several research initiatives and by re-assessment in 2008 had introduced mitigation measures that included ringfencing of existing trawl grounds and mandatory use of bird-scaring lines. Reflecting the work carried out to address the conditions of the first two assessments, the assessment team identified few weaknesses in the fishery during the second re-assessment and noted that “some historical concerns about the fishery (notably impacts of the fishery on bird species) have been successfully addressed by management measures that have been developed through partnership between the fishing industry, government, and environmental NGOs” (Andrews et al., 2015, p 10). The fishery was certified for the 4th time in early 2021, with several new conditions linked primarily to changes in the MSC standard and the need for further understanding of the M. paradoxus stock structure.
The 2010 pre-assessment for Namibian hake was updated in 2015 to take account of developments in the fishery and in the MSC standard. The new pre-assessment highlighted some issues which would need to be addressed. Under P1 these included a better understanding of recruitment of the target hake stock, and the need for a clear plan showing how MSY would be achieved (these would require a better understanding of connectivity between the hake stocks caught in Namibia and South Africa). In P2 there was a need for evidence to demonstrate an understanding of the fishery’s impact on seabirds (Supplementary Table 9). Sufficient progress was made addressing these issues allowing the Namibia hake fishery to be certified in 2020. Across the four UoAs 14 conditions were raised, including continuing work to address the appropriateness of stock assessments in relation to reference points and harvest control rules, the effectiveness of measures to reduce mortality of seals, reviewing the effectiveness of measures to reduce seabird interactions, collection of information relating to impacts on vulnerable marine ecosystems (VME’s), development of a system for organized and effective management cooperation for M. paradoxus.
3.2.3 Stakeholder collaboration and partnerships
In the Gambia sole fishery, the collective interest in certification led to collaboration across a range of stakeholders. Partners were identified to fulfil various components of the improvement action plan. This included government departments, business, researchers, and NGO’s. Specific partners included: United States Agency for International development (USAID), who provided funding for implementation of a range of actions in the improvement action plan (Ragusa et al., 2013); Coastal Resources Centre (CRC) of the University of Rhode Island, who provided project oversight, training and implementation; WWF who supported CRC as project manager and were also directly involved in implementing a suite of activities related to the improvement action plan; the Gambia Department of Fisheries, the Atlantic Seafood company; local fishers who supported the process with provision of data to aid assessments of stock status (De Alteris et al., 2012); and the National Sole Co-Management Committee (NASCOM) which was set up specifically to support the improvement process and longer term sustainability of the fishery. Membership of this committee included fish mongers and processors, landing site co-management committees, the Gambian Artisanal Marine Fisheries Development Association (GAMFIDA), the National Association of Artisanal Fishing Operators (NAAFO), municipalities, the Department of Fisheries, and the industrial sector. A memorandum of understanding was agreed between the USAID funded ‘BaNafaa’18 project, GAMFIDA, Atlantic Seafood and the Gambian Department of Fisheries on how the partners would work together to make the fishery become more sustainable and potentially obtain the ecolabel19.
Implementation of components of the action plan benefited from the various skills, expertise and resources brought into the multi-stakeholder partnership. The nature of support provided by different partners ranged from research support, funding, capacity building, policy development, implementation, and surveillance. Further financial contribution to support improvement actions was obtained from Kaufland, a German retailer, which contributed 100,000 Euros raised through a sustainable seafood consumer campaign to support progress towards meeting requirements of the MSC standard (USAID, 2014).
For the Morocco sardine fishery, a steering committee was set up to support the fishery through the process of implementing improvement actions identified in the gap analysis against the MSC standard. The steering committee consisted of fishing industry, government, research organizations and NGOs (CEA Consulting, 2020), with the main NGO participation from the Sustainable Fisheries Partnership (SFP). The fishery was also supported by a significant number of companies including Lovering Foods, Thai Union, Labeyrie Fine Foods, Silver Foods, and Unimer Group, with ALDI South leading the initiative20. Government support came from the Department of Fisheries, the National Institute of Fisheries Research, and the National Fisheries Office who supported the process with research, and technical implementation. A range of partners provided funding for the implementation of improvements including Clama GmbH, Silver foods, Unimer Group and Labeyrie Fine Foods21.
In terms of specific partnerships around the use of the MSC standard as a tool to improve environmental sustainability of the Mauritania octopus fishery, the key partners included the FAO which has played a major role supporting the fishery, through a Technical Project “Support to the ecolabelling of octopus in Mauritania” (Food and Agriculture Organization, 2019b). The partnership between FAO, the Ministère des Pêches et de l’Economie Maritime (MPEM) and the Socièté Mauritanienne de Commercialisation de Poissons (SMCP), together with the collaboration of the Fédération National de Pêche (FNP) and the Institut Mauritanien de Recherche Océanographique et des Pêches (IMROP), aimed to generate an enabling political and technical context to evolve the octopus management system. These partnership and collaboration efforts were also supported by several non-governmental and private sector initiatives. This included the Sustainable Fisheries Partnership which integrated the Mauritanian octopus fishery improvement project within its Global Octopus Supply Chain Roundtable, which is a network inclusive of processing, importing, and exporting companies from around the world working together to promote the implementation of fishery improvement projects.
Initial stakeholder engagement involving the Western Indian Ocean Marine Science Association (WIOMSA) and Blue Ventures (Rocliffe and Harris, 2015) precipitated the establishment of the SWIOCeph Project. Additional stakeholders supporting improvement against the standard in terms of funding, capacity building, research and knowledge sharing included the GIZ (Deutsche Gesellschaft für Internationale Zusammenarbeit), WWF Sweden, WWF East Africa, New Partnership for Africa Development and the African Union Interafrican Bureau for Animal Resources. In addition to generating knowledge, Project SWIOCeph focused on capacity building and knowledge sharing with key government, NGO, and fishing organizations throughout the SWIO region.
In South Africa, MSC certification has presented a common goal for trawl operators across two industry associations, the South African Deep-Sea Trawling Industry Association (SADSTIA) and the South-East Coast In-Shore Fishing Association (SECIFA). While representatives from the industry associations, as well as academics and government scientists already meet regularly, as part of a working group run by the Department of Forestry, Fisheries and Environment (DFFE), the fishery’s certification is a consistent theme in consideration of recommendations and the fishery’s stock status. The fishery has also initiated and funded projects to better understand ecosystem impacts of its operations, in order to address conditions raised as part of its certification (Norman and Japp, 2019). These projects include: a Fisheries Conservation Project involving WWF South Africa and SADSTIA, focused on understanding levels of discard and monitoring impact on non-target species; a collaboration (Benthic Trawl Experiment) between DFFE, South African Environmental Observation Network (SAEON), SADSTIA, South African National Biodiversity Institute (SANBI) and the University of Cape Town (UCT) to monitor recovery in previously trawled areas; and cooperation between the fishery, Department of Environmental Affairs (DEA) and SANBI in the development of offshore marine protected areas (MPAs).
In Namibia there was acceptance by an international review panel in 2019 that M. paradoxus was most likely a single shared stock between Namibia and South Africa (Die et al., 2019), leading to a requirement that both fishery assessments be harmonized. Information sharing and collaboration between the Ministry of Fisheries and Marine Resources (MFMR) in Namibia and South African scientists from DFFE was therefore necessary for the harmonization of the two fisheries’ MSC assessments. Mechanisms for future collaboration between Namibia exist in part through the Benguela Current Convention (BCC)22.
Here, cooperation between Birdlife International’s Albatross Task Force and the fishing industry led to the voluntary adoption and subsequent legislated use of bird scaring lines, which resulted in a 98% reduction in seabird deaths (Da Rocha et al., 2021). The taskforce continues to work with the fishery to address outstanding certification conditions.
3.2.4 Research and knowledge generation
In the Gambia sole fishery, the improvement plan led to collation of new knowledge about the fishery, much of which was through local knowledge of fishers and industry (Ministry of Fisheries, Water Resources, 2012). This included analysis of the state of stock health for the two sole species. A Length-Based Catch Curve Analysis carried out for both species suggested that the two species may be over-exploited and experiencing growth and recruitment overfishing reference points. This led to recommendations to reduce fishing mortality and more research to reduce uncertainty of estimates (De Alteris et al., 2012). Other work carried out to support implementation of the action plan included research to understand migration patterns and spawning seasons of the target species, effect of mesh size changes on bycatch, studies on endangered threatened and protected species, and mapping of habitat types (Drammeh et al., 2011; Lamin et al., 2011; Gabis et al., 2013; Coastal Resources Centre, 2014).
To meet MSC requirements, a suite of research activities was also undertaken in the Morocco sardine fishery. This included data collection to address information gaps on seabirds, collation and analysis of observer data to determine the extent of discards and fishery interaction with ETP, with the results concluding minimal discards and low interaction with these species. Research work was also carried out to understand the fishery’s performance with respect to MSC’s key low trophic level requirements.
Due to the socio-economic importance of octopus fisheries in Mauritania, there has always been a significant level of monitoring of these fisheries. Nevertheless, since the implementation of the National Fisheries Strategy 2015-2019 and the Octopus Management Plan (OMP), where the process towards MSC certification was explicitly established in its annex II as one of the actions to improve the access to new markets (Ministère des Pêches et de l’Economie Maritime République Islamique de Mauritanie, 2018), the investment in research and further knowledge has been reinforced. While there is no direct evidence of the extent to which the gap analysis against the MSC standard informed research in the fishery, the 2019 Institut Mauritanien de Recherche Océanographique et des Pêches (IMROP) scientific working group notes the progress in several areas related to this octopus fishery, related to the implementation of the OMP. Among the most relevant are improved data collection and analysis of landings, effort and yield by gear, fleet segment and area; identification of marine zones for specific fleet management; improved information on catch composition within cephalopods species and incidental catches; and development of octopus specific monthly surveys that have resulted in better adjustment of the stock assessment exercises to be able to estimate MSY levels (Food and Agriculture Organization, 2020c; Khallahi et al., 2020).
The United Nations Environment Programme (UNEP) commissioned a study into the biology and fisheries status of octopus in the Western Indian Ocean and the suitability for Marine Stewardship Council certification (Guard, 2009). WWF has been working toward improving the sustainability of octopus fisheries along the Tanzania mainland coast (World Wildlife Fund, 2019) which has precipitated ongoing research by the Tanzania Fisheries Research Institute (TAFIRI) on octopus recruitment (Tanzania Fisheries Research Institute, 2020), exploitation and management (Tanzania Fisheries Research Institute, 2017; Silas et al., 2021). Interest in potential MSC certification meant SWIO octopus fisheries began considering their wider ecosystem impacts (Sauer et al., 2019), with investigations on habitat impacts of octopus fishing (Mahasoa, 2019) and work toward fishery specific management frameworks (Department of Fisheries Development, 2019). The SWIOCeph pathway project acted as a knowledge generation vehicle producing five pre-assessment reports for country-level fisheries in SWIO. Blue Ventures utilized the SW Madagascar pre-assessment to develop an action plan for the octopus fishery of SW Madagascar. This action plan is being implemented through a fishery improvement project to address gaps against the MSC standard23, with key activities including data collection for and research into the catch profile of the fishery; optimal approaches for assessing octopus stocks; impacts on other organisms encountered while fishing; and measuring potential habitat impacts of fishers. More broadly, there have also been investigations into the octopus supply chain of SWIO (Moreno, 2011; Wharton School of Business, 2013; Zhao, 2018; Kuboja et al., 2021).
In the South Africa hake fishery, as part of conditions to maintain its certification, comprehensive research has been regularly conducted to improve understanding and management of the impact of the fishery on the benthic habitat (Wilkinson and Japp, 2005; Sink et al., 2012). The conditions attached to certification have also provided the basis for undertaking research on bycatch in the fishery24 and on seabird impact (Watkins et al., 2008; Field et al., 2013; Maree et al., 2014). Butterworth (2016), in a perspective of the South African experience with MSC certification, considered one of the greatest benefits of hake’s certification being the enhanced attention given to scientific considerations. MSC certification has also been estimated to account for 35% of the economic value of the hake fishery (Lallemand et al., 2016), due to market diversification and demand for certified products in high value markets.
Regarding the Namibia hake fishery, there has been long term interest in better understanding links between hake stocks in Namibia and South Africa following certification of the South African hake fishery which has resulted in numerous studies focusing on genetics (Henriques et al., 2016; Kapula et al., 2022) and spatial life history (Jansen et al., 2015; Jansen et al., 2017). This research has been utilized to inform the MSC’s requirement that the stock management of certified M. paradoxus fisheries in each country be harmonized (Die et al., 2019). There has also been a focus on quantifying the reduction in seabird mortality in Namibian fisheries following the introduction of bycatch regulations (Da Rocha et al., 2021).
3.2.5 Policy and management change
One immediate management outcome motivated by the improvement process for the Gambia sole fishery in relation to the MSC standard was the decision and implementation of a proposal to close the fishery within a protected area from May to October (Ministry of Fisheries, Water Resources, 2012; Coastal Resources Centre, 2014). In addition to approving the seasonal closure, the National Sole Fishery Co-Management Committee also approved a minimum allowable size for sole. Capacity building of stakeholders including technical staff to ensure short and long-term sustainability was also undertaken. A fishery co-management plan was developed and formally approved bringing the fishery under improved management. The plan included provisions for exclusive use rights to the National Sole Fishery Co-Management Committee (Ministry of Fisheries, Water Resources, 2012).
In the case of the Morocco sardine fishery, the government used the outcome of the pre-assessment to inform its sustainability policy for the fishery and in 2014 formed a formal fishery improvement project. To address requirements for transparency and availability of data, the national fisheries research organization’s website was improved to make stock assessments available. A further outcome of the process was an agreement to formal management procedures for other small pelagic stocks setting out the decision-making process. In addition, an initial catch limit per fishing trip was introduced and a fishery management plan agreed and put in place by the government21.
While there are several objectives informing the development of the OMP for the Mauritania octopus fishery, ecolabelling was identified as a direct incentive for its implementation, and the MSC fisheries standard requirements were considered as a reference to improve knowledge and management towards sustainability within the OMP (Food and Agriculture Organization, 2019b). Although it is unclear whether the actions were directly motivated by the MSC standard, some of the actions taken since the adoption of the OMP in 2018 include the improvement of the control and compliance system, the establishment of a maximum number of pots and traps by boat, a minimum landing weight of 500 g (gutted), a minimum bottom trawling mesh size of 70 mm, and establishing non-fishing periods to reduce the catch of juveniles and spawning females (Ministère des Pêches et de l’Economie Maritime République Islamique de Mauritanie, 2018).
At a regional level, through organizations like the Southwest Indian Ocean Fisheries Commission (SWIOFC), there is increasing recognition of the importance of octopus fisheries for fishing communities of the SW Indian Ocean, and the need for more regional collaboration around the management of this fishery (Food and Agriculture Organization, 2020b). At more local levels of management, the potential role of MSC certification in improving the trading and marketing of the fishery is acknowledged in Zanzibar’s Octopus Fisheries Management Plan (Department of Fisheries Development, 2019). In southwest Madagascar, an Octopus Fishing Management Committee25 has been established, improving representation of a wider range of stakeholders including fisher representatives, NGO’s, researcher organizations, government and seafood industry in the management processes of the fishery, and coordinating implementation of the comprehensive Southwest Madagascar Octopus fishery improvement project (Gardner et al., 2017).
Meeting the conditions of certification in the South African hake trawl fishery has led to a >95% reduction in seabird deaths and 99% reduction in albatross deaths through implementation of bird scaring lines on all vessels (Maree et al., 2014). South Africa’s hake trawl permit conditions include the use of bird scaring lines on all trawl vessels operating in the offshore zone, and restriction of trawling to an historical trawl footprint. Although not yet legislated, the fishery has also adopted voluntary move-on rules for when vessels encounter vulnerable marine ecosystems.
Certification has been linked to a number of improvements in the fishery’s management, including ring-fencing of existing fishing grounds to reduce the amount of habitat affected; introduction of precautionary bycatch management measures for monkfish (catch limits) and kingklip (catch limits and seasonal closures), and implementation of the use of bird scaring lines.
Following years of cooperation between Birdlife International’s Albatross Task Force and the Namibian hake fishing industry to address bird bycatch, MFMR passed regulations in 2015 requiring the deployment of bird scaring lines in the demersal longline and trawl hake fishery (Da Rocha et al., 2021).
Lastly, an international review panel in 2019 concluded that M. paradoxus was most likely a single shared stock between Namibia and South Africa (Die et al., 2019), leading to a requirement that there be information sharing and collaborative management of the stock between the MFMR in Namibia and South African scientists from DFFE.
4 Discussion and conclusion
A key challenge across the fisheries management spectrum in Africa is a lack of policy coherence and coordination in the management of fisheries resources (African Union Commission/New Partnership for Africa’s Development, 2014). While sustainable fisheries management and responsible aquaculture development have been identified as priorities by the African Union, there is recognition that the intent of the reform strategy to fully realize increased productivity, profitability and sustainability of the fisheries sector, has been impeded by inadequate sector policies, lack of coordination between sector players and institutions, weak monitoring control and surveillance systems, poor small-scale fisheries development, lack of coordination in overlapping jurisdictions, and lack of transparency (African Union, 2015; African Natural Resources Centre, 2022). Furthermore, the lack of information about ecosystem status and health hinders their effective management at the national and regional level (African Natural Resources Centre, 2022).
The sustainable seafood community has over the years applied a suite of initiatives aimed at supporting fisheries and fishery managers to overcome some of these constraints. VSSs have a theory of change in which market recognition based on certification provides the incentive to encourage fisheries’ sustainable management and improvements. There are, however, barriers that may impede a fishery’s efforts to become certified. These include lack of market demand for sustainable seafood, inadequate environmental policy, overfishing, depleted stocks, data deficiency and weak monitoring and enforcement (Bush et al., 2013; Stratoudakis et al., 2016). Creating the enabling environment required to realize the standard’s theory of change can support complementary approaches that help to address constraints and incentivize continuous improvement (Stratoudakis et al., 2016; ISEAL Alliance, 2018; Travaille et al., 2019), and there is growing evidence that improvements have resulted from fishery engagement before, during and after certification (Pérez-Ramírez et al., 2012b; Field et al., 2013; Bellchambers et al., 2016a).
In this context, even where certification is not the primary goal or is not yet achieved, the MSC fishery standard has increasingly been used by stakeholders as a framework for assessing environmental performance of fisheries to support improvements. By providing a standardized and integrated ecological assessment of stock health, ecosystem impacts and governance, this approach presents an objective means of characterizing sustainability challenges, prioritizing issues to work on and working with stakeholders to propose and implement solutions (Marine Stewardship Council, 2014b; Stratoudakis et al., 2015). In addition, it provides a mechanism that allows comparison of ecological performance across different fisheries – within a country, a region, or across countries or regions, and allows for an understanding of progress within a fishery over time, through the use of the BMT index (Marine Stewardship Council, 2014a; Stratoudakis et al., 2015).
Almost all fisheries reviewed for this paper would need to implement improvements in order to qualify for certification. This is typical for fisheries engaging with the MSC (Bush et al., 2013; Wakamatsu and Sakai, 2021). Martin et al. (2012) looked at 442 pre-assessments undertaken globally and found that auditors recommended that 83% of fisheries would need to undertake improvements before embarking on an MSC certification. A study by Asche et al. (2021) using the Fisheries Performance Indicator tool, which functions as a data collection tool to assess environmental, economic and community pillars, found that the scores for Africa fisheries were lower than global average scores across all dimensions including environmental. The MSC standard is based on the FAO Code of Conduct for responsible fishing, and the outcomes can be seen as indicative of the level of improvements needed for fisheries to address the gap between current ecological performance and aspirations represented in the Code.
The pre-assessments reveal the most ubiquitous issues African fisheries have in meeting MSC requirements relate to the PIs for harvest strategy and HCR’s (PIs 1.2.1 and 1.2.2 respectively). These indicators are designed to evaluate the combination of monitoring, stock status assessment and management action that are in place in a fishery to ensure that target stocks are managed sustainably and that where stocks are depleted but above a point where recruitment is impaired, they are being managed to ensure stock recovery. The open access nature of some African fisheries may make achieving high scores on these PIs difficult. Globally, however, HCR’s are often the most challenging for fisheries to meet anyway (Wakamatsu and Sakai, 2021), with a number of certified fisheries also receiving further conditions on this PI (Agnew et al., 2014; Marine Stewardship Council, 2014b; Bellchambers et al., 2016c). Nevertheless, the higher P1 results in most of tuna internationally managed pre-assessed fisheries reflects the importance of multi-national approaches to management, in particular for highly migratory and widely distributed stocks which allow for a better match between decision-making process, management units and biological units, or stocks. Although these results for tuna fisheries might not be directly replicable for other type of coastal species, they highlight the importance of coordinated management and robust scientific knowledge at the relevant biological scale to progress towards sustainability goals.
In many cases, fisheries also scored poorly on target stock status (PI 1.1.1), reflecting the general state of many African fish stocks, which are in decline following years of foreign fishing, poor governance, lack of data, or the use of inappropriate data, and climate change impacts (Belhabib et al., 2018). Low PI scores in some individual UoAs appeared to be related to the management jurisdiction in which they operate, and the type of gear used. On the other hand, higher P3 scores appear in internationally managed fisheries, notably tuna fisheries, reflecting existence of systems to establish rules and management actions aligned with sustainability needs. These findings seem to indicate that, at least for shared stocks, fisheries management under regional or international bodies may be more effective, therefore, investing in these multi-national approaches to management might be a key priority for African fisheries.
The case studies show a key outcome of engagement with sustainability standards to be multi-stakeholder partnerships across government, NGO’s and the private sector. Across the case studies there are examples of fisheries introducing consultation processes, a requisite of MSC certification. These types of processes and partnerships can support a shift from top down to bottom-up fisheries management. For example there was a high level of engagement of stakeholders in the Gambia sole fishery where the improvement work with the Coastal Resources Centre led to the involvement of fishers who subsequently set up a sole management committee. The Gambia sole and Morocco sardine fisheries appeared to command more stakeholder engagement than the other fisheries. However, overall there did not appear to be a perceptible pattern to correlate the effect of the scale or type of the fisheries, to the extent and nature of stakeholder engagement across the case studies. In an African context, the benefits of stakeholder partnerships is that they can facilitate provision of technical expertise, financial resources and capacity building to support improvement in fishery sustainability performance, thus supporting government efforts to responsibly manage resources (Field et al., 2013).
Effective management of fisheries requires knowledge and information about the resource. The case studies show how the collaboration following from engagement in the process provides a basis for stakeholders to collectively work to identify key research needs and resources, and employ different approaches to undertake research and generate new data that will be useful in supporting sustainable management of resources. While instances of knowledge generation and research occurred across all the case studies, there appeared to be more instances in the Gambia sole and the Moroccan sole fishery compared to the SWIO octopus fisheries. This may be linked to the higher level of stakeholder engagement in the two fisheries compared to the SWIO octopus fisheries. There also appeared to be more examples of documented policy and management improvements attributable to engagement in the MSC standard in the Gambia sole, Morocco sardine and the South Africa hake fisheries compared to the Mauritania octopus fishery, where links of policy improvements to the MSC standard could not be easily established, and compared to SWIO Octopus where engagement with the MSC standard compared to the other case studies is more recent.
Transparency of fishery information is another element that is important to ensuring effective fisheries management (Davis and Hanich, 2020). Insufficient transparency and accountability in the formulation of policies, and management of resources, has been identified as a key factor in inadequate fisheries governance (African Union Commission/New Partnership for Africa’s Development, 2014). While pre-assessments are often confidential, the process whereby stakeholders work together to develop and implement action plans requires information to be made available to the stakeholders involved and thus facilitates stakeholder awareness of the status of resources. Many of the fisheries examined here have information about their level of performance with respect to the MSC standard available in the public domain. Stakeholders use platforms such as the MSC website, FisherProgress.org, and SFP to access this information. This potentially helps address issues around absence of publicly available information on fisheries. Increased availability of information could also be valuable for informing decisions on investments that have the potential to increase fishing capacity on fisheries resources that are not yet being managed optimally.
While utilizing the MSC certification program as a framework for improvement has probably posed a challenge for some stakeholders or management systems, it has undoubtedly led to the development or improvement of fishery management plans for some of the fisheries in this study. This suggests an opportunity that could be extended to other fisheries, thus helping to increase the number of fisheries in the region that are subject to effective fishery management plans.
The findings in this review mirror experiences in fisheries in other regions in Europe, Asia and the Americas. Many fisheries around the world employ the MSC standard as a tool to identify and subsequently address gaps in ecological performance (Plotnek et al., 2016; Wakamatsu and Wakamatsu, 2017; Travaille et al., 2019). Some of these fisheries go on to pursue certification when there is market demand for seafood independently verified as sustainable, while other fisheries employ the standard to achieve other objectives key of which include enhanced stakeholder participation in the management of fisheries and support for policy and management change. This review suggests that many fisheries engaging in the MSC in the region employ the MSC standard initially as an improvement tool. The specific impact in terms of an enabling environment varies from one fishery to another. Further detailed analysis across more fisheries in the region are required, to provide a more comprehensive picture of the scope and impact of engagement of fisheries in the region with a universally recognized standard, and how this relates to any inherent fishery characteristics. However this study highlights the potential opportunities that a certification standard can provide in terms of helping to provide a better understanding of key sustainability issues of fisheries in the region, and as a mechanism to facilitate participatory engagement and investment in the management of fisheries in the region.
Statements
Author contributions
OO, JB, MM, AKG and CM-C contributed equally to conception and writing. OO, MM, AKG, and CM-C researched and developed case studies. JB consolidated datasets and did quantitative analysis. All authors contributed to the article and approved the submitted version.
Acknowledgments
We would like to thank fisheries and stakeholders who were willing to share confidential pre-assessments for the purposes of this analysis. Two referees provided helpful suggestions and comments on the first submission.
Conflict of interest
OO, MM, AG, CM-C are employed by the Marine Stewardship Council. JB was previously employed by the Marine Stewardship Council.
Publisher’s note
All claims expressed in this article are solely those of the authors and do not necessarily represent those of their affiliated organizations, or those of the publisher, the editors and the reviewers. Any product that may be evaluated in this article, or claim that may be made by its manufacturer, is not guaranteed or endorsed by the publisher.
Supplementary material
The Supplementary Material for this article can be found online at: https://www.frontiersin.org/articles/10.3389/fmars.2023.1042736/full#supplementary-material
Supplementary Table 1African fisheries known to have engaged with the MSC standard including description of the target species, gear and timing and nature of the engagement.
Supplementary Table 2List of source documents for African fisheries.
Supplementary Table 3BMT scores of African fishery Units of Assessment.
Glossary
| AGAC | Association of Large Tuna Freezers |
| ANABAC | Asociación Nacional de Armadores de Buques Atuneros Congeladores |
| ANRC | African Natural Resources Centre |
| AUC | African Union Commission |
| BMT | Benchmarking and Tracking tool |
| CAB | Conformity Assessment Body |
| CFTO | Compagnie Française du Thon Océanique |
| CRC | Coastal Resources Centre |
| DFFE | Department of Forestry, Fisheries and Environment (of South Africa) |
| DFID | Department for International Development |
| EEZ | Exclusive Economic Zone |
| ETP | Endangered Threatened and Protected |
| FIP | Fishery Improvement Project |
| GAMFIDA | Gambian Artisanal Marine Fisheries Development Association |
| HCR | Harvest Control Rules |
| ICCAT | International Commission for the Conservation of Atlantic Tunas |
| IMROP | Institut Mauritanien de Recherche Océanographique et des Pêches |
| IOTC | Indian Ocean Tuna Commission |
| ISEAL | International Social and Environmental Accreditation and Labelling |
| MFMR | Ministry of Fisheries and Marine Resources (of Namibia) |
| MSY | Maximum Sustainable Yield |
| NAAFO | National Association of Artisanal Fishing Operators (of the Gambia) |
| NASCOM | National Sole Co-Management Committee (of the Gambia) |
| NEPAD | New Partnership for Africa’s Development |
| OMP | Octopus Management Plan |
| OPAGAC | Organization of Associated Producers of Large Tuna Freezers |
| P1 | 1st Principle of the MSC Fisheries Standard |
| P2 | 2nd Principle of the MSC Fisheries Standard |
| P3 | 3rd Principle of the MSC Fisheries Standard |
| PI | Performance Indicator |
| RFMO | Regional Fisheries Management Organisations |
| SADSTIA | South African Deep-Sea Trawling Industry Association |
| SAEON | South African Environmental Observation Network |
| SANBI | South African National Biodiversity Institute |
| SECIFA | South-East Coast In-Shore Fishing Association |
| SFP | Sustainable Fisheries Partnership |
| SI | Scoring Issue |
| SIOTI | Sustainable Indian Ocean Tuna Initiative |
| SWIO | Southwest Indian Ocean |
| SWIOCeph | Southwest Indian Ocean Octopus |
| SWIOFC | Southwest Indian Ocean Fisheries Commission |
| UNEP | United Nations Environment Programme |
| UoA | Unit of Assessment |
| USAID | United States Agency for International Development |
| VME | Vulnerable Marine Ecosystems |
| VSS | Voluntary Sustainability Standards |
| WIOMSA | Western Indian Ocean Marine Science Association |
Footnotes
1.^ https://fisheries.msc.org/en/fisheries/
2.^ https://fisheryprogress.org/
3.^ https://cran.r-project.org/web/packages/pheatmap/pheatmap.pdf
6.^ https://fisheries.msc.org/en/fisheries/echebastar-indian-ocean-purse-seine-skipjack-tuna/
7.^ https://fisheries.msc.org/en/fisheries/sant-yago-tf-unassociated-purse-seine-atlantic-yellowfin-tuna-fishery/
8.^ https://www.msc.org/docs/default-source/default-document-library/for-business/fishery-improvement-tools/itm-fisheries-list.pdf?sfvrsn=db92ff28_7
9.^ https://www.msc.org/what-we-are-doing/pathway-to-sustainability/southwest-indian-ocean-octopus-project
10.^ https://www.msc.org/what-we-are-doing/pathway-to-sustainability/west-africa
11.^ https://fisheries.msc.org/en/fisheries/cfto-indian-ocean-purse-seine-skipjack-fishery/
12.^ https://fisheries.msc.org/en/fisheries/anabac-atlantic-unassociated-purse-seine-yellowfin-tuna/
13.^ https://www.sadstia.co.za/fishery/markets/
14.^ https://thefishsite.com/articles/moroccan-sardine-fishery-makes-sustainability-progress
15.^ https://fisheryprogress.org/system/files/documents_workplan/FIP%20Public%20Workplan%202017%20approved.docx
16.^ https://www.msc.org/media-centre/press-releases/press-release/nepad-funding-for-improvement-projects-based-on-the-msc-framework-will-boost-sustainability-of-fisheries-in-east-africa-
17.^ https://blueventures.org/pioneering-action-plan-launched-for-the-octopus-fishery-of-southwest-madagascar/
18.^ https://www.crc.uri.edu/activities_page/usaidbanafaa-project-wide-reports-and-progress-updates/
19.^ https://solutionsearch.org/contests/entry/847
20.^ https://www.intrafish.com/news/aldi-backed-sardine-fip-sees-leap-in-progress/1-1-750435
21.^ https://fisheryprogress.org/node/4196/info
22.^ https://www.benguelacc.org/
23.^ https://fisheryprogress.org/fip-profile/southwest-madagascar-octopus-diving-gleaning/
24.^ https://wwfsassi.co.za/south-african-offshore-trawl-bycatch-fishery-conservation-project/
25.^ https://cgp.mg/
References
1
African Natural Resources Centre . (2022). The future of marine fisheries in the African blue economy (Abidjan, Côte d’Ivoire: African Development Bank).
2
African Union . (2015). A guide for the implementation of the policy framework and reform strategy for fisheries and aquaculture in Africa (Addis Ababa: African Union). Available at: https://www.nepad.org/file-download/download/public/14525 (Accessed 1 July 2022).
3
African Union Commission/New Partnership for Africa’s Development . (2014). The policy framework and reform strategy for fisheries and aquaculture in Africa (Addis Ababa: African Union). Available at: https://au.int/web/sites/default/files/documents/30266-doc-au-ibar_-_fisheries_policy_framework_and_reform_strategy.pdf (Accessed 1 July 2022).
4
Agnew D. J. Gutiérrez N. L. Stern-Pirlot A. Hoggarth D. D. (2014). The MSC experience: developing an operational certification standard and a market incentive to improve fishery sustainability. ICES J. Mar. Sci.71, 216–225. doi: 10.1093/icesjms/fst091
5
Anderson J. Anderson C. M. Chu J. Meredith J. Asche F. Gil Sylvia G. et al . (2015). The fishery performance indicators: A management tool for triple bottom line outcomes. PloS One10 (5), 1–20. doi: 10.1371/journal.pone.0122809
6
Anderson C. M. Himes-Cornell A. Pita C. Arton A. Favret M. Averill D. et al . (2021). Social and economic outcomes of fisheries certification: Characterizing pathways of change in canned fish markets. Front. Mar. Sci.8. doi: 10.3389/fmars.2021.791085
7
Andrews J. Groeneveld J. Pawson M. (2015). South Africa hake trawl fishery (Public Certification Report. Derby: Intertek Fisheries Certification). Available at: https://cert.msc.org/FileLoader/FileLinkDownload.asmx/GetFile?encryptedKey=QSPo9Yee4uEsJCf6tjeaZIFt2k/21RL2wQ8c5pAzNIU37/S2l1L5WgsjCzxkNMEW (Accessed 22 January 2023).
8
Arton A. Leiman A. Petrokofsky G. Toonen H. Longo C. S. (2020). What do we know about the impacts of the marine stewardship council seafood ecolabelling program? A systematic map. Environ. Evid9, 6. doi: 10.1186/s13750-020-0188-9
9
Asche F. Garlock T. M. Akpalu W. Amaechina E. C. Botta R. Chukwuone N. A. et al . (2021). Fisheries performance in Africa: An analysis based on data from 14 countries. Mar. Policy125, 104263. doi: 10.1016/j.marpol.2020.104263
10
Barendse J. Basson J. Petersen S. L. Sink K. J. (2018). The sustainable seafood movement viewed as a maturing social-ecological issue using a south African case-study. Ocean Coast. Manage.151, 178–192. doi: 10.1016/j.ocecoaman.2017.08.015
11
Barendse J. Roux D. Currie B. Wilson N. Fabricius C. (2016). A broader view of stewardship to achieve conservation and sustainability goals in south Africa. S. Afr. J. Sci.112, 15. doi: 10.17159/sajs.2016/20150359
12
Belhabib D. Sumaila R. Le Billon P. (2018). The fisheries of Africa: Exploitation, policy, and maritime security trends. Mar. Policy101, 80–92. doi: 10.1016/j.marpol.2018.12.021
13
Bellchambers L. M. Gaughan D. J. Wise B. S. Jackson G. Fletcher W. J. (2016a). Adopting marine stewardship council certification of Western Australian fisheries at a jurisdictional level: The benefits and challenges. Fish. Res.183, 609–616. doi: 10.1016/j.fishres.2016.07.014
14
Bellchambers L. M. Fisher E. A. Harry A. V. Travaille K. L. (2016b). Identifying and mitigating potential risks for marine stewardship council assessment and certification. Fish. Res.182, 7–17. doi: 10.1016/j.fishres.2016.03.006
15
Bellchambers L. M. Phillips B. F. Pérez-Ramírez M. (2016c). From certification to recertification the benefits and challenges of the marine stewardship council (MSC): a case study using lobsters. Fish. Res.182, 88–97. doi: 10.1016/j.fishres.2015.08.029
16
Bouzouma M. Baye C. B. (2020). Rapport final de l’étude d’impact des pots en plastique à poulpe sur les tortues marines et leurs sites et identification des engins alternatifs. In: Synthèse de l’étude sur les impacts des engins de pêche à poulpe en mauritanie sur les tortues marines – PRCM (PRCM) (Accessed 22 January 2023).
17
Bush S. R. Oosterveer P. (2015). Vertically differentiating environmental standards: The case of the marine stewardship council. Sustainability7, 1861–1883. doi: 10.3390/su7021861
18
Bush S. R. Toonen H. Oosterveer P. Mol A. P. (2013). The ‘devils triangle’ of MSC certification: Balancing credibility, accessibility and continuous improvement. Mar. Policy37, 288–293. doi: 10.1016/j.marpol.2012.05.011
19
Butterworth D. S. (2016). The south African experience with MSC certification: A perspective. Fish Res.182, 124–127. doi: 10.1016/j.fishres.2016.02.021
20
CEA Consulting . (2020). Global landscape review of fishery improvement projects (FIPS): Summary findings. Available at: https://www.ceaconsulting.com/wp-content/uploads/2020-Global-Landscape-Review-of-FIPs.pdf (Accessed 22 January 2023).
21
Chiripanhura B. Teweldemedhin M. (2016)An analysis of the fishing industry in Namibia: The structure, performance, challenges, and prospects for growth and diversification. In: AGRODEP working paper 0021 (Washington, D.C: International Food Policy Research Institute (IFPRI). Available at: http://ebrary.ifpri.org/cdm/ref/collection/p15738coll2/id/130791 (Accessed 17 May 2022).
22
Coastal Resources Centre . (2014). The Gambia sole fishery: Towards MSC certification and use of an ecolabel – an FIP like process (Rhode Island: Coastal Resources Centre). Available at: https://www.crc.uri.edu/download/RKF13_GambiaSoleFisheryMSCCert.pdf (Accessed 11 August 2021).
23
Comtrade . (2019). United nations commodity trade statistics database (United Nations). Available at: https://comtrade.un.org/ (Accessed 18 March 2021).
24
Conservation Alliance for Seafood Solutions . (2021). Guidelines to fishery improvement projects. Available at: https://solutionsforseafood.org/wp-content/uploads/2021/10/Conservation-Alliance-for-Seafood-Solutions-Guideines-for-Supporting-Fishery-Improvement-Projects-Jan-2021.pdf (Accessed 22 January 2023).
25
Control Union . (2020). MSC public certification report Namibia hake trawl and longline fishery (Lymington: Control Union). Available at: https://cert.msc.org/FileLoader/FileLinkDownload.asmx/GetFile?encryptedKey=8bdtKkPYSQZQdcQEkuot8X/SWF8tgKh0tMw+AXpxZ1AD/z1JLaUmz4Y9wX0TKAF2 (Accessed 17 May 2022).
26
Da Rocha N. Prince S. Matjila S. Shaanika T. Naomab C. Yates O. et al (2021). Reduction in seabird mortality in Namibian fisheries following the introduction of bycatch regulation. Biol. Conserv.253, 108915. doi: 10.1016/j.biocon.2020.108915
27
Davis R. A. Hanich Q. (2020). Transparency in fisheries conservation and management measures. Mar. Policy136, 104088. doi: 10.1016/j.marpol.2020.104088
28
De Alteris J. Cessay S. Jallow A. (2012). The Gambian sole stock assessment: Final report. Gambia-Senegal sustainable fisheries project (USAID/Ba nafaa) (Rhode Island: Coastal Resources Centre). Available at: https://www.crc.uri.edu/download/Gambia_Sole_Stock_Assessment.pdf (Accessed 11August 2021).
29
Deighan L. K. Jenkins L. D. (2015). Fishing for recognition: Understanding the use of NGO guidelines in fishery improvement projects. Mar. Policy51, 476–485. doi: 10.1016/j.marpol.2014.10.009
30
Department of Fisheries Development . (2019). Octopus fisheries management plan. (Zanzibar: Ministry of Agriculture, Natural Resources, Livestock and Fisheries).
31
Die D. J. Punt A. E. Tiedemann R. Waples R. Wilberg M. J. (2019). International review panel report for the 2019 international fisheries stock assessment workshop. 2 - 5 December 2019 (Cape Town: University of Cape Town). doi: 10.25375/uct.14473032.v1
32
Drammeh O. Nichols E. Gabis G. Castro K. (2011). The use of local knowledge: Application to the management of the sole fishery in the Gambia (Rhode Island: Coastal Resources Centre). Available at: https://www.crc.uri.edu/download/Use_Local_Knowledge_Sole.pdf (Accessed 11 August 2021).
33
Field J. G. Attwood C. G. Jarre A. Sink K. Atkinson L. J. Petersen S. (2013). Cooperation between scientists, NGOs and industry in support of sustainable fisheries: The south African hake merluccius spp. trawl fishery experience. J. Fish Biol.83(4), 1019–1034. doi: 10.1111/jfb.12118
34
Foley P. (2013). National government responses to marine stewardship council (MSC) fisheries certification: Insights from Atlantic Canada. New Political Econ.18 (2), 284–307. doi: 10.1080/13563467.2012.684212
35
Foley P. (2017). The territorialization of transnational sustainability governance: production, power and globalization in iceland’s fisheries. Environ. Politics26 (5), 915–937. doi: 10.1080/09644016.2017.1343767
36
Food and Agriculture Organization . (1995). Code of conduct for responsible fisheries (Rome). Available at: http://www.fao.org/3/v9878e/V9878E.pdf (Accessed 31 August 2022).
37
Food and Agriculture Organization . (2011). Guidelines for the ecolabelling of fish and fishery products from inland capture fisheries. Available at: https://www.fao.org/3/ba0001t/ba0001t.pdf (Accessed 31 August 2022).
38
Food and Agriculture Organization . (2016). Certification écologique de la pêcherie de poulpe en mauritanie : Actualisation de la pré-évaluation MSC. (Rome).
39
Food and Agriculture Organization . (2018). The state of world fisheries and aquaculture 2018 – meeting the sustainable development goals (Rome. Licence: CC BY-NC-SA 3.0 IGO). Available at: https://www.fao.org/documents/card/en/c/I9540EN/ (Accessed 31 August 2022).
40
Food and Agriculture Organization . (2019a). Report of the ninth session of the southwest Indian ocean fisheries commission, cape town, south Africa, 9-12 October 2018 / rapport de la neuvième session de la commission des pêches pour le sud-ouest de l'océan indien, le cap, afrique du sud, 9-12 octobre 2018 (Maputo, Mozambique: FAO Fisheries and Aquaculture Report / Food and Agriculture Organization, Rapport sur les pêches et l’aquaculture no./n° 1258).
41
Food and Agriculture Organization . (2019b). Certification écologique de la pêcherie de poulpe en mauritanie. TCP/MAU/3605/C4. projet d’Amélioration de la pêcherie. Éco-labélisation de la pêcherie de poulpe en mauritanie. technical cooperation programme (Rome: Food and Agriculture Organization of the United Nations). Available at: https://www.fao.org/technical-cooperation-programme/completed-projects/project-details/en/c/1272121/.
42
Food and Agriculture Organization . (2020a) The state of world fisheries and aquaculture 2020 – sustainability in action (Rome). (Accessed 31 August 2022). doi: 10.4060/ca9229en
43
Food and Agriculture Organization . (2020b) Report of the tenth session of the southwest Indian ocean fisheries commission, Maldives, 1–3 October 2019 (Maputo, Mozambique: FAO Fisheries and Aquaculture Report no. 1299). (Accessed 31 August 2022). doi: 10.4060/ca7456b
44
Food and Agriculture Organization . (2020c) Report of the FAO/CECAF working group on the assessment of demersal resources – subgroup north Nouakchott, Mauritania, 2–10 December 2019 / rapport du groupe de travail FAO/COPACE sur l’évaluation des ressources démersales – sous-groupe nord Nouakchott, mauritanie, 2–10 decembre 2019 (Rome: CECAF/ECAF). (Accessed 31 August 2022). doi: 10.4060/cb1539b
45
Gabis G. Kibler G. Castro K. Parkins C. (2013). Catch comparison of two mesh sizes in the bottom gillnet used in the Gambian sole fishery. Available at: https://www.crc.uri.edu/download/CatchComparison_Bottom-Gillnet_508.pdf (Accessed 31 August 2022).
46
Gardner C. J. Rocliffe S. Gough C. Levrel A. Singleton R. L. Vincke X. et al . (2017). “Value chain challenges in two community-managed fisheries in Western Madagascar: Insights for the small-scale fisheries guidelines,” in The small-scale fisheries guidelines. Eds. JentoftS.ChuenpagdeeR.Barragán-PaladinesM. J.FranzN. (Switzerland: Springer International Publishing), 335–354.
47
Glass J. R. Belle K. Bodin N. Berke G. Burt A. J. Duncan M. I. et al . (2022). Evaluating the feasibility of sustainable seafood labelling programmes in small island developing states: a pilot study of artisanal fisheries in Seychelles. Front. Mar. Sci.9. doi: 10.3389/fmars.2022.931407
48
Guard M. (2009). Biology and fisheries status of octopus in the Western Indian ocean and the suitability for marine stewardship council certification (Report commissioned by the United Nations Environment Programme (UNEP) to the Institute for Security Studies (ISS).
49
Guard M. Magaya Y. D. (2002). The artisanal fishery for Octopus cyanea Gray in Tanzania. Ambio: A J. Hum. Environment.31, 7–8. 528-536. doi: 10.1579/0044-7447-31.7.528
50
Gutiérrez N. L. Valencia S. R. Branch T. A. Agnew D. J. Baum J. K. Bianchi P. L. et al . (2012). Ecolabel conveys reliable information on fish stock health to seafood consumers. PloS One7 (8), e43765. doi: 10.1371/journal.pone.0043765
51
Hønneland G. (2020). Marine stewardship council (MSC) certification of Arctic fisheries: Processes and outcomes. Arctic Rev. Law Politics.11, 133. doi: 10.23865/arctic.v11.2488
52
Halpern B. Longo C. Hardy D. McLeod K. L. Samhouri J. F. Katona S. K. et al . (2012). An index to assess the health and benefits of the global ocean. Nature488, 615–620. doi: 10.1038/nature11397
53
Henriques R. von der Heyden S. Lipiński M. R. du Toit N. Kainge P. Bloomer P. et al . (2016). Spatio-temporal genetic structure and the effects of long-term fishing in two partially sympatric offshore demersal fishes. Mol. Ecol.25, 5843–5861. doi: 10.1111/mec.13890
54
Hilborn R. Anderson C. M. Baum J. K. Branch T. A. Costello C. et al . (2020). Effective fisheries management instrumental in improving fish stock status. Proc. Natl. Acad. Sci. Unit. States Am.117:4, 2218–2224. doi: 10.1073/pnas.1909726116
55
Hough A. Japp D. W. Groeneveld J. C. (2010). Pre-assessment report for Tanzania octopus: Coastal fishery. prepared for WWF (California) and ministry of agriculture, livestock and environment (Fisheries department) (United Kingdom: Moody Marine Limited, Derby), 34.
56
ISEAL Alliance . (2018). The systemic impacts of voluntary sustainability standards: A white paper. Available at: https://www.isealalliance.org/sites/default/files/resource/2019-05/VSS-systemic-impacts-white-paper_Final-Oct-2018.pdf (Accessed November 5, 2021).
57
Jansen T. Kainge P. Singh L. Wilhelm M. Durholtz D. Strømme T. et al . (2015). Spawning patterns of shallow-water hake (Merluccius capensis) and deep-water hake hake (M. paradoxus) in the benguela current Large marine ecosystem inferred from gonadosomatic indices. Fish. Res.172, 168–180. doi: 10.1016/j.fishres.2015.07.009
58
Jansen T. Kristensen K. Fairweather T. Kainge P. Kathena J. Durholtz D. et al . (2017). Geostatistical modelling of the spatial life history of post-larval deepwater hake Merluccius paradoxus in the benguela current Large marine ecosystem. Afr. J. Mar. Sci.39, 349–336. doi: 10.2989/1814232X.2017.1379437
59
Kapula V. Ndjaula H. O. N. Schulze M. Durholtz D. Japp D. Singh L. et al . (2022). Genetic assessment of seasonal alongshore migration in merluccius capensis in the benguela region. Fish. Res.250, 106293. doi: 10.1016/j.fishres.2022.106293
60
Keus B. Medley P. Sieben C. (2015). The Gambian artisanal fishery for Senegalese tonguesole (Cynoglossus senegalensis) & guinean sole (Dagetichthys cadenati) (MSC Pre-assessment. Kent, United Kingdom: MacAlister Elliott and Partners Ltd).
61
Khallahi B. Taleb H. Barham C. B. Habibe B. M. Kane E. A. Bouzouma M. E. (2020). Aménagement des ressources halieutiques et gestion de la biodiversité au service du développement durable. rapport du neuvième groupe de travail de l’IMROP. Nouadhibou Mauritanie, 246.
62
Kirchner C. Leiman A. (2014). Resource rents and resource management policies in namibia’s post-independence hake fishery. Marit. Stud.13, 1–23. doi: 10.1186/2212-9790-13-7
63
Kuboja B. N. Kishe M. A. Mwaka I. (2021). Tanzanian Octopus fishery trade flow: Market traceability and product leakages. marine research grant I project report submitted to the Western Indian ocean marine science association. (Tanzania: WIOMSA).
64
Lajus D. Stogova D. Keskitalo E. C. H. (2018). The implementation of marine stewardship council (MSC) certification in Russia: Achievements and considerations. Mar. Policy90, 105–114. doi: 10.1016/j.marpol.2018.01.001
65
Lallemand P. Bergh M. Hansen M. Purves M. (2016). Estimating the economic benefits of MSC certification for the south African hake trawl fishery. Fish. Res.182, 98–115. doi: 10.1016/j.fishres.2016.02.003
66
Lamin S. Kretsch A. Castro K. (2011). Length-weight relationships and condition factors of red sole, cynoglossus senegalensis and black sole, synaptura cadenati from the Gambia (USA: University of Rhode Island), 7.
67
Lejbowicz A. (2021). Evolution of the marine stewardship council pathway to sustainability approach (London: MSC).
68
Long S. Jones P. J. S. (2021). Greenland's offshore Greenland halibut fishery and role of the marine stewardship council certification : A governance case study. Mar. Policy.127, 104095. doi: 10.1016/j.marpol.2020.104095
69
Longo C. S. Buckley L. Good S. D. Gorham T. M. Koerner L. Lees S. et al . (2021). A perspective on the role of eco-certification in eliminating illegal, unreported and unregulated fishing. Front. Ecol. Evol.9. doi: 10.3389/fevo.2021.637228
70
Mahasoa E. N. (2019). Evaluation de l’impact de la pêche au poulpe sur les habitats vulnérables dans la commune de befandefa, Madagascar (London: Blue Ventures), 39.
71
Maree B. A. Wanless R. M. Fairweather T. P. Sullivan B. J. Yates O. (2014). Significant reductions in mortality of threatened seabirds in a south African trawl fishery. Anim. Conserv.17 (6), 520–529. doi: 10.1111/acv.12126
72
Marine Stewardship Council . (2011). Harnessing market forces for positive environmental change: The MSC theory of change (London: MSC). Available at: https://www.msc.org/docs/default-source/default-document-library/what-we-are-doing/msc-theory-of-change-2011.pdf (Accessed 30 August 2022).
73
Marine Stewardship Council . (2014a) Guidance for using the MSC benchmarking and tracking tool (London: MSC). Available at: https://www.msc.org/docs/default-source/default-document-library/for-business/fishery-improvement-tools/benchmarking-and-tracking-tool–guidance-document.pdf (Accessed 30 August 2022).
74
Marine Stewardship Council . (2014b) Global impacts report 2014 (London: MSC). Available at: http://www.msc.org/documents/environmental-benefits/global-impacts/msc-global-impacts-report-2014/ (Accessed 30 August 2022).
75
Marine Stewardship Council . (2017). Global impacts report 2017 (London: MSC). Available at: https://www.msc.org/docs/default-source/default-document-library/what-we-are-doing/global-impact-reports/msc-global-impacts-report-2017-interactive.pdf (Accessed 30 August 2022).
76
Marine Stewardship Council . (2018). MSC fisheries standard, version 2.01 (London: MSC). Available at: https://www.msc.org/docs/default-source/default-document-library/for-business/program-documents/fisheries-program-documents/msc-fisheries-standard-v2-01.pdf (Accessed 30 August 2022).
77
Marine Stewardship Council . (2022). Data from: MSC fishery capture and production dashboard, fishery data hub (London: MSC).
78
Martin S. Cambridge T. A. Grieve C. Nimmo F. Agnew J. (2012). An evaluation of environmental changes within fisheries involved in the marine stewardship council certification scheme. Rev. Fisheries Sci.20:2, 61–69. doi: 10.1080/10641262.2011.654287
79
Medley P. A. Carleton C. Southall T. Keus B. Ndenn J. McFadden M. (2008). MSC sustainable fisheries certification. the Gambia small scale artisanal fishery for sole (Unite Kingdom: Food Certification International Ltd).
80
Medley P. A. Gaudian G. (2010). MSC sustainable fisheries certification, southwest Madagascar octopus fishery. pre-assessment report (Scotland, United Kingdom: Blue Ventures Conservation by Food Certification International Ltd), 40.
81
Ministère des Pêches et de l’Economie Maritime République Islamique de Mauritanie . (2018). Arrêté n° 764/MPEM du 18 octobre 2018 portant actualisation du plan d’Aménagement du poulpe. Available at: http://www.fiti-mauritanie.mr/wp-content/uploads/2020/12/Arrete-n-0764-_2018-PA-Poulpe-VF-6.pdf (Accessed 22 January 2023).
82
Ministry of Fisheries, Water Resources (MoFWR), Republic of the Gambia . (2012). Fishery Co-management plan for the Gambia sole complex (Artisanal sub-sector) [online]. Available at: https://www.crc.uri.edu/download/Sole_Plan_Jan_2012_508_Signatures1.pdf (Accessed 22 January 2023).
83
Moreno G. (2011). Octopus (Octopus cyanea) from Madagascar and Tanzania in international markets. survey about market potential for MSC-certified octopus in international markets (London: MSC).
84
Norman S. J. Japp D. W. (2019). Status and management of the south African hake – 2019 (Cape Town: Ocean Group). Available at: https://oceana.co.za/pdf/Status_of_the_South_African_Hake_Resource_2019.pdf (Accessed 10 January 2023).
85
Norman S. J. Japp D. W. Wilkinson S. J. (2019). Southwest Indian ocean octopus project – SWIOCeph: Regional octopus fisheries scoping and mapping report. prepared for the marine stewardship council by lloyd’s register and Capricorn marine environmental (Cape Town: MSC).
86
Nyiawung R. A. Erasmus V. N. (2022). Ocean and marine stewardship in Africa: The marine stewardship council certification in Namibia and the Gambia. Front. Mar. Sci. 9. doi: 10.3389/fmars.2022.873397
87
Nyiawung R. A. Raj A. Foley P. (2021). Marine stewardship council sustainability certification in developing countries: Certifiability and beyond in kerala, India and the Gambia, West Africa. Mar. Policy129, 104526. doi: 10.1016/j.marpol.2021.104526
88
Pérez-Ramírez M. Lluch-Cota S. Lasta M. (2012a). MSC certification in Argentina: Stakeholders’ perceptions and lessons learned. Mar. Policy36 (5), 1182–1187. doi: 10.1016/j.marpol.2012.03.011
89
Pérez-Ramírez M. Phillips B. Luch-Belda D. Lluch-Cota S. (2012b). The role of MSC certification in the empowerment of fishing cooperatives in Mexico: the case of red rock lobster co-managed fishery. Ocean Coast. Manage.63, 24–29. doi: 10.1016/j.ocecoaman.2012.03.009
90
Phillips B. Bourillón L. Ramade M. (2008). “Case study 2: The Baja California, Mexico lobster fishery,” in Seafood ecolabelling: Principles and practice. Eds. WardT.PhillipsB. (Oxford, UK: Wiley Blackwell), 259–268.
91
Pitcher T. J. Preikshot D. (2001). Rapfish: a rapid appraisal technique to evaluate the sustainability status of fisheries. Fisheries Res.49 (3), 255–270. doi: 10.1016/S0165-7836(00)00205-8
92
Plotnek E. Paredes F. Galvez M. Pérez-Ramírez M. (2016). From unsustainability to MSC certification: A case study of the artisanal Chilean south pacific hake fishery. Rev. Fish. Sci. Aquac.24, 230–243. doi: 10.1080/23308249.2016.1161003
93
Potts J. Wilkings A. Lynch M. McFatridge S. (2016). State of sustainability initiative review: Standards and the blue economy (Winnipeg: International Institute for Sustainable Development).
94
Ragusa G. Oritz A. Acrio D. O. (2013). Mid-term performance evaluation of the USAID/West Africa Gambia-Senegal sustainable fisheries program (Washington DC: USAID). Available at: https://pdf.usaid.gov/pdf_docs/PDACW045.pdf (Accessed 30 August 2022).
95
Robinson L. van Putten I. Cavve B. S. Longo C. Watson M. Bellchambers L. et al . (2021). Understanding societal approval of the fishing industry and the influence of third-party sustainability certification. Fish Fish.22, 1213–1226. doi: 10.1111/faf.12583
96
Rocliffe S. Harris A. (2015). “Scaling success in octopus fisheries management in the Western Indian ocean,” in Proceedings of the workshop (Stone Town, Zanzibar. London: Blue Ventures).
97
Rocliffe S. Harris A. (2016). The status of octopus fisheries in the Western Indian ocean (London: Blue Ventures).
98
Roheim C. A. Asche F. Santos J. I. (2011). The elusive price premium for ecolabelled products: Evidence from seafood in the UK market. J. Agric. Econ.62, 655–668. doi: 10.1111/j.1477-9552.2011.00299.x
99
Sauer W. H. H. Gleadall I. G. Downey-Breedt N. Doubleday Z. Gillespie G. Haimovici M. et al . (2019). World octopus fisheries. Rev. Fish. Sci. Aquac.29, 279–429. doi: 10.1080/23308249.2019.1680603
100
Schiller L. Bailey M. (2021). Rapidly increasing eco-certification coverage transforming management of world's tuna fisheries. Fish Fish.22, 1–13. doi: 10.1111/faf.12539
101
Silas M. O. Kishe M. A. Mshana J. G. Semba M. L. Mgeleka S. S. Kuboja B. N. et al . (2021). Growth, mortality, exploitation rate and recruitment pattern of Octopus cyanea (Mollusca: Cephalopoda) in the WIO region: A case study from the Mafia archipelago, Tanzania. West. Indian Ocean J. Mar. Sci.20, 71–79. doi: 10.4314/wiojms.v20i1.7
102
Sink K. J. Wilkinson S. Atkinson L. J. Sims P. F. Leslie R. W. Attwoo C. G. (2012). The potential impacts of south africa’s demersal hake trawl fishery on benthic habitats: Historical perspectives spatial analyses, current review and potential management actions. Available at: https://www.sanbi.org/sites/default/files/documents/documents/benthic-report-sadstia-sink-et-al-2012-draft.pdf (Accessed 22 January 2023).
103
Socièté Mauritanienne de Commercialisation de Poissons . (2021). Bulletin de statistiques 2021 (BULLETIN DE STATISTIQUES V 44 2021 (smcp.mr). (Mauritania: SMCP). Available at: https://www.smcp.mr
104
Stratoudakis Y. Azevedo M. Inês Farias I. Macedo C. Moura T. Pólvora J. M. et al . (2015). Benchmarking for data-limited fishery systems to support collaborative focus on solutions. Fish. Res.171, 122–129. doi: 10.1016/j.fishres.2014.10.001
105
Stratoudakis Y. McConney P. Duncan J. Ghofar A. Gitonga N. Mohamed S. K. et al . (2016). Fisheries certification in the developing world: locks and keys or square pegs in round holes? Fish. Res.182, 39–49. doi: 10.1016/j.fishres.2015.08.021
106
Tanzania Fisheries Research Institute . (2017). Stock assessment, spatial and temporal evaluation of Tanzania mainland octopus (Dar es Salaam: TAFIRI).
107
Tanzania Fisheries Research Institute . (2020). Octopus fisheries improvement projects (FIP) in the united republic of Tanzania: Case study Mafia and songosongo (Dar es Salaam: TAFIRI).
108
Tindall C. (2012). Fisheries in transition: 50 interviews with the fishing sector (Exeter: Charlotte Tindall). Available at: https://www.charlottetindall.co.uk/wp-content/uploads/TPC1224-Princes-Charities-case-studies-report_WEB-09-02.pdf (Accessed 01 May 2022).
109
Travaille K. L. T. Lindley J. Kendrick G. A. Crowder L. B. Clifton J. (2019). The market for sustainable seafood drives transformative change in fishery social-ecological systems. Glob. Environ. Change57, 101919. doi: 10.1016/j.gloenvcha.2019.05.003
110
United States Agency for International Development . (2014). Gambia-Senegal Sustainable fisheries project (USAID/BaNafaa). final report (Washington DC: USAID). Available at: https://pdf.usaid.gov/pdf_docs/pa00k5jg.pdf (Accessed 22 January 2023).
111
Van Putten I. Longo C. Arton A. Watson M. Anderson C. M. Himes-Cornell A. et al . (2020). Shifting focus: The impacts of sustainable seafood certification. PloS One15, e0233237. doi: 10.1371/journal.pone.0233237
112
Wakamatsu H. Sakai Y. (2021). Can the Japanese fisheries qualify for MSC certification? Mar. Policy134, 104750. doi: 10.1016/j.marpol.2021.104750
113
Wakamatsu M. Wakamatsu H. (2017). The certification of small-scale fisheries. Mar. Policy77, 97–103. doi: 10.1016/j.marpol.2016.12.016
114
Watkins B. P. Petersen S. L. Ryan P. G. (2008). Interactions between seabirds and deep-water hake trawl gear: an assessment of impacts in south African waters. Anim. Conserv.11, 247–254. doi: 10.1111/j.1469-1795.2008.00192.x
115
Wharton School of Business . (2013). Cost benefit analysis of MSC eco-certification for Madagascar octopus fishery (London: Blue Ventures).
116
Wijen F. Chiroleu-Assouline M. (2019). Controversy over voluntary environmental standards: A socioeconomic analysis of the marine stewardship council. Organ. Environ.32 (2), 98–124. doi: 10.1177/1086026619831449
117
Wilkinson S. Japp D. (2005). Description and evaluation of hake-directed trawling intensity on benthic habitat in south Africa. (Cape Town: Fisheries & Oceanographic Support Services) 69 pp.
118
World Bank . (2017). The sunken billions revisited: Progress and challenges in global marine fisheries (Washington, DC: World Bank). Available at: https://openknowledge.worldbank.org/bitstream/handle/10986/24056/9781464809194.pdf (Accessed 22 January 2023).
119
World Wildlife Fund . (2019). WWF Tanzania annual report 2019 (Dar es Salaam: WWF Tanzania). Available at: https://wwfafrica.awsassets.panda.org/downloads/wwf_tanzania_annual_report_2019_1.pdf (Accessed 18 August 2022).
120
Ye Y. Gutierrez N. L. (2017). Ending fishery overexploitation by expanding from local successes to globalized solutions. Nat. Ecol. Evol.1, 179. doi: 10.1038/s41559-017-0179
121
Zhao L. Z. (2018). Tracking the trade of octopus across East Africa and onto the global market – challenges to marine stewardship council certification ambitions. [Master of marine affairs thesis] (Seattle, Washington: University of Washington).
Summary
Keywords
Africa, certification, Marine Stewardship Council, fisheries standard, sustainability, stewardship, fisheries improvement
Citation
Oloruntuyi O, Barendse J, Marriott M, Gordon AK and Montero-Castaño C (2023) Pathway to sustainability: the Marine Stewardship Council certification standard as an improvement framework for African fisheries. Front. Mar. Sci. 10:1042736. doi: 10.3389/fmars.2023.1042736
Received
12 September 2022
Accepted
23 March 2023
Published
24 April 2023
Volume
10 - 2023
Edited by
Annette Breckwoldt, Leibniz Centre for Tropical Marine Research (LG), Germany
Reviewed by
Dawit Tesfamichael, Independent Researcher, Vancouver, British Columbia, Canada; Beyah Meissa, Institut Mauritanien de Recherches Océanographiques et des Pêches, Mauritania; Victoria Ndinelago Erasmus, Fisheries Observer Agency, Namibia
Updates
Copyright
© 2023 Oloruntuyi, Barendse, Marriott, Gordon and Montero-Castaño.
This is an open-access article distributed under the terms of the Creative Commons Attribution License (CC BY). The use, distribution or reproduction in other forums is permitted, provided the original author(s) and the copyright owner(s) are credited and that the original publication in this journal is cited, in accordance with accepted academic practice. No use, distribution or reproduction is permitted which does not comply with these terms.
*Correspondence: Oluyemisi Oloruntuyi, oluyemisi.oloruntuyi@msc.org
This article was submitted to Marine Conservation and Sustainability, a section of the journal Frontiers in Marine Science
Disclaimer
All claims expressed in this article are solely those of the authors and do not necessarily represent those of their affiliated organizations, or those of the publisher, the editors and the reviewers. Any product that may be evaluated in this article or claim that may be made by its manufacturer is not guaranteed or endorsed by the publisher.