Abstract
Coastal communities around the world are facing increasingly severe climate change impacts that threaten their current and future livability. To address these impacts, coastal climate adaptation projects have taken various approaches to decreasing climate vulnerability through nature-based solutions and hard infrastructure centered around minimizing stormwater flooding, coastal erosion, and sea-level rise; as well as coastal retreat programs for when vulnerabilities cannot be mitigated. While these adaptation projects are important in addressing current climate impacts, many adaptation projects run the risk of exacerbating pre-existing social inequalities and/or creating new ones. We surveyed current coastal climate adaptation projects in Canada, which include a mix of nature-based, hard infrastructure, relocation, and hybrid projects, and performed a literature review to assess adaptation projects’ potential social equity risks based on the information available. We find that all adaptation plans have the potential of generating equity risks, with different kinds of interventions potentially generating different risks, such as redirecting climate impacts to other communities, displacing communities, and promoting development in risky areas. Adaptation projects are more likely to experience maladaptive social outcomes when they are planned and implemented by people removed from the impacted communities, as this removal often creates oversights in exactly who and how people will be impacted. Maladaptive outcomes may also be the result of processing and funding limitations. Conversely, we found that there are important mediating steps that can limit or avoid maladaptive outcomes, most importantly inclusive planning processes where marginalized groups are involved in decision-making. We argue that this risk-based approach to purposely outline potential maladaptive outcomes are important to assess how adaptation projects may perpetuate the historical marginalization, dispossession, and displacement of marginalized communities. If potential risks can be outlined in advance, there are opportunities for planning processes to mitigate and avoid these risks.
1 Introduction
Coastal climate adaptation projects have increased in importance as coastal governments around the world have begun to acknowledge the impending threat climate change poses to their communities and infrastructure (Haase, 2017; Torabi et al., 2018). Coastal areas can face a broad array of climate impacts in both marine and terrestrial contexts, impacting diverse socioeconomic dimensions (Singh et al., 2019; Whitney and Ban, 2019; Singh et al., 2021). Climate adaptation projects are intended to mediate climate change impacts and reduce the risk of harm through resilience and adaptive capacity building projects (Bierbaum et al., 2013; Atteridge and Remling, 2017). These adaptation measures are most often being implemented at the regional level due to the intimate and local nature of climate change impacts (Bierbaum et al., 2013). For coastlines specifically, climate adaptation measures aim to address stressors such as sea-ice changes, storm surge, sea-level rise, flooding, erosion, and habitat loss (Gibbs, 2015; Valente and Veloso-Gomes, 2019). These adaptation measures range from small-scale nature-based solutions (NbS) such as urban rain gardens and shoreline restoration, to larger hard infrastructure projects including sea walls, retrofitting dikes, and sewage system changes (Bierbaum et al., 2013; Gibbs, 2015; Valente and Veloso-Gomes, 2019).
While adaptation projects are necessary to maintain the livability of coastlines, the need to act and respond to climate threats quickly can sometimes create oversights in social equity priorities leading to maladaptive outcomes (Thomas and Warner, 2019; Shokry et al., 2021). These are unintended and often second-order effects of climate adaptation. “Second-order” effects are effects that are the result of the adaptation to direct climate impacts (Birkmann, 2011). For example, the implementation of seawalls often redirects the hazards of increased swell and storm surge to neighboring regions, and if seawalls are designed to protect affluent areas, these adaptation measures may simply displace and amplify those threats to less affluent areas, causing a second-order effect (Thomas and Warner, 2019). Specifically, when actions intended to reduce vulnerability to climate change actually increase the vulnerability or exposure of some groups while protecting others (increasing inequities), these second-order effects are referred to as maladaptations (Barnett and O’Neill, 2013; Macintosh, 2013).
These maladaptive outcomes can have both short and long-term impacts, whether they are intentionally or unintentionally constructed (Atteridge and Remling, 2017). Negative social equity outcomes from maladaptations can arise from the adaptation project directly, including through the planning or development process, or through more indirect causation of the project interacting with pre-existing inequities in society. These consequences often negatively impact historically marginalized groups the most; groups that are disadvantaged politically, socially, and economically (Thomas and Warner, 2019). Here, we focus on issues of environmental justice (including climate justice) as it pertains to historically marginalized groups when using the term equity.
These marginalized groups are already considered more vulnerable to climate impacts than non-marginalized groups, meaning that when adaptation projects result in maladaptation outcomes, the vulnerability of marginalized populations and their susceptibility to extreme climate events can be increased (Atteridge and Remling, 2017). For example, the process of re-valuing homes and neighborhoods for tax and asset assessments based on an assessment of risk exposure to climate impacts can lead to a displacement of marginalized groups from these residences. In some cases, this manifests in areas previously deemed to be of ‘low market value’ previously, (such as residences further from the coast line), that are marketed as having a lower risk exposure to climate change. This switch in land valuation, coupled with an increase in development in these areas, often encourages wealthier residents to buy up land and can result in the previous renters, homeowners, and businesses to be bought out and displaced into more affordable areas. Unfortunately, this process can, and in many places has, resulted in those displaced communities residing in high climate risk areas that have been devalued due to their proximity to the climate threat (Planas-Carbonell et al., 2023; Thomas and Warner, 2019; Shokry et al., 2021).
Historically and presently, economic and ethnic minority groups have been explicitly excluded from climate adaptation opportunities, as projects have often been specifically constructed to protect the elite at the expense of these minority groups (Thomas and Warner, 2019). Even when projects are not intentionally constructed to disadvantage marginalized communities, social consequences may still arise. These maladaptive outcomes are exacerbated by the disconnect that often exists between the groups/organizations proposing adaptation measures and the people who are the most affected by the climate stressor or project, which is why community engagement and collaboration in climate adaptation projects is of utmost importance for ethical and sustainable development (Crosman et al., 2021).
In the past, maladaptation literature has focused predominantly on ecological impacts of hard infrastructure, while social, cultural, and economic impacts have been far less problematized (Atteridge and Remling, 2017). There have been scholars conducting research that highlights some of the equity consequences of NbS, specifically green infrastructure and restoration projects, especially in coercive or non-participatory settings, but the scope is limited to these project types (e.g. Shokry et al., 2021; Planas-Carbonell et al., 2023). Recent literature has also promoted a risk-based planning approach to prevent and manage against maladaptation by first forecasting the potentials for projects to generate or reproduce inequalities (Singh et al., 2023). As a risk-based approach focused on forecasting inequities to plan against these potentials, this approach is not predictive but seeks to identify possible adverse outcomes to aid in planning efforts so they may be avoided. Once the potentials are identified and outlined, they may be considered in planning and appropriate avoidance and other mitigation strategies may be considered. While this approach has been developed and trialed on individual interventions in coastal and marine policy, we expand on its application to characterize and evaluate a population of interventions, including their most frequent implementation strategies and potential maladaptive consequences.
To help develop this emerging risk-based planning perspective, this paper aims to explore the connection between regional Canadian coastal adaptation projects and the pre-existing literature on negative social equity consequences of similar adaptation interventions. In doing so, this paper will advance the risk-based planning approach of anticipating potential inequities of adaptation interventions so they may be planned against.
2 Background
A social equity focus has been integrated into the climate adaptation discourse in Canada, and has been included as a central goal in building collective adaptive capacity by the federal government (Government of Canada, 2023). The Canadian National Adaptation Strategy recognizes the potential for adaptive projects to reproduce existing inequalities and aims to uphold the mantra of ‘not leaving anyone behind’ in these transitions (Government of Canada, 2023). While these statements are a step in the right direction, adaptation projects in Canada are not immune to reinforcing the kinds of harmful impacts they aim to plan against. Even when social equity and inclusion is accounted for in planning processes, unintended negative consequences may still arise. This is due to our inability to accurately predict how multifaceted processes will be impacted by human actions, limitations in project logistics such as implementation and monitoring, and due to unacknowledged power imbalances that are the result of historical inequalities (Ribot, 2022). That is, while climate adaptation projects are often intended to help address environmental justice (and especially climate justice) concerns, their implementation can re-entrench environmental justice concerns unintentionally (Singh et al., 2023).
In the context of Canada there are multiple groups of peoples who can be considered marginalized, and who are impacted by the phenomenon sometimes known as “cumulative advantage/disadvantage,” whereby historic inequities shape the capacity and power of groups to benefit in the future disproportionately (Blank, 2005). To understand the ways certain people or communities are marginalized, we draw from the Government of Canada’s Gender-based Analysis Plus (GBA Plus) framework, which analyzes potential vulnerability through the intersection of multiple aspects of identity. These intersections include religion, age, disability, gender, geography, culture, income, sexual orientation, education, sex, language, and ethnicity or race (Government of Canada, GBA Plus). Understanding these different intersections of identity, and including them in assessment of planning, development and management practices, is a commitment across Canadian government departments and initiatives intended to aid in policy, program, and project planning in order to ensure that marginalized voices are considered and included in all aspects of project development. As stated by the Government of Canada, “Without GBA Plus, we risk missing or misreading the experiences of a significant portion of the Canadian population and, as a consequence, risk developing policies and initiatives that can inadvertently increase inequalities” (Government of Canada, GBA Plus).
It is critical to note that many historical inequalities, including the marginalization and dispossession of Indigenous peoples, are unique to settler colonial states such as Canada, and thus critical to include in risk-based assessments. The marginalization of Indigenous peoples has been foundational to the construction and maintenance of the nation state of Canada, and has lasting effects that shape contemporary inequities (Barker, 2009; Paquette et al., 2015). The marginalization and dispossession of Indigenous peoples in Canada continues despite the recognized special status of Indigenous peoples by the Crown in the Constitution Act, 1982. In Section 35 of the Constitution Act, 1982, the Crown recognizes and affirms Indigenous peoples Aboriginal and treaty rights (Ariss et al., 2019). Through subsequent court decisions, the recognition and affirmation of these rights requires the Crown to act honorably in its relationships with Indigenous peoples (Ariss et al., 2019). This duty to act honorably includes the responsibility and legal requirement to consult and accommodate Indigenous Nations any time there is a resource or development project that might impact the exercise of their Aboriginal or treaty rights (Ariss et al., 2019).
While many sustainable development and climate adaptation initiatives are led by organizations who want to benefit marginalized groups, the organizations often are not accountable to these groups in a meaningful way. Instead, they are often accountable to funders socioeconomically removed from the communities impacted (Crosman et al., 2021). Regardless of how the Canadian government frames adaptation projects as being mindful of historical and current inequalities, or positions itself as working toward a more sustainable and equitable future, those statements may not reflect the current realities of how Canada benefits from, and capitalizes on, power asymmetries. Most climate adaptation cases fail to acknowledge or address these longstanding power imbalances, not only with marginalized ethnic and cultural groups, but also with historical inequalities in class, gender, age, ability, and/or sexuality (Shokry et al., 2021).
3 Methods
Our research approach began with a database scan of Canadian adaptation projects, followed by a literature review focused on identifying potential maladaptions from these types of adaptation projects. We conducted a survey of potential social maladaptations from climate adaptation projects based on the current adaptation interventions being/having been implemented along Canada’s coastline. The Canadian adaptation cases were categorized by type of intervention. While frameworks of adapting to climate impacts exist which categorizes adaptation projects based on whether they protect, accommodate, or retreat (PAR framework) from climate impacts, we chose not to follow these existing frameworks. Frameworks such as PAR are not intended to forecast maladaptation from projects, and in order to understand unique maladaptive impacts from different project types we instead chose to categorize based on the kind of intervention they had to address climate impacts (Dronkers and Mulder, 1990). Using this list of adaptation types, we conducted a literature review focused on identifying the different social equity impacts reported from similar interventions globally. A corresponding list of potential social equity impacts was generated related to the adaptation categories. From this review, we developed conceptual models (called “impact diagrams”) of potential maladaptations for each Canadian case. We assessed these project types using a social equity lens, to identify the potential social equity impacts of different adaptation projects. We then coalesced the individual cases into broader categories of adaptation types and impacts, finishing with the creation of aggregate impact diagrams. The following diagram provides a visual overview of our methods approaches, and the following sections provide more details for each step of the process. See Figure 1 for a visual overview of our methods.
Figure 1

Overview of our methods to characterize potential maladaptations from coastal climate adaptation projects in Canada.
This analysis is not predictive – that is, it is not intended to identify likely consequences of the adaptation measures – but follows a risk-based assessment focused on potential inequities that may manifest from the proposed climate adaptations in Canada. We wish to explore the potential for negative equity consequences of adaptation projects based on precedence from recorded cases going through similar planning/implementation processes.
3.1 Step 1: Canadian adaptation case databases
We began our research by examining the current coastal adaptation projects underway in Canada through online databases. These databases include the Canadian Changing Climate Map (2024); Nature Canada (2024), and the Federal Climate Map (2024), among others (see Data Sheet 1 in the Supplementary Material). The accessible information for each case varied based on project proponent, project stage, and database used. For many cases, contextual information on the project was obtained through the project’s website, often found through the Canadian databases. Information from each case was documented, such as the location, description, and intent of the project; the proponents and stakeholders, along with any community participation/collaboration efforts; details of the planning, implementation, and monitoring processes; who the project is aiming to project, and who/what is being left out. There are some limitations to the amount of information we were able to obtain from these sources. For one, many cases did not explicitly state if they did or did not engage in Indigenous consultation, or community engagement efforts. We noted the absence of direct language around community/Indigenous engagement as a potential for those projects to deprioritize those actions within the project processes, conforming to our approach to document potential impacts and err on the side of forecasting harms. However, the information provided was not consistently sufficient to determine if (or to what extent) inclusive or exclusive decision-making occurred, leaving some cases with extensive project details, and others without. Secondly, the database and website information was provided by the proponents, not a third party, so the information is presumably directed in their favor. That is not to say that the information is not true, but that there may exist inherent biases and details omitted from public knowledge.
We analyzed 91 cases and categorized them based on implementation type as either action (38 cases), educational tool/workshop (8), planning to act (14), or planning to plan (27). The ‘action’ cases provided a basis for the literature review as these current Canadian adaptation measures were used as primary search terms in the research. These actions include restoration, relocation, green infrastructure, and hard infrastructure projects that all work to transform a landscape. Green infrastructure included projects such as rain gardens and planting initiatives. Hard infrastructure included engineering projects such as seawalls. Restoration was the restoration of natural habitats. Relocation involved initiatives to relocate residences and businesses from non-climate adaptive coastlines to higher elevations. These were differentiated from the educational tools/workshops that were more communication-based. The educational tools/workshops and planning-to-act cases were left out of the literature review search terms because the outcomes of educational tools can be very hard to predict, and are not always targeted to specific hazards (and are thus hard to evaluate whether they may lead to specific maladaptations). We also chose not to focus on projects in the planning to act, or planning to plan stages, as they are often vague and lack specific operational components to evaluate their potentials for maladaptation.
3.2 Step 2: Literature review on negative social impacts of these types of climate adaptation measures
Following the identification of adaptation projects in coastal Canada, a literature review was conducted to find potential maladaptations related to the Canadian climate adaptation measures. We used search terms such as dune restoration, community rain gardens, dike realignment, and relocation; as well as broader categories of adaptation such as green infrastructure/nature-based solutions and hard infrastructure that were present in the Canadian databases. These adaptation measures were searched along with various key words and phrases around maladaptation through the Web of Science and Google Scholar Databases, such as “social impacts of :” (see Supplementary Methods in the Supplementary Material File “Table 1” for list of search terms). Articles were chosen by reviewing abstracts and text searches for phrases that clearly related to social impacts, rather than only ecological impacts. Further, there was an intention to focus on negative social consequences related to adaptation, which greatly narrowed the results, because of our approach of forecasting harms in order to aid in planning against them.
The review left us with 19 articles that discussed the negative social impacts associated with the implementation of a climate adaptation project (see Data Sheet 2 in the Supplementary Material). Scholarly articles related to social equity impacts of climate adaptation, especially nature-based methods, proved to be a slim category of study after filtering out papers that did not focus on socio-political or economic consequences of these adaptation measures. However, the 19 articles chosen outlined specific contexts in which social maladaptations, or unintended consequences, occurred due to climate adaptation projects. There was a greater focus on ensuring the articles contained information on similar adaptation methods to the Canadian cases, instead of focusing only on articles specific to Canada or the coastline. The articles were based in various geographical locations such as India, North America, Australia, Europe, Africa, and South America (see Supplementary Table S1 in the Supplementary Material for a summary of the literature connecting adaptation measures to maladaptations, and where these studies were located). Our inclusion of articles with cases all over the world reflects our approach to forecast potential maladaptations. While some cases are from outside Canada, they represent cases that may be experienced in Canada, either because of shared sociopolitical contexts (such as issues of colonial dynamics or gentrification) or simply in order to highlight potential but unlikely cases - following planning for “worst case-scenario” (Singh et al., 2023).
Nine articles discussed the impacts of hard infrastructure approaches, for example sea walls, microgrids, and dike projects. Another nine articles focused on the impacts of NbS like urban green spaces, living shorelines, and restoration projects. The remaining three articles focused on the realities of retreat as an adaptation measure, through buy-out policies and community relocation efforts. The information from the literature review was then organized into a spreadsheet, recording adaptation measure, and associated social/socio-ecological impacts, along with important contextual information to explain the correlation.
In order to systematically categorize the impacts identified in the 19 articles, we took guidance from theoretical literature to conceptualize how maladaptation and second-order effects emerge through adaptation projects, and to categorize these impacts. These articles include Singh et al. (2023) work on developing an inequity assessment framework for planning coastal conservation projects, which aided in our understanding of differential advantage across climate adaptation; Cretney (2014) on the concept of socio-ecological resilience which aided in applying a critical lens of who/what is being protected and why in adaptation processes; Ribot (1995; 2022) on vulnerability and structural violence which further formed our understanding of pre-existing social vulnerabilities and inequalities across groups and how adaptation measures may or may not exacerbate these issues. These theoretically rich articles shared similar terms and concepts with the literature review cases. Some of them also described similar phenomena, such as the process of shifting climate threats from one population onto another, which correlated to the descriptions of “threat displacement” (Thomas and Warner, 2019) and “redistributing vulnerability” (Atteridge and Remling, 2017) in the respective literature review cases. We chose six categories of social equity consequences based on these theory articles and the descriptions of impacts from the literature review, coding similar processes/terms into singular categories of impact. Only one member of the team conducted the coding to ensure consistent categorization, but coding categories and approach was agreed on by two members of the author team.
We recorded prominent pathways that maladaptions materialize from this literature search, as defined by their frequency and study focus, to ensure substantial precedence for the relation between adaptation measure and impact. The general impact categories we characterized are gentrification, displacement/restriction, spatial inequality, development in high-risk areas, threat displacement, and path dependency (Table 1). While we acknowledge the multifaceted and intersectional pathways of social equity impacts and how they interact with each other, we separated them in this study to better understand which impacts are generated more directly by certain projects, understanding that these impacts can generate secondary effects as a result. A further discussion and explanation of the impacts of adaptation measures can be found in the Supplementary Methods found in “Table 1” of the Supplementary Material.
Table 1
| Social Equity Risk | Definition |
|---|---|
| Gentrification | the process of an area (often low-income urban areas) being changed physically and demographically by new developments/infrastructure that encourages wealthy populations to move in. These processes displace existing communities by increasing the market value of the land, outpricing the existing owners (Haase, 2017; Planas-Carbonell et al., 2023). |
| Displacement/Restriction | the process of communities being physically removed from a space; forced into less climate-adaptive regions and/or restricted from livelihood practices and/or culturally important areas (Yarina et al., 2020; Nunn et al., 2021). |
| Spatial Inequality | the unequal distribution of something across different geographic areas/regions. In the case of climate adaptation, spatial inequality is the unequal distribution of climate vulnerability across space in conjunction with the unequal distribution of access to resources and services that can exacerbate or mediate this vulnerability (Loughran and Elliott, 2019). |
| Development in High-Risk Areas | the process of increasing development in areas that are at high-risk of extreme climate events, especially areas that are predicted to become increasingly more at risk in the future. These developments typically emerge from a false sense of security with past climate adaptive projects that have been known to fail, like sea walls (Torabi et al., 2018). |
| Threat Displacement | the process of displacing/distributing climate threats from one area/group to another. This process redistributes the climate risk off the affected region, onto a neighboring/adjacent region, to bear the brunt of the impact (Thomas and Warner, 2019). |
| Path Dependency | the phenomena of the way past actions or events constrain future options for action (Sherren et al., 2021). In terms of climate adaptation, many past projects, such as sea walls and dams, have constrained the possibilities of water management in those areas to hard infrastructure solutions. Politically, the structure of operations can also constrain future options of the potential to create different futures that are not predicated on social injustice (Macintosh, 2013; Sovacool and Linnér, 2016). |
Defining each Social Equity Risk.
3.3 Step 3: Reassess Canadian cases under lens of social equity impacts from literature & create impact diagrams for each case
We recorded social equity impacts onto the 38 existing Canadian coastal adaptation ‘action’ cases. Through cross-referencing literature data, and the Canadian case information, a potential impact diagram was created for each case. Each impact diagram was a pathway-of-effects model (Murray et al., 2016; Singh et al., 2017) with the climate stressor driving the adaptation measure and resulting in a potential social equity impact. There are also potential mediating and exacerbating variables that can enhance or diminish the chance and magnitude of the social equity impact, respectively. We coded our results according to predefined structure of pathway-of-effects modeling and validated coding categories and structure across the authors of this article. The structure for each impact model is shown in Figure 2.
Figure 2

Impact Diagram Model – Climate Stressor instigates an Adaptation Measure, the star represents any Mediating Variables in the planning, implementation, and monitoring stages that would mediate potential negative social impacts, the red hexagon represents any Exacerbating Variables that would exacerbate the potential for social harm. The Adaptation Measure is connected by an arrow to the Potential Social Equity Impact.
The impacts were categorized based on the results of the literature review, and applied based on risk factors that lead to these impacts: for example, who the project is aiming to protect, and who is seemingly excluded from decision-making or left unprotected geographically (Singh et al., 2023). These contextual risk factors of how each case managed differential vulnerability were laid out in each diagram as either a mediating or exacerbating factor for social equity risks. These risk factors were taken directly from the case database and backed up by the literature to give precedence for a potential impact to occur due to similar projects and/or processes. Mediating factors were determined to include any aspect of the planning, implementation, or monitoring stages that could potentially mediate negative social impacts, such as community engagement and education efforts, and collaboration with impacted populations (Atteridge and Remling, 2017). Exacerbating factors were determined to be aspects of the project that could increase the risk of negative outcomes. For example, neglecting effected marginalized communities in any stage of the project; explicitly planning to protect high-capital areas/infrastructure over vulnerable residential areas; or projects that require individuals to pay for their own climate proofing infrastructure which ties socio-economic status to climate vulnerability, are all factors that can lead to maladaptation (Haase, 2017; Sovacool and Linnér, 2016).
3.4 Step 4: Coalesced individual cases into broader categories of adaptation and impact
While the individual cases generated a wider and more specific variety of potential impacts, the final diagrams use the generic categories of impact developed from the literature review to aid in generalization (Table 1). These impacts are development in high-risk areas, spatial inequality, gentrification, displacement/restriction, path dependency, and threat displacement. For example, educational and physical accessibility inequality are represented within spatial inequality, entrenchment is encompassed within path dependency, and false sense of security is encompassed within development in high-risk areas as an initiator of development in disaster prone areas.
3.5 Step 5: Aggregate impact diagrams
After an impact diagram was made for each case, we created aggregate diagrams that generalized potential impacts based on climate driver and adaptation type across cases. We grouped the diagrams together based on climate stressors, to show which climate stressors are being adapted to, narrowing the focus to flooding, erosion, sea-level rise, and biodiversity loss, as all cases fell under at least one of these stressors. Because these diagrams were more general and lacked context specificity, these aggregate diagrams lack the mediating and exacerbating variables.
4 Results and discussion
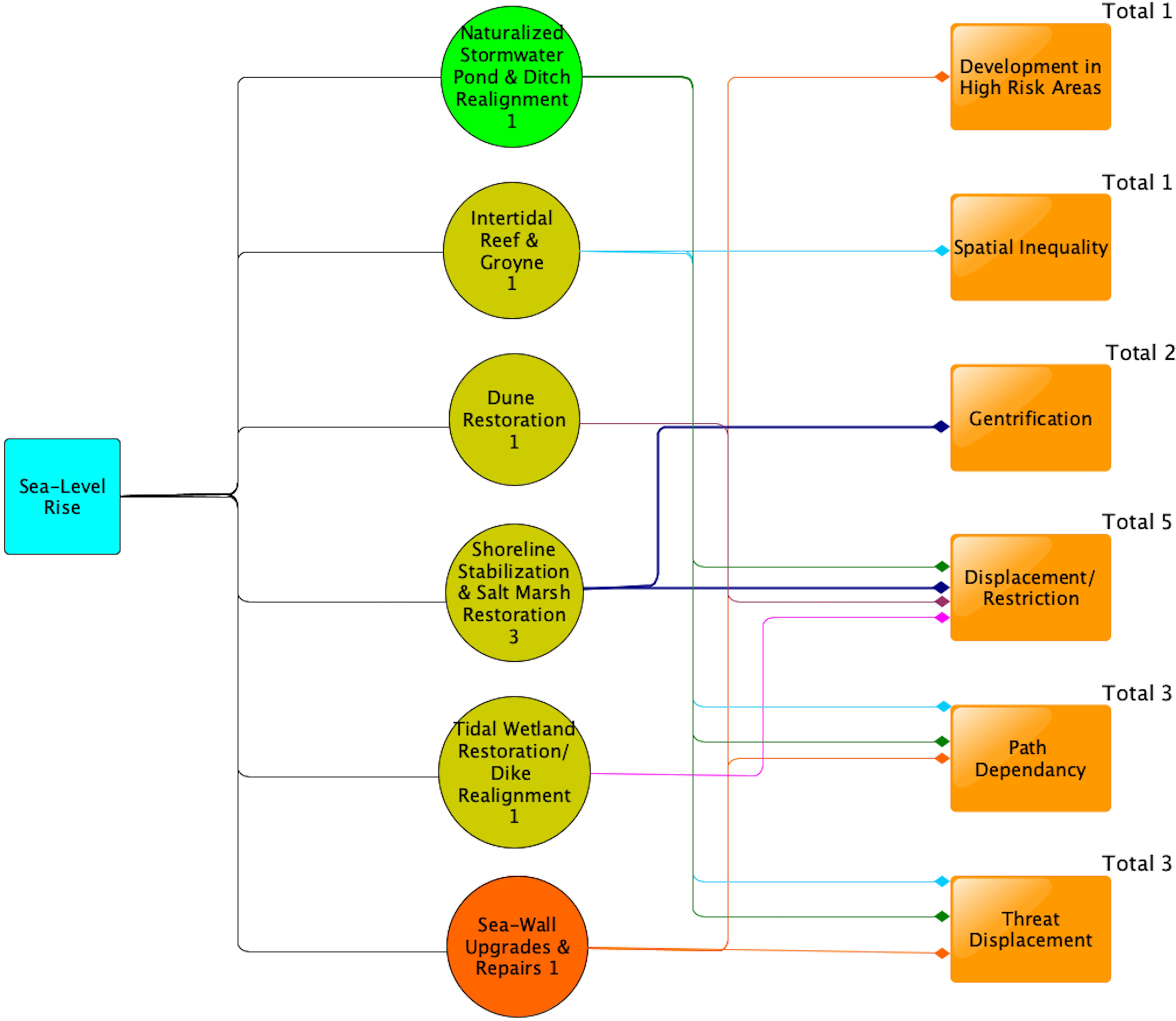
The adaptation projects we recorded along Canada’s coastline were reported to respond predominantly to flooding as the most frequent climate stressor (29 instances, Figures 3–5), followed by erosion (16 instances, Figure 6), sea-level rise (8 instances, Figure 7), and biodiversity loss (4 instances, Figure 8). Many cases were reported to respond to a combination of these climate stressors due to the cumulative impact these stressors have on the health of coastal cities and ecosystems. For instance, flooding is often exacerbated by sea-level rise that in turn contributes to erosion. We found that environmental restoration and green infrastructure were the most frequently proposed adaptation measures (17 and 16 cases, respectively), while hard infrastructure, relocation, and a hybrid adaptation measure were less frequently proposed (3 cases, 1 case, and 1 case, respectively). These different adaptation styles were proposed to deal with different climate impacts, though some climate impacts (such as flooding) seem to be targeted across adaptation types (Table 2).
Figure 3

Flooding adaptation by green infrastructure. These impact diagrams show what kinds of interventions are being implemented to address each climate stressor, and the potential social equity consequence of each intervention. The climate stressor is connected to all adaptation measures in the diagram as the driving force of intervention. The adaptation cases are in the center of the diagrams and further separated by adaptation type: Green Infrastructure, Restoration, and Hard Infrastructure/Hybrid/Other. This categorization is represented by color; green nodules represent green infrastructure projects, yellow/green represents restoration, and orange, brown, and purple represent hard infrastructure, hybrid, and relocation, respectively. The amount of adaptation cases in each nodule is represented by the number within the circle and through the thickness of the arrows connecting the intervention to the potential impact nodules. The thicker the lines are, the more cases are represented to have potential impacts associated with that intervention. The potential impact nodules are colored bright orange and are situated on the furthest right of the diagrams. The number of cases associated with them in each diagram is depicted in the ‘total’ above each impact nodule.
Figure 4

Flooding adaptation by environmental restoration. The same description of the diagram in Figure 3 applies here.
Figure 5

Flooding adaptation by hard infrastructure, relocation, and hybrid projects (a hybrid of different project types). The same description of the diagram in Figure 3 applies here.
Figure 6

Erosion adaptation by green infrastructure and restoration projects. The same description of the diagram in Figure 3 applies here.
Figure 7

Sea-level rise adaptation by green infrastructure, restoration, and a hard infrastructure project. The same description of the diagram in Figure 3 applies here.
Figure 8

Biodiversity loss adaptation by environmental restoration projects. The same description of the diagram in Figure 3 applies here.
Table 2
| Intervention Type | Number and Type of Adaptation Measure (frequency of cases in each adaptation measure in parentheses) | Responding to Climate Stressor | Potential Maladaptation Risk |
|---|---|---|---|
| Green Infrastructure | Naturalized Stormwater Ponds (3) with 1 including Ditch Realignment | Flooding, Sea-Level Rise | Threat displacement, displacement, development in high-risk areas, path dependency, and gentrification |
| Green Infrastructure | Tree & Shrub Planting (2) | Flooding, Erosion | Development in high-risk areas, gentrification, spatial inequality, and displacement |
| Green Infrastructure | Rain gardens (7), Rain gardens & Rain barrels (2), and Community green roof (1) | Flooding | Gentrification, spatial inequality, displacement, and development in high-risk areas |
| Green Infrastructure | Wetland sewage treatment (1) | Flooding | Displacement |
| Restoration | Living Shoreline (5) | Flooding, Erosion | Displacement, gentrification, spatial inequality |
| Restoration | Salt Marsh Restoration/Shoreline Stabilization (5) | Flooding, Erosion, Sea-Level Rise | Gentrification, displacement, spatial inequality |
| Restoration | Dune Restoration (3) | Erosion, Biodiversity Loss, Sea-Level Rise | Displacement, spatial inequality |
| Restoration | Marine Riparian Restoration (1) | Erosion, Biodiversity Loss | Displacement |
| Restoration | Tidal Wetland restoration & dike realignment (1) | Flooding, Sea-Level Rise, Erosion | Displacement |
| Restoration | Intertidal reef & groyne structures (1) | Flooding, Erosion, Sea-Level Rise | Spatial inequality, path dependency, threat displacement |
| Restoration | Eelgrass Restoration & Artificial Reef Domes (1) | Biodiversity loss | Displacement, path dependency |
| Hard Infrastructure | Sewer Replacements (2) | Flooding | Spatial inequality, path dependency |
| Hard Infrastructure | Seawalls and Upgrades (1) | Flooding, Sea-Level Rise | Development in high-risk areas, path dependency, threat displacement |
| Hybrid | Berm & Backflow Valve (1) | Flooding | Path dependency, threat displacement |
| Relocation | Relocation (1) | Flooding | Displacement, spatial inequality |
Types of Interventions, which stressors they are responding to, and what social equity risk they are potentially generating/contributing to.
The number of cases of each adaptation type are presented in the second column next to the specific adaptation measure.
Further, we found that there is overlap in the types of interventions Canada is using to adapt to each climate stressor (Supplementary Table S2 in the Supplementary Material). We found no climate stressor that is only addressed through a single adaptation action, indicating that there may be a variety of options to address each climate impact. Most of the adaptation measures being implemented in Canada for coastal adaptation are under Green Infrastructure or Restoration, making up 86% of all action cases in our study. We categorize both of these adaptation approaches as NbS (Shokry et al., 2021).
We determined that most adaptation measures, apart from two restoration cases, have the potential to generate multiple maladaptation impacts. The multitude of potential impacts is due in part to the interconnected nature of these impacts, as the presence of one often generates another as a secondary effect.
Overall, green infrastructure projects were the most frequently proposed or implemented adaptation actions. As a direct consequence, they also have the potential to generate the largest number of equity risks, as well as the greatest diversity of equity risks, across Canada’s coasts (Table 3). We note that this is a reflection of how frequent green infrastructure projects are planned for Canadian coasts relative to other adaptation measures. Based on our data, the most frequent maladaptations green infrastructure projects may potentially lead to or contribute to are gentrification, followed by spatial inequality and displacement largely through secondary effects (Figure 3, Table 3). These maladaptive effects of green infrastructure are noted in the wider literature (Haase, 2017; Herbst et al., 2023; Planas-Carbonell et al., 2023; Shokry et al., 2021). Displacement is the most frequent potential maladaptation for Restoration cases, due to the nature of restricting areas for restoration work, with gentrification and spatial inequality as possible secondary effects (Figures 4, 6, 7, 8; Table 3). The potential for restoration to contribute to displacement is documented in the broader literature (Shokry et al., 2021).
Table 3
| Potential Equity Risk | Green Infrastructure | Restoration | Hard Infrastructure/ Hybrid | Relocation |
|---|---|---|---|---|
| Gentrification | 12 | 7 | 0 | 0 |
| Spatial Inequality | 6 | 7 | 1 | 1 |
| Displacement | 6 | 9 | 1 | 1 |
| Development in High-Risk Areas | 3 | 1 | 1 | 0 |
| Threat Displacement | 2 | 1 | 2 | 0 |
| Path Dependency | 1 | 3 | 2 | 0 |
Identified risk pathways and frequencies for each intervention type.
This table helps to discern which potential maladaptations are most at risk of being generated by current adaptation projects along Canada’s coastline (n = 38 adaptation projects).
Hard Infrastructure/Hybrid projects, from the three cases in our study, can potentially generate threat displacement and path dependency risks, along with development in high-risk areas, displacement, and spatial inequality (Figures 5, 7; Table 3). That is, through the development of hard infrastructure, potential maladaptations include redirecting threats to other areas (potentially impacting marginalized communities) redistributing risks around the landscape. Hard infrastructure can also “lock-in” development pathways, and potentially encourage development in high-risk areas if people underestimate climate hazards because of the existence of the hard infrastructure - a phenomenon known as the “levee effect” (Ding et al., 2023). These kinds of impacts from hard infrastructure are well documented in the broader literature (Sherren et al., 2021; Macintosh, 2013; Nunn et al., 2021; Torabi et al., 2018). The highest frequency for equity risks around the singular Relocation case are displacement and spatial inequality (Figure 5, Table 3). Displacement and spatial inequalities are also noted in the broader literature around relocation, as the residents being relocated are inherently being displaced (even when that displacement is necessary), and often displace the established communities that they relocate to (Nunn et al., 2021; Loughran and Elliott, 2019). We stress however, that while these are frequencies of risks that may be produced from climate adaptation projects, they do not necessarily correspond with the importance of any given risk, nor are we suggesting these potential risks definitively outweigh adaptation benefits.
Our results identify several important considerations to be included when assessing adaptation projects from a risk-based approach. First, we find that the type of adaptation project chosen could be an important planning consideration, since we found no climate impact that is only addressed by a single type of adaptation. This means that there is some flexibility in choosing an adaptation approach, and therefore different adaptation options can be considered to address specific climate concerns, while also assessing potential maladaptive outcomes.
Second, we find that most adaptation measures in Table 2, apart from two restoration cases, have the potential to generate multiple maladaptation impacts. We found that all projects except two (Community Freezer Programs in Nunatsiavut and Dune Restoration - Christmas Trees)1 had clear equity risk from maladaptation (see Supplementary Figures S4 and S6 in “Table 1” of the Supplementary Material). We identified a variety of equity risks that may occur across the adaptation projects that could result in maladaptation impacts, including gentrification, displacement, spatial inequality, cultural/public restriction, path dependency, reproducing colonial power dynamics, threat displacement, cultural/public access change, false sense of security, construction pollution, increased development in high-risk areas, elite fortification, accessibility inequality, impacting Indigenous livelihoods, food security, public concern, educational accessibility inequality, entrenchment, and class divide on public engagement/collaboration inequality.
While adaptation measures can drive these maladaptive outcomes, it is important to remember that these effects are caused by a combination of hazards and exposure of specific groups, partly as a result of social institutions and structures preexisting in society that create an unjust foundation for maladaptation to occur (Shokry et al., 2021; Planas-Carbonell et al., 2023). For example, the process of gentrification is made possible through the social institution of commodified housing in a capitalist market that positions housing as a form of capital, and not a human right, and is historically embedded in parallel systems of racism and heteropatriarchy (Haase, 2017; Shokry et al., 2021). While it is not expected for individual adaptation projects to transform all unjust social systems, it is important for project planners to acknowledge the intersectional ways in which groups are disadvantaged, and to be accountable for how their project may exacerbate or mediate those inequalities. Climate adaptation projects operate in a broader context of historically entrenched inequities and, without intentionally addressing and adjusting for these realities, can reinforce and exacerbate inequalities within and between vulnerable communities (Shokry et al., 2021; Planas-Carbonell et al., 2023).
Planning to prevent maladaptation through proactively identifying risks will require a consideration of how projects will interact with current and historical inequalities and injustices of a space overtime (Singh et al., 2023). Because of the dynamics of cumulative advantage and disadvantage, whereby past disparities influence future conditions and entrench inequities, climate adaptation projects may contribute to maladaptive outcomes and entrench inequities (Sherren et al., 2021). A broad consideration of existing inequities can also allow for an explicit consideration of unintended but somewhat predictable outcomes. Gentrification for example, is typically preceded by the displacement of a group of people from a space, and can work to further process spatial inequalities and threat displacement (Haase, 2017). In this context, well-meaning green infrastructure projects may contribute to the displacement of the poor and bring in wealthier communities and investors, especially in contexts of already strained housing markets (Planas-Carbonell et al., 2023). This may be especially important where projects are planned to protect and buffer existing systems, or only consider biophysical impacts without the broader economic and political contexts (Shokry et al., 2021; Gemenne et al., 2014). The geographic separation of classes can further be exacerbated by the prioritization of NbS in wealthier areas, reinforcing the spatial inequality of adaptation opportunities (Shokry et al., 2021). Spatial inequalities make threat displacement more likely, as some regions are prioritized for adaptation over others, while simultaneously diverting climate threats onto less ‘valuable’ regions (Atteridge and Remling, 2017).
We found that almost every case had exacerbating or mediating variables that could enhance or dampen the potential for projects to contribute to or re-entrench inequities. As projects operating in contexts of cumulative advantage and disadvantage, the mediating and exacerbating variables were largely found to be focused on the inclusion (or exclusion) of historically marginalized groups. We found that important mediating variables often involved high levels of participation in democratic decision-making processes – including the people who are and will be impacted by a project. Relatedly, many exacerbating variables are often related to a lack of meaningful engagement and shared leadership, and/or a lack of capacity that could help with this engagement (Supplementary Table S3 in the Supplementary Material). Through explicit consideration of maladaptive second order effects – the consequences of acting against climate impacts – we suggest that adaptation can more meaningfully address sustainability and equity outcomes. Doing so can benefit from processes explicitly designed to search for these unintended effects, but are likely to benefit from input from a wide range of actors who may face consequences (Atteridge and Remling, 2017). Importantly, because of the dynamics of cumulative advantage and disadvantage, the early stages of planning influence later stages of a project, further underscoring the importance of inclusive decision-making at every stage of the project (Singh et al., 2023).
It is important to note that the data emerged from a small sample size of coastal adaptation interventions currently in the implementation and monitoring stages of their projects. This focus has limited our scope to what is currently in action, and not what has already been implemented in past years, or is in the planning stage, along Canada’s coastline. Due to this focus, there were only three hard infrastructure cases, one hybrid case, and one relocation case in the database to include in this study, with the remainder of cases being NbS. The low frequency of impacts these interventions have generated does not reflect the severity or likelihood of potential risk these projects may have. Similarly, the high frequency of green infrastructure and restoration interventions potentially leading to gentrification, displacement, and spatial inequality does not mean NbS are more likely to generate these impacts than hard infrastructure interventions. These tables are not intended to rank the probability of risk for each adaptation measure against each other, but to consider the risks that may be generated within each adaptation measure. These results are important to encourage consideration of specific social impacts from these climate intervention projects. Further, any impacts that do emerge from these interventions will depend on dimensions of vulnerability and exposure. If a project is planned and implemented in a way that ensures no one is exposed or made more vulnerable to these risks, then maladaptation can be better mitigated (Ribot, 2022).
In regard to the aggregation of our case studies, we have been able to apply the methods at the level of specific cases as well as at larger scales, aggregating impact-pathways across cases. While aggregation allowed for some consideration of the diversity and likelihood of impacts, it also necessarily limited the role of mediating and exacerbating factors that affect risk at a site level. We recommend that planning processes consider both scales into account where possible. The mediating and exacerbating factors present in the individual cases can aid in the conceptual stage of how projects using the same adaptation measure could wield potentially different equity results based on the level of community involvement and engagement, transparency of their plans with the public, and who/what their project intended to protect (Taylor et al., 2022; Herbst et al., 2023).
5 Conclusion
Our study builds on and implements methods to plan adaptation interventions by first identifying potential risks so they may be considered and planned against (Singh et al., 2023). Canada has a variety of proposals for climate adaptation across its coasts, as do nations around the world. While there are a variety of climate impacts that these adaptation projects are preparing to adapt to, there are also a variety of types of adaptation approaches being utilized. Each type of adaptation project has the potential to generate adverse social equity consequences, from displacing physical impacts onto marginalized groups (threat displacement), to creating socioeconomic contexts that lead to a false sense of security because of the presence of an adaptation (development in high risk areas). Importantly, there do seem to be mediating variables that can reduce or avoid adverse effects, and we encourage future research to investigate the efficacy of these measures to reduce maladaptive risk while ensuring the benefits of adaptation.
This paper uses a risk-based assessment process to illuminate how climate adaptation projects in Canada can lead to potential negative social equity outcomes. This paper is in no way proposing a direct or inevitable causal relationship between these Canadian cases and the potential social equity impacts included in this study. And, as a case study, the results within Canada do not necessarily represent broader trends that might be found in other countries. Instead, our study serves as test for a risk-based planning tool and how it can be applied in context. Instead, our research aims to open a dialogue around social equity risk within climate adaptation, so they can be better anticipated in governance and planning processes worldwide. We argue that through understanding contextual realities of cumulative advantage and disadvantage, and assessing adaptation projects through risk-based processes, maladaptive outcomes can be better identified and mitigated against.
Statements
Data availability statement
The original contributions presented in the study are included in the article/Supplementary Material. Further inquiries can be directed to the corresponding author.
Author contributions
CP: Conceptualization, Data curation, Formal Analysis, Investigation, Methodology, Visualization, Writing – original draft. JK: Conceptualization, Data curation, Investigation, Methodology, Writing – review & editing. GS: Conceptualization, Investigation, Methodology, Project administration, Resources, Supervision, Validation, Writing – original draft, Writing – review & editing.
Funding
The author(s) declare that financial support was received for the research and/or publication of this article. The authors acknowledge support from the Nippon Foundation Ocean Nexus Center at EarthLab, University of Washington, as well as from the Natural Science and Engineering Council of Canada.
Acknowledgments
The authors thank input and feedback from the network of researchers and partners across the Nippon Foundation Ocean Nexus Center which helped enrich the ideas that went into this manuscript.
Conflict of interest
The authors declare that the research was conducted in the absence of any commercial or financial relationships that could be construed as a potential conflict of interest.
Publisher’s note
All claims expressed in this article are solely those of the authors and do not necessarily represent those of their affiliated organizations, or those of the publisher, the editors and the reviewers. Any product that may be evaluated in this article, or claim that may be made by its manufacturer, is not guaranteed or endorsed by the publisher.
Supplementary material
The Supplementary Material for this article can be found online at: https://www.frontiersin.org/articles/10.3389/fmars.2025.1483428/full#supplementary-material
Footnotes
1.^Because these projects are Inuit-led or had strong community involvement in planning, there were no clear leadership related exacerbating variables and had strong mediating variables. We do not claim that these projects will not have potential equity impacts, but rather that the literature-based precedence we used to build the impact diagrams did not document potential risks that follow the structure of these projects. There may be equity consequences not captured by our analysis, but we suggest that building these models with the communities may help determine potential equity risks.
References
1
Ariss R. Fraser C. M. Somani D. N. (2019). Crown policies on the duty to consult and accommodate: towards reconciliation? McGill Int. J. Sustain. Dev. Law Policy13, 1–55.
2
Atteridge A. Remling E. (2017). Is adaptation reducing vulnerability or redistributing it? WIREs Climate Change9, e500. doi: 10.1002/wcc.500
3
Barker A. J. (2009). The contemporary reality of Canadian Imperialism: settler colonialism and the hybrid colonial state. Am. Indian Q.33, 325–351.
4
Barnett J. O’Neill S. J. (2013). “Minimising the risk of maladaptation: A framework for analysis.” In: Climate adaptation futuresPalutikofJ.BoulterS. L.AshA. J.Stafford SmithM.ParryM.WaschkaM.et al. (Eds). UK: John Wiley and Sons, 87–93.
5
Bierbaum R. Smith J. B. Lee A. Blair M. Carter L. Chapin F. III et al . (2013). A comprehensive review of climate adaptation in the United States: more than before, but less than needed. Mitig Adapt Strateg Glob Change18, 361–406. doi: 10.1007/s11027-012-9423-1
6
Birkmann J. (2011). First- and second-order adaptation to natural hazards and extreme events in the context of climate change. Natural Hazards58, 811–840. doi: 10.1007/s11069-011-9806-8
7
Blank R. M. (2005). Tracing the economic impact of cumulative discrimination. Am. Economic Rev.95, 99–103. doi: 10.1257/000282805774670545
8
Canadian Changing Climate Map (2024). Map of adaptation actions, changing climate map. Available online at: https://changingclimate.ca/map/z=3&lat=59.707373758770345&lng=-107.89473075 (Accessed May 7, 2024).
9
Cretney R. (2014). Resilience for whom? Emerging Critical Geographies of Socio-ecological Resilience. Geogr. Comp. 8 (9), 627–640. doi: 10.1111/gec3.12154
10
Crosman K. M. Singh G. G. Lang S. (2021). Confronting complex accountability in conservation with communities. Front. Mar. Sci.8. doi: 10.3389/fmars.2021.709423
11
Ding M. Lin P. Gao S. Wang J. (2023). Reversal of the levee effect towards sustainable floodplain management. Nat. Sustainability6, 1578–1586. doi: 10.1038/s41893-023-01202-9
12
Dronkers J. Mulder J. (1990). Strategies for Adaptation to Sea Level Rise. Report of the CoastalZone Management Subgroup (Geneva: Intergovernmental Panel on Climate Change).
13
Federal Climate Map (2024). Climate action map, Government of Canada. Available online at: https://climate-change.Canada.ca/climate-action-map/App/index?GOCTemplateCulture=en-CA&zoom=6 (Accessed May 7, 2024).
14
Gemenne F. Barnett J. Adger W. N. Dabelko G. D. (2014). Climate and security: evidence, emerging risks, and a new agenda. Climatic Change123, 1–9. doi: 10.1007/s10584-014-1074-7
15
Gibbs M. (2015). Pitfalls in developing coastal climate adaptation responses. Climate Risk Manage.8, 1–8. doi: 10.1016/j.crm.2015.05.001
16
Government of Canada (2023). Canada’s national adaptation strategy. Climate change: our plan, government of Canada website. Available online at: https://www.Canada.ca/en/services/environment/weather/climatechange/climate-plan/national-adaptation-strategy/full-strategy.html (Accessed May 12, 2024).
17
Haase A. (2017). “The Contribution of Nature-Based Solutions to Socially Inclusive Urban Development– Some Reflections from a Social-environmental Perspective,” in Nature- Based Solutions to Climate Change Adaptation in Urban Areas. Theory and Practice of Urban Sustainability Transitions (Springer, Cham). doi: 10.1007/978-3-319-56091-5_13
18
Herbst R. S. Culver T. B. Band L. E. Wilson B. Quinn J. D. (2023). Integrating social equity into multiobjective optimization of urban stormwater low-impact development. J. Water Resour. Plann. Manage.149, 04023038. doi: 10.1061/JWRMD5.WRENG-5981
19
Loughran K. Elliott J. R. (2019). Residential buyouts as environmental mobility: examining where homeowners move to illuminate social inequities in climate adaptation. Population Environ.41, 52–70. doi: 10.1007/s11111-019-00324-7
20
Macintosh A. (2013). Coastal climate hazards and urban planning: how planning responses can lead to maladaptation. Mitig Adapt Strateg Glob Change18, 1035–1055. doi: 10.1007/s11027-012-9406-2
21
Murray C. C. Mach M. E. Martone R. G. Singh G. G. Miriam O. Chan K. M. A. (2016). Supporting risk assessment: accounting for indirect risk to ecosystem components. PloS One11, e0162932. doi: 10.1371/journal.pone.0162932
22
Nature Canada (2024). National project map, nature-based climate solutions (Nature Canada). Available at: https://natureCanada.ca/defend-nature/how-you-help-us-take-action/nature-based-climate-solutions/national-project-map/.
23
Nunn P. Klöck C. Duvat V. (2021). Seawalls as maladaptations along island coasts. Ocean Coast. Management vol205, 105554. doi: 10.1016/j.ocecoaman.2021.105554
24
Paquette J. Beauregard D. Gunter C. (2015). Settler colonialism and cultural policy: the colonial foundations and refoundations of Canadian cultural policy. Int. J. Cultural Policy23, 269–284. doi: 10.1080/10286632.2015.1043294
25
Planas-Carbonell A. Anguelovski I. Oscilowicz E. Pérez-del-Pulgar C. Shokry G. (2023). From greening the climate-adaptive city to green climate gentrification? Civic perceptions of short-lived benefits and exclusionary protection in Boston, Philadelphia, Amsterdam and Barcelona. Urban Climate48, 101295. doi: 10.1016/j.uclim.2022.101295
26
Ribot J. (1995). The causal structure of vulnerability: its application to climate impact analysis. GeoJournal35, 119–122. doi: 10.1007/BF00814058
27
Ribot J. (2022). Violent silence: framing out social causes of climate-related crises. J. Peasant Stud.49, 60–89. doi: 10.1080/03066150.2022.2069016
28
Sherren K. Ellis K. Guimond J. A. Kurylyk B. LeRoux N. Lundholmd J. et al . (2021). Understanding multifunctional Bay of Fundy dykelands and tidal wetlands using ecosystem services—a baseline. Facets6, 1446–1473. doi: 10.1139/facets-2020-0073
29
Shokry G. Anguelovski I. Connolly J. T. Maroko A. Pearsall H. (2021). They didn’t see it coming”: green resilience planning and vulnerability to future climate gentrification. Housing Policy Debate32, 211–245. doi: 10.1080/10511482.2021.1944269
30
Singh G. G. Cottrell R. S. Eddy T. D. Cisneros-Montemayor A. M. (2021). Governing the land-sea interface to achieve sustainable coastal development. Front. Mar. Sci.8. doi: 10.3389/fmars.2021.709947
31
Singh G. G. Hilmi N. Bernhardt J. R. Cisneros Montemayor A. M. Cashion M. Ota Y. et al . (2019). Climate impacts on the ocean are making the Sustainable Development Goals a moving target travelling away from us. People Nat.1, 317–330. doi: 10.1002/pan3.26
32
Singh G. Keefer J. Ota Y. (2023). An inequity assessment framework for planning coastal and marine conservation and development interventions. Front. Mar. Sci.10. doi: 10.3389/fmars.2023.1256500
33
Singh G. G. Sinner J. Ellis J. Kandlikar M. Halpern B. S. Satterfield T. et al . (2017). Mechanisms and risk of cumulative impacts to coastal ecosystem services: an expert elicitation approach. J. Environ. Manage.199, 229–241. doi: 10.1016/j.jenvman.2017.05.032
34
Sovacool B. K. Linnér B. O. (2016). “Bamboo Thumping Bandits: The Political Economy of Climate Adaptation in Bangladesh,” in The Political Economy of Climate Change Adaptation (London: Palgrave Macmillan). doi: 10.1057/9781137496737_2
35
Taylor J. Levine N. S. Muhammad E. Porter D. Watson A. M. Sandifer P. A. (2022). Participatory and spatial analyses of environmental justice communities’ Concerns about a proposed storm surge and flood protection seawall. Int. J. Environ. Res. Public Health19, 11192. doi: 10.3390/ijerph191811192
36
Thomas K. Warner B. (2019). Weaponizing vulnerability to climate change. Global Environ. Change57, 101928. doi: 10.1016/j.gloenvcha.2019.101928
37
Torabi E. Dedekorkut-Howes A. Howes M. J. (2018). Adapting or maladapting: Building resilience to climate-related disasters in coastal cities. Cities72, 295–309. doi: 10.1016/j.cities.2017.09.008
38
Valente S. Veloso-Gomes F. (2019). Coastal climate adaptation in port-cities: adaptation deficits, barriers, and challenges ahead. J. Environ. Plann. Manage.63, 389–414. doi: 10.1080/09640568.2018.1557609
39
Whitney C. K. Ban N. C. (2019). Barriers and opportunities for social-ecological adaptation to climate change in coastal British Columbia. Ocean Coast. Manage.179, 104808. doi: 10.1016/j.ocecoaman.2019.05.01
40
Yarina L. Mazereeuw M. Ovalles L. (2020). A retreat critique: Deliberations on design and ethics in the flood zone. J. Landscape Architecture14, 8–23. doi: 10.1080/18626033.2019.1705570
Summary
Keywords
social equity, sustainable development, interventions, risk assessment, climate adaptation, climate justice
Citation
Potier C, Keefer J and Singh GG (2025) Potential adverse equity consequences of coastal climate adaptation interventions in Canada. Front. Mar. Sci. 12:1483428. doi: 10.3389/fmars.2025.1483428
Received
20 August 2024
Accepted
27 March 2025
Published
22 April 2025
Volume
12 - 2025
Edited by
Panagiotis D. Dimitriou, University of Crete, Greece
Reviewed by
Claudia Baldwin, University of the Sunshine Coast, Australia
Aysin Dedekorkut-Howes, Griffith University, Australia
Updates
Copyright
© 2025 Potier, Keefer and Singh.
This is an open-access article distributed under the terms of the Creative Commons Attribution License (CC BY). The use, distribution or reproduction in other forums is permitted, provided the original author(s) and the copyright owner(s) are credited and that the original publication in this journal is cited, in accordance with accepted academic practice. No use, distribution or reproduction is permitted which does not comply with these terms.
*Correspondence: Gerald G. Singh, singhg@uvic.ca
Disclaimer
All claims expressed in this article are solely those of the authors and do not necessarily represent those of their affiliated organizations, or those of the publisher, the editors and the reviewers. Any product that may be evaluated in this article or claim that may be made by its manufacturer is not guaranteed or endorsed by the publisher.