Abstract
Coral reef ecosystem plays an important role in climate change mitigation and serves as a crucial source of livelihood, particularly by providing cultural ecosystem services through tourism. Community engagement in the mitigation process is an essential factor in translating policies into action. Therefore, this study aimed to increase the capacity of coastal communities as part of efforts to sustainably manage coral reef ecosystems. To achieve this, semi-structured interviews were conducted to determine community perceptions of the current and future coral reef management. Additionally, training sessions and focus group discussions were held to enhance community capabilities. The results showed that 78% of respondents had a high knowledge level about the ecosystem function. A high perception of coral reef ecosystem management was also observed, indicating community had high expectations for improvement in Lampung Bay.
1 Introduction
The coral reef ecosystem is essential in providing a variety of services for human well-being. These include serving as a habitat for fish that can be consumed for nutrition purposes (Pauly and Zeller, 2014), reducing wave energy, and protecting against coastal flooding (Beck et al., 2018; Pascal et al., 2016), despite being a natural tourist attraction (Spalding et al., 2017). In Indonesia, there exist diverse natural wealth and maritime culture; hence, it is an important capital for the development of tourism and education (Susanto and Dharmawan, 2018). This potential, due to strategic plans, was optimized by the government through the Ministry of Tourism (Ministry of Tourism of the Republic of Indonesia, 2017). However, the rapid growth of the sector exerts considerable pressure on the surrounding environment (Farid et al., 2013; Teh, 2018). Infrastructure development and tourist activities directly affect the quality and quantity of potential marine resources at the sites, particularly the coral reef ecosystem (Burke and Maidens, 2004; Gazi et al., 2020; Pomeroy and Carlos, 2016). Marine tourism, neglectful of environmental quality, can lead to losses, rendering its activities unsustainable in the long run (Gössling et al., 2018). This shows that sustainability is the main principle in both development and management (Lück and Kóczián, 2017; Carlsen and Butler, 2011).
Sustainability depends on efforts to preserve the coral reef ecosystem, ensuring the continuous use of its potential within a given area (Burke and Maidens, 2004). This can be achieved by increasing the perception and participation of the coastal community in maintaining the tourism resources in the respective regions (Cullen-Unsworth and Unsworth, 2016). It is also important for stakeholders to develop sustainable marine tourism, such as diving, which is a government priority in increasing the foreign exchange of the country (Ministry of Marine Affairs and Fisheries of the Republic of Indonesia, 2019). In recent years, community-based coral reef management has been demonstrated to enhance reef protection by reducing destructive fishing and improving coastal livelihoods in Indonesia (World Bank, 2023). However, empirical analysis by De Clippele et al. (2023) shows that around half of Indonesia’s MPAs are projected to experience annual severe bleaching events, with socioeconomic and community-based resilience considerations still largely absent from management planning.
Organizing activities designed to the needs of the areas are necessary, specifically for dive tour guides, aimed at enhancing knowledge and abilities in managing coral reef areas (Mangunjaya and Ardianto, 2020). This ensures that tourism regions are used sustainably and can continue to function optimally in mitigating the impacts of climate change (Becken, 2019). Despite these initiatives, a critical implementation gap exists and most reef management plans lack systematic inclusion of community perspectives through qualitative and participatory methods (Amkieltiela et al., 2022). Various efforts have been made to gain sustainable tourism management in the coral reef ecosystem, including implementing the carrying capacity measures for diving spots (Adrianto et al., 2021; Naranjo-Arriola, 2021; Shokri and Mohammadi, 2021), coral restoration efforts (Brathwaite et al., 2022), and applying the Payment for Ecosystem Services concept (Brathwaite et al., 2021). However, these actions were often insufficient. Recent studies have shown that a locally devised solution for managing the coral reef ecosystem was more appropriate. This can be globally implemented by viewing the coral reef and coastal community as a social-ecological system (Suggett et al., 2023). Increasing community participation in coral reef ecosystem management necessitates careful consideration of community acceptance and support (Le et al., 2022). In this study, a conceptual model was proposed based on the coral reef social-ecological system. Development of conceptual models, particularly as a part of systems dynamics, has become a widely implemented method in coastal ecosystem management due to its capability in providing alternative scenarios for sustainable coastal ecosystem management. The use of conceptual models in identifying important factors in coral reef ecosystem management, particularly in climate change adaptation, found that poorly monitored tourism activities are a factor causing the degradation of coral reef ecosystem conditions (Hafezi et al., 2021). The use of conceptual models in the case of oil spills and their impact on coastal communities found that better disaster response coordination, increased ecosystem resilience, and economic diversification can minimize economic losses suffered by coastal communities (Mallari et al., 2024).
Community insight concerning coral reef management was collected through semi-structured interviews and focus group discussions (FGD). The use of questionnaires in the form of interviews with the coastal community aims to provide firsthand descriptions related to the condition of knowledge and dependence levels on the ecosystem (Pomeroy and Carlos, 2016). Additionally, FGD was conducted to obtain input regarding the extent of efforts from various stakeholders, forming the basis for conservation planning (Dahuri et al., 2001). Efforts to increase public awareness of the importance of sustainable coral reef ecosystems in supporting their primary livelihoods include providing training on waste management. Community-based waste management in densely populated coastal areas with various activities is expected to reduce pressure on coral reef ecosystems. Therefore, this study addresses a critical knowledge and practice gap by employing a participatory, community-centered approach to inform sustainable reef tourism management strategies. It aims to increase the capacity of the coastal community as part of efforts to sustainably manage the coral reef ecosystem.
2 Materials and methods
2.1 Location and target participants
This study was conducted in an area characterized by high dive tourism activity and significant ecological and economic value attributed to its abundant coral reef, specifically in Lampung Bay waters (Figure 1). The area supports fishing activities for coastal communities and serves as an area for shrimp farming entrepreneurs. In the Lampung Bay waters, there exist diverse groups, including dive tour guides, fishing communities, and non-governmental organizations (NGOs). This study was performed online and offline between July and September 2022. Primary data were collected through interviews using a questionnaire, followed by a focus group discussion (FGD). A purposive sampling technique was applied to recruit participants, ensuring the inclusion of individuals who directly depend on or manage coral reef resources, such as dive tour guides, fishing community, NGOs, government and business associations, and communities living in Lampung Bay waters. These stakeholders served as the samples as their perceptions were the focal point.
Figure 1

Lampung bay waters in south Lampung.
2.2 Questionnaire
The respondents were selected using purposive sampling to ensure relevance to the research objectives, particularly in capturing perceptions from key stakeholder groups (Etikan et al., 2016). The questionnaire distribution was conducted online and through direct field engagement. Moreover, it was disseminated to the coastal community, which comprises individuals working in the tourism sector, specifically dive tour guides, fishermen involved in capture fisheries and aquaculture, and pond managers. The online questionnaire was distributed from 19 to 26 July 2022, and on September 19, 2022. Meanwhile, the offline variant was shared at three locations, namely, the Fisherman Village, the Fish Auction Place, and the shrimp pond.
The questionnaire was divided into seven sections consisting of respondent profiles (eight questions), knowledge of dive tour guides (three questions), the dependence level of tour guides (three questions), community perceptions of the coral reef ecosystem, current management efforts (five questions), and perceptions of dive tour guides toward future management (five questions). Additionally, two sections were identified including perceptions on GIS technology and existing application pages (three questions) as well as participation in participatory mapping activities (five questions).
2.3 Focus group discussion
FGD was conducted in Teluk Betung, South Lampung, on September 20th, 2022, with five representatives each from dive tour guides, non-governmental organizations, fishing community, business associations, and the government. Furthermore, it was focused on exploring views regarding the significance of perception, knowledge, participation, and management of the coral reef ecosystem on the dependence level evident in local livelihoods, ecotourism, and the environment. The discussions were performed in Indonesian using precise and accurate language.
2.4 Measurement of participation, perception, management, and dependence levels
Community knowledge and perception level of the coral reef ecosystem were measured by scoring and weighing the results of questionnaires as well as semi-structured interviews. Each question was assigned a specific weighted score, and the total value was categorized into different ranges, namely, low, medium, and high. The weights of each question are presented in Table 1.
Table 1
| No. | Answer type | Score |
|---|---|---|
| 1. | Do not understand | 1 |
| 2. | Understood but without further explanation | 2 |
| 3. | Understand and accompanied by a detailed explanation | 3 |
The value of the questionnaire questions.
The scoring system was adapted and refined through expert input and community feedback during pre-tests and focus group discussions, following a similar descriptive approach used in participatory resource management studies (Pomeroy et al., 2001). The variables reviewed include the level of community participation, perception, and management of dependence on the coral reef ecosystem. Community perception was further subdivided into three categories, namely, knowledge, attitudes, and opinions. Community participation levels were evaluated based on respondent characteristics, with a total of 30 participants selected from the population within the Lampung Bay waters usage area.
Data processing and analysis were conducted descriptively through the evaluation of frequency tables and percentages. The formula for calculating the percentage was p = f/n × 100%, where p = the percentage value sought, f = frequency (indicating the number of values in each data category), and n = sample. The data analysis was interpreted by translating and explaining the results with qualitative sentences.
Coastal community knowledge of coral reef ecosystems is divided into three classes. Low levels of knowledge community (total score 3-5) mean they do not know the function and benefits of coral reef ecosystems in the sustainability of the coastal environment, do not have knowledge that the decline in coral reef populations can affect the sustainability of the coastal environment, and do not know how to preserve the existence of coral reef ecosystems. Intermediate levels of knowledge community (total score 6-7) mean that although they know the function and benefits of coral reef ecosystems in the sustainability of the coastal environment, they do not know how to preserve coral reef ecosystems. Community classes with high levels of knowledge (total score 8-9) know the function and benefits of coral reef ecosystems in sustaining the coastal environment, are aware that the decline in coral reef populations could affect sustainability of the coastal environment, and know how to preserve coral reef ecosystems.
The coastal community dependency is divided into three classes from low to high. Communities with a low level of knowledge (total score 3-5) are those that do not gain the benefits and know the importance of the existing coral reef ecosystems for their livelihood. This community does not think that the decreasing quality of coral reef ecosystems would affect their livelihood, and it has the desire to change its current livelihood if the condition of the coastal environment worsens. Communities with an intermediate level of knowledge (total score 6-7) are those who experience the benefits from the existence of coral reef ecosystems to their livelihood. This community feels the impact of poor coral reef ecosystem condition on its livelihood and has the desire to change its current livelihood if the condition of the costal environment worsens. Communities with a high level of dependency (total score 8-9) are those who experience the benefits and importance of the existence of coral reef ecosystems for their livelihood. This community feels the impact of damage to coral reef ecosystems but has no desire or is not able to change its livelihood even if the condition of the coastal environment worsens.
Community perceptions of current coral reef ecosystem management are divided into three classes from poor to very good. The community with a poor perception level (total score 5-8) means that there are no urgent needs to manage sustainability of coral reef ecosystems. This group believes that the current condition of the coral reef ecosystem is better than 3 years aback, but it does not know any form of coral reef ecosystem management efforts in their coastal environment. The community class with a good perception level (total score 9-12) believes that the existence of coral reef ecosystems needs to be managed sustainably. This group believes that the current condition of the coral reef ecosystem is worse than 3 years ago, but it does not know the form of coral reef ecosystem management efforts. The community class with a very good perception level (total score 13-15) believes that the existence of coral reef ecosystems needs to be managed sustainably. It states that the current condition of the coral reef ecosystem is worse than 3 years ago and is aware that efforts to manage coral reef ecosystem are not yet optimal.
Community perceptions of future coral reef ecosystem management are divided into three classes from poor to very good. The community class with a poor perception level (total score 5-8) states that there is no urgent need to monitor the coral reef ecosystem. This group is also not aware of who is responsible for monitoring the health of the coral reef ecosystem, believes that it does not benefit from the well-maintained condition of the coral reef ecosystem, and is not willing to be involved in coral reef ecosystem monitoring activities. The community class with a good perception level (total score 9-12) believes that coral reef ecosystems need to be monitored periodically once a year. This community is able to identify who is responsible for the health of the coral reef ecosystem, and it benefits from the well-maintained condition of the coral reef ecosystem. This group is willing to get involved in coral reef ecosystem monitoring activities with certain conditions. The community class with a very good perception level (total score 13-15) believes that coral reef ecosystems need to be monitored and taken care of every 3–6 months. This community is able to identify who is responsible for the health of the coral reef ecosystem, it benefits from well-maintained coral reefs, and is willing to be involved in coral reef ecosystem monitoring activities unconditionally.
Perception and participation in monitoring coral reef ecosystems using GIS technology were only measures among diving tour guide groups. The perception of diving tour guides toward GIS technology and existing application pages is divided into three classes from poor to very good. Diving tour guides with a poor perception level (total score 3-5) did not have knowledge related to GIS technology, did not know whether GIS could help monitor coral reef ecosystems, and are unwilling to learn GIS. Diving tour guides with a good perception level (total score 6-7) knew GIS technology and are aware that GIS could help monitor coral reef ecosystems but were unwilling to learn GIS. Diving tour guides with a very good perception level (total score 8-9) knew that GIS technology could be used in coral reef monitoring and were willing to learn GIS for future coral reef ecosystem monitoring.
Participation levels of the diving tour guide group in monitoring coral reef ecosystems based on GIS are divided into three classes form low to high. Diving tour guides with a low level of participation (total score 5-8) do not use maps as a reference to guide tourists and are unable to show the location of coral reef ecosystems in Lampung Bay. They are unaware of coral reef ecosystem mapping activities at the tourist locations visited, do not provide opinions regarding the importance of coral reef ecosystem mapping activities in helping to monitor coastal environmental conditions, and are unwilling to participate in participatory mapping activities in order to monitor coral reef ecosystem conditions. Diving tour guides with a medium level of participation (total score 9-12) use maps as a reference to guide tourists and are able to show the location of the distribution of coral reef ecosystems in Lampung Bay. They are aware of coral reef ecosystem mapping activities at the tourist locations visited but are unwilling to provide opinions regarding the importance of coral reef ecosystem mapping activities in helping to monitor coastal environmental conditions and are unwilling to participate in participatory mapping activities in order to monitor coral reef ecosystem conditions. Diving tour guides with a high level of participation (total score 13-15) use maps as a reference to guide tourists and are able to show the distribution of coral reef ecosystems in Lampung Bay. They are aware of coral reef ecosystem mapping activities at the tourist locations visited. This community is aware of the importance of coral reef ecosystem mapping activities as a part of coastal environmental monitoring, and it is also willing to participate in participatory mapping activities in order to monitor coral reef ecosystem conditions.
2.5 Participatory coral reef ecosystem monitoring by the local community
This study focused on dive guides from dive centers, or local guides around the Lampung Bay area. Furthermore, Coral Health Charts were distributed to respondents to facilitate self-monitoring of coral reef in the area. The colors on the charts corresponded to the actual colors of bleached and healthy corals. Furthermore, each colored square indicated the concentration of symbiotic algae living in coral tissue, directly correlating with its health (Figure 2). The lightest and darkest areas were then selected in one colony (max 20 colonies), and the data were uploaded to the website https://coralwatch.org/.
Figure 2

The use of a coral health chart to obtain information on coral reef health.
Before data collection, all participants received a brief training session on how to use the Coral Health Chart, select colonies, and interpret the color codes correctly. The training emphasized visual accuracy, consistency, and avoidance of observer bias. Participants were asked to record the lightest and darkest portions of up to 20 coral colonies per dive site and upload the results to the official website.
3 Results
3.1 Profile of respondents
The sample population consisted of 51 respondents from the coastal community, categorized based on the place of residence into coastal and urban areas. Respondents from coastal areas were distributed across four locations, namely, Sinar Laut and Pulau Pasaran Fishing Village, as well as Lempasing and Gudang Lelang Fish Auction Place. Meanwhile, the samples from urban areas resided in Bandar Lampung City. Based on occupation, respondents were divided into four categories, namely, the capture fisheries (net and dive fishermen), aquaculture (crab and green mussel fishermen), and tourism (dive tour guides) sectors, and other unrelated sectors. The sample population was divided into four groups based on educational level, namely, no formal, completion of elementary school, intermediate, and higher education.
In terms of educational level, Figure 3 shows that the majority of respondents had completed elementary school or had no formal education, accounting for 64% of the sample population. The results also showed that only 8% had completed higher education.
Figure 3

Education level of dive tour guides.
Based on occupation (Figure 4), the majority of respondents were engaged in the aquaculture sector, specifically as crab and green mussel fishermen, as well as pond managers (35%). Fishermen primarily operated in coastal and offshore areas for the activities. Furthermore, 31% of respondents worked in the fish capturing sector, including net and dive fishermen. Approximately 29% were in the tourism sector, particularly as dive tour guides, whereas 6% were in other related service sectors, such as fish processors and ice sellers for fishing vessels.
Figure 4

Coastal community by work type.
3.2 Knowledge and dependence level of coral reef ecosystem functions
Approximately 94% of respondents acknowledged experiencing the benefits of coral reef ecosystem, specifically in terms of the daily income sources (Brathwaite et al., 2022). Furthermore, 90% experienced the impact of ecosystem damage on the jobs. Workers in the fishing and aquaculture sectors reported a decline in catch and fish production due to the deteriorating condition of the environment (Brander, 2010; Wisha et al., 2019). Meanwhile, in the tourism sector, damaged habitats have led to a decrease in the number of dive enthusiasts. A total of 80% expressed no desire to switch professions despite the worsening conditions. Approximately 22% of respondents could not change professions because it was the only known livelihood. Out of this proportion, 19% of the respondents who showed no interest in changing the jobs expressed the intention to engage in coral reef restoration or improvement at the study site. Based on the results, the dependence and knowledge of the coastal community on the coral reef ecosystem was high at 47%, as shown in Figures 5 and 6.
Figure 5

Knowledge level of coastal communities.
Figure 6

Dependence level of coastal communities.
Descriptive statistical analysis using the coefficient of contingency showed a high dependence level among respondents in the aquaculture fishermen group and the tourism sector workers. Meanwhile, in terms of education level, higher levels were predominantly observed among those without formal education. Based on location, the majority of respondents with medium and high dependence were situated in coastal areas.
3.3 Perception level of current coral reef ecosystem management
Community perception level was measured by gathering information related to the opinion of community and dive tour guides regarding the need for sustainable ecosystem management, an assessment of the condition of coral reef ecosystem in the past 3 years, the presence, and the effectiveness of management efforts.
Approximately 76% of respondents were aware of the need for sustainable coral reef ecosystem management. Furthermore, 77% believed that the conditions in Lampung Bay had worsened in the past 3 years due to waste and improper tourism activities. According to the responses from 13%, coral reef ecosystems had shown signs of improvement in the past 3 years, primarily through restoration efforts at several points and the prohibition of mining activities. Based on the results, 4% perceived no change, citing persistent damage from historical mining activities with no discernible signs of improvement. Meanwhile, 67% of respondents were aware of management efforts in Lampung Bay, such as restoration, which were considered ineffective. This was mainly due to inadequate monitoring and supervision of ongoing activities. The perception of coastal communities on coral reef ecosystem management was mostly at a medium level of 55% (Figure 7). This showed that the community recognized the importance of management, with the majority being unaware of the existing efforts of the government. Some communities still relied on self-initiated actions, leading to inconsistent implementation.
Figure 7

Perceptions of coastal community on current coral reef ecosystem management.
3.4 Perception level of further coral reef ecosystem management
The level of community perception regarding future coral reef ecosystem management was assessed through responses from coastal community members and marine tour guides. These responses encompassed various aspects, including the necessity of ecosystem monitoring, determination of who should prioritize the condition of the coral reef ecosystem, the frequency of health monitoring, the benefits of maintaining its health, and the willingness of the community to actively engage in monitoring efforts. The coastal community’s perception level toward ecosystem management fell within the “good” category, as depicted in Figure 8. Moreover, the community’s opinion regarding future management efforts surpasses their perception of the current conditions. All respondents agreed that monitoring coral reef ecosystem conditions was necessary. A total of 92% stated that the health of coral reefs should be a concern for all stakeholders, including community, NGOs, and the government.
Figure 8

Perceptions of coastal community on future coral reef ecosystem management.
All respondents believed that regular monitoring was necessary, with an effective frequency of at least once every month. A healthy coral reef ecosystem was expected to have positive impacts on the economic conditions of coastal communities (Arias and Sutton, 2013; Grafeld et al., 2016; Graham and Nash, 2013). Respondents expressed the willingness to participate in monitoring activities. Based on the results, community perception on future coral reef ecosystem management was at a medium level of 65%. This represented an increase compared with the current percentage. The increase showed the high expectations of coastal communities regarding the future coral reef ecosystem management.
3.5 Community perception level of GIS
Based on the questionnaire distributed to communities, 53% of respondents had a general awareness of Geographic Information System (GIS) technology. The majority of this percentage also had a high level of education and had studied GIS at the university. A total of 67% of respondents believed that the technology could be used to assist in coral reef ecosystem management (Levine and Feinholz, 2015). However, they also emphasized the necessity of field checks to verify the processed data. All respondents were willing to learn the GIS application to aid in future coral reef ecosystem management. Based on the results, community perception of using the application was predominantly at low (47%) and medium (40%) levels, whereas only 13% had a high level, as shown in Figure 9. This showed that the majority of respondents were not familiar with the technology and its potential in monitoring the health of coral reef ecosystems.
Figure 9

Perception level of GIS.
The questionnaire was distributed to assess the community participation level in GIS-based coral reef ecosystem management. A total of 67% of respondents used maps as a reference while working in the tourism sector. Furthermore, 80% could show the distribution locations of the coral reef ecosystem in Lampung Bay. Approximately 60% were aware that mapping activities had been conducted, whereas the remaining were unaware. Respondents believed that mapping activities could aid in monitoring the health of the ecosystem, thereby showing a willingness to participate. Based on the results, community participation was at a medium level of 73%, as shown in Figure 10. This showed that despite the absence of GIS technology skills, they were enthusiastic about participating in future management activities.
Figure 10

Community participation level.
Following training on management using the GIS application and Coral Health Chart, respondents were asked to observe and measure coral reef (Sharifan, 2020). The collected data were categorized based on coral color and subsequently summarized, as shown in Figure 11. The data presented included the frequency (in percentage) and color score. Frequency represented the number of observed corals during the assessment, whereas the score showed the color level. Healthy corals were denoted by a score above 3 (medium–high), but stressed or bleached variants were shown by a score of 1 to 2 (low). Based on the data collected by the training respondents, the condition of coral reef in the waters was categorized as medium to high, which is good, as signified by a score of 3 to 5.
Figure 11

Observed data based on coral color.
3.6 Focus group discussion resume results
3.6.1 Private sector (AKKII)
The restoration program implemented was the Indonesia Coral Reef Garden Program aimed at national economic recovery, which engaged 10,000 workers from the tourism sector affected by COVID-19. The main focus was on the construction of artificial substrates for coral reef in various forms, such as pipes, hexagonal tables, biorocks, crocodile breads, brick houses, and statues. Furthermore, the program used a total of Rp. 270,000 worth of coral seedlings, cultivated over 6 months in Banten waters, Thousand Islands, Banyuwangi, and Bali.
Based on the ICRG project in Bali, it was concluded that the suitable methods for artificial substrates were brick houses or hexagonal tables, whereas biorocks and statues were less suitable. The area assessment also showed that this conclusion could be applied to Lampung waters.
Common challenges in the construction of artificial substrate/coral reef included maintenance, time constraints, administrative issues, and weather factors. The maintenance of artificial substrates ideally should be overseen by local governments, as relying solely on community often leads to a lack of long-term sustainability. The engagement of NGOs and the private sector was also recommended. Proposed strategies for the creation and maintenance of artificial coral reef included conducting preliminary studies to ensure the suitability of reef media structures, implementing sustainable management practices conducive to the growth of marine tourism (forming new ecosystems with the ability to become dive spots), and establishing monitoring and evaluation systems.
3.6.2 Government/academic
Respondents of FGD acknowledged the significant importance of coral reef ecosystem for marine tourism and fisheries activities. According to these respondents, the main issue causing the degradation of the ecosystem in Lampung Bay was the overlapping land use along the coast comprising fisheries, tourism, settlements, and industries. This overlapping created conflicts of community interest, which complicated coral management efforts. The ecosystem in this area had suffered severe damage, thereby necessitating the urgency of preventing further decline. This condition served as an example to other coastal areas, specifically Semangko Bay, in order to avoid pollution.
The proposed efforts to restore coral reef suggested by this group included conducting preliminary studies to assess the current condition, particularly in popular tourist destinations such as Pulau Pahawang Besar, Pahawang Kecil, Tanggamus, and Legundi. Furthermore, emphasis was provided on the evaluation of Coastal and Small Islands Zoning Plan (RZWP3K) developed by the Regional Development Planning Agency of Lampung Province, with a focus on considering community input during the community test process. At present, the process includes the participation of the academic sector. It was important to implement and enforce the developed zoning plan and to give information to communities about coral reef utilization by engaging NGOs, the government, and all stakeholders. Additionally, the group recommended the initiation of mangrove planting activities as an integral part of restoration efforts, along with regular monitoring and evaluation every 3 months.
Based on the information obtained from publication media, local news portal, and local government regarding the management of marine and coastal ecosystems, it was evident that specific management measures had not been adequately performed. Issues related to marine and coastal ecosystems in Lampung waters revolved around improving the well-being of fishermen, both from a socioeconomic and fisheries perspective.
3.6.3 NGO group
The NGO group presented issues from various sectors, namely, the government, community, environment, and information/data. The issues in the government sector included perceived shortcomings in coral reef conservation policies, such as inadequate handling strategies, delayed responses to damage, limited awareness of conservation activities, and unsustainable conservation policies. Meanwhile, in community, there was a lack of educational activities, specifically for local tourism groups (pokdarwis) who accompany tourists and provide information about the conditions and carbon absorption benefits of coral reef. The NGO group also drew attention to environmental issues, including coastal reclamation, tourist and fisherman behavior, and the direct disposal of waste and pollutants from factories into the waters. In the information sector, the lack of data on the location, types, and extent of coral reef as well as the trade of corals and fish in Lampung was a significant issue.
The proposed solutions from the NGO group comprised enhancing the role in coastal area conservation (sustainable tourism), conducting monitoring and evaluation of coral reef condition, implementing continuous educational literacy programs to increase community awareness, and initiating collaborative pilot projects among stakeholders. The group also emphasized the need for waste management before disposal, implementation, and enforcement of local regulations concerning industrial waste, as well as coral reef protection through government advocacy and education of private entities. Furthermore, the anticipated challenges included financial constraints and a lack of synergy among stakeholders.
3.6.4 Marine tourism operators FGD (dive center)
During the discussion with the dive guide group, several issues were identified. These included the necessity for regulations regarding zoning based on designated purposes, such as education, conservation, and general recreational zones. The group anticipated the active engagement of educational institutions and NGOs in sustaining these zones. The importance of SOP for dive activities, including the requirement for each diver to possess a certificate or license, was emphasized. Furthermore, the group expressed the need for a shift in the mindset of community toward environmental conservation. This led to the suggestion for the implementation of campaigns to raise awareness about waste issues, sustainable conservation education, and the transition of community jobs toward environmental conservation. The group also expected that every dive club was affiliated with a professional association to avoid conflicts of interest.
3.6.5 Fishermen community group FGD
The issues raised by the fisherman community group included the need for coral reef rehabilitation to enhance fish habitat, the challenge of unsustainable maintenance due to lack of funding, and conflicts over land or zoning. The proposed solutions were the establishment of a coral reef monitoring team (Pokmaswas) and clear delineation of marine tourism areas/zoning, such as creating distinct boundaries for fishing and tourism zones, including the respective areas and facilities. Furthermore, they recommended the transfer of several tourist islands, currently owned by private entities, back to the government, and reopening of unproductive aquaculture for access by fishermen.
The group expressed willingness to support government programs, provided there was no displacement or relocation from the original residences. The local fishermen were also ready to actively participate in monitoring activities with sustainable funding.
3.7 Conceptual model on sustainable coral reef management in Lampung Bay
Based on the results of semi-structured interviews and FGD resumes, a conceptual model for sustainable coral reef ecosystem management was developed. This model integrated current conditions and input on the future development of the ecosystem, with a focus on engaging the coastal community of Lampung Bay in spatial planning. It builds upon the social-ecological action situation (SE-AS) conceptual framework where existing variables were grouped into Resource System (RS), Resource Unit (RU), Interaction (I), Governance System (GS), and Users (U) (Liu et al., 2023).
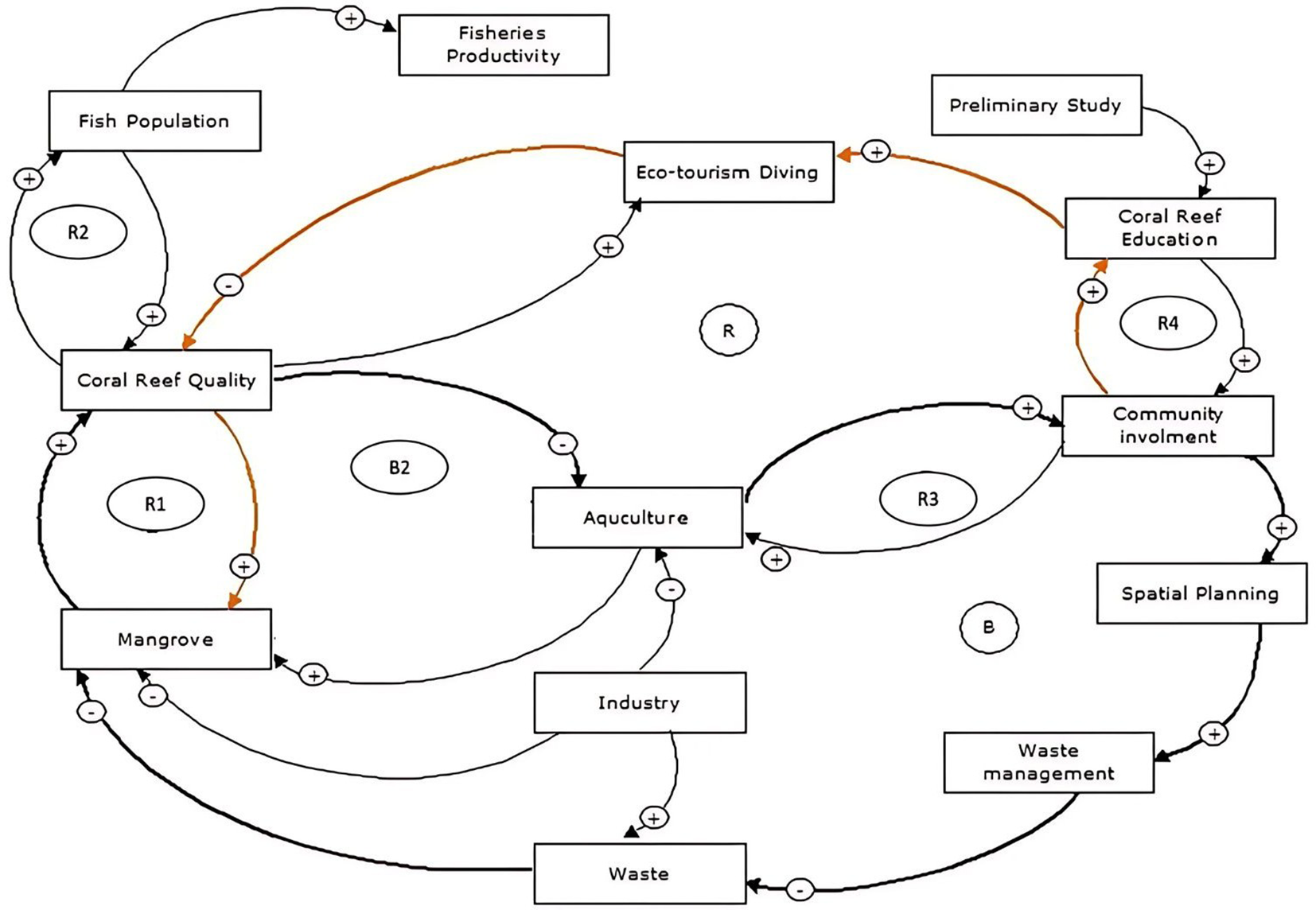
The conceptual model consists of the resource, human activity, and ecosystem pressure subsystem. The resource subsystem comprises fish, mangroves, and coral reef. The relationship between variables in the system yielded five reinforcing and two balancing loops. Furthermore, the causal loop diagram of the sustainable coral reef management model in Lampung Bay is shown in Figure 12.
Figure 12

Causal loop diagram (CLD) model for the sustainability of coral reef ecosystem management.
Reinforcing loop (R)1 describes the relationship between improving the quality of coral reef and mangrove ecosystems, leading to increased aquaculture production, which was in line with greater community engagement in ecosystem management. A means to increase community engagement is by conducting training. The increase in ecotourism was in line with improving the quality of the coral reef ecosystem.
Loop R2 shows the mutually enhancing relationship between the quality of coral reef ecosystem and the increase in fish populations. Loop R3 shows the relationship between increasing community involvement and increasing aquaculture production. Loop R4 shows the relationship between increasing coral reef education and community involvement.
Balancing loop (B)1, it was assumed that the significant threat to the decline in the quality of coral reef ecosystem in Lampung Bay was waste from industrial activities. The continued increase in industrial waste poses a threat to the quality of mangrove ecosystem. A reduction in the quality of mangrove ecosystems will subsequently impact the quality of coral reef ecosystems. The decline in the quality of coral reef ecosystems is in line with the decline in aquaculture production. Therefore, community engagement plays a crucial role in providing solutions to industrial waste management.
Loop B2 describes the relationship between the quality of coral reef ecosystems and aquaculture production, as well as the quality of mangrove ecosystems. The quality of coral reef ecosystems is directly proportional to aquaculture production. However, the increase in aquaculture production is not in line with improving the quality of mangrove ecosystems.
The model showed that the quality of coral reef ecosystems influenced resource-providing units such as fish. The quality is also affected by other resource systems including mangrove ecosystems. Therefore, the management of these two coastal ecosystems cannot operate independently. The management system should take into consideration various factors to ensure sustainable resource yields. Preliminary studies to assess the current state of coral reef ecosystem are crucial, specifically for determining the necessary training for community. The more detailed the initial study, the better it can inform community about ecosystem condition and provide appropriate training materials.
4 Discussion
The ecological knowledge of communities, especially coastal communities, has been used in various decision makings, especially in marine resource management such as fisheries management by lobster fishermen in New England (Mclean et al., 2020). Community ecological knowledge can also be used in determining better conservation locations in spatial planning (Noble et al., 2020). In the case of coastal communities in Lampung Bay, the community’s high level of knowledge regarding coral reef ecosystems is in line with their level of dependence on ecosystem services. This knowledge is very important so that it can be implemented into future management of coral reef ecosystems. Unfortunately, currently there is no mechanism that bridges community knowledge so that they can be included in decision making, especially at the spatial planning level for Lampung Bay.
Coastal geomorphology of Lampung Bay, where the respondents were located in this study, is dominated by a reef slope on Pasaran Island, and an inner reef flat at the Lempasi Fish Farm, Gudang Lelang Fish Farm, and Kampung Nelayan. Reef slope is characterized by a submerged, gently sloping surface extending seaward. This zone is the most protected area of the reef from strong winds and currents. The inner reef flat is a low-energy area, resulting in relatively soft substrates, and is a sediment-dominated depositional area. Physically, the waters of Pasaran Island are suitable for coral reef ecosystems. However, ecosystem damage in these waters tends to be high due to the extraction of coral by the community, which is then used as building materials or for land expansion. Nevertheless, the Pasaran Island community remains dependent on marine resources, as most rely on capture fisheries for their livelihood. The level of knowledge and dependence on coral reef ecosystems among the Pasaran Island community tends to be lower compared with coastal communities in other locations in this study. Public perception of managing coral reef ecosystems is higher than current perceptions; this shows that the public hopes for better ecosystem management to improve the condition of coral reef ecosystems in the future.
Communities living in waters dominated by inner reef flats have a higher level of knowledge and dependence on coral reef ecosystems. These waters are dominated by relatively soft substrates, which aligns with the community’s livelihoods, which depend on aquaculture, particularly green mussels. The higher level of community knowledge in these locations compared with the community on Pasaran Island is influenced by previous training on coastal ecosystem management. This is necessary for future coral reef ecosystem management improvements. This also aligns with the community’s hopes for better coral reef ecosystem management in the future, as determined by the questionnaire and focus group discussions (FGDs).
The high level of public perception regarding current coral reef ecosystem management, and this increasing perception regarding future coral reef ecosystem management, demonstrates public expectations for better coral reef ecosystem management. Currently, coral reef management efforts are generally carried out independently by coastal communities. The community class with a very good perception level gives additional information regarding waste management activities carried by women in Lampung Bay coastal communities. This community has managed to reduce plastic waste by reusing it as souvenir materials to lessen pressure on the coral reef ecosystem. However, these efforts are not accompanied by government support, so activities are carried only by a small scope, and temporary. Community involvement, particularly in providing data as part of ecosystem management, is an important factor that can bridge the gap between the concept and implementation in the field (Gurney et al., 2019). This is in line with a study conducted in Lampung Bay, where the model developed included elements of community involvement in coral reef ecosystem management by providing data on coral reef conditions as input for coastal waste management.
The coastal communities of Lampung Bay have identified the high threat from human activities on land, especially industry, which has an impact on damage to the coral reef ecosystem. The community hopes that waste management from this industry can be improved to reduce the rate of pollution that damages coral reef ecosystems. This study offers a conceptual model scheme for incorporating community knowledge into the spatial planning process by increasing community involvement, especially in coastal waste management.
5 Conclusion
In conclusion, the sustainable management of coral reef ecosystems was very important, necessitating the active engagement of diverse stakeholders, including coastal community, the fishing industry, academia, and governmental bodies. Coastal communities and a majority of dive tour guides exhibited a commendable level of knowledge, underlining the profound understanding of the pivotal role coral reef ecosystem played in sustaining livelihood. In the course of FGD convened to shape a blueprint for sustainable ecosystem management, several key points emerged. These included coral reef restoration, educational initiatives targeting community groups, and the promotion of a monitoring portal.
This study significantly explored the knowledge and perceptions of coastal community regarding coral reef ecosystem and engaged various stakeholders in shaping future management models. However, it is important to note that an assessment of the physical condition of coral reef ecosystem post-training activities and also detailed post-implementation metric were not within the scope of this study. These aspects warranted consideration in subsequent reports.
Based on the study findings, we proposed community-based two primary programs for coral reef ecosystem management. First is to increase knowledge of coastal communities especially the understanding of importance of coral reef ecosystem services for their livelihoods. Second is to provide assistance for dive tour guides as part of regular monitoring of coral reef ecosystem conditions. These programs provide latest data of coral reef ecosystem condition as fundamental input to decision-makers regarding coastal spatial planning.
Statements
Data availability statement
The raw data supporting the conclusions of this article will be made available by the authors, without undue reservation.
Ethics statement
Ethical approval was not required for the studies involving humans in accordance with the local legislation and institutional requirements. The participants provided their written informed consent to participate in this study.
Author contributions
RW: Conceptualization, Methodology, Writing – original draft, Writing – review & editing, Resources, Supervision. AK: Formal Analysis, Methodology, Software, Writing – original draft, Writing – review & editing. EB: Formal Analysis, Methodology, Software, Writing – original draft. DS: Conceptualization, Methodology, Supervision, Writing – original draft. NT: Conceptualization, Supervision, Validation, Writing – review & editing. MP: Conceptualization, Supervision, Validation, Writing – review & editing. MF: Data curation, Project administration, Visualization, Writing – original draft.
Funding
The author(s) declare financial support was received for the research and/or publication of this article. The study was funded by the Research Cluster Grant from Universitas Indonesia with document number NKB-053/UN2.RST/HKP.05.00/2022.
Acknowledgments
The authors are grateful to all parties who have participated in the data collection activities and the analysis. The authors are also grateful to the Indonesian Coral Reef Foundation for the collaboration in training the dive guides, Dra. Tuty Handayani, MS, for participating in directing the Focus Group Discussion, as well as colleagues and students from the Department of Biology Faculty of Mathematics and Natural Sciences Universitas Indonesia.
Conflict of interest
The authors declare that the research was conducted in the absence of any commercial or financial relationships that could be construed as a potential conflict of interest.
Generative AI statement
The author(s) declare that no Generative AI was used in the creation of this manuscript.
Any alternative text (alt text) provided alongside figures in this article has been generated by Frontiers with the support of artificial intelligence and reasonable efforts have been made to ensure accuracy, including review by the authors wherever possible. If you identify any issues, please contact us.
Publisher’s note
All claims expressed in this article are solely those of the authors and do not necessarily represent those of their affiliated organizations, or those of the publisher, the editors and the reviewers. Any product that may be evaluated in this article, or claim that may be made by its manufacturer, is not guaranteed or endorsed by the publisher.
References
1
Adrianto L. Kurniawan F. Romadhon A. Bengen D. G. Sjafrie N. D. M. Damar A. et al . (2021). Assessing social-ecological system carrying capacity for urban small island tourism: the case of Tidung Islands, Jakarta Capitol Province, Indonesia. Ocean Coast. Manage.212, 105844. doi: 10.1016/j.ocecoaman.2021.105844
2
Amkieltiela Handayani C. N. Andradi-Brown D. A. Estradivari Ford A. K. Berger M. et al . (2022). The rapid expansion of Indonesia’s marine protected area requires improvement in management effectiveness. Mar. Policy146, 105257. doi: 10.1016/j.marpol.2022.105257
3
Arias A. Sutton S. G. (2013). Understanding recreational fishers’ Compliance with no-take zones in the great barrier reef marine park. Ecol. Soc.18, 1–9. doi: 10.5751/ES-05872-180418
4
Beck M. W. Losada I. J. Mené ndez P. Reguero B. G. Díaz-Simal P. Fernández F. (2018). The global flood protection savings provided by coral reefs. Nat. Commun.9, 1–9. doi: 10.1038/s41467-018-04568-z
5
Becken S. (2019). The role of marine tourism in mitigating climate change. J. Sustain. Tour.27, 831–848.
6
Brander K. (2010). Impacts of climate change on fisheries. J. Mar. Syst.79, 389–402. doi: 10.1016/j.jmarsys.2008.12.015
7
Brathwaite A. Clua E. Roach R. Pascal N. (2022). Coral reef restoration for coaslat protection: crafting technical and finacial solutions. J. Environ. Manage.310, 114718. doi: 10.1016/j.jenvman.2022.114718
8
Brathwaite A. Pascal N. Clua E. (2021). When are payment for ecosystems services suitable for coral reef derived coastal protection? A review of scientific requirements. Ecosyst. Serv.49, 101261. doi: 10.1016/j.ecoser.2021.101261
9
Burke L. Maidens J. (2004). Reefs at Risk in Southeast Asia. (Washington, DC: World Resources Institute). Available online at: https://bvearmb.do/handle/123456789/1526.
10
Carlsen J. Butler R. (2011). Island tourism: sustainable perspectives (Wallingford, UK: CAB International).
11
Cullen-Unsworth L. C. Unsworth R. K. (2016). Seagrass meadows, ecosystem services, and sustainability. Environment Dev. Sustainability18, 479–493. doi: 10.1080/00139157.2013.785864
12
Dahuri R. Rais J. Ginting S. P. Sitepu M. J. (2001). Integrated coastal management in Indonesia: the case of North Sumatra. Ocean Coast. Manage.44, 683–724.
13
De Clippele L. H. Díaz L. A. Andradi-Brown D. A. Lazuardi M. E. Iqbal M. Zainudin I. M. et al . (2023). Evaluating annual severe coral bleaching risk for marine protected areas across Indonesia. Mar. Policy148, 105428. doi: 10.1016/j.marpol.2022.105428
14
Etikan I. Musa S. A. Alkassim R. S. (2016). Comparison of convenience sampling and purposive sampling. Am. J. Theor. Appl. Stat5, 1–4. doi: 10.11648/j.ajtas.20160501.11
15
Farid A. Soemarno M. Setiawan B. (2013). Importance Performance Analysis of the marine tourism in Bawean Island, Indonesia. Eur. Centre Res. Training Dev. UK1, 33–41.
16
Gazi M. Y. Mowsumi T. J. Ahmed M. K. (2020). Detection of Coral Reefs Degradation using Geospatial Techniques around Saint Martin’s Island, Bay of Bengal. Ocean Sci. J.55, 419–431. doi: 10.1007/s12601-020-0029-3
17
Gössling S. Hall C. M. Scott D. (2018). “ Coastal and ocean tourism,” in Handbook on Marine Environment Protection. Eds. SalomonM.MarkusT. ( Springer, Cham).
18
Grafeld S. Oleson S. Barnes M. Peng M. Chan C. Weijerman M. (2016). Diver’s willingness to pay for improved coral reef conditions in Guam: an untapped source of funding for management and conservation? Ecol. Econ.128, 202–213. doi: 10.1016/j.ecolecon.2016.05.005
19
Graham N. A. J. Nash K. L. (2013). The importance of structural complexity in coral reef ecosystems. Coral. Reefs32, 315–326. doi: 10.1007/s00338-012-0984-y
20
Gurney G. G. Darling E. S. Jupiter S. D. Mangubhai S. McClanahan T. R. Lestari P. et al . (2019). Implementing a social-ecological systems framework for conservation monitoring: lessons from a multi-country coral reef program. Biol. Conserv.240, 108298. doi: 10.1016/j.biocon.2019.108298
21
Hafezi M. Stewart R. A. Sahin O. Alyssa L. Giffin A. L. Mackey B. (2021). Evaluating coral reef ecosystem services outcomes from climate change adaptation strategies using integrative system dynamics. J. Environ. Manage.285, 112082. doi: 10.1016/j.jenvman.2021.112082
22
Le D. Becken S. Curnock M. (2022). Gaining public engagement to restore coral reef ecosystems in the face of acute crisis. Global Environ. Change74, 102513. doi: 10.1016/j.gloenvcha.2022.102513
23
Levine A. S. Feinholz C. L. (2015). Participatory GIS to inform coral reef ecosystem management: mapping human coastal and ocean uses in Hawaii. Appl. Geogr.59, 60–69. doi: 10.1016/j.apgeog.2014.12.004
24
Liu F. Dai E. Yin J. (2023). A review of social–ecological system research and geographical applications. Sustainability (Switzerland)15, 1–19. doi: 10.3390/su15086930
25
Lück M. Kóczián G. (2017). Managing tourism and sustainability in protected areas: The case of the Wakatobi National Park, Indonesia. J. Sustain. Tour.25, 1745–1764.
26
Mallari C. B. C. Juan J. L. S. Shun Fung Chiu S. F. Mayol A. P. Yeo E. S. Bacosa H. P. et al . (2024). Modeling oil spill disasters using system dynamics: A case study on the MT Princess Empress oil spill in Oriental Mindoro, Philippines. Int. J. Disaster Risk Reduct.108, 104524. doi: 10.1016/j.ijdrr.2024.104524
27
Mangunjaya F. M. Ardianto D. (2020). “ Towards sustainable diving tourism in Indonesia: A case study of bali and derawan islands,” in IOP Conference Series: Earth and Environmental Science, (Yogjakarta: The 4th International Conference on Climate Change (The 4th ICCC 2019)), vol. 423, 012009.
28
Mclean E. L. García-quijano C. G. Castro K. M. (2020). Seeing the whole elephant – How lobstermen’s local ecological knowledge can inform fisheries management. J. Environ. Manage.273, 111112. doi: 10.1016/j.jenvman.2020.111112
29
Ministry of Marine Affairs and Fisheries of the Republic of Indonesia (2019). Indonesia’s National Action Plan on Marine Litter 2017-2025. Available online at: https://www.kkp.go.id/djprl/ (Accessed October 31, 2023).
30
Ministry of Tourism of the Republic of Indonesia (2017). National Tourism Strategic Area 2017-2019. Available online at: https://www.Indonesia.travel/gb/en/about/strategic-area (Accessed October 31, 2023).
31
Naranjo-Arriola A. (2021). Tourist carrying capacity as a sustainability management tool for coral reefs in Caño Island Biological Reserve, Costa Rica. Ocean Coast. Manage.212, 105857. doi: 10.1016/j.ocecoaman.2021.105857
32
Noble M. M. Harasti D. Fulton C. J. Doran B. (2020). Identifying spatial conservation priorities using Traditional and Local Ecological Knowledge of iconic marine species and ecosystem threats. Biol. Conserv.249, 108709. doi: 10.1016/j.biocon.2020.108709
33
Pascal N. Allenbach M. Brathwaite A. Burke L. Le G. Clua E. (2016). Economic valuation of coral reef ecosystem service of coastal protection: A pragmatic approach. Ecosyst. Serv.21, 72–80. doi: 10.1016/j.ecoser.2016.07.005
34
Pauly D. Zeller D. (2014). Accurate catches and the sustainability of coral reef fisheries. Curr. Opin. Environ. Sustainability7, 44–51. doi: 10.1016/j.cosust.2013.11.027
35
Pomeroy R. S. Carlos M. B. (2016). Factors influencing the capacity of stakeholders to implement marine protected areas. Coast. Manage.44, 71–85.
36
Pomeroy R. S. Katon B. M. Harkes I. (2001). Conditions affecting the success of fisheries co-management: lessons from Asia. Mar. Policy25, 197–208. doi: 10.1016/S0308-597X(01)00010-0
37
Sharifan H. (2020). Alarming the Impacts of the organic and inorganic UV blockers on endangered coral’s species in the Persian Gulf: A scientific concern for coral protection Vol. 2 (United Kingdom: Elsevier). doi: 10.1016/j.sftr.2020.100017
38
Shokri M. R. Mohammadi M. (2021). Effects of recreational SCUBA diving on coral reefs with an emphasis on tourism suitability index and carrying capacity of reefs in Kish Island, the northern Persian Gulf. Reg. Stud. Mar. Sci.45, 101813. doi: 10.1016/j.rsma.2021.101813
39
Spalding M. Burke L. Wood S. A. Ashpole J. Hutchison J. Zu Ermgassen P. (2017). Mapping the global value and distribution of coral reef tourism. Mar. Policy82, 104–113. doi: 10.1016/j.marpol.2017.05.014
40
Suggett D. J. Edwards M. Cotton D. Hein M. Camp E. F. (2023). An integrative framework for sustainable coral reef restoration. One Earth6, 666–681. doi: 10.1016/j.oneear.2023.05.007
41
Susanto H. Dharmawan A. H. (2018). Indonesia’s maritime diplomacy in the 21st century: opportunities and challenges. J. Indonesian Soc. Sci. Humanities11, 1–16.
42
Teh L. S. (2018). Environmental challenges of tourism growth in Southeast Asia. J. Tour. Futures4, 118–126.
43
Wisha U. J. Koko O. Gemilang W. A. Guntur A. R. Ruzana D. Ilham (2019). Coral Reef condition In Relation To Coral Reef Fish Abudances before Mass Bleaching Event In Simeulue Island, Aceh. Indonesian Fish. Res. J.25, 64–74. doi: 10.15578/ifrj.25.2.2019.64-74
44
World Bank (2023). Indonesia – Coral Reef Rehabilitation and Management Program: Coral Triangle Initiative (COREMAP–CTI) ( World Bank). Available online at: https://documents1.worldbank.org/curated/en/099623001222518787/pdf/SECBOS18ed909d04219c1c1ee766c28851c.pdf (Accessed July 5, 2025). Implementation Completion and Results Report No. ICR5990.
Summary
Keywords
coastal community, coral reef, Lampung Bay, marine tourism, sustainable management
Citation
Widiarti R, Kusumawardhani AD, Burhanuddin E, Susiloningtyas D, Takarina ND, Patria MP and Fadhilah MF (2025) The enhancement of community perception and participation in gaining sustainable coral reef management models. Front. Mar. Sci. 12:1577199. doi: 10.3389/fmars.2025.1577199
Received
15 February 2025
Accepted
01 September 2025
Published
03 October 2025
Volume
12 - 2025
Edited by
Vitor H. Paiva, University of Coimbra, Portugal
Reviewed by
Edwin Jefri, University of Mataram, Indonesia; Yulius Yulius, Badan Riset dan Inovasi Nasional (BRIN), Indonesia
Updates
Copyright
© 2025 Widiarti, Kusumawardhani, Burhanuddin, Susiloningtyas, Takarina, Patria and Fadhilah.
This is an open-access article distributed under the terms of the Creative Commons Attribution License (CC BY). The use, distribution or reproduction in other forums is permitted, provided the original author(s) and the copyright owner(s) are credited and that the original publication in this journal is cited, in accordance with accepted academic practice. No use, distribution or reproduction is permitted which does not comply with these terms.
*Correspondence: Riani Widiarti, rianiwid@sci.ui.ac.id
Disclaimer
All claims expressed in this article are solely those of the authors and do not necessarily represent those of their affiliated organizations, or those of the publisher, the editors and the reviewers. Any product that may be evaluated in this article or claim that may be made by its manufacturer is not guaranteed or endorsed by the publisher.