Abstract
Under the tide of global climate change, achieving carbon neutrality has become a common goal for the international community. The ocean, with its huge carbon storage capacity, has become a key link in the Earth’s carbon cycle. The ocean stores approximately 93% of the Earth’s total carbon dioxide and can remove over 30% of the atmospheric carbon dioxide each year. As the core force of marine carbon sink, blue carbon ecosystem through the high carbon sequestration efficiency of ecosystems such as mangroves, seagrass beds, and coastal salt marshes, plays an irreplaceable role in the global carbon cycle and climate regulation. Meanwhile, although the three-dimensional sea use model has effectively alleviated the industrial sea use contradiction caused by the scarcity of maritime spatial resources, it has also brought the threat of direct damage and indirect functional weakening to the blue carbon ecosystem. At present, there are legal gaps in relevant laws in China. In-depth research on their legal issues is of great significance for protecting the blue carbon ecosystem, promoting marine carbon neutrality and sustainable economic development.
1 Introduction
With the vigorous development of the marine economy and the continuous advancement in science and technology, the depth and breadth of the development and sea use areas have been continuously expanded. The demand for marine space from traditional and emerging marine industries in the offshore area is increasing day by day, resulting in the scarcity of maritime spatial resources more prominent. Under such circumstances, three-dimensional sea use has emerged as an innovative model of sea use areas. Three-dimensional sea use is based on the three-dimensionality and multi-functionality of sea area spatial resources, dividing the sea area into four layers in three-dimensional space: water surface (including overlying space), water body, seabed and subseabed. Under the premise of giving priority to ensuring the basic functions of the sea area and without mutual exclusion and controllable influence, different Spaces within the same sea area or different spaces within the same sea area by the same entity should be developed and utilized in a three-dimensional manner to achieve functional complementarity and usage coordination among different sea use activities. The three-dimensional approach to sea use effectively enhances the efficiency of sea area resource utilization by comprehensively developing and utilizing different levels of sea areas such as water surfaces, water bodies, seabeds and subseabeds, providing a new solution for alleviating the contradiction of sea use in industries.1However, in the process of three-dimensional sea use, the blue carbon ecosystem is confronted with numerous threats and challenges. On the one hand, some development activities may directly damage the habitats of blue carbon ecosystem, such as land reclamation and offshore engineering construction, leading to a reduction in the area and functional degradation of ecosystem like mangroves and seagrass beds. On the other hand, some development activities may indirectly affect the carbon sink function of the blue carbon ecosystem, for example marine pollution and overfishing, which have altered the structure and function of the ecosystem and thereby impaired its carbon sequestration capacity.
The concept of blue carbon has become an important part of strategies for climate adaptation and mitigation, highlighted as a priority in the United Nations Decade on Ecosystem Restoration and the newly issued Kunming-Montreal global biodiversity framework, against this backdrop, clarifying the legal status of the blue carbon ecosystem in three-dimensional sea use and reasonably defining the rights and responsibilities of developers are crucial to protecting the blue carbon ecosystem, achieving the goal of marine carbon neutrality, and promoting the sustainable development of the marine economy. China has currently issued a series of laws, regulations and policy documents in the management of sea areas and the protection of blue carbon ecosystem. Nevertheless, many gaps and deficiencies still exist in the allocation of rights and responsibilities for three-dimensional sea use. Consequently, in-depth research on the relevant legal issues of three-dimensional sea use of blue carbon ecosystem in the ocean under the background of marine carbon neutrality has vital theoretical value and practical significance.
2 Overview of the blue carbon ecosystem and three-dimensional sea use
2.1 The concept and classification of blue carbon ecosystem
The “blue carbon ecosystem” refers to an ecosystem that utilizes marine biological communities (such as mangroves, salt marshes, seagrass beds, etc.) to absorb and store carbon dioxide in the atmosphere (Figures 1–4, Table 1). These special marine ecosystems fix and store large amounts of carbon dioxide for a long time through the photosynthesis of plants and the carbon capture ability of sediments, playing a crucial role in addressing global climate change. Their carbon sequestration efficiency is often higher than that of many terrestrial ecosystems. In addition to the carbon sink function, they can also provide multiple ecological services such as coastal protection, biodiversity maintenance, and the support of fishery resources. Therefore, they are important researches and conservation targets in the fields of marine ecosystems and climate governance.
Figure 1

Blue carbon ecosystem components.
Figure 2

Elements of liability composition.
Figure 3

Approaches to liability assumption.
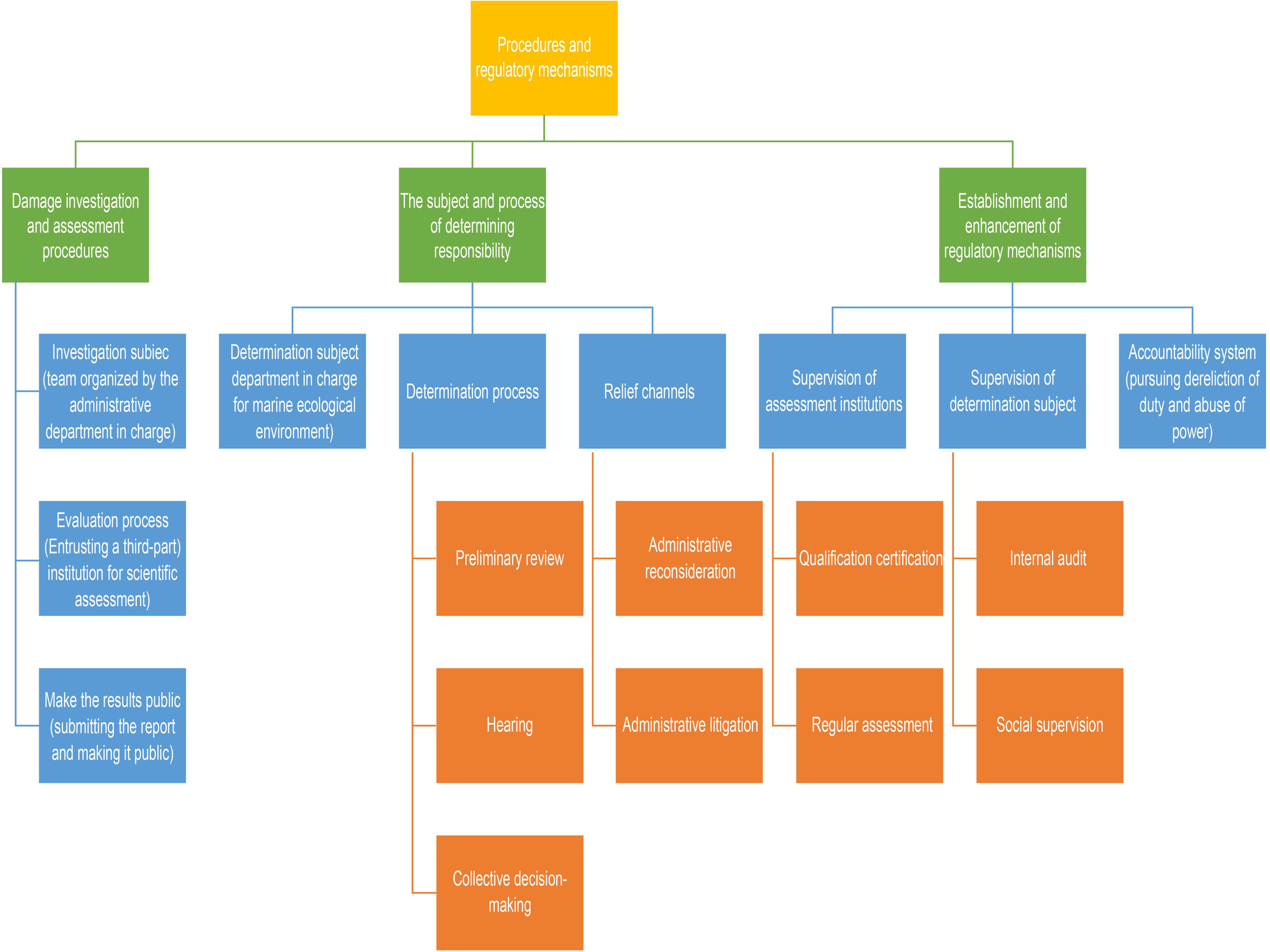
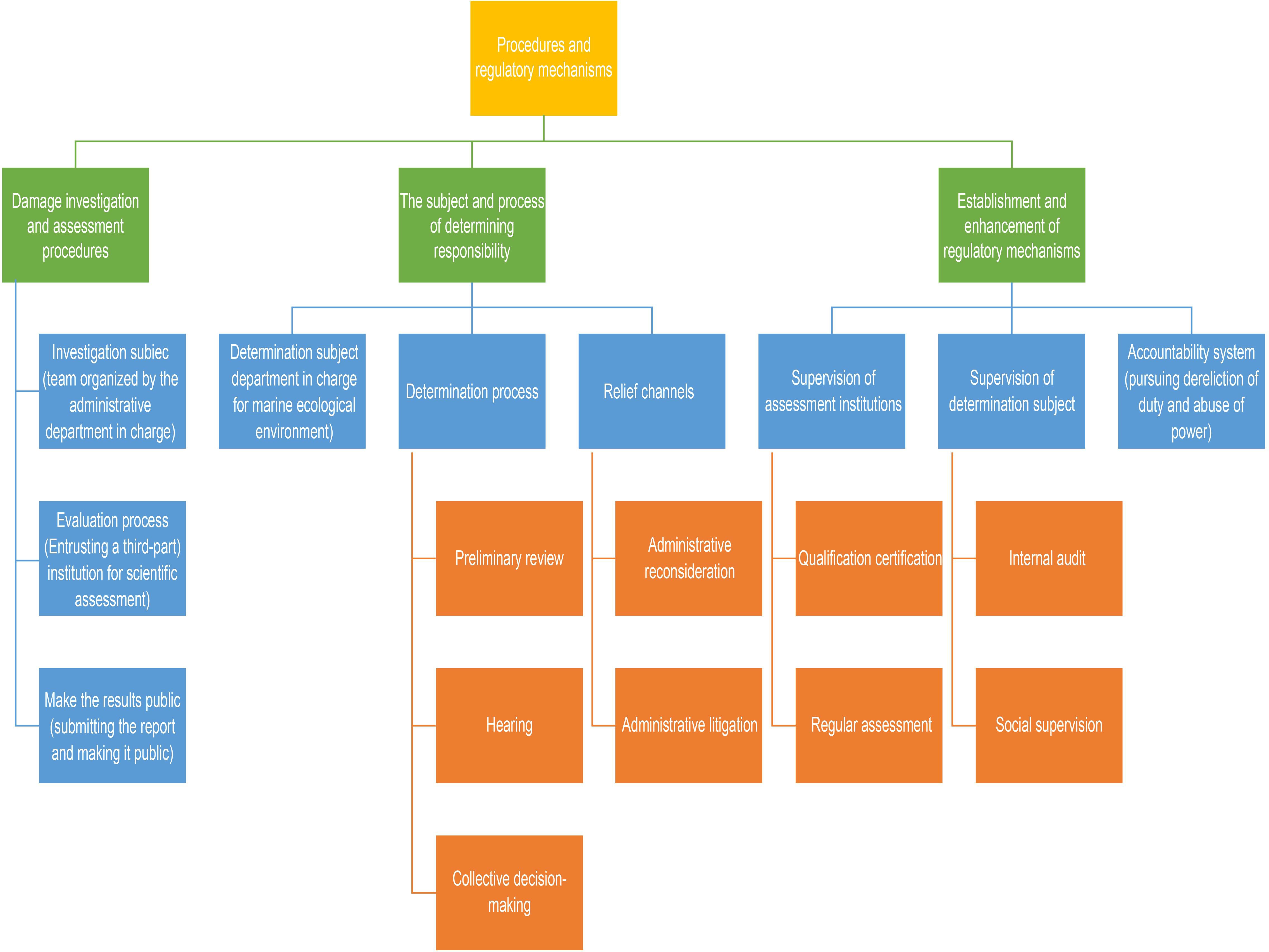
Figure 4

Procedures and regulatory mechanisms.
Table 1
| File name | Document number | Introduce the department | Release time |
|---|---|---|---|
| 〈Marine Environmental Protection Law of the People’s Republic of China〉 | Order of the President of the People’s Republic of China(No.12) | Npc standing committee | 2023 Revision |
| 〈Law of the People’s Republic of China on the Administration of Sea Area Use〉 | Order of the President of the People’s Republic of China(No.61) | Npc standing committee | October 27th, 2001 |
| 〈Wetland Protection Law of the People’s Republic of China〉 | Order of the President of the People’s Republic of China (No. 102) | Npc standing committee | December 24, 2021 |
| 〈Notice of The State Council on Printing and Distributing the National Marine Main Function Zone Plan〉 | Notice of The State Council on Issuing the National Marine Main Functional Zone Planning (Yinguo Fa [2015] No. 42) | The State Council | August 1st, 2015 |
| 〈The General Office of the Central Committee of the Communist Party of China and The General Office of the State Council have issued the Guiding Opinions on Promoting the Reform of the Natural Resources Asset Property Rights System in a Coordinated Manner〉 | General Office of the Central Committee of the Communist Party of China, General Office of the State Council | April 14, 2019 | |
| 〈Notice of The General Office of the State Council on Printing and Distributing the Overall Plan for the Comprehensive Reform Pilot of Market-based Allocation of Factors〉1 | State Council General Office Document No. 51 (2021) | General Office of the State Council | December 2021 |
| 〈Notice of the Ministry of Natural Resources on Exploring and Promoting the Work of Three-dimensional Stratified Rights Setting in Sea Areas〉 | Natural Resources Regulation [2023] No.8 | Ministry of Natural Resources | November 13, 2023 |
| 〈Guidelines for the Definition of the Scope of Three-dimensional Stratified Sea Rights Sea (Trial)〉 | Natural Resources Office Letter [2023] No. 2234 | General Office of the Ministry of Natural Resources | November 17, 2023 |
| 〈Notice of the Department of Natural Resources of Zhejiang Province on Promoting the Three-dimensional Stratified Establishment of Sea Area Use Rights〉2 | Zhejiang Natural Resources Regulation [2022] No. 3 | Department of Natural Resources of Zhejiang Province | April 6, 2022 |
| 〈Notice of the Department of Natural Resources of Guangdong Province on Promoting the Three-dimensional Stratified Establishment of Sea Area Use Rights〉3 | Guangdong Natural Resources Regulation No. 5 [2023] | Department of Natural Resources of Guangdong Province | September 18, 2023 |
Laws, regulations, rules and normative documents of China concerning three-dimensional use of the sea.
1https://www.gov.cn/zhengce/content/2022-01/06/content_5666681.htm[Accessed June 13, 2025]
2https://zrzyt.zj.gov.cn/art/2022/4/8/art_1229098242_2400400.html?utm_source=chatgpt.com[Accessed June 13, 2025]
3https://www.gd.gov.cn/zwgk/gongbao/2023/26/content/post_4262429.html?utm_source=chatgpt.com[Accessed June 13, 2025]
Mangroves are communities of woody plants growing in the intertidal zones of tropical and subtropical coasts, with complex root systems and special physiological adaptation mechanisms . The carbon density of its ecosystem is significantly higher than that of other ecosystems at the same latitude. It can not only sequester a large amount of carbon dioxide through photosynthesis, but also transport organic carbon to the subseabed through the root system for long-term storage (Bunting et al., 2018). According to relevant studies, mangroves only cover 0.1% of the world’s land area, but they account for 5% of the global total carbon sequestration. The carbon sequestration of their vegetation and sediments is roughly 3 to 4 times that of tropical rainforests (Wu, 2025). In addition, mangroves have multiple ecological functions. For instance, wind prevention and wave dissipation, silt promotion and beach protection, and purification of seawater and air, which are essential for maintaining the ecological balance and biodiversity of coastal zones.
Seagrass beds are shallow marine ecosystems formed by the large-scale continuous growth of seagrass, mainly distributed in the shallow waters of tropical, subtropical and temperate coastal zones. Seagrass is the sole flowering plant that can live underwater. It can efficiently absorb carbon dioxide from the air and seawater and then convert it into organic carbon for storage. Despite seagrass beds merely covering 0.1% of the global ocean area, their annual carbon sequestration capacity makes up approximately 18% of the total carbon sequestration capacity of the ocean, demonstrating an extremely high carbon sequestration efficiency. At the same time, seagrass beds also play a key role in protecting biodiversity, purifying water quality, and maintaining the stability of marine ecosystems.
Coastal wetlands contain very large carbon stocks—termed as blue carbon, coastal salt marsh wetlands are located between land and open seawater or brackish water, in the upper intertidal zone that accompanied periodic tidal inundation. The surface of the water here is alkaline, and the soil contains a relatively high salt content. Salt-tolerant plants such as reeds, suaeda glauca and tamarisk are growing here. Coastal salt marsh wetlands have a strong carbon sequestration capacity as well. The amount of organic carbon buried in sediments each year and preserved for a long time, taking up a considerable proportion of the global marine sediment carbon reserves. Furthermore, coastal salt marsh wetlands can regulate floods, filter pollutants, and provide habitats for migratory birds, etc. They play an indispensable role in maintaining the integrity and stability of the coastal ecosystem.
2.2 The carbon sink role and value of the blue carbon ecosystem
The carbon sink role of the blue carbon ecosystem is one of its most important ecological service functions. Compared with terrestrial ecosystem, blue carbon ecosystem has unique carbon sink advantages. First of all, the carbon sequestration period of the blue carbon ecosystem is long. The carbon sequestration of coastal blue carbon ecosystem can span a time of thousands of years, while terrestrial green carbon ecosystem typically lasts only a few decades. This enables the blue carbon ecosystem to play a major “carbon pool” role in the long-term carbon cycle, capable of continuously and stably storing a large amount of carbon dioxide. Secondly, the capture efficiency of the blue carbon ecosystem is high. Take seagrass beds as an example. Though their global distribution area is less than 0.2% of the sea area, their carbon sequestration capacity can reach more than 10% of the ocean’s carbon sequestration capacity. After calculation, restoring and maintaining 10,000 mu of seagrass beds can neutralize the annual carbon emissions of 200,000 cars (assuming that cars travel an average of 20,000 kilometers each year). Mangroves and coastal salt marsh wetlands also have similar efficient carbon sequestration capabilities. Besides, the blue carbon ecosystem can also generate substantial ecological and environmental benefits during the process of capturing and storing carbon dioxide. For instance, the blue carbon ecosystem can mitigate the problems of offshore eutrophication and ocean acidification. By absorbing nutrients such as nitrogen and phosphorus from seawater, the blue carbon ecosystem can effectively reduce the degree of eutrophication in offshore waters and lower the frequency of harmful ecological phenomena, like red tides. In the meantime, by absorbing and sequestering carbon dioxide, the blue carbon ecosystem help decrease the carbonic acid content in seawater, alleviate the trend of ocean acidification, and protect the living environment of marine organisms.
The existence of the blue carbon ecosystem is also of pivotal significance for maintaining marine biodiversity. Mangroves, seagrass beds and coastal salt marshes offer abundant food sources, habitats and breeding grounds for numerous marine organisms. Many creatures such as fish, shellfish, shrimps, crabs and birds rely on these ecosystems for survival and reproduction. For instance, the complex root system of mangroves provides a place for fish, shrimps and crabs to hide from their natural enemies. Meanwhile, the organic matter such as the fallen leaves, after decomposition, becomes a significant food source for marine organisms (Daniel, 2020). Seagrass beds serve as breeding grounds for the larvae of numerous marine organisms, playing a crucial role in maintaining the stability of marine biological populations. The blue carbon ecosystem also holds significant value in promoting the sustainable development of fishery resources. A healthy blue carbon ecosystem can provide a favorable living environment for fishery organisms and increase the types and quantities of fishery resources. Studies indicate that in sea areas where blue carbon ecosystem such as seagrass beds are well-developed and fishery yields tend to be higher. This not only provides abundant food resources for mankind, but also is of great significance for ensuring the livelihoods of residents in coastal areas and promoting regional economic development (Ma et al., 2023).
2.3 The concept and current development status of three-dimensional sea use
Three-dimensional sea use refers to a new type of sea use model, within the same spatial range of the sea area, different levels such as the surface of the water, water body, seabed and subsoil of the sea area are comprehensively developed and utilized to achieve efficient allocation and maximum sea use area resources. With the rapid development of the marine economy, the traditional planar sea use model has been difficult to meet the increasing demand for sea use, and three-dimensional sea use has emerged. In China, the practice of three-dimensional sea use has been carried out in multiple fields. For instance, in the field of offshore wind power, by constructing wind power generation facilities above the sea surface and making rational use of water body and seabed sections, the coordinated development of energy development and other marine industries has been realized. During the construction of some offshore wind farms, the impacts on the surrounding fishery resources and ecological environment have been fully considered. Through rationally planning the layout of wind turbines, a certain space has been reserved for fishery breeding and the survival of marine organisms. In the construction of cross-sea Bridges, the construction of bridges not only makes use of the surface space of the sea area, but also involves using the bottom of the sea in the foundation part of the bridge piers. Through scientific design and construction, cross-sea bridges can meet transportation demands while minimizing damage to the marine ecological environment as much as possible. In addition, marine activities such as submarine cable pipelines and submarine tunnels also fall into the category of three-dimensional sea use. Submarine cable pipelines, which are used for transmitting electricity, communicating signals, etc. are laid at the bottom of the sea achieving effective use of the marine space (Duarte et al., 2020). Submarine tunnels provide a new means of transportation for crossing the sea area and further expanding the utilization space of the sea area.
The current development status of three-dimensional sea use shows a continuous advancement trend. In recent years, coastal regions across China have successively introduced relevant policies to encourage and support the implementation of three-dimensional sea use projects. For instance, provinces such as Hebei, Zhejiang, Guangxi, Hainan and Liaoning have successively issued policy documents on the three-dimensional stratified rights of sea areas, providing policy basis and guarantee for the implementation of three-dimensional sea use. These policy documents have made active explorations in clarifying aspects such as the scope, approval procedures, rights and obligations of three-dimensional sea use, laying a foundation for promoting the standardized and scientific development of three-dimensional sea use. However, in the development process of three-dimensional sea use, also faces some problems and challenges. First of all, the compatibility issue among different sea use activities is rather prominent. Due to the different functions and requirements of various sea use projects, when conducting three-dimensional development within the same sea area space, mutual interference and conflicts are prone to occur. For example, offshore wind power projects may have an influence on the surrounding fishery breeding and the laying of submarine cable pipelines may damage ecosystems such as seagrass beds. Secondly, the management system and mechanism for three-dimensional sea use are still not perfect. At present, the management of sea area in China involves multiple departments. There are certain problems regarding the division of responsibilities and coordination among different departments, which lead to low efficiency and chaotic management in the approval and supervision of three-dimensional sea use projects (Ma et al., 2023). Furthermore, the assessment of the impact of three-dimensional sea use on the marine ecological environment and the protection measures also need to be strengthened. Due to the complexity and diversity of three-dimensional sea use projects, their impact on marine ecosystem is uncertain. It is necessary to establish an impact assessment system, which is more scientific and comprehensive for ecological environment and protection mechanism to ensure that while developing and using marine resources, the marine ecological environment is well protected.
3 The legal status dilemma of blue carbon ecosystems in three-dimensional sea use
3.1 The current laws and regulations on the blue carbon ecosystem
Currently, China has preliminarily established a legal and regulatory system covering aspects, for instance, marine environmental protection and sea area use management, which has played a certain role in regulating and guaranteeing the protection of the blue carbon ecosystem. In the field of marine environmental protection, the Marine Environmental Protection Law of the People’s Republic of China, as the fundamental law for marine environmental protection in China, clearly defines the basic principles and systems for protecting the marine ecological environment, preventing marine pollution and damage. This law requires governments at all levels and relevant departments to take effective measures to preserve marine biodiversity and maintain marine ecological balance. For development and construction projects that may have an effect on the marine ecological environment, environmental impact assessment must be conducted in accordance with the law, and corresponding measures of environmental protection must be implemented. This provides a legal basis for protecting the blue carbon ecosystem from the damage caused by development activities.
In terms of the management of sea area use, the “Law of the People’s Republic of China on the Administration of Sea Area Use” has regulated the approval of sea area use, the acquisition and transfer of sea area use rights, etc. This law emphasizes that sea area use should follow the principles of scientific planning, rational development and economical utilization to ensure the sustainable use of sea areas. At the same time, it stipulates the environmental protection obligations that the users of sea areas should undertake during the sea area use. For instance, they are prohibited from damaging the marine ecological environment and changing the sea area use without authorization.
In addition to the aforementioned comprehensive laws and regulations, China has also formulated specific protection laws and regulations for ecological resources closely related to the blue carbon ecosystem, such as mangroves and wetlands. For example, the Wetlands Conservation Law of the People’s Republic of China has made detailed provisions on the definition, protection scope and protection measures of wetlands. Wetlands include coastal wetlands and blue carbon ecosystem such as mangroves, seagrass beds and coastal salt marshes all fall within the category of coastal wetlands. This law clearly requires strengthening the protection and restoration of wetland ecosystems, and maintaining the ecological functions and biodiversity of wetlands. It is prohibited to occupy or damage wetlands without authorization. Where it is indeed necessary to occupy wetlands due to construction projects or other reasons, approval should be obtained in accordance with the law, and corresponding compensation and restoration measures should be taken. Besides, some local governments have also issued local protection regulations and policy documents for blue carbon ecosystem such as mangroves and seagrass beds in the light of their local conditions. For instance, Hainan Province has formulated the “Regulations on the Protection of Mangroves in Hainan Province. Specific regulations have been made on the protection scope, management system, protection measures and legal responsibilities of mangroves, providing strong local legislative support for enhancing the conservation of mangroves.
3.2 The ambiguity of the blue carbon ecosystem in the legal framework of three-dimensional sea use
Although the current laws and regulations in China have covered the protection of blue carbon ecosystem, there are still many ambiguities regarding the legal status of blue carbon ecosystem within the legal framework of three-dimensional sea use. First of all, there are unclear issues in the definition of property rights for the blue carbon ecosystem (Ma et al., 2023). At present, the system of sea area use rights in China mainly focuses on the definition of the rights to use and develop sea area space. However, there is a lack of clear regulations on the ownership of special rights and interests such as carbon sink resources contained in the blue carbon ecosystem. This leads to the fact that in the process of three-dimensional sea use, when it comes to the development, use and protection of the blue carbon ecosystem, disputes over rights are likely to arise among different entities. For instance, in some sea areas, when developers are carrying out projects such as offshore wind power, they may cause damage to the blue carbon ecosystem like surrounding seagrass beds. Nevertheless, due to the unclear property rights of carbon sink resources, it is difficult to determine who has the right to claim compensation for such damage and to whom the developers should assume the responsibility for compensation. Secondly, the approval and supervision procedures for the blue carbon ecosystem in three-dimensional sea use projects lack clear regulations. The current approval system for sea area use mainly concentrates on conventional factors such as the construction scale and sea use projects. It does not attach sufficient importance to the assessment of the impact of the projects on the carbon sink function of the blue carbon ecosystem, nor does it have a dedicated approval process targeting at the protection of the blue carbon ecosystem. In terms of supervision, due to the overlapping responsibilities of multiple departments, there is a lack of effective supervision and inspection mechanisms for the implementation of blue carbon ecosystem protection measures in three-dimensional sea use projects. As a result, some development projects fail to strictly comply with relevant ecological protection requirements during the implementation process, causing varying degrees of damage to the blue carbon ecosystem.
There is also ambiguity in the determination of legal liability for the blue carbon ecosystem. When the blue carbon ecosystem is damaged, due to the lack of clear legal standards and liability determination mechanisms, it is difficult to accurately assess whether the developers’ actions constitute violations and what kind of legal liabilities they should assume (Ma et al., 2023). At present, the laws and regulations mainly impose administrative penalties on acts that destroy the blue carbon ecosystem, and the severity of the penalties is relatively light, making it difficult to effectively deter developers. Meanwhile, for the ecological environmental losses caused by the destruction of the blue carbon ecosystem, there is a lack of a complete compensation mechanism and assessment standard, which make it difficult for the damaged blue carbon ecosystem to receive timely, effective restoration and compensation. Furthermore, in the process of three-dimensional sea use, the conflict coordination mechanism among different sea use activities is also imperfect. When the protection of blue carbon ecosystem conflicts with the development needs of other sea use projects, lacking of clear legal rules to guide how to balance the interests of the two sides, often results in blue carbon ecosystems being at a disadvantage in the conflict, making it difficult to achieve their protection goals.
For example, in key regions of the Guangdong-Hong Kong-Macao Greater Bay Area such as Shenzhen, Dongguan, and Huizhou, there have been behaviors of reclaiming land from the sea that encroach on mangroves. The projects they carried out include the construction of Bao’an Comprehensive Port Area, the third runway of Shenzhen Airport, Dongguan Binhai New City, and Huizhou Daya Bay. These projects all involve large-scale cross-regional sea reclamation and actions that damage the blue carbon ecosystem, resulting in a significant loss of natural mangroves and the erosion of the intertidal zone ecosystem2. Although the Marine Environmental Protection Law of the People’s Republic of China makes principled provisions regarding reclamation projects and mangrove protection, there are still issues such as general and ambiguous legal provisions and the lack of quantified criteria for ecological damage. Moreover, the law does not clearly define the compensation standards and the main responsible parties for restoration after mangroves are damaged. Some projects merely use “off-site replanting” to replace in-site protection. However, there is a lack of strict constraints on the ecological adaptability of the replanting areas and post-planting maintenance, which greatly reduces the effectiveness of restoration.
Another example is the large-scale reclamation in the Pearl River Estuary region of Guangdong, which has caused severe damage to coastal wetlands. The extent of damage is astonishing. From 2005 to 2015, the reclamation projects in the Pearl River Estuary increased the area of coastal wetlands under threat from 127,600 mu to 1,292,800 mu (nearly tenfold). The distribution of mangroves and seagrass beds in the same area has decreased significantly. Reclamation has led to the almost complete disappearance of natural shorelines (the natural coastline on the east bank has been filled in), and there has been a serious decline in biodiversity and natural protection functions3. Due to the flaws in the institutional design of the “development - protection” balance in laws and regulations, the problem of reclamation in the Pearl River Estuary has fallen into a vicious cycle of “destruction - investigation - repeated destruction”. Only by clarifying the rigid constraints of the ecological red line through legislation, raising the cost of violations to match the economic benefits, and establishing a cross-regional ecological compensation linkage mechanism can the transmission chain of “institutional loopholes - ecological failure” be fundamentally cut off.
3.3 Problems caused by the unclear legal status of the blue carbon ecosystem
The ambiguous legal status of the blue carbon ecosystem has triggered a series of problems in practice, seriously hindering the protection and sustainable use of the blue carbon ecosystem. Due to the unclear definition of property rights for the blue carbon ecosystem, there is a lack of a clear responsible entity for its protection. In the absence of clear property rights ownership, various stakeholders often lack the initiative to actively protect the blue carbon ecosystem and may even destroy it in pursuit of their own economic interests. For instance, in order to expand their fishery area, some fishermen may destroy blue carbon ecosystem such as mangroves without authorization. However, due to unclear property rights, it is tough to effectively restrict and hold them accountable for their actions. Secondly, the ambiguity of the blue carbon ecosystem in the approval and supervision procedures of three-dimensional sea use projects makes it hard to effectively control the impact of development projects on the blue carbon ecosystem. In the planning and implementation of many three-dimensional sea use projects, the potential influence on the carbon sink function of the blue carbon ecosystem has not been fully considered, nor have corresponding protective measures been formulated. Owing to the lack of effective supervision, these projects may cause irreversible damage to the blue carbon ecosystem during their construction and operation, like damaging the root systems of mangroves, leading to a decline in their carbon sequestration capacity, or destroying the habitats of seagrass beds, resulting in large-scale death of seagrass (Duarte et al., 2020).
The ambiguity in the determination of legal liability for blue carbon ecosystem leads to low costs of violations, making it difficult to curb the occurrence of destructive behaviors. When developers carry out three-dimensional sea use projects, even if they know that it may cause certain damage to blue carbon ecosystem, but due to the unclear legal liability and relatively light penalties, they often choose to overlook the ecological protection requirements and continue with the development activities. This not only leads to the continuous reduction in the area and the constant degradation of the functions of blue carbon ecosystem, but also has a negative impact on the global marine carbon sink capacity and ecological balance. In addition, the unclear legal status of blue carbon ecosystem also affects the realization of their carbon sink value. Against the backdrop of the current global active promotion of the construction in carbon trading markets, owing to the unclear legal status and carbon sink property rights of blue carbon ecosystem, their carbon sink resources are difficult to be included in the carbon trading system and cannot realize their economic value through market mechanisms. This not only limits the sources of funds for the conservation of blue carbon ecosystem, but also it is not conducive to fully motivating social forces to participate in the protection and restoration of blue carbon ecosystem.
4 Responsibility determination of three-dimensional sea use developers for carbon sink damage in the blue carbon ecosystem
4.1 Definition and assessment of carbon sink damage
Under the background of three-dimensional sea use, accurately defining and assessing the carbon sink damage of the blue carbon ecosystem is the basis for determining the responsibility of developers. Carbon sink damage mainly refers to the phenomenon where the structure and function of the blue carbon ecosystem are damaged due to human activities, especially the development, construction and operation of three-dimensional sea use projects, thereby reducing its carbon sink capacity. This kind of damage can manifest itself in various forms. For instance, the fall or destruction of mangroves will directly reduce their biomass, lower their ability to sequestrate carbon through photosynthesis, and meanwhile damage the function of their root systems in fixing and storing organic carbon in the marine sediments. The degradation or disappearance of seagrass beds can lead to the loss of seagrass’s ability to absorb carbon dioxide and affect the carbon sequestration of other organisms in the seagrass bed ecosystem. The assessment of carbon sink damage in the blue carbon ecosystem is a complex task that requires the comprehensive application of multiple scientific methods and technical means. At present, commonly used assessment methods include biomass determination, carbon flux monitoring, model simulation, etc. Biomass determination mainly estimates the carbon storage of plants in a blue carbon ecosystem by measuring their biomass, and then assesses the damage to carbon sinks. For instance, for mangroves, the biomass of mangroves can be calculated by measuring parameters such as the diameter at breast height and height of the trees, combined with a biomass conversion model, thereby determining their carbon storage. The carbon flux monitoring rule reflects the strength and extent of damage to the carbon sink function of the blue carbon ecosystem by directly measuring the amount of carbon dioxide exchange between it and the atmosphere. This method usually requires the use of high-precision gas analyzers to conduct long-term continuous monitoring above or within the blue carbon ecosystem. The model simulation rule is based on a deep understanding of the structure, function and dynamic process of the blue carbon ecosystem. It simulates its carbon sink process by constructing mathematical models and predicts the changes in carbon sinks under different human activity interferences. This method can comprehensively consider multiple factors, such as climate change, sea level rise, biodiversity, etc., and has high accuracy and predictability in the assessment of carbon sink damage to blue carbon ecosystem. In practical applications, appropriate assessment methods should be selected based on specific circumstances, and a comprehensive assessment should be conducted by combining multiple methods to enhance the reliability and accuracy of the assessment results.
4.2 The legal basis and principles for responsibility determination
In China, there are relatively abundant laws, regulations and policy documents concerning the protection of blue carbon ecosystem and the management of three-dimensional sea development activities. The Marine Environmental Protection Law of the People’s Republic of China clearly stipulates that effective measures should be taken in the development and use of marine resources to protect the marine ecological environment and prevent damage to the marine ecosystem. The Sea Area Use Administration Law regulates the approval, supervision and other links of sea area use, requiring that sea area use activities must comply with the marine functional zoning and must not damage the marine ecological environment. Moreover, a series of policy documents issued by the state regarding ecological civilization construction and climate change response have also emphasized the importance of strengthening the protection of blue carbon ecosystem, providing macro policy guidance for the determination of carbon sink damage responsibility in blue carbon ecosystem.
In most cases, for the damage to the carbon sink of the blue carbon ecosystem caused by developers of three-dimensional sea use, the principle of fault responsibility should be followed. That is, developers only need to bear corresponding legal responsibilities when they have intentional or negligent behavior subjectively and there is a causal relationship between their actions and the carbon sink damage results of the blue carbon ecosystem. For example, if a developer is aware that their sea use activities will cause damage to the surrounding mangroves but fails to take any effective protective measures and still continues the development activities, in such a case, the developer is subjectively at fault and should be held accountable for the damage to the carbon sink function of the mangroves. In judicial practice, to determine whether a developer is at fault, it is necessary to comprehensively consider factors whether they have abided by relevant laws and regulations, fulfilled reasonable duties of care, and taken necessary environmental protection measures.
In some special circumstances, even if the developers of sea use have no subjective fault, they may still need to bear responsibility, that is, the principle of no-fault responsibility will apply. For instance, in cases of marine environmental pollution, if the developer’s actions lead to the pollution of the sea area where the blue carbon ecosystem is located, thereby damaging its carbon sink function, regardless of whether the developers are at fault or not, they should bear the corresponding responsibility for compensation. This is because the marine ecological environment is highly sensitive and fragile. Once it is polluted, the cost of its restoration is extremely high and the difficulty is huge. In order to better protect the marine ecological environment and safeguard public interests, applying the principle of no-fault responsibility in such cases will help prompt developers to be more cautious in their sea use activities and enhance the protection of the marine environment.
When the development activities of three-dimensional sea use cause damage to the carbon sink of the blue carbon ecosystem, but it is difficult to determine the accountable party or reasonably share the responsibility based on both the principle of fault responsibility and the principle of no-fault responsibility, the principle of fair responsibility can be considered for application. The principle of fair responsibility emphasizes that in cases where neither party is at fault in the occurrence of the damage, the losses should be reasonably shared by both parties based on the actual circumstances (Duarte de Paula Costa et al., 2022). For instance, in some emerging marine development fields, due to the imperfection of relevant technical standards, laws and regulations, the carbon sink of the blue carbon ecosystem is accidentally damaged during the development process. At this time, based on the principle of fair responsibility, factors such as the economic situation of the developers, the income situation of the development activities, and the degree of damage to the blue carbon ecosystem can be comprehensively considered. Reasonably determine the share the responsibility that developers should undertake to achieve a balance between fairness and justice.
The current laws, regulations and policy documents of China concerning three-dimensional sea use.
5 Analysis of elements of liability composition
5.1 Determination subject of the action
The developers of three-dimensional sea use, as the responsible entities, include various enterprises, institutions and individuals engaged in three-dimensional sea use activities such as offshore wind power development, marine aquaculture and port construction. In practical operation, it is necessary to clearly distinguish the responsibilities of the project’s construction unit, operation unit, as well as related contractors, subcontractors and other entities in the carbon sink damage event of the blue carbon ecosystem. For instance, in an offshore wind power project, the construction unit is responsible for the overall planning and approval of the project, the operation unit is in charge of the daily operation and management after the project is completed, while the contractors and subcontractors undertake the specific engineering construction tasks. If a carbon sink damage event of the blue carbon ecosystem occurs during the construction or operation of a project, the responsible party needs to be accurately identified based on the specific actions and degree of fault of each party in the event. For some entities that conduct sea use activities by leasing sea areas, it is also necessary to clarify the division of responsibilities between them and the sea area users to avoid situations where responsibilities are shirked.
5.2 Judgment on damaging acts
Damaging behaviors refer to all kinds of actions carried out by developers of three-dimensional sea use that have an adverse impact on the carbon sink function of the blue carbon ecosystem. These behaviors include not only direct physical destructive acts, such as felling mangroves and filling salt marsh wetlands, etc. It also includes behaviors such as indirect pollution emissions and changes in hydrodynamic conditions. To determine whether a damaging act exists, it is necessary to rely on scientific monitoring data and professional assessment reports. For instance, by monitoring indicators such as marine water quality, sediments, and biodiversity, and analyzing the changes in relevant indicators before and after sea use activities, it can be determined whether there is any pollution emission behavior and the extent of its impact on the blue carbon ecosystem. For behaviors that change hydrodynamic conditions, it is necessary to rely on professional tools such as hydrodynamic models to simulate and analyze the changes in the flow of water, tides, etc. before and after the construction of engineering facilities, and assess their potential impact on the blue carbon ecosystem. At the same time, it is also necessary to refer to relevant industry standards and norms to determine whether the developers’ sea use behavior comply with the regulations and whether necessary environmental protection measures have been taken to reduce the damage to the blue carbon ecosystem.
5.3 Determination of damage results
The determination of the results of carbon sink damage in the blue carbon ecosystem is a key link in the determination of responsibility. The damage results are mainly manifested as the reduction or loss of the carbon sink function of the blue carbon ecosystem, which can be specifically measured by indicators such as the decrease in carbon storage and the decline in carbon sequestration efficiency. Determining the damage results requires the application of scientific carbon sink monitoring and assessment methods. For instance, by means of remote sensing technology, on-site sampling and analysis, parameters such as vegetation coverage area, biomass, and soil organic carbon content of the blue carbon ecosystem are monitored. Through the establishment of a carbon sink model, the changes in carbon sink capacity of the blue carbon ecosystem before and after sea use activities are calculated, thereby accurately determining the severity of the damage results. In practical operation, the long-term and potential impacts of the damage results also need to be considered. Some damages to blue carbon ecosystems may not be obvious in the short term, but over time, their long-term negative impact on carbon sink functions will gradually emerge. Therefore, when assessing the damage results, long-term tracking monitoring and comprehensive analysis are required to ensure the scientific nature and accuracy nature of responsibility determination.
5.4 Identification of causal relationship
When determining the responsibility of developers of three-dimensional sea use for the damage to the carbon sink of the blue carbon ecosystem, it is essential to clarify that there is a causal relationship between the damaging behavior and the damaging result. Due to the complexity and openness of Marine ecosystems, the identification of causal relationships is often difficult. In practice, various methods can be adopted to identify causal relationships. For example, by using the method of time series analysis, the changes in the carbon sink function of the blue carbon ecosystem before and after the implementation of sea use activities are compared to determine whether the damage results have a temporal sequence with the sea use activities. The spatial analysis method is adopted to analyze the spatial correlation between the damage occurrence area and the area of sea use activities, and determine whether the damage is concentrated within the influence range of sea use activities. Meanwhile, the causal relationship between the damaging behavior and the damaging result can also be further verified by means of scientific experiments and simulation analysis. In some complex cases, it may be necessary to comprehensively apply multiple methods and invite experts in relevant fields to conduct arguments to ensure the accuracy and reliability of the identification of causal relationships. In addition, other factors that may affect the carbon sink function of the blue carbon ecosystem, such as climate change and natural disasters, need to be considered to eliminate the interference of these factors in the identification of causal relationships.
6 Approaches to liability assumption
6.1 Restore the original state
The conservation and restoration of vegetated coastal habitats, such as mangroves, tidal marshes, and seagrasses, are emerging as nature-based solutions that support biodiversity, climate change mitigation and adaptation, and additional ecosystem functions that contribute to the well-being of humans and the planet (Han and Lu, 2022). Restoring the original state is one of the important ways for developers of three-dimensional sea use to assume responsibility for the damage to the carbon sink in the blue carbon ecosystem. When developers’ actions lead to the damage of the structure and function of the blue carbon ecosystem, active and effective measures should be taken to restore its original state as much as possible. For example, for mangrove wetlands damaged by land reclamation projects, developers should formulate detailed ecological restoration plans and gradually restore the ecological functions of mangrove wetlands through measures such as planting mangrove saplings, improving soil conditions, and restoring the hydrodynamic environment. When implementing measures to restore the original state, it is necessary to follow the scientific principles of ecological restoration, fully consider the local natural conditions and ecosystem characteristics, and ensure the effectiveness and sustainability of the restoration work. At the same time, developers should also bear the monitoring and assessment costs during the restoration process, regularly monitor and evaluate the restoration effects, and promptly adjust the restoration plan to achieve the maximum restoration of the carbon sink function in the blue carbon ecosystem.
6.2 Compensate for the losses
Compensating for losses is a common way to assume liability. Developers should compensate for the economic losses caused by the damage to the carbon sink of the blue carbon ecosystem. The scope of loss compensation includes direct losses and indirect losses. Direct losses mainly refer to the reduction in the economic value of carbon sinks caused by the impairment of the carbon sink function in the blue carbon ecosystem, such as the value of carbon sink losses determined through market trading mechanisms. Indirect losses include other related economic losses caused by the damage to the blue carbon ecosystem, such as the decline in fishermen’s income due to the reduction of fishery resources and the increase in natural disaster losses caused by the weakening of coastal protection functions. When determining the compensation amount, it is necessary to rely on a professional assessment report and comprehensively consider factors such as the extent of damage to the blue carbon ecosystem, the market price of carbon sinks, and the restoration cost. At the same time, the consultation mechanism for ecological and environmental damage compensation can also be introduced to encourage developers to negotiate with the damaged parties or relevant public welfare organizations, and determine a reasonable compensation amount on the basis of fairness and impartiality, so as to effectively compensate for the carbon sink damage to the blue carbon ecosystem.
6.3 Alternative repair
In some cases, due to objective constraints, it is impossible to directly restore the damaged blue carbon ecosystem to its original state. In such situations, alternative restoration methods can be adopted. Alternative restoration refers to the practice where developers build or restore ecosystems with similar carbon sink functions in other suitable areas to compensate for the loss of carbon sinks in the blue carbon ecosystem caused by their own development activities (Ma et al., 2023).
For instance, in a certain sea area, if the seagrass bed is damaged due to the construction of an offshore wind power project, developers can carry out seagrass bed planting and restoration projects in nearby suitable sea areas. By increasing the area and biomass of the seagrass bed in this region and enhancing its carbon sink capacity, it can replace the carbon sink function of the damaged seagrass bed. When implementing alternative restoration measures, it is necessary to ensure that the ecological environmental conditions of the alternative area are similar to those of the damaged area, and that the restoration measures are feasible and effective. Meanwhile, it is also necessary to conduct long-term tracking, monitoring and evaluation of alternative restoration projects to ensure that they can truly achieve effective substitution and compensation for carbon sink damage in the blue carbon ecosystem.
6.4 Other ways
In addition to the common forms of liability assumption mentioned above, depending on the specific circumstances, developers of three-dimensional sea use may also need to assume other forms of liability. For instance, public apology: When a developer’s actions have caused serious damage to the blue carbon ecosystem and drawn widespread public attention, it is required that the developer publicly apologize to the society through media and other channels to express their recognition and remorse for the damaging behavior, and while also serving as a warning to other developers. Moreover, measures such as restricting developers’ sea use activities and ordering them to conduct post-environmental impact evaluations that can also be taken against developers. Restricting sea use activities can prompt developers to reduce or adjust their sea use behaviors within a certain period of time, avoiding further damage to the blue carbon ecosystem. Ordering a post-environmental impact assessment helps to promptly identify the potential effect of sea use activities on the blue carbon ecosystem, providing a scientific basis for subsequent management and decision-making.
7 Procedures and regulatory mechanisms
7.1 Damage investigation and assessment procedures
When it is found that the carbon sink of the blue carbon ecosystem may be destroyed by three-dimensional sea use development activities, the damage investigation and assessment procedures should be initiated in a timely manner. Firstly, the relevant administrative department should organize a professional investigation team to conduct a comprehensive investigation of the damage incident, collecting detailed information that includes sea use activities, the current status of the blue carbon ecosystem, the time and location of the damage occurrence, etc. At the same time, entrust a qualified third-party assessment agency to use scientific assessment methods and technical means to evaluate the degree, scope, causes and economic losses of carbon sink damage in the blue carbon ecosystem. During the assessment process, it is necessary to fully consider the complexity and uncertainty of marine ecosystems to ensure the scientific nature and accuracy of the assessment results. For example, to assess the carbon sink damage value of blue carbon ecosystem, it is necessary to first calculate the carbon storage per unit area of the ecosystem and the damaged area, and determine the amount of reduction in carbon sink due to damage. Then, through carbon market prices, social cost methods or alternative engineering costs and other means, the reduced carbon sink volume is converted into economic value.
7.2 The subject and process of determining responsibility
The subject for responsibility determination is usually the competent department of marine ecological environment or the relevant comprehensive law enforcement agency. After receiving the damage investigation and assessment report, the responsibility determination subject, in accordance with relevant laws, regulations and policy documents, and in combination with the principles of fault responsibility and no-fault responsibility, etc., determines whether the developers of three-dimensional sea use should bear responsibility, and what kind of responsibility they should bear. The responsibility determination process generally includes preliminary review, hearing (if necessary), collective discussion and decision-making, and other links. During the initial review stage, a comprehensive review of the content of the investigation and assessment report is conducted to determine whether the developer’s actions meet the constitutive elements of responsibility. During the hearing session, listen to the statements and defenses of the developers and other relevant stakeholders to fully safeguard the legitimate rights and interests of all parties. Finally, through collective discussion and decision-making, a formal conclusion on responsibility determination is formed and notified to the developers and relevant stakeholders in writing. If developers are not satisfied with the conclusion of the responsibility determination, they have the right to apply for administrative reconsideration or file an administrative lawsuit in accordance with the law.
7.3 Establishment and enhancement of regulatory mechanisms
To ensure the fairness and effective implementation of the responsibility determination work, it is crucial to establish and improve the supervision mechanism. On the one hand, strengthen the supervision of damage investigations and assessment institutions, standardize their professional conduct, and ensure the authenticity and reliability of the assessment results. Strict management is carried out on assessment institutions through the establishment of qualification certification systems, regular assessment systems, and violation penalty systems, etc. On the other hand, enhance the internal and external supervision of the subjects responsible for responsibility determination. Internal supervision mainly involves establishing and improving systems such as internal auditing and supervision to inspect and supervise administrative actions in the process of responsibility determination. External supervision includes public supervision, media supervision, and supervision by supervisory institutions such as the People’s Congress and the Chinese People’s Political Consultative Conference. By unblocking supervision channels and widely accepting supervision from all sectors of society, problems in the process of responsibility determination can be discovered and corrected timely. At the same time, a responsibility pursuit system should also be established. For relevant personnel who have engaged in dereliction of duty, abuse of power, favoritism and fraud in the work of responsibility determination, their legal responsibilities should be pursued in accordance with the law.
8 Conclusion
With the continuous increase in global attention on the issue of climate change, the blue carbon ecosystem, as important carbon sink resources, has become particularly important for its protection and sustainable development. Three-dimensional sea use development activities have also had a certain impact on the blue carbon ecosystem while driving economic development. To ensure the health and stability of the blue carbon ecosystem and achieve the goal of carbon neutrality, it is necessary to clearly define the responsibility of developers of three-dimensional sea use for the damage to the carbon sinks of the blue carbon ecosystem and establish a comprehensive responsibility determination mechanism. This article provides clear responsibility guidelines for developers of three-dimensional sea use by analyzing the legal status predicament of the blue carbon ecosystem in three-dimensional sea use, the elements of liability composition, the ways of liability assumption, as well as the procedures for responsibility determination and supervision mechanisms. It offers clear responsibility guidelines for developers involved in three - dimensional sea use. In the future, efforts should be made to actively promote the legalization of ecological carbon sink management, fill the legislative gap of ecological carbon sinks in China, and under the guidance of the top-level legal system, establish and improve the supporting systems, standards and incentive guarantee systems to lay a solid legal foundation for the development of the carbon sink ecosystem. Meanwhile, accelerate the legal process of consolidating and enhancing the carbon sink capacity of ecosystems, clarify the legal concept and structure of rights for carbon sinks, internalize the requirements for consolidating and enhancing the carbon sink capacity of ecosystems into legislation, form a system synergy, and promote the sustainable and healthy development of carbon sink ecosystems.
Statements
Data availability statement
The original contributions presented in the study are included in the article/supplementary material. Further inquiries can be directed to the corresponding author.
Author contributions
XW: Methodology, Formal Analysis, Writing – review & editing, Conceptualization, Funding acquisition, Writing – original draft. CC: Writing – review & editing.
Funding
The author(s) declare that no financial support was received for the research and/or publication of this article.
Conflict of interest
The authors declare that the research was conducted in the absence of any commercial or financial relationships that could be construed as a potential conflict of interest.
Generative AI statement
The author(s) declare that no Generative AI was used in the creation of this manuscript.
Any alternative text (alt text) provided alongside figures in this article has been generated by Frontiers with the support of artificial intelligence and reasonable efforts have been made to ensure accuracy, including review by the authors wherever possible. If you identify any issues, please contact us.
Publisher’s note
All claims expressed in this article are solely those of the authors and do not necessarily represent those of their affiliated organizations, or those of the publisher, the editors and the reviewers. Any product that may be evaluated in this article, or claim that may be made by its manufacturer, is not guaranteed or endorsed by the publisher.
Footnotes
1.^https://www.mnr.gov.cn/zt/hd/hyr/2024nhyxcr/tbgz/202406/t20240608_2847712.html.
2.^https://www.sohu.com/a/613560447_726570?utm_source=chatgpt.com
3.^https://www.sohu.com/a/613560447_726570?utm_source=chatgpt.com
References
1
Bunting P. Rosenqvist A. Lucas R. M. Rebelo L. M. Hilarides L. Thomas N. et al . (2018). The global mangrove watch – A new 2010 global baseline of mangrove extent. Remote Sens.10, 1669. doi: 10.3390/rs10101669
2
Daniel A. (2020). Global significance of mangrove blue carbon in climate change mitigation. Sci2, 67. doi: 10.3390/sci2030067,57
3
Duarte C. M. Agusti S. Barbier E. Britten G. L. Castilla J. C. Gattuso J. P. et al . (2020). Rebuilding marine life. Nature580, 39–51. doi: 10.1038/s41586-020-2146-7
4
Duarte de Paula Costa M. Lovelock C. E. Waltham N. J. Moritsch M. M. Butler D. Power T. et al . (2022). Modelling blue carbon farming opportunities at different spatial scales. J. Environ. Manage.301, 113813. doi: 10.1016/j.jenvman.2021.113813
5
Han L. Z. Lu D. (2022). Law-based paths to protect and develop blue carbon in the context of n carbon neutrality. J.NOURTHWEST MINZU Univ. (Philosophy Soc. Sciences)01, 65–77. doi: 10.14084/j.cnki.cn62-1185/c.20220117.003
6
Ma X. Y. Zhou L. Y. Li P. F. (2023). A review of the research on legal issues related to three-dimensional development of China’s Maritime areas. Ocean Dev. Manage.40, 53–60. doi: 10.20016/j.cnki.hykfygl.2023.06.003
Summary
Keywords
marine carbon neutrality, three-dimensional sea use, blue carbon ecosystem, allocation of rights and responsibilities, legal question
Citation
Wang X and Cao C (2025) A research on the allocation of rights and responsibilities in the three-dimensional marine blue carbon ecosystem under the background of marine carbon neutrality. Front. Mar. Sci. 12:1635791. doi: 10.3389/fmars.2025.1635791
Received
27 May 2025
Accepted
15 August 2025
Published
01 September 2025
Volume
12 - 2025
Edited by
Yen-Chiang Chang, Dalian Maritime University, China
Reviewed by
Yuan Li, Chinese Academy of Sciences (CAS), China
Jinshui Liang, Chinese Academy of Forestry, China
Wen-Yan Chiau, National Taiwan Ocean University, Taiwan
Updates
Copyright
© 2025 Wang and Cao.
This is an open-access article distributed under the terms of the Creative Commons Attribution License (CC BY). The use, distribution or reproduction in other forums is permitted, provided the original author(s) and the copyright owner(s) are credited and that the original publication in this journal is cited, in accordance with accepted academic practice. No use, distribution or reproduction is permitted which does not comply with these terms.
*Correspondence: Xiaoxu Wang, m15865643790@163.com
Disclaimer
All claims expressed in this article are solely those of the authors and do not necessarily represent those of their affiliated organizations, or those of the publisher, the editors and the reviewers. Any product that may be evaluated in this article or claim that may be made by its manufacturer is not guaranteed or endorsed by the publisher.