ORIGINAL RESEARCH article
Front. Mol. Biosci.
Sec. Molecular Diagnostics and Therapeutics
This article is part of the Research TopicChallenges and Opportunities in Tumor MetabolomicsView all 9 articles
SOX2 induces LPCAT1 expression to promote cholesterol metabolic reprogramming-mediated invasion and metastasis in osteosarcoma
Provisionally accepted- 1Department of Pediatric Surgery, Henan Provincial People's Hospital, Zhengzhou, China
- 2Department of Clinical Laboratory, The Third People's Hospital of Henan Province, Zhengzhou, China
Select one of your emails
You have multiple emails registered with Frontiers:
Notify me on publication
Please enter your email address:
If you already have an account, please login
You don't have a Frontiers account ? You can register here
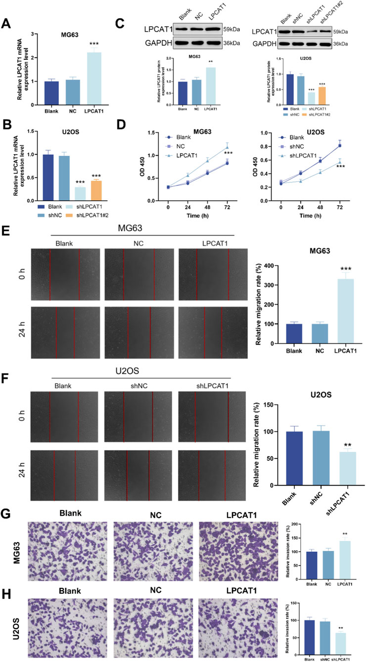
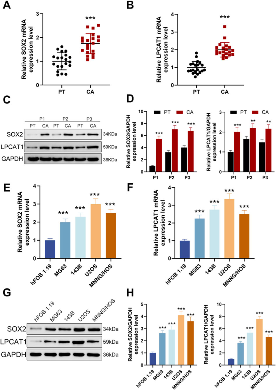
Background: SOX2 and LPCAT1 are implicated in tumor progression, but their roles in osteosarcoma pathogenesis and cholesterol metabolism remain unclear. Method: SOX2 and LPCAT1 expression in osteosarcoma tissues and cell lines was assessed via qRT-PCR and western blot. Functional assays (CCK-8, wound healing and Transwell) evaluated proliferation, migration, and invasion of osteosarcoma cells. SOX2-LPCAT1 binding was confirmed by dual-luciferase reporter assay and ChIP assays. RNA sequencing and bioinformatics analyses explored cholesterol metabolism pathways. In vitro and in vivo models (xenograft tumor model and lung metastasis model) validated mechanistic roles. Result: SOX2 and LPCAT1 were overexpressed in osteosarcoma. LPCAT1 or SOX2 overexpression promoted malignant behaviors and cholesterol metabolism (free cholesterol/total cholesterol levels, SREBP1/INSIG1 expression) of osteosarcoma cells, while shSOX2 or shLPCAT1 did the opposite. SOX2 transcriptionally activated LPCAT1. LPCAT1 reversed shSOX2-induced suppression, while LPCAT1 knockdown attenuated SOX2-driven oncogenicity. In vivo, LPCAT1 enhanced tumor growth, lung metastasis, and cholesterol metabolism, while these effects were counteracted by SOX2 inhibition. Conclusion: The SOX2/LPCAT1 axis drives osteosarcoma progression by modulating cholesterol metabolism.
Keywords: Osteosarcoma, SOX2, LPCAT1, cholesterol metabolism, metastasis
Received: 04 Aug 2025; Accepted: 04 Nov 2025.
Copyright: © 2025 Zhu and Sun. This is an open-access article distributed under the terms of the Creative Commons Attribution License (CC BY). The use, distribution or reproduction in other forums is permitted, provided the original author(s) or licensor are credited and that the original publication in this journal is cited, in accordance with accepted academic practice. No use, distribution or reproduction is permitted which does not comply with these terms.
* Correspondence: Linchao Zhu, xiaoerguke0371@163.com
Disclaimer: All claims expressed in this article are solely those of the authors and do not necessarily represent those of their affiliated organizations, or those of the publisher, the editors and the reviewers. Any product that may be evaluated in this article or claim that may be made by its manufacturer is not guaranteed or endorsed by the publisher.
