ORIGINAL RESEARCH article
Front. Mol. Biosci.
Sec. Protein Biochemistry for Basic and Applied Sciences
EIF3M as a Universal Cancer Biomarker: Prognostic Significance and Immune Infiltration Association
Provisionally accepted- 1Henan Provincial People's Hospital, Zhengzhou, China
- 2Zhengzhou University, Zhengzhou, China
- 3Henan University, Kaifeng, China
Select one of your emails
You have multiple emails registered with Frontiers:
Notify me on publication
Please enter your email address:
If you already have an account, please login
You don't have a Frontiers account ? You can register here
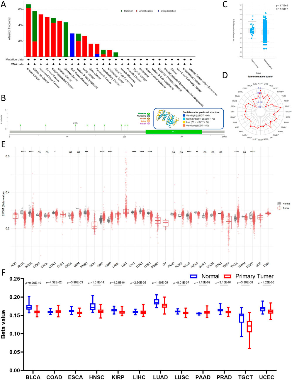
Abstract Background:EIF3M, a core subunit of eukaryotic translation initiation factor 3, plays a pivotal role in protein synthesis by regulating the assembly of the 43S initiation complex. However, its biological functions in cancer remain poorly understood. To further investigate the clinical translational value and underlying mechanisms of EIF3M in tumors, this study conducted comprehensive bioinformatic analysis of EIF3M across various tumor types. Methods:We utilized publicly available databases to perform a comprehensive bioinformatics analysis of EIF3M's biological roles in oncogenesis, aiming to elucidate its pan-cancer expression patterns and prognostic significance. Furthermore, we conducted an integrative multi-omics analysis incorporating methylation profiling, co-expressed gene networks, targeted miRNA interactions, and tumor immune microenvironment infiltration to decipher the complex regulatory architecture and biological pathways mediated by EIF3M across cancer types. Finally, we used HCC cell lines for in vitro functional validation, determining how EIF3M expression modulates malignant phenotypic behaviors in hepatocellular carcinoma. Results:EIF3M was aberrantly overexpressed in most cancer types, and its elevated expression was significantly correlated with advanced tumor stage and poorer patient survival. Gene amplification was identified as the primary genomic alteration driving EIF3M dysregulation. Mechanistically, EIF3M expression was regulated by a conserved axis involving promoter methylation and specific targeting miRNAs. Functional enrichment analysis of co-expressed genes positioned EIF3M as a central hub in networks governing cell cycle and transcriptional regulation. Furthermore, EIF3M overexpression was associated with an immunosuppressive microenvironment, characterized by altered infiltration of specific immune cells. Finally, in vitro functional assays in hepatocellular carcinoma models confirmed that EIF3M knockdown suppressed tumor cell proliferation and migration. Conclusions:This study provides novel and comprehensive evidence linking EIF3M expression to immune infiltration and poor prognostic outcomes across cancers. In vitro experiments in hepatocellular carcinoma models demonstrated that EIF3M critically regulates malignant cell behaviors, suggesting a potential mechanism for its observed association with immunosuppressive microenvironments. Collectively, our findings highlight EIF3M's value as a promising pan-cancer biomarker worthy of further investigation for its utility in prognosis prediction and as an indicator of immunotherapeutic response.
Keywords: eIF3m, Pan-cancer, biomarkers, immune microenvironment, prognosis
Received: 01 Sep 2025; Accepted: 17 Oct 2025.
Copyright: © 2025 Zhao, Chen, Cui, Fu, Deng and Zhang. This is an open-access article distributed under the terms of the Creative Commons Attribution License (CC BY). The use, distribution or reproduction in other forums is permitted, provided the original author(s) or licensor are credited and that the original publication in this journal is cited, in accordance with accepted academic practice. No use, distribution or reproduction is permitted which does not comply with these terms.
* Correspondence: Xiao Zhang, hnsyzhangxiao@zzu.edu.cn
Disclaimer: All claims expressed in this article are solely those of the authors and do not necessarily represent those of their affiliated organizations, or those of the publisher, the editors and the reviewers. Any product that may be evaluated in this article or claim that may be made by its manufacturer is not guaranteed or endorsed by the publisher.
