ORIGINAL RESEARCH article
Front. Mol. Biosci.
Sec. Molecular Diagnostics and Therapeutics
This article is part of the Research TopicAdvancing Biomarker Discovery, Molecular Mechanisms, and Immunological Insights in Tumor Precision MedicineView all 6 articles
Progressively exploring and assessing the prognosis of bladder urothelial cancer based on the microenvironment through the integration of multiple databases
Provisionally accepted- The Affiliated Hospital of Guizhou Medical University, Guiyang, China
Select one of your emails
You have multiple emails registered with Frontiers:
Notify me on publication
Please enter your email address:
If you already have an account, please login
You don't have a Frontiers account ? You can register here
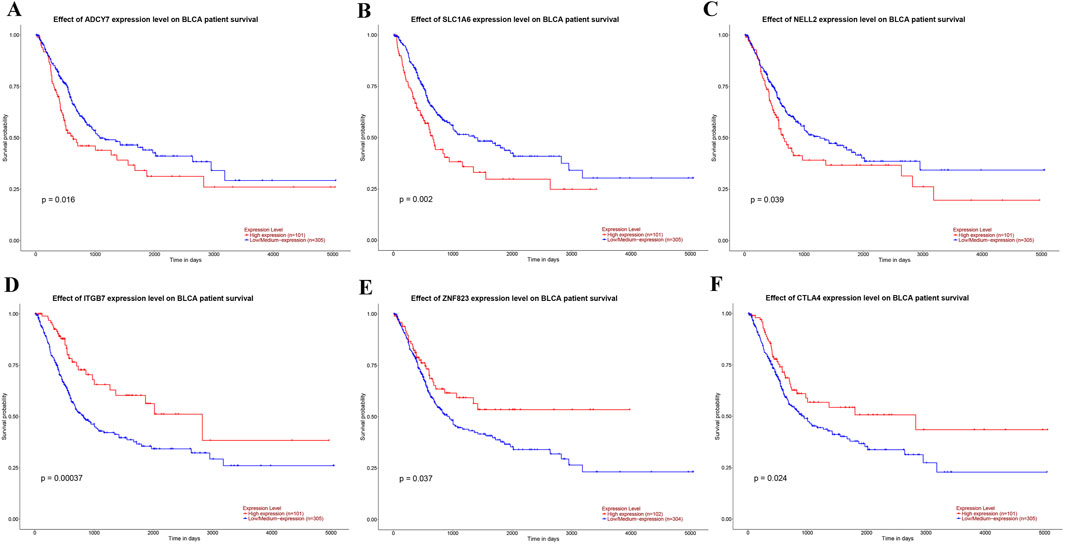
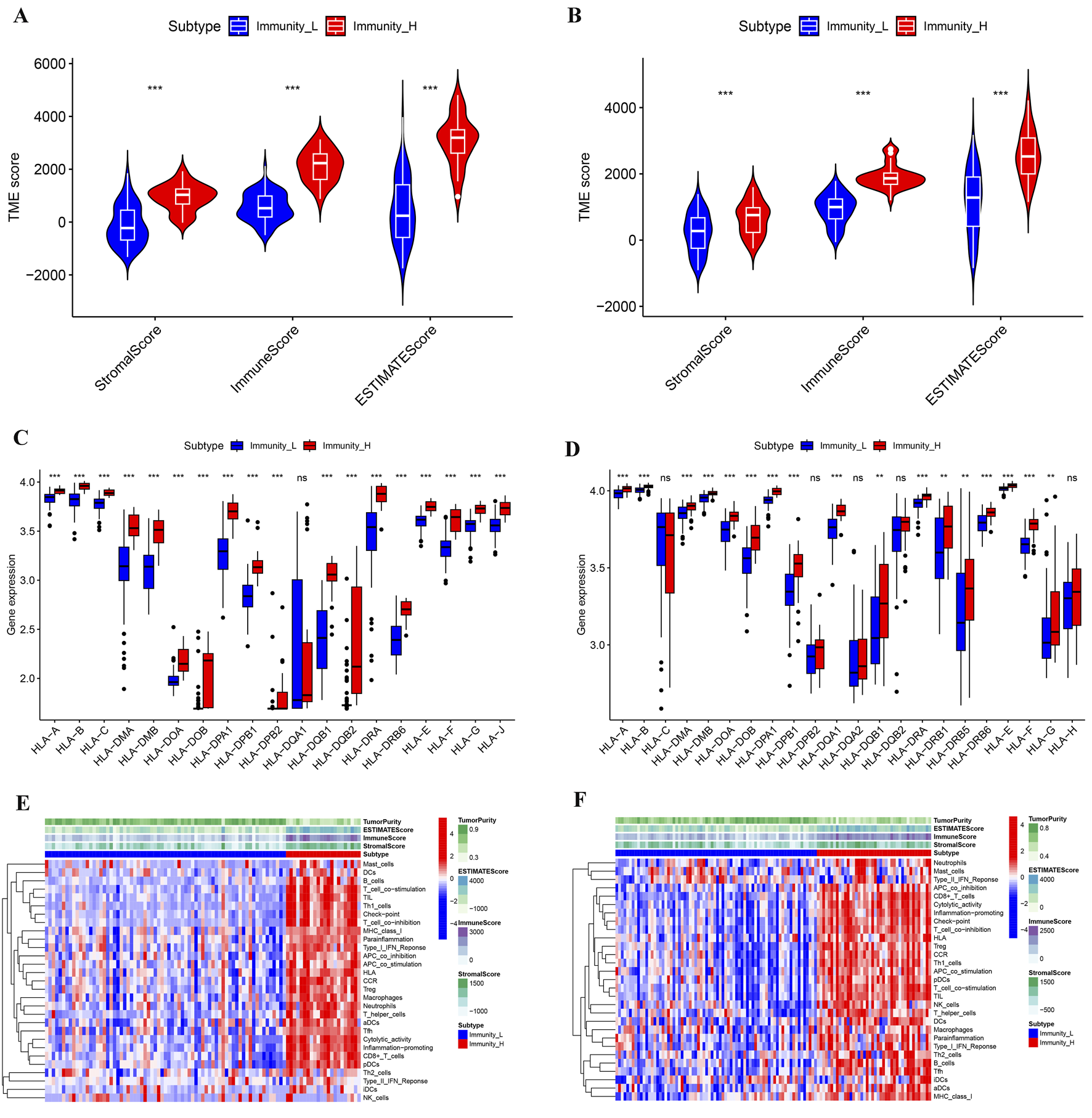
Background: The heterogeneous prognosis of bladder urothelial carcinoma (BLCA) remains a significant clinical challenge. A multi-factor prognostic model is essential for BLCA, as it not only assesses tumor progression and elucidates underlying molecular mechanisms but also paves the way for timely treatment adjustments and improved clinical decision-making. Methods: Using R software, we performed immunophenotyping on multiple BLCA cohorts from the GEO database to identify shared immune signatures. Simultaneously, we identified BLCA prognosis-associated genes by analyzing TCGA data. Prognostic genes were further refined via LASSO regression, allowing BLCA patients to be stratified into high- and low-risk groups based on their expression patterns. Quantitative PCR (qPCR) was used to validate gene expression in tumor and matched normal tissues. Finally, we integrated clinical data to construct a prognostic model. Results: The GSE31684 and GSE48276 cohorts were divided into high immunity (Immunity_H) and low immunity (Immunity_L) groups, and there were significant microenvironment differences between the Immunity_H and Immunity_L of the two cohorts, and there were many common differentially expressed genes (DEGs) between different immune subtypes of the two cohorts, which were mainly involved in immune-related biological processes. In addition, patients in the high-risk BLCA group exhibited significantly worse prognosis than those in the low-risk group. qPCR analysis confirmed that the expression levels of the risk-stratification genes were significantly different between BLCA tumors and matched adjacent normal tissues. The integrated analysis of tumor mutation burden (TMB) and our risk stratification revealed that patients with low-risk scores and high TMB exhibited the most favorable prognosis. Furthermore, the risk score was validated as an independent prognostic factor through both univariate and multivariate Cox regression analyses. Consequently, we constructed a nomogram that incorporates these findings to assist clinicians in prognostic assessment for BLCA patients. Conclusion: Given that the tumor microenvironment significantly influences BLCA prognosis, our finding that risk stratification serves as an independent prognostic indicator underscores the clinical relevance of our model. This stratification strategy has the potential to improve prognostic assessment and inform personalized treatment planning for BLCA patients.
Keywords: Bladder urothelial carcinoma (BLCA), risk stratification, Immune subtypes, prognosis, microenvironment
Received: 09 Sep 2025; Accepted: 28 Oct 2025.
Copyright: © 2025 Zou, Peng, Gu and Wang. This is an open-access article distributed under the terms of the Creative Commons Attribution License (CC BY). The use, distribution or reproduction in other forums is permitted, provided the original author(s) or licensor are credited and that the original publication in this journal is cited, in accordance with accepted academic practice. No use, distribution or reproduction is permitted which does not comply with these terms.
* Correspondence: 
Changshi  Gu, guchangshi201609@163.com
Qiang  Wang, gymnwq@163.com
Disclaimer: All claims expressed in this article are solely those of the authors and do not necessarily represent those of their affiliated organizations, or those of the publisher, the editors and the reviewers. Any product that may be evaluated in this article or claim that may be made by its manufacturer is not guaranteed or endorsed by the publisher.
