Abstract
Flooded rice soils are unique in terms of maintaining soil fertility and long-term productivity, allowing continuous rice systems to contribute greatly to global food supply. Yet increasing herbicide resistant weed pressure, water scarcity, and other sustainability challenges suggest a need to explore options for cropping system diversification. However, little research has evaluated the current obstacles limiting diversification of rice systems in different contexts. During summer and fall of 2020 we interviewed 42 rice growers to (i) assess the perceived benefits and challenges of crop rotation in the context of California rice systems and (ii) identify the factors influencing decision-making and barriers to adoption. Rice-based cropping systems ranged from high to low diversity across three different categories of growers (conventional rotations > organic > continuous rice). Key factors influencing the feasibility of rotations were soil limitations, production costs and productivity level of alternative crops, water and equipment requirements, market access, and regional differences. Generally, growers agreed that weed control and reduced reliance on herbicides were benefits of rotation. Similarly, growers who rotated described soil health as a primary benefit that decreases the need for fertilizer and pesticide inputs. However, there were many challenges to implementing rotations including heavy clay soils with poor drainage, lack of available contracts and markets for other crops, financial barriers such as land ownership and farm infrastructure (size of operation and available labor and equipment), and limited experience and knowledge of other viable crops. In terms of economic feasibility, those who only grow rice believed that other crops are less profitable, while those who rotate said that rotations increased profitability. Our research indicates that soil conditions are an important limitation, but other economic, social, and cultural barriers also strongly influence the potential for the diversification of rice systems.
Introduction
Global rice (Oryza sativa L.) production is primarily characterized by continuous rice systems (single, double, or triple cropping intensity) (Cassman et al., 1995; Waha et al., 2020). For example, two rice crops per year are produced on approximately half of total irrigated rice area, which contributes more than three-quarters of total global rice production (Becker and Angulo, 2019). Flooded rice systems have been practiced in lowland regions of Asia for hundreds of years, providing a number of sustainability benefits (Cassman et al., 1995; Wassman, 2019). Semi-aquatic environments such as these have different chemical and biological cycles compared to terrestrial ones (Bronson et al., 1998), thus flooded rice soils are unique in terms of their ability to maintain soil fertility and long-term cropping system productivity (Bronson et al., 1998; Pampolino et al., 2008). However, food production is not the only goal of multifunctional agriculture, and several biophysical, economic, and social drivers are contributing to the diversification of rice landscapes (Becker and Angulo, 2019).
Irrigated rice production in California is concentrated in the Sacramento Valley (Figure 1), produced on around 212,000 ha annually during the last 20 years (USDA NASS, 2021b). California ranks second in the U.S. for total rice production, while maintaining the highest average yields (Hill et al., 2006), currently ~ 9.6 Mg ha−1 and still increasing. The success of the commercial rice sector has been achieved due to the combination of a favorable climate (high solar radiation during summer months and cool nighttime temperatures), successful breeding programs, and timely cultural and pest management practices. California rice is often grown continuously under flooded conditions, mimicking natural wetland habitat, and thus is a major contributor of winter flooded wetland habitat for 3–6 million waterfowl with nearly 60% of all waterfowl migrating along the Pacific Flyway each year (Calrice, 2011). These semi-aquatic environments with clay soils and poor drainage differ substantially from other cropping systems in the Sacramento Valley, which consist of other summer annual crops or perennial forages in rotation.
Figure 1

Map of rice growing areas in the Sacramento Valley of northern California, USA. Counties where grower interviews took place include (from northeast to southeast) Glenn, Butte, Colusa, Yuba, Sutter, Placer, Yolo, Sacramento, and San Joaquin. Map created by Luke Salvato. Data Source: USDA National Agricultural Statistics Service Cropland Data Layer. (2021). Published crop-specific data layer. https://nassgeodata.gmu.edu/CropScape/.
Major challenges threatening rice production include herbicide-resistant weeds as well as unpredictability in water availability due to drought (Hanson et al., 2014; Gebremichael et al., 2021). California rice has the highest number of herbicide-resistant weed species compared to any other crop or region in the U.S. (Hanson et al., 2014). Moreover, weed species such as weedy rice (Oryza spp.) (Burgos et al., 2021), also known as red rice, pose significant challenges for weed management (Leon et al., 2019). At the same time, California's pesticide regulations limit the introduction of new herbicides and how herbicides can be applied (Hill et al., 2006). Due to the limited number of herbicides available, and the long timeline for the development of new chemical management tools, rice growers have limited options for control aside from increasing the number of applications, further exacerbating the problem. Meanwhile, California droughts have resulted in water use restrictions (Hanak et al., 2019; Gebremichael et al., 2021). Gebremichael et al. (2021) found that fallow land in California's Central Valley tripled during drought years, from about 180,000 ha−1 in 2007 to 450,000 ha−1 in 2016. Similarly, rice acreage reduced significantly during peak drought years in California (2014, 2015, and 2021), corresponding with a 15, 18, and 22% decrease in rice area planted (Gebremichael et al., 2021; USDA NASS, 2021b).
Crop diversification is a fundamental principle for long-term agricultural sustainability (Cabell and Oelofse, 2012). In other systems, crop rotations have been shown to be a key management practice supporting weed control and inhibiting herbicide resistance (Beckie et al., 2004). Rotations allow for the use of different herbicide modes of action (Kayeke et al., 2017), while also allowing for the use of integrated weed management tools, including aerobic irrigation systems and cultivation techniques, which both help manage different weed species but are not normally utilized in rice weed management. At the same time, crop rotations have been cited as an effective way to conserve water resources. For example, Reba et al. (2017) found that maize, soybean, and cotton reduced season-long applied water by 66–80% compared to flooded rice in the Southern U.S. While there is no evidence to suggest that rice systems in California cannot continue to produce high yields, future success of the industry will depend on the development of new herbicides for weed control, continual release of improved rice varieties adapted to changing environmental conditions, and sufficient water availability. In this context, research exploring options for crop rotations would provide new knowledge on the potential advantages and disadvantages of diversification and the major barriers to adoption.
Diversification of farming systems is complex and constraints both on- and off-farm exist to disincentivize growers (Schoonhoven and Runhaar, 2018; Mortensen and Smith, 2020). In California rice systems, past research suggests that soil constraints are a major factor limiting growers' ability to rotate. More than half of rice area is considered “rice only” land, where other summer or winter crops fail due to poor yields and high input costs (Carter et al., 1994; Hill et al., 2006). These soils become waterlogged easily due to a high clay content or a cemented hardpan/claypan layer, resulting in significantly lower percolation rates (California Regional Water Quality Control Board, 2021; LaHue and Linquist, 2021). However, the remaining rice acreage varies in its suitability for rotations, with more opportunities in the southern Sacramento Valley: Colusa, Yolo, and Sutter counties (Carter et al., 1994) (Figure 1). Some rice growers in these regions are successfully rotating, often with summer field crops, yet little information is available regarding common crop rotation sequences and how different factors (e.g., soil characteristics, economics, equipment) influence crop choices. Moreover, no studies have assessed grower perceptions and experiences to provide insights into the feasibility of rotations based on environmental conditions and farm resources, as well as the potential benefits for rice systems.
Farming communities often have different forms of resources influenced by social, economic, cultural, and environmental forces (Rogers, 1983; Flora et al., 2019). As these forces support their ability to adopt new farming practices, understanding them and how they impact grower decision-making at the farm level can be useful in informing and planning extension and research efforts to address community problems and needs (Emery and Flora, 2006; Lamm et al., 2020). Semi-structured interviews, a method in which the interviewer has foundational predetermined questions, while subsequent questions are not planned in advance (Patton, 2005; Macmillan and Benton, 2014; Merriam and Tisdell, 2016), can assist in gathering in-depth information about participants thoughts, experiences, and beliefs.
Our research explores how growers perceive the benefits and challenges of crop rotations in their farming systems, and how those benefits and challenges relate to social, economic, cultural, and environmental forces. Identifying how different factors enable or prevent rotations is required to support changes in policy, markets, and other structural barriers, all of which are beyond the control of individual farmers. This research does not imply that crop rotations are the only sustainable path forward, they should be considered as one tool among many that can be used to address challenges facing the rice sector. With this in mind, we interviewed 42 growers to address three major research objectives: (1) Assess the different types of crop rotations practiced and understand how growers make decisions for different crop sequences, (2) Determine the perceived benefits growers experience with rotations, for both rotating and non-rotating growers, to assess the role they could play in addressing challenges in the future, and (3) Determine barriers and limitations for adopting rotations, as well as resources required for rotations to be successful, to inform future extension efforts.
Materials and Methods
California Rice Systems Case Study
For an overview of California rice systems and recommended production practices, see Hill et al. (2006) and Espino et al. (2018). Briefly, most rice is direct seeded into standing water (referred to as water seeded) by plane. It is grown on natural flatlands that are laser-leveled to accurately manage water levels and reduce drainage, which is not suited for most row crops (Hill et al., 2006). Flooding is the most significant cultural practice for controlling weeds, with a depth maintained between 4 and 6 inches during the growing season. As crop rotations are not common, cultural and chemical weed control practices remain similar year to year, resulting in continuous selection pressure and the development of herbicide-resistant weed species. Analysis of the USDA cropland data layer indicates that around 10% of rice acreage is under rotation with annual crops (USDA NASS, 2021a). Top rice-producing counties in California reside in the broader Sacramento Valley, and include Colusa, Butte, Glenn, Sutter, Yolo, Yuba, Placer and Sacramento Counties (USDA NASS, 2021b).
Roughly 8% of the total annual rice production area is under organic management (CCOF, 2018). For organic systems, rice is not grown every year because summer fallowing combined with deep water and mid-season drainage is commonly used as a weed control practice (California Regional Water Quality Control Board, 2021). Without herbicides, organic producers are more likely to incorporate rotations to combat weeds. Some organic rotations include a cool-season cover crop which is either mowed down in spring or left through the summer in order to harvest the seed (Williams et al., 1992).
Data Collection
We interviewed growers during summer and fall of 2020 in person using semi-structured interviews to learn about their farming operations and their perceptions and experiences with rice rotations (Patton, 2005; Merriam and Tisdell, 2016). Interviews lasted between 30 min and an hour. Predetermined questions were developed independently for growers who rotated and those who did not rotate (full list in Supplementary Material). About 30 questions were asked to each growers. Interview questions addressed farming system decision-making and grower experiences, focusing on reasons supporting or preventing rotations, attitudes about the benefits and limitations of rotations and conditions required for success (e.g., soil, equipment, farm infrastructure), and where growers seek information and advice on rotations. A list of questions served as the starting pont for conversations but not a script. Specific questions were adapted or expanded on during each interview based on growers' unique responses to learn more about their situation and rationale. Questions were reviewed by five extension specialists and then pre-tested with a grower before implementation.
A baseline list of growers was identified and recruited through extension collaborators. Snowball sampling (Patton, 2005; Palinkas et al., 2015) and recommendations by the California Rice Commission and local rice cooperatives helped to diversify and obtain broader representation of participants beyond this initial list. Attention was placed on interviewing growers in the top rice producing counties: Colusa, Butte, Glenn, Sutter, Yolo, Yuba, Placer and Sacramento (USDA NASS, 2021b) (Figure 1). Two interviews expanded into other regions including San Joaquin and Merced Counties.
We attempted to have more grower participation in counties with higher rice acreage to ensure results were representative. Supplementary Table 1 displays the rice acreage in each county (and proportion of total rice area) as compared to the rice acreage managed by participants interviewed in each county (and proportion of total acreage managed by participants). While the averages were comparable, some counties were imbalanced because we were seeking an even number of growers who rotated or did not rotate (i.e., there was some overrepresentation in Yolo County because more growers rotate there and some underrepresentation in Glenn and Colusa Counties because fewer growers rotate there). Out of 42 growers interviewed, roughly 47% (20) were continuous rice growers, while 28% (12) rotated using conventional production methods (not organic), and another 24% (10) were organic rice producers. On the one hand, we could not interview all growers who rotate, and on the other hand, the proportion of growers managing conventional rotations and organic rice is higher than reality. Hence outcomes and conclusions are representative of growers with similar profiles but cannot be extended to the whole rice sector. The number of growers interviewed in each county by grower group (continuous rice, conventional rotations, organic), and pertinent socioeconomic characteristics (land ownership, equipment ownership, and farm size) are shown in Supplementary Figure 1 and Supplementary Table 2, respectively. There were several growers who had both continuous rice fields as well as fields under crop rotation. These growers were important informants due to their dual experiences.
Data Analysis
To analyze the information from interviews, conversations were recorded with grower permission and transcribed. Transcriptions were uploaded to NVivo12 (QSR international, March 2020), a qualitative coding software which was used to explore responses by analyzing themes and relationships. This method condenses large amounts of information from interviews into meaningful categories that can be summarized and interpreted (Patton, 2005; Merriam and Tisdell, 2016). The coding framework was inductive, based on similar responses being grouped until themes emerged (Thomas, 2006; Glaser and Strauss, 2017). This technique is considered a constant comparative analysis, commonly used to evaluate coded information, and increase validity, particularly if a small sample size is used (Boeije, 2002; Creswell and Creswell, 2017; Glaser and Strauss, 2017).
The coding process was shared among members of the research team to ensure the coding process was reliable. Using an inductive process, the lead author developed a coding process which reduced subjectivity. For example, the transcriptions were coded at random, and the first coding pass identified themes based on the text, rather than a set of predetermined themes. Repetitive, and related text were grouped together until close to 100% of the text material was coded. Some preliminary categories included “experience with rotation crops,” “surrounding landscapes”, “motivations for rotations,” “weeds,” “economics” and “water use.” The second pass consolidated these broadly defined themes into fewer groups such as “impact of rotation on weed control and reducing inputs,” “sentiments on rotation,” “impact of rotation on soil health,” and “rice only focus”. Finally, the third coding pass reorganized themes again to broader categories with sub-nodes answering the research objectives. Major categories included “perceived barriers and limitations to rotations,” “potential benefits of rotations,” “experience with rotations,” and ‘types of rotations. Developed themes and corresponding results were shared within the research team as well as presented to participating and non-participating growers to ensure credibility and trustworthiness. Creswell and Creswell (2017) recommends “member checking” or validating results with experts or the research subjects. Thus, our methods established a credible triangulation of professional consensus to ensure the most important findings resonated with experts and participants. Quotes from individual growers are provided in the Results and Supplementary Material as representations of typical, illustrative responses under each theme.
Ranking systems were then developed following qualitative coding guidelines (Strauss, 1987; Seidman, 2006; Merriam and Tisdell, 2016). Across all 42 growers, reference counts (n = the number of times a phrase or topic was mentioned) were used to determine the perceived importance of themes (Strauss, 1987; Seidman, 2006). Within-group analysis was conducted to reveal the gradations in different growers' perceptions and experiences with crop rotation benefits and challenges (Boeije, 2002; Glaser and Strauss, 2017). To determine these intergroup distinctions, we quantified the percentages of growers who mentioned a theme, as well as the average number of references within their groups, both of which assess importance or relevance of topics to participants (Dooley, 2007). Conceptual frameworks can help interpret results and are often used in qualitative research (Becker, 1998; Rocco and Plakhotnik, 2009) to show the relationships between concepts, themes, and theories (Becker, 1998). The Community Capitals Framework helps assess different types of community assets, known as capitals (Emery and Flora, 2006; Flora et al., 2019). This is an increasingly popular analytical tool to identify various conditions, resources, and relationships within a community and their contribution to sustainability (Lamm et al., 2020). Categories and sub-nodes were re-coded to fit into five major themes under the community capitals framework which includes “Natural capital,” “Human capital,” “Social capital,” “Economic capital,” and “Cultural capital.” These five new categories enabled us to look at the relationships between findings and understand how different forms of capitals (or community assets) supported the use of crop rotations, highlighting opportunities and requirements for rotations and extension applications. A conceptual framework was developed based on these relationships which are only presented in the Discussion Section.
Results
Crop Rotations Practiced
Crop rotations practiced by the growers who rotated ranged from diverse (more crops in rotation/more years producing rotation crops) to simplistic (fewer crops in rotation/more years producing rice) (Table 1). For example, diverse rotations tend to have rice in production for 1–2 years followed by numerous years of a variety of annual summer and winter crops. Below we group rotations into three broad types for discussion: rotations with row crops (warm season) (68% of growers), rotations with vetch (Vicia sp.) (41% of growers), and rotations with forage crops (cool season and warm season) (27% of growers). While row crop rotations were often more diverse and under conventional management, rice-vetch rotations were considered simplistic and usually managed organically. However, sequences were highly flexible and dependent on weather, markets, soil characteristics, and landscape differences at the regional scale. Row crop rotations occurred primarily in southern counties, often described by growers as having diverse landscapes and lighter soils. Alternatively, most forage crop and vetch rotations occurred in northern regions, described as less diverse with heavier or constrictive soils.
Table 1
| Rotation crops | Years in rice | Years out of rice | Operation | Rotation county | Surrounding landscape | Soil |
|---|---|---|---|---|---|---|
| Rice, sunflower, tomatoes, beans, vine seed and corn | 1 | 4–6 | C | Sutter | Diverse cropping region | Deeper loam soils |
| Rice, Alfalfa, barley, vetch, wheat | 1 | 4+ | O | Yolo | Field crop, row crop, and orchards | Lighter |
| Rice, beans, tomatoes, corn, vetch | 1 | 4–5 | O | Sutter | Diverse cropping region | Clay loam |
| Rice, sunflower, tomatoes, corn, rice | 2–3 | 4–6 | C | Sutter | Walnuts, and almonds | Lighter |
| Rice, beans | 2 | 5+ | C | Sutter | Diverse cropping region | Mix of heavy clay, sandy loam soils with alkali streaks |
| Rice, tomatoes, vine seed, wheat, sunflowers. Beans occasionally | 4-5 | 4-5 | C | Colusa | Diverse cropping regions | Light clay |
| Rice, safflower, or sunflower then tomatoes, melons, and wheat | 4–5 | 4–5 | C | Yolo, Colusa | Diversified crops, rotation common | Light in Colusa. The yolo not so heavy |
| Rice, barley, fallow, beans | 1 | 3–4 | O | Other | Cotton and alfalfa, some tomatoes | Heavy clay high salt |
| Rice, sunflower, corn and melons, some vine seed, some beans | 2–3 | 3–4 | C | Sutter | Some continuous rice, some row crop | Lighter soil, heavy clay, hardpan |
| Rice, vine seeds, cucumbers, squash, tomatoes | 1–3 | 3–4 | C | Colusa | rice in heavy clay and alkali areas, row crops in deeper soil | Deeper profile. for Glenn, heavy clay |
| Rice sunflower, garbanzo, tomatoes. Vetch and other cover crops | 2–3 | 2–3 | C | Colusa, Yolo | Savanna rolling oaks. Rotations in other areas | Very heavy Clays |
| Rice, tomatoes, corn, sunflowers, vine seed | 2–3 | 2–3 | C | Sutter | Diverse cropping region | Lighter soil |
| Rice, chickpea, tomatoes | 2–3 | C | Sutter | Rotations in area | lighter soils. | |
| Rice, sunflower, or safflower, then contracts it out to tomatoes. Other crops, vine seed and beans | 4–6 | 2–3 | C | Colusa, Yolo | All rice in area, but there's other row crops grown | Colusa soil is heavy clay |
| Hay rotations- start out as alfalfa overseeded with orchard grass, rice | 3 + | 1–2 | C | Sutter | Rice, livestock, and hay operations | Mostly heavy clay |
| Rice, beans, popcorn, wheat. Certain soils classified as “rice only soils” will only be rice and vetch rotations | 1–3 | 1–3 | O | Sutter | Rice, alfalfa, trees moving in | Heavy clay and Lighter soils |
| Rice, followed but cattle, fallow flood or rye, rice | 1 | 1–2 | O | Yuba | Rice and pasture | Heavy clay |
| Rice, pasture, some vetch, and oats | 4–6 | 1 | O | Yuba, Sutter | Rice and pasture | Heavy clay |
| Safflower, corn, tomatoes, sunflower, beans, sorghum. Or organic rice-vetch-rice | 5–10 | 1–2 | O | Yolo, Butte, Colusa | Butte County is rice Yolo is mixed crops | sandy loam, most heavy clay |
| Rice-vetch-rice | 1 | 0–1 | O | Sutter | Mostly rice and livestock | Rice soils |
| Rice-vetch-rice, wild rice Past: sugar beets, wheat | 1 | 0–1 | O | Sutter | Primarily rice | Hardpan, heavy clay to clay-loam |
| Rice-vetch-rice Past: wheat and triticale | 1 | 0–1 | O | Sutter, Sacramento, Placer | Primarily rice and rangeland | Shallow soils with hardpan |
Description of crop rotations by growers interviewed including number of years commonly planted in rice and rotation crops, the type of operation (C = conventional or O = organic), the county where fields are located, the surrounding landscapes, and grower description of their soil.
Rotations are ranked with the most diverse rotations at the top (green color - more crops in rotations/more years producing other crops) to the least diverse rotations at the bottom (yellow color - less crops in rotation/more years producing rice).
Selection of individual crops for different seasons included considerations of irrigation and equipment requirements, production costs and profitability level, availability of markets and contracts, soil tolerance level, and the perceived benefits to the larger rotation (Table 2). Thus, each crop had different requirements and limitations. For example, some crops required different irrigation systems such as drip, flood, or furrow; and therefore, growers had to think about the logistics involved for switching between these systems. Certain crops, such as tomato, sunflower, vine seed, and cucumber were more profitable, but had higher production costs and limited market access. Most low-cost production crops also tended to be less profitable, such as safflower and forage crops; however, markets for these crops were more accessible. These distinctions as well as the above regional and environmental differences all played a role in grower decision-making for different crop rotations.
Table 2
| Tomato | Sunflower | Vine seed | Cucurbits | Beans (summer) | Corn | Safflower | Wheat | Oats | Rye | Barley | Vetch | Alfalfa | |
|---|---|---|---|---|---|---|---|---|---|---|---|---|---|
| Season | Summer | Winter | Perennial | ||||||||||
| Equipmenta (Irrigation)b | D (D or F) | D (L) | D (D or F) | D (D or F) | D (L) | D (F) | DP (L) | DP (F or FL) | DP (L) | DP (FL) | DP (FL) | P (N) | D (H) |
| Profitabilityc (Production costs)d | H (H) | H (H) | H (H) | H (H) | L (L) | L (L) | L (L) | L (L) | L (L) | L (L) | L (L) | L (L) | L (L) |
| Marketse (Contract)f | R (Y) | L (Y) | L (Y) | L (Y) | L (Y) | A (N) | A (N) | A (N) | A (N) | A (N) | A (N) | A (N) | A (N) |
| Soil tolerance | Perception can't tolerate rice soils | May tolerate heavier soils | Prefers well drained soils | Prefers well drained soils | Prefers well drained soils | Prefers well drained soils | May tolerate heavier soils | Growers report poor yields and flooding in rice soils | May tolerate heavier soils | May tolerate heavier soils | May tolerate heavier soils | May tolerate heavier soils | None noted |
| Rotation benefits | Rice following tomato does well | Intermediate crop | None noted | Flexible planting date | Can be intermediate and flexible planting date | None noted | Intermediate crop | Tomato growers like to follow wheat. | Can be mixed with vetch or for forage | May do better in rice ground | May do better in rice ground | Provides N, breaks down rice straw, offers wildlife habitat | Reported high rice yields following alfalfa |
Summary of grower interviews for common rotation crops comparing perceived profitability level, production costs, markets, soil tolerance, equipment, water usage, and rotation benefits.
Equipment: D, Crop requires different harvester and planter; DP, Crop requires different planter; P, Crop can be seeded by plane.
Irrigation: D, Drip; F, Furrow; L, Low irrigation; FL, Flood tolerant; N, No irrigation required; H, High water user.
Profitability: H, High; L, Low.
Production costs: H, High; L, Low.
Markets: R, Regional; L, Limited; A, Accessible.
Contract: Y, Yes; N, No. This refers to the ability to contract out the crop to other farmers who grow them, usually the grower will enter into a crop share agreement.
Assumption is that rice is water seeded. Colors indicate summer (orange), winter (blue), or perennial (grey) rotation crops.
Row Crops
Row crop rotations were reported in Sutter, Colusa, and Yolo Counties (Figure 1). These growers used a mixture of warm season crops such as sunflower (Helianthus annuus L.), safflower (Carthamus tinctorius L.), different beans (Phaseolus vulgaris L., P. lunatus L., Cicer arietinum L.), corn (Zea mays L.), wheat (Triticum spp. L.), tomato (Solanum lycopersicum L.), melon, cucumber, and squash (Cucurbitaceae spp. L.). Cucurbits are grown for the fruit as well as the seed in this region (if grown for seed, growers use the common name “vine seed”). There was a group of growers who did not manage crops with higher production costs such as tomato or sunflower. Instead, these growers contract the production out to another entity to grow for them. Supplementary Table 3 includes representative quotes depicting row crop rotations.
Growers reported using sunflower or safflower as an intermediate crop, often to prepare the ground for a more profitable crop which would not do as well following rice. Recently growers explained how they have switched to sunflower, as the price of safflower has decreased. The opportunity for growing sunflower is limited however, requiring an early-season contract. Although sunflower is more profitable, safflower was more logistically feasible, requiring low inputs, little water, and similar equipment as rice.
Vetch
Vetch cover crops in rotation were reported in Sutter, Yolo, Yuba, and Butte Counties (Figure 1). A majority of organic growers (67%) cited using vetch in simple rice-vetch-rice rotations. Two organic growers interviewed rotated with row crops and integrated vetch in the fall, while only one conventional grower with rotations integrated vetch (Table 1). Grower responses suggest vetch is a low-risk, low-cost, low-value crop that can be used as a tool in rotations by itself or mixed with other cover crops. Growers reported that vetch added value to the larger rotation by increasing soil organic matter and nitrogen. Growers who only used vetch as a cool season cover crop reported that their soils were not conducive for other crops, saying, “…we just do every other year rotation with a vetch seed crop, and these are on the soils that would be considered rice [only] soils…”
Rotations With Forage Crops
Rotations with forage crops were recorded in Sutter, as well as some parts of Yuba County (Figure 1). In these regions, often growers reported that soils could not support tomatoes, and contracts for sunflowers were rare. These crops had relatively low production costs and used similar equipment to rice. Supplementary Table 4 includes quotes illustrating example rotations using cool season forage crops.
Reported Benefits of Crop Rotation
Growers responses revealed five categories of benefits of crop rotation that are ranked as follows: weed control, soil improvement, economic benefits, conservation benefits, and disease and other pest control benefits (Figure 2). However, benefits were perceived differently depending on the group of growers. In general, organic growers and growers with conventional rotations discussed benefits more often than continuous rice growers (except for conservation benefits), represented both by the percentage of growers who mentioned the themes and the average number of references growers made about those themes (Supplementary Figure 2). Organic growers attached more importance to weed control and soil improvement, conventional rotation growers attached more importance to weed control and economic benefits, and continuous rice growers attached more importance to conservation benefits.
Figure 2

Perceived benefits of crop rotations in rice systems. The inner circle represents the major theme or benefit discovered through our qualitative analysis. The size of the inner circle is based on the number of references coded under each theme. The outer circle represents the different ways growers talked about the major themes. The relative size of each category corresponds with the number of times that category was discussed.
Weed Control (n = 73)
Under this theme, growers discussed reducing weed populations, increasing yields, and reducing chemicals required for weed control. Growers reported that the longer a field is out of rice, the less intrusive weeds became; in contrast, the longer a field is in rice, the more common weeds became. A number of growers who rotated (both conventional and organic) declared that after rotations they saw an increase in yields. Nonetheless, many growers who rotated still stated that weeds were increasing in their fields, despite describing weed control as a major benefit of crop rotations. Growers who had both continuous rice and rotated fields spoke often about the benefit of rotation in terms of reducing herbicide inputs saying, “Your chemical use is your highest cost in production so you're decreasing that bill by having new ground.” These growers experienced a reduction in the number of spray applications needed to control weeds compared to their continuous rice operations.
Disease and Other Pests (n = 14)
Some growers who held more diverse rotations (Table 1) highlighted benefits for weed, disease, and invertebrate control together. These growers valued rotations for their holistic contributions to the system. They “place a lot of value on building up the soil, and [viewed monoculture as] unhealthy for the pest world.” One farmer said, “Our farm has been on a different path than most and we've had serendipitous results that we then capitalize on, which is why we started crop rotations.” Conversely, continuous rice growers did not reference other pest control benefits besides weeds (Supplementary Figure 2).
Soil Health (n = 48)
Growers talked about having a general soil health perspective, with rotations increasing fertility, and thereby reducing the need for inputs. This also included rotations increasing soil tilth and supporting remediation of alkalinity. Rice was cited as supporting summer beans like lima beans and dry beans in rotation if alkaline soils were an issue. Organic growers often spoke about the soil health and fertility benefits of rotations, with one explaining, “I've noticed the soil changing here for the better. This is our sixth year here and some of the fields going into rotation are coming out much better than they were in the past.” While another said, “We have some ranches, one ranch that we have had in the long-term organic rice and vetch seed rotation for 15–20 years and we don't add any additional fertilizer.”
Economic Benefits (n = 35)
Economic benefits were discussed as rotations increasing profitability, increasing market diversification, and increasing rice yields.
“The third reason would be to maximize my profit I guess is the best thing to say, because there are some years when I don't make as much money on the rotational crop, but it leads to higher profit on my other crops, and I have less expenses.”
Only two continuous rice growers referenced economics as a benefit of rotations. In contrast, they felt that rotations were not profitable (Supplementary Figure 2). Economics, therefore, was seen as both an incentive for rotations and a constraint, depending on the grower group.
Conservation (n = 31)
Under the category of conservation, growers discussed how rotations had the potential to conserve rice ground, conserve water, and increase nesting habitat for wildlife. Regarding conserving rice ground, some growers mentioned how the recent limited water supply could be an incentive for rotations.
“[T]hey are talking about this voluntary agreement where folk in different areas are going to have to fallow land because there won't be ample water for the rice… if there was a way that the grower has a rotation crop that won't use any irrigation and rotate back and forth, that could keep the acres in rice producing well.”
In the above quote, this grower argues that as more ground is fallowed due to water restrictions, rotating a drought-tolerant crop or cover crop in fields that would otherwise stay fallow may support the subsequent rice crop. In addition, growers mentioned rotations could potentially increase nesting habitat for birds by integrating cool-season crops like garbanzo beans, barley, wheat, and rye in fall and winter. Currently, there are efforts supporting the increase of upland habitat (non-flooded land) in fall for waterfowl to use as nesting ground (California Ricelands Waterboard Foundation, 2021).
Barriers for Adopting Crop Rotations
Responses revealed five major themes of barriers ranked as follows: environmental limitations, resource requirement limitations, economic constraints, cultural influences, and benefits of continuous rice (Figure 3). More continuous rice growers mentioned environmental and resource limitations (Supplementary Figure 3), and on average referenced environmental limitations the most.
Figure 3

Barriers to adoption for integrating crop rotations into rice systems. The size of each square is based on the number of references coded under each theme (indicated by%). The rank of most significant barriers was: environmental barriers (included soil limitations and the risk of farming on floodplains), economic barriers (included the lack of markets for other crops, lack of other profitable options they could grow, prohibitive operational costs (cost of switching) and overhead costs), resource barriers (included on-farm limitations such as not having the correct labor or management capacity, lacking correct equipment, and not having enough land), cultural barriers (included family experiences and grower identity/values), and continuous rice benefits (includes wildlife habitat which rotations may compromise).
Environmental Limitations (n = 73)
Environmental limitations were perceived as a major limitation by all growers. Environmental limitations had two major topics: soil limitations and the challenge of farming on floodplains. Often growers described their soils as “rice-only soils,” describing conditions with poor drainage, heavy clay, restrictive layers, and/ or salinity or alkalinity. Words like “adobe,” “black” “clay ground” and “hard panned” were used several times to describe these soils. Others described challenges from being near a flood basin or having a high-water table, or experiencing excess soil moisture due to subsurface lateral flow from flooded adjacent rice fields. Some described a combination of both soil limitation and flooding challenges.
“We planted some safflower one year, because the water district was only going to have a 50% supply, and the soil profile was too shallow. Safflower will have a root 5 to 7 feet deep and hit water, but some of those areas were hard panned at 3 feet, calcium looking stuff. Same with wheat, we planted it on the heavy clay ground and a series of showers drowned it.”
Regional differences in environmental conditions were apparent, with heavy clay soils generally decreasing the capacity for rotations in northern regions and lighter soils increasing capacity in southern regions. In the more southern regions, growers who rotated commented that “soils are definitely clay soils, but not as heavy as other areas, and so [they] grow other crops like tomatoes… [but only with the] advent of transplanting and drip irrigation.”
“So, we don't rotate in our fields because well primarily because the soil type is only good for growing rice. As you get further out in different regions of the county, you're more likely to find rice ground that can either have trees or row crops or things like that, but our region where we grow our rice, rice is about the only thing that will grow there. That's the primary reason.”
To support these claims, there were a group of growers who rotated but managed both continuous rice fields as well as fields under crop rotation. For these growers, decisions for continuous rice production were always made based on soil differences.
“When we first started doing organic, I was under the impression that I could cover crop enough and plow down enough residues that I could make a row crop perform well in clay soil…but I could never achieve the yields that I could on a well-drained.”
Six other growers had rotated fields and continuous rice fields, and made similar decisions based on soil differences.
Resource Requirement Limitations (n = 61)
Resource limitations primarily dealt with on-farm challenges and infrastructure. Growers talked about lacking labor and management requirements to rotate with other crops, lacking correct equipment, and the logistics of switching from rice to alternative crops. Many rotation crops required more labor compared to continuous rice operations, and the investment was too costly. “I am not set up for sunflowers, I am a one-man operation. I do everything myself. Sunflowers take a lot more labor and you need different equipment.” Not only did rotations require more labor, but they also required more skill, time, and effort. To rotate, continuous rice growers had to transform their land and invest in new equipment.
“[T]he fields are made for rice, they're laser leveled for flood irrigation the levies are in place, the on farm irrigation system is in place, the county irrigation system to get the water on to our farm is in place, we have the necessary heavy equipment, the tractors, the harvest combines specifically for rice, these are expensive pieces of equipment, and changing the makeup of the land to accommodate some other crop would be an extra expense, then taking on extra equipment that would be special for whatever crop we were to rotate, we would need to do that, and so when you're talking about 1200+ acres to rotate that entire amount, or even some, would just require that extra work.”
This quote illustrates the challenges associated with transitioning from continuous rice to a non-flooded crop. Although infrastructure development such as land-leveling and gravity fed irrigation networks have supported high-yielding rice production, consequently it has inhibited the integration of other crops. Logistics and costs are increased for switching the land grade, changing irrigation approaches, and managing different requirements for equipment.
Economic Constraints (n=43)
Four economic constraints were talked about including high investment costs, land costs, not having profitable options to rotate with, and limited access to markets. Some of the specific costs that were mentioned include the investments in new equipment, the opportunity cost to learn the rotation crop, the costs involved in increasing field slope and removing levies, purchasing new irrigation materials if drip irrigation was going to be used, and high land rental rates. Many growers explained that profitability is tied to rent and land costs which can be high, putting pressure on growers to maximize revenue on an annual basis.
“Economics, it's just not worth it. Like I said most of our land is on rented ground. It's not worth it to the landlord or to us to put in a typical rotation crop like safflower or wheat. At the end of the day, a bad rice crop pays more than a good safflower crop.”
As depicted by this quote, land ownership is a significant barrier for crop rotations. While growers who own land can be flexible with crop decisions, those with strict rental agreements may not have the capacity to produce a crop which is less profitable than rice, facing immediate financial pressures. Finally, the lack of available markets was mostly talked about by rice growers in areas where rice dominated the landscape. Many did not know where they could sell other crops like beans, tomatoes, or sunflowers. In addition, many of these rotation crops required a contract, which was not easy to get in rice-dominant regions. At the same time, growers who rotated in the past mentioned disappearing markets, such as sorghum, safflower, and sugar beet, pushing growers into a monocrop rice system.
Cultural Influences (n = 38)
Growers brought up statements around their identity and family background, their experience and knowledge, and their surrounding communities. Most growers came from a family that has either always rotated or always grown rice. This family background was an asset for the acquisition of knowledge and other resources. However, generally, continuous rice families lacked experience of how to incorporate rotations, as well as access to information about crop rotations. Alternatively, growers who rotate felt that rotations were built into their landscapes and diversity was all around them. Both groups expressed that “this is what we have always done.”
Continuous Rice Benefits (n = 18)
The final limitation was described as the benefits of rice that would be lost by adopting rotations (e.g., how rice production supports wildlife habitat). Many continuous rice growers did not want to rotate because they valued the immense benefit rice lands provide for wildlife habitat. “Just everything that is great about rice. I love the fact that we are the stopping mark for the Pacific Flyway, and all these other critters, so, it's a really great thing for the environment.”
Discussion
Factors for Crop Rotation Decision-Making
We interviewed 42 rice growers managing different types of operations in different regions to learn about their experiences and perceptions, providing insights into their motivation, decision-making process, and barriers to adoption for crop rotations in California rice systems. An important contribution of our work is that it covered the full range of perspectives, including growers who manage conventional rotations, continuous rice, and organic systems. Notably, all growers who rotated had different systems for different reasons (Tables 1, 2). Results such as these highlight the benefits of evaluating farmer perceptions and experiences to better understand decision-making and barriers to adoption (Cutforth et al., 2001; Rodriguez et al., 2009; Ranjan et al., 2019; Mortensen and Smith, 2020; Weisberger et al., 2021). This is the first study to collect rotation data for rice growers in California and to document that a wide range of crop rotations are practiced in California rice production. In this case study, we show that the decision of whether to practice continuous rice or rotate is driven by a combination of the production environment, as well as broader cultural, social, and economic influences that collectively shape a rice farming system (Figures 2, 4).
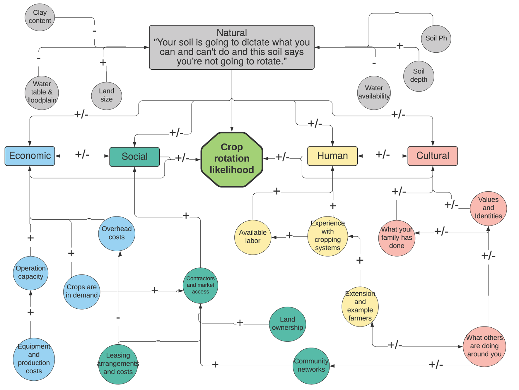
Figure 4

A conceptual model demonstrating major assets for rice production and their influential conditions affecting the possibility for crop rotation. Natural capital is foundational and largely influence the other four. Secondary capitals were grouped into Economic, Social, Human, and Cultural categories (Flora et al., 2019). These capitals are interdependent on each other, depicted by the direction and connectivity of the arrows. Conditions that influence capitals are depicted as circles. The direction of the arrows indicates what they influence, and whether the relationship is positive or negative in terms of increasing or decreasing the likelihood of crop rotations, respectively. Some influential conditions such as “What your family has always done” can be either positive or negative depending on the growers' circumstance.
Snapp et al. (2019) and Macmillan and Benton (2014) emphasize the need for engaging growers in agricultural research to identify best fit solutions. Regional soil differences played a dominant role in how growers make decisions at the field-level for crop rotations. For example, no conventional rotations were found in Glenn and Butte County (Supplementary Table 1) and although organic producers were interviewed in Butte, rotations were limited to rice-vetch systems. In our case study, conventional growers who have both continuous rice fields and rotation fields, and organic growers who prioritize rice-vetch rotations have the knowledge, experience, and resources to rotate, yet still decide against using them in certain fields. Therefore, when considering the potential for crop diversification as a tool for California rice systems, an initial targeted approach is needed based on identifying soil properties that are conducive for rotations, followed by a flexible approach in terms of what alternative crops are grown, the length of time in or out of rice, and availability of markets and farm-level resources—all influencing the feasibility of rotations in different regions (Tables 1, 2, Figure 4). Recent work has highlighted that despite positive grower attitudes toward diversification, the biggest barriers and facilitators are structural in nature, representing larger political and economic forces in the food system that cannot be easily addressed by farmers (Mortensen and Smith, 2020; Weisberger et al., 2021). While our case study only uncovered policy issues related to land ownership and water availability, other policy-related issues were not as evident with this population of growers.
Different grower groups had different motivations for crop rotations which were reflected in how they identified rotational benefits (Supplementary Figure 2). Organic growers placed an importance on rotations to support weed control and soil fertility, aligning with their management requirements for organic fertilizers and alternatives to herbicides for weed control. Conventional growers who rotated identified weed control and economics as a major benefit, aimed at reducing inputs and increasing rice yields. Continuous rice growers found rotations to be valuable for weed control, while conserving rice ground for future generations and increasing wildlife habitat. These outcomes are important for future recommendations and research as the ability for extension to communicate successfully across groups is key for supporting adoption (Lubell et al., 2014).
Barriers to Adoption
Growers identified many different benefits, from economic to environmental and short- to long-term processes (Figure 2). These findings are consistent with scientific evidence regarding the benefits of crop rotation (Cook, 2006; Bommarco et al., 2013). Nonetheless, research shows that despite grower recognition of crop rotation benefits, myriad constraints limit their ability to diversify (Rodriguez et al., 2009; Spangler et al., 2020; Weisberger et al., 2021). This includes specific economic concerns about land rental costs and alternative crop prices, practical on-farm limitations related to equipment and infrastructure, as well as cultural influences and belief systems in the surrounding community. In other words, while the identified benefits could in theory help address some of the major issues facing the rice sector including weed control, reducing herbicide inputs, conserving water, and increasing soil health and long-term profitability (Figure 2), our findings suggest there are valid reasons for not rotating in California rice systems, as many barriers appear to collectively outweigh the benefits (Figure 3).
This research and others show constraints for diversification include inadequate labor and mechanization, cultural/social influences, economic constraints and marketing limitations, limited information or experience, land tenure relationships, and environmental incompatibility (Cutforth et al., 2001; Rodriguez et al., 2009; Schoonhoven and Runhaar, 2018; Ranjan et al., 2019; Mortensen and Smith, 2020). The combination of some or all these factors creates a production system that is unable to diversify at scale, or “locked-in” to monocropping practices (Morel et al., 2020). A key finding in our research is that diversification for rice systems is a complex issue, and even without soil constraints, other barriers and reinforcing factors are limiting growers' ability to rotate, contributing to a system of “lock-in” (Morel et al., 2020; Mortensen and Smith, 2020). Clay soils with poor drainage have served as the primary rationale for continuous rice production for decades (Carter et al., 1994), and indeed, interviews revealed that growers have strong beliefs and experiences which suggests soil and environment dictate what crops they can grow, making it a dominant barrier (Supplementary Figure 3). Nonetheless, our research indicates that soil is not the only limitation, and other economic, social, human, and cultural factors play a role in decision-making and ability to adopt crop rotations (Figure 3).
These results highlight that interdisciplinary research is required to understand and address broader structural barriers and economic forces that shape cropping systems in the U.S. and elsewhere. Becker and Angulo (2019) show there is currently a tension within intensified rice production systems in Asia, where resource limitations are forcing shifts out of rice to non-rice crops, transitioning toward more diversified systems. This includes socioeconomic drivers (new markets, off-farm employment, decreasing labor availability), technology advances (mechanization, direct seeding), and growing environmental pressures (water and carbon footprints) (Wassman, 2019). Our study suggests that to understand options for diversification in different contexts, research should not only account for biophysical factors such as soil, but also grower perceptions and broader social, cultural, and economic forces that determine feasibility.
Perceptions of Profitability and the Economics of Crop Rotation
In general, growers who currently rotate perceived more benefits of rotation compared to continuous rice growers. Similarly, one of the biggest areas of difference in this study was economics. Those growing continuous rice felt that other crops were not an option because they were less profitable, while those who rotate said that increased profitability through crop diversification was one of the main benefits of rotation. Based on these distinct perceptions, rotations may be more viable for certain production environments, allowing both continuous rice and growers who rotate to achieve long-term economic sustainability. Despite reports from other cropping systems showing that crop rotations can improve farm profitability and sustainability (Clark et al., 1999; Cook, 2006; Davis et al., 2012), the fact that continuous rice growers did not discuss many benefits of rotations could also be because crop rotations would have negative outcomes given their environmental and economic circumstances.
Differing perceptions on profitability also reflect different economic timescales. Many continuous rice growers were concerned with seasonal returns, necessary to cover high rental rates and other operating costs. Therefore, they discerned profitability as end of the season revenue that was equal to or better than rice. Alternatively, many row crop growers viewed profitability across the whole system, implying that despite having lower yields in some years, this was often made up by higher yields in other crops and input savings in rice. Our findings demonstrate that growers' perceptions on profitability are matched with their conditions such as high rental rates, equipment limitations, and restrictive soils. Under these conditions, growers are searching for economic sustainability by focusing on high rice yields, especially if they do not own land or have flexible leasing arrangements. However, profitability is determined by both inputs and outputs, and other research on crop diversification shows that yields are not a defining factor of cropping system profitability, particularly in diversified systems (Olmstead and Brummer, 2008). Thus, even if California rice yields continue to increase, this may be negated by ever growing input costs.
Requirements for Successful Rotations
Our research provides an understanding of the requirements for successful rotations and identifies some strategies for overcoming barriers based on the practical experiences of other farmers. We developed a conceptual model to highlight certain requirements and conditions necessary for successful rotations (Figure 4) based on common rotational crops and their corresponding production requirements reported by growers (Tables 1, 2). Such information is not currently available for the California rice sector, and it represents an initial step in identifying key levers that can be targeted through research and extension programs to enable diversification in the context of medium to large-scale systems.
To depict the complex relationships influencing crop rotation feasibility, we used the Community Capitals Framework to identify capitals that could help address different barriers to adoption (Figure 4). One of the foundational capitals in this framework is natural capital (Emery and Flora, 2006; Flora et al., 2019), which often is seen influencing the ability to build upon other assets. In our study, natural capital included soil and environmental conditions, which largely influenced four groups of secondary capitals, labeled in this study as economic, social, human, and cultural capitals. These capitals and the conditions influencing them (circles) are interdependent on each other, as depicted by the direction and connectivity of arrows.
For rotations to be successful, growers described soils as often being lighter and deeper which supported drainage, particularly with respect to row crop rotations. However, some growers who rotated still described their soils as heavy, sometimes having restrictive traits attributed to rice-only soils (Table 1). Therefore, although soil was a foundational asset that allowed for successful rotations, it was not the only requirement. Having appropriate resources such as equipment, were other important factors allowing for successful rotations (economic capital). Rotation growers came from families that always rotated (cultural capital), which passed down equipment, knowledge, and experience. Some growers had enough equipment to do all the work themselves, indicating a larger operation capacity (economic capital), and larger workforce and knowledge and experience with other crops (human capital). Others contracted out rotation crops to other farmers who brought their own equipment (social capital). One grower noted that rotations required a “mix-and-match of employees, equipment, land and markets… [and they are largely] dependent on the ability to form relationships and networks.”
Drawing on our social capital pathway in the conceptual framework (Figure 4), having more diverse community networks has a positive influence on growers' ability to find connections to markets and contracts for rotation crops. Contractors and market access positively influences social capital, which increases crop rotation likelihood. Land ownership can also have a positive influence on social capital, providing growers an opportunity to rent out land to other farmers who grow rotation crops for them. These relationships and networks with other row crop growers were profoundly important social resources which increased their access to markets and allowed most rice growers who did not have the proper equipment or experience to integrate more profitable crops into their rotation. Alternatively, rigid, and high rental agreements negatively impact growers' ability to seek crop contracts, reducing the likelihood of rotation.
Literature pertaining to the Community Capitals Framework states that communities need an adequate supply of the required capitals for the adoption of sustainable practices to occur (Emery and Flora, 2006). Our research supports this notion as growers who have access to certain assets can mitigate risk and overcome constraints. For example, soils with high clay content increase the risks involved in growing crops other than rice. However, having the correct equipment, knowledge, access to markets, and supportive communities decrease this risk.
Future Directions
Understanding both the required resources for rotations to be successful, as well as barriers to adoption, are critical to inform future research and extension efforts. Interviews highlight the importance of soil limitations, but this barrier is neither easily addressed by growers or policy changes. Secondary factors influencing growers' ability to rotate are still impactful, and by targeting these less intractable barriers, we provide actionable recommendations from our work, placing emphasis on addressing opportunities related to economic, social, cultural, and human assets (Figure 4).
There is a need for new partnerships and approaches to problem-solving to explore crop rotations as an option for California rice growers. Prior work illustrates how the Community Capitals Framework can help identify which community assets are lacking, supporting program development that targets specific community needs and supportive interventions (Mattos, 2015). Programs which increase networking across different disciplines and actors are key for adoption of sustainable technologies, with new knowledge leading to increased innovation (Takemura et al., 2014; Flora et al., 2019; Muringani et al., 2021). For example, Ervin et al. (2019) demonstrated that social networking and connections among people, organizations, and groups were a key factor impacting growers' willingness to adopt integrative pest management options.
For rice growers, a program to increase social networking capability among row crop growers and rice farmers could stimulate learning and experimentation. Social assets are a key requirement for increasing knowledge and connections (Muringani et al., 2021), which might be improved if growers developed ties with the different groups. Furthermore, how complex or difficult a new technology is, and the extent that it can be tested without too much risk, are important factors that impact adoption (Rogers, 1983). There is immense risk that growers face when integrating other crops into their system in the form of higher labor demands, alternative equipment needs, and unknown markets. Growers who do not rotate see the act of switching over to other crops as too costly and logistically challenging. To address these risks, programs that build capacity for alternative contracting agreements such as custom farming, crop share agreements, and equipment sharing programs, could decrease some of the large investments required to transition into rotational crops. Simultaneously developing incentives for growers to incorporate low-cost, and low-risk crops such as safflower, vetch, and beans would help increase crop rotation feasibility. These and other creative programs investing in the conditions under human, social, cultural, and economic assets in Figure 4 can help growers overcome certain barriers facing rotations (Emery and Flora, 2006; Takemura et al., 2014).
Yet there are benefits of maintaining continuous rice, particularly in soils and environments most conducive to flooded conditions. In Asia there are concerns about the extent to which diversification of rice-based systems will influence sustainability. These systems have provided staple food for local cultures over hundreds of years, but a shift away from flooded soils will compromise some ecosystem services while enhancing others (Wassman, 2019). This research suggests that a landscape-scale approach is therefore crucial, where fields only capable of supporting rice need to be identified in California, while soils that are more adaptable to non-flooded crops should be targeted as potential options for crop diversification.
Qualitative analyses are a critical part of agricultural research because they can be used to describe unknowns and new phenomena and used to understand complex situations (Creswell and Creswell, 2017; Creswell and Poth, 2018). Yet, research should ideally combine qualitative and quantitative data collection to develop comprehensive conclusions about barriers to adoption and opportunities. Our interviews provided several new insights, but the impact of rotations on environmental and economic sustainability needs to be further evaluated with quantitative methodologies to address important research questions stemming from this work. For example, regarding soil conditions as a key barrier growers experience, geospatial research assessing soil properties to understand where rotations are possible at the landscape scale would help identify diversification opportunities from an agronomic and environmental perspective, while preserving soils that are most suitable for rice production. Likewise, due to differing perceptions about economics, evidence is required about the economic advantages or disadvantages of rotations under different conditions and the key factors influencing the profitability of alternative crops. Growers also had different experiences with how rotations impacted weed control, thus field research and on-farm monitoring into how different rotations impact different weed species, and herbicide resistance over time, would support better management decisions. Regarding soil benefits, growers discussed soils improving over time which contributed to increased yields and reduced nutrient input requirements, but further research should quantify changes in soil health across a variety of rice fields under different types of rotations for both organic and conventional growers. Finally, it is important to understand how rotations may support water use efficiency as California faces continuous threats of drought. Safflower, beans, and sunflower were discussed as having a smaller water footprint, which could help address water scarcity and the decreasing available land base for planting rice. However, rice fields play a large role in offering wildlife habitat, and bioeconomic research and modeling should investigate tradeoffs between water conservation and wildlife habitat in what is traditionally understood as a semi-aquatic environment.
This research is subject to several limitations. While the qualitative study design captured important issues under-studied in this field, the proportion of organic and conventional rotation grower groups interviewed were not a representative sample of the larger rice industry which limit our ability to generalize results. Currently we lack disaggregated agricultural census data on different rice grower groups in this study– organic, conventional rotations, or continuous rice - for the entire rice region and by county. Therefore, an aim of this study was to have appropriate representation based on total rice area under production in each county (Supplementary Table 1). Secondly, while our research has identified a comprehensive scope of barriers and benefits, further quantitative research will be required to support this work based on field studies, economic comparisons, and geospatial soil analysis mentioned above. Creswell and Creswell (2017) articulates that grounded theory research should be a salient baseline for identifying where further research should focus. As these outcomes suggest that economic and agronomic barriers exist for crop rotations, research has been initiated to provide quantitative evidence on these topics.
Conclusion
Rice growers we interviewed in the Sacramento Valley were found to practice a wide range of crop rotations, and for the first time we summarized common rotation systems and influential factors in decision-making. Our results showed that different groups of rice growers (continuous rice, conventional rotations, and organic) perceive many benefits and barriers to crop rotation, some more applicable to certain groups than others. While conventional growers who rotated and organic growers perceived better weed control, increased profitability, and soil improvements; continuous rice growers focused on the potential for rotations to conserve resources and support weed control issues. Growers experienced a range of barriers including soil constraints, marketing and profitability concerns, equipment and labor limitations, knowledge limitations of changing systems, as well as socio-cultural motivations; all limiting crop rotation feasibility. Like other studies on cropping system diversification, many of the barriers' growers discussed are complex and beyond growers' immediate control (e.g., soil limitations or available markets). While identifying soils as a major barrier is an important outcome of this study, this should not limit attempts to better understand other key obstacles or research opportunities to address sustainability issues through diversification in the future. By focusing on the requirements for successful rotations, we identified different assets which can facilitate or limit rotation likelihood. We illustrate that although successful rotations are possible, they require certain social, economic, human, cultural and natural conditions, often missing from continuous rice growers' environments. For some influential factors, we found there are opportunities to increase social capital which may support crop rotations through a community engagement approach, with a focus on developing new networks and programs. Ultimately research and extension program development will be necessary to help irrigated rice systems adapt to new resource limitations and sustainability challenges such as water resources and herbicide resistance. While this baseline assessment identified major crop rotation barriers, further quantitative research will be necessary to explore the implications of crop rotations, starting with identifying where and how much land may have potential to be rotated, and looking at the mechanisms by which rotations support rice systems in terms of soil health and weed control, as well as the economic and agronomic tradeoffs.
Funding
Funding for this project was provided by the California Rice Research Board, award number: RR20-12 RM-13-0.
Publisher's Note
All claims expressed in this article are solely those of the authors and do not necessarily represent those of their affiliated organizations, or those of the publisher, the editors and the reviewers. Any product that may be evaluated in this article, or claim that may be made by its manufacturer, is not guaranteed or endorsed by the publisher.
Statements
Data availability statement
The raw data supporting the conclusions of this article will be made available by the authors, without undue reservation.
Ethics statement
The studies involving human participants were reviewed and approved by UC Davis Institutional Review Board (1623732-2). Written informed consent for participation was not required for this study in accordance with the national legislation and the institutional requirements.
Author contributions
SR was the lead researcher, responsible for developing the questions, conducting grower interviews, transcribing and analyzing the data, and writing the research article, with oversight from CP and AC. AC reviewed and refined the data analysis protocol. CP conceptualized the study, guided the research and analysis, and helped write the research article. WB-D, BL, LE, KA-K, and ML-M provided a foundational grower outreach list, helped develop interview questions, interpret research findings, and review and edit the research article. All authors contributed to the article and approved the submitted version.
Acknowledgments
We would like to acknowledge the rice growers who gave their time and participated in the interviews. We are thankful to the California Rice Commission and several California rice co-operatives for helping us connect with rice growers. Appreciation goes to Eleanor Haworth, and Lena Pransky for helping transcribe the 42 interviews, and to Luke Salavato for producing the map used in Figure 1. Finally, we would also like to thank the Pittelkow lab and Crump lab for ongoing support, as well as the California Rice Research Board for funding this project.
Conflict of interest
The authors declare that the research was conducted in the absence of any commercial or financial relationships that could be construed as a potential conflict of interest.
Supplementary material
The Supplementary Material for this article can be found online at: https://www.frontiersin.org/articles/10.3389/fagro.2022.806572/full#supplementary-material
References
1
BeckerH. S. (1998). Tricks of the trade: How to think about your research while you're doing it. Chicago: University of Chicago Press.
2
BeckerM.AnguloC. (2019). The evolution of lowland rice-based production systems in Asia: Historic Trends, determinants of change, future perspective. Adv. Agron.157, 293–327. 10.1016/bs.agron.2019.04.003
3
BeckieH. J.HallL. M.MeersS.LasloJ. J.StevensonF. C. (2004). Management Practices Influencing Herbicide Resistance in Wild Oat. Weed Technol.18:853–859. 10.1614/WT-03-124R
4
BoeijeH. R. (2002). A Purposeful Approach to the Constant Comparative Method in the Analysis of Qualitative Interviews. Qual. Quant.36, 391–409. 10.1023/A:1020909529486
5
BommarcoR.KleijnmD.PottsS. G. (2013). Ecological intensification: Harnessing ecosystem services for food security. Trends Ecol. Evol.28, 230–238. 10.1016/j.tree.2012.10.012
6
BronsonK. F.CassmanK. G.WassmannR.OlkD. C.NoordwijkM.GarrityD. P. (1998). Soil carbon dynamics in different cropping systems in principal ecoregions of Asia, in Management of Carbon Sequestration in Soil, eds LalR.FolletR.F.StewartB.A. (Boca Raton, FL: CRC Press), 35–57.
7
BurgosN.ButtsT.WerleI.BottomsS.MauromoustakosA. (2021). Weedy rice update in Arkansas, USA, and Adjacent locales. Weed Sci. 69, 516–515. 10.1017/wsc.2021.45
8
CabellJ.OelofseM. (2012). An indicator framework for assessing agroecosystem resilience. Ecol Soc. 17. 10.5751/ES-04666-170118
9
California Regional Water Quality Control Board. (2021). ORDER NO. R5-2014-0032. Available online at: https://www.waterboards.ca.gov/centralvalley/board_decisions/adopted_orders/general_orders/r5-2014-0032.pdf (accessed May 6, 2021).
10
California Ricelands Waterboard Foundation. (2021). Studying Nesting Cover in California Rice Country. Available online at: https://calricewaterbirds.org/studying-nesting-cover-in-california-rice-country/ (accessed October 7, 2021).
11
Calrice. (2011). Species-Report.pdf. Available online at: https://calrice.org/pdf/wildlife/Species-Report.pdf (accessed July 18, 2021).
12
CarterH.O ChappellH.HeffrenD.HillJ.JenkinsB. (1994). Maintaining the Competitive Edge in California's Rice Industry. University of California, Agricultural Issues Center. Available online at: https://aic.ucdavis.edu/publications/oldanrpubs/rice.pdf (accessed May 01, 2022).
13
CassmanK. G.De DattaS. K.OlkD. C.AlcantaraJ. M.SamsonM. I.DescalsotaJ. P.et al. (1995). Yield decline and the nitrogen economy of long-term experiments on continuous, irrigated rice systems in the tropics, in Soil Management: Experimental Basis for Sustainability and Environmental Quality, eds LalR.StewartB.A (Boca Raton: Lewis/CRC Publishers) 181–222.
14
CCOF. (2018). Statistics 2018 web.pdf. Available online at: https://www.ccof.org/resource/get-numbers-organic-national-california-and-ccof-statistics (accessed January 11, 2022).
15
ClarkS.KlonskyK.LivingstonP.TempleS. (1999). Crop-yield and economic comparisons of organic, low-input, and conventional farming systems in California's Sacramento Valley. Am. J. Altern. Agric.14, 109–121. 10.1017/S0889189300008225
16
CookR. J. (2006). Toward cropping systems that enhance productivity and sustainability. Proc. Natl Acad Sci. 103:18389–18394. 10.1073/pnas.0605946103
17
CreswellJ.PothC. (2018). Qualitative Inquiry and Research Design: Choosing Among Five Approaches. 4th Edn. SAGE Publications Inc. Available online at: https://us.sagepub.com/en-us/nam/qualitative-inquiry-and-research-design/book246896
18
CreswellJ. W.CreswellJ. D. (2017). Research Design: Qualitative, Quantitative, and Mixed Methods Approaches. Thousand Oaks, CA: Sage Publications.
19
CutforthL. B.FrancisC. A.LynneG. D.MortensenD. A.EskridgeK. M. (2001). Factors affecting farmers' crop diversity decisions: an integrated approach. Am. J. Altern. Agric.16, 168–176. 10.1017/S0889189300009164
20
DavisA. S.HillJ. D.ChaseC. A.JohannsA. M.LiebmanM. (2012). Increasing Cropping System Diversity Balances Productivity, Profitability and Environmental Health. PLoS ONE7:e47149. 10.1371/journal.pone.0047149
21
DooleyK. E. (2007). Viewing agricultural education research through a qualitative lens. J. Agric. Educ.48, 32–42. 10.5032/jae.2007.04032
22
EmeryM.FloraC. (2006). Spiraling-up: mapping community transformation with community capitals framework. J. Commun. Dev. Soc. 37, 19–33. 10.1080/15575330609490152
23
ErvinD. E.BreshearsE. H.FrisvoldG. B.HurleyT.DentzmanK. E.GunsolusJ. L.et al. (2019). Farmer attitudes toward cooperative approaches to herbicide resistance management: a common pool ecosystem service challenge. Ecol. Econ. 157, 237–245. 10.1016/j.ecolecon.2018.11.023
24
EspinoL.Leinfelder-MilesM.Brim-DeforestW.Al-KhatibK.LinquistB.SwettC.et al. (2018). California Rice Production Manual. Available online at: http://rice.ucanr.edu/Reports-Publications/Rice_Production_Workshop_Manual/ (accessed September 6, 2021).
25
FloraC. B.FloraJ. L.GasteyerS. P. (2019). Rural Communities: Legacy and Change4th ed.New York, NY: Routledge, Taylor & Francis Group. 10.4324/9780429494697
26
GebremichaelM.KrishnamurthyP. K.GhebremichaelL. T.AlamS. (2021). What drives crop land use change during multi-year droughts in California's central valley? Prices or concern for water?Remote Sens. 13, 650. 10.3390/rs13040650
27
GlaserB. G.StraussA. L. (2017). Discovery of Grounded Theory: Strategies for Qualitative Research. Routledge. p. 101–117.
28
HanakE.Escriva-BouA.GrayB.GreenS.HarterT.JezdimirovicJ.et al. (2019). Water and the Future of the San Joaquin Valley. 100.
29
HansonB. D.WrightS.SosnoskieL. M.FischerA. J.JasieniukM.RoncoroniJ. A.et al. (2014). Herbicide-resistant weeds challenge some signature cropping systems. Calif. Agric.68:142–152. 10.3733/ca.v068n04p142
30
HillJ.WilliamsJ.MuttersR.GreerC. (2006). The California rice cropping system: Agronomic and natural resource issues for long-term sustainability. Paddy Water Environ.4, 13–19. 10.1007/s10333-005-0026-2
31
KayekeM. J.NhamoN.ChikoyeD. (2017). Reducing Risk of Weed Infestation and Labor Burden of Weed Management in Cropping Systems. Academic Press; Elsevier, 123–143. 10.1016/B978-0-12-810521-4.00006-2
32
LaHueG.LinquistB. (2021). The contribution of percolation towater balances in water-seeded rice systems. Agric. Water Manag. 243, 5–7. 10.1016/j.agwat.2020.106445
33
LammK.BorronA.AtkinsK. (2020). The development and validation of an empirical scale to inform community diagnostics and change. J. Agric. Educ. Ext. 3:287–306. 10.1080/1389224X.2020.1851270
34
LeonT. B. D.KarnE.Al-KhatibK.EspinoL.BlankT.AndayaC. B.et al. (2019). Genetic variation and possible origins of weedy rice found in California. Ecol. Evol. 9:5835–5848. 10.1002/ece3.5167
35
LubellM.NilesM.HoffmanM. (2014). Extension 3.0: Managing agricultural knowledge systems in the network age. Soc. Nat. Resour.27, 1089–1103. 10.1080/08941920.2014.933496
36
MacmillanT.BentonT. (2014). Engage farmers in research. Nature509, 25–27. 10.1038/509025a
37
MattosD. (2015). Community Capitals Framework as a Measure of Community Development. Cornhusker Economics. 811. Available online at: https://digitalcommons.unl.edu/agecon_cornhusker/811 (accessed May 01, 2022).
38
MerriamS.TisdellE. J. (2016). Qualitative Research: A Guide to Design and Impliementation, 4th Edn. (Jossey Bass) 107–137.
39
MorelK.RevoyronE.San CristobalM.BaretP. V. (2020). Innovating within or outside dominant food systems? Different challenges for contrasting crop diversification strategies in Europe. PLoS ONE15:e0229910. 10.1371/journal.pone.0229910
40
MortensenD. A.SmithR. G. (2020). Confronting barriers to cropping system diversification. Front. Sustain. Food Syst. 4, 4–7. 10.3389/fsufs.2020.564197
41
MuringaniJ.FitjarR. D.Rodríguez-PoseA. (2021). Social capital and economic growth in the regions of Europe. Environ. Plan. A Econ. Space. 15. 10.1177/0308518X211000059
42
OlmsteadJ.BrummerE. (2008). Benefits and barriers to perennial forage crops in Iowa corn and soybean rotations. Renew. Agric. Food Syst.23, 97–107. 10.1017/S1742170507001937
43
PalinkasL. A.HorwitzS. M.GreenC. A.WisdomJ. P.DuanN.HoagwoodK. (2015). Purposeful sampling for qualitative data collection and analysis in mixed method implementation research. Admin. Policy Ment Health42:533–544. 10.1007/s10488-013-0528-y
44
PampolinoM.LaurelesE.GinesH.BureshR. (2008). Soil carbon and nitrogen changes in long-term continuous lowland rice cropping. Soil Sci. Soc. Am. J. 72, 800–804. 10.2136/sssaj2006.0334
45
PattonM. Q. (2005). Qualitative Research. In Encyclopedia of Statistics in Behavioral Science. B.S. Everitt and D.C. Howell (Chichester: John Wiley & Sons, Ltd). 10.1002/0470013192.bsa514
46
RanjanP.WardropperC. B.EanesF. R.ReddyS. M. W.HardenS. C.MasudaY. J.et al. (2019). Understanding barriers and opportunities for adoption of conservation practices on rented farmland in the US. Land Use Policy80, 214–223. 10.1016/j.landusepol.2018.09.039
47
RebaM.MasseyJ.Adviento-BorbeM.LeslieD.YaegerM.AndersM.et al. (2017). Aquifer Depletion in the Lower Mississippi River Basin: Challenges and Solutions. J. Contemp. Water Res. Educ.162, 128–139. 10.1111/j.1936-704X.2017.03264.x
48
RoccoT. S.PlakhotnikM. S. (2009). Literature reviews, conceptual frameworks, and theoretical frameworks: Terms, functions, and distinctions. Hum. Resour. Dev. Rev.8, 120–130. 10.1177/1534484309332617
49
RodriguezJ. M.MolnarJ. J.FazioR. A.SydnorE.LoweM. J. (2009). Barriers to adoption of sustainable agriculture practices: Change agent perspectives. Renew. Agric. Food Syst.24, 60–71. 10.1017/S1742170508002421
50
RogersE. M. (1983). Diffusion of innovations, 3rd Edn. (New York, NY: Free Press; Collier Macmillan).
51
SchoonhovenY.RunhaarH. (2018). Conditions for the Adoption of Agro-ecological Farming Practices: A Holistic Framework Illustrated With the Case of Almond Farming in Andalusia.
52
SeidmanI. (2006). Interviewing as Qualitative Research: A Guide for Researchers in Education and the Social Sciences. New York, NY: Teachers College Press.
53
SnappS. S.DeDeckerJ.DavisA. S. (2019). Farmer participatory research advances sustainable agriculture: Lessons from michigan and malawi. Agronom. J.111, 2681–2691. 10.2134/agronj2018.12.0769
54
SpanglerK.BurchfieldE. K.SchumacherB. (2020). Past and current dynamics of U.S. agricultural land use and policy. Front. Sustain. Food Syst. 4, 14–16. 10.3389/fsufs.2020.00098
55
StraussA. L. (1987). Codes and coding in Qualitative Analysis for Social Scientists. (New York: Cambridge Univ Press). 55–81.
56
TakemuraK.UchidaY.YoshikawaS. (2014). Roles of extension officers to promote social capital in Japanese Agricultural Communities. PLoS ONE, 9: e91975. 10.1371/journal.pone.0091975
57
ThomasD. R. (2006). A general inductive approach for analyzing qualitative evaluation data. Am. J. Eval.27:237–246. 10.1177/1098214005283748
58
USDA NASS. (2021a). Quick Stats. Available online at: https://quickstats.nass.usda.gov/results/5C3F2BDD-DEAE-3169-A8AE-DB627A8C2B97 (accessed October 7, 2021).
59
USDA NASS. (2021b). California Estimates. Available online at: https://www.nass.usda.gov/Statistics_by_State/California/Publications/County_Estimates/index.php (accessed May 20, 2021).
60
WahaK.DietrichJ.PortmannF.SiebertS.ThorntonP.BondeauA.et al. (2020). Multiple cropping systems of the world and the potential for increasing cropping intensity. Glob. Environ. Change64:102131. 10.1016/j.gloenvcha.2020.102131
61
WassmanR. (2019). Environmental footprints of modernization trends in rice production systems of Southeast Asia. Environ. Sci. 3–5. 10.1093/acrefore/9780199389414.013.230
62
WeisbergerD.McDanielM.ArbuckleJ. G.LiebmanM. (2021). Farmer perspectives on benefits of an barriers to extended crop rotations in Iowa, USA. Agric. Environ. Lett.6:e20049. 10.1002/ael2.20049
63
WilliamsJ.WickC.ScardaciS.KlonskyK.ChaneyD.LivingstonP.et al. (1992). U.C. Cooperative Extension Sample Costs to Produce Organic Rice No-till Drill Seeded in the Sacramento Valley. Availablee online at: https://coststudyfiles.ucdavis.edu/uploads/cs_public/ef/7c/ef7c6714-47c5-45b5-8b7d-12521535c647/92notillorgrice.pdf (accessed May 6, 2021).
Summary
Keywords
diversification, barriers to adoption, grower decision-making, semi-structured interviews, sustainability, weed control, farmer's perception, rice systems
Citation
Rosenberg S, Crump A, Brim-DeForest W, Linquist B, Espino L, Al-Khatib K, Leinfelder-Miles MM and Pittelkow CM (2022) Crop Rotations in California Rice Systems: Assessment of Barriers and Opportunities. Front. Agron. 4:806572. doi: 10.3389/fagro.2022.806572
Received
01 November 2021
Accepted
13 April 2022
Published
02 June 2022
Volume
4 - 2022
Edited by
Daniel Plaza-Bonilla, Universitat de Lleida, Spain
Reviewed by
Sandra Ricart, Politecnico di Milano, Italy; Samiha Abu El-Fetouh Ouda, Agricultural Research Center, Egypt
Updates
Copyright
© 2022 Rosenberg, Crump, Brim-DeForest, Linquist, Espino, Al-Khatib, Leinfelder-Miles and Pittelkow.
This is an open-access article distributed under the terms of the Creative Commons Attribution License (CC BY). The use, distribution or reproduction in other forums is permitted, provided the original author(s) and the copyright owner(s) are credited and that the original publication in this journal is cited, in accordance with accepted academic practice. No use, distribution or reproduction is permitted which does not comply with these terms.
*Correspondence: Sara Rosenberg Srosenberg@ucdavis.edu
This article was submitted to Agroecological Cropping Systems, a section of the journal Frontiers in Agronomy
Disclaimer
All claims expressed in this article are solely those of the authors and do not necessarily represent those of their affiliated organizations, or those of the publisher, the editors and the reviewers. Any product that may be evaluated in this article or claim that may be made by its manufacturer is not guaranteed or endorsed by the publisher.