ORIGINAL RESEARCH article
Front. Bioeng. Biotechnol.
Sec. Cell and Gene Therapy
Fibroblast growth factor 18 stimulates chondrocyte proliferation by modulating FOXN2 to mitigate posttraumatic osteoarthritis in a mouse model
Provisionally accepted- 1Department of Orthopedic Surgery, Fuzhou Second General Hospital, Fuzhou, China
- 2Fuzhou Second General Hospital, Fuzhou, China
Select one of your emails
You have multiple emails registered with Frontiers:
Notify me on publication
Please enter your email address:
If you already have an account, please login
You don't have a Frontiers account ? You can register here
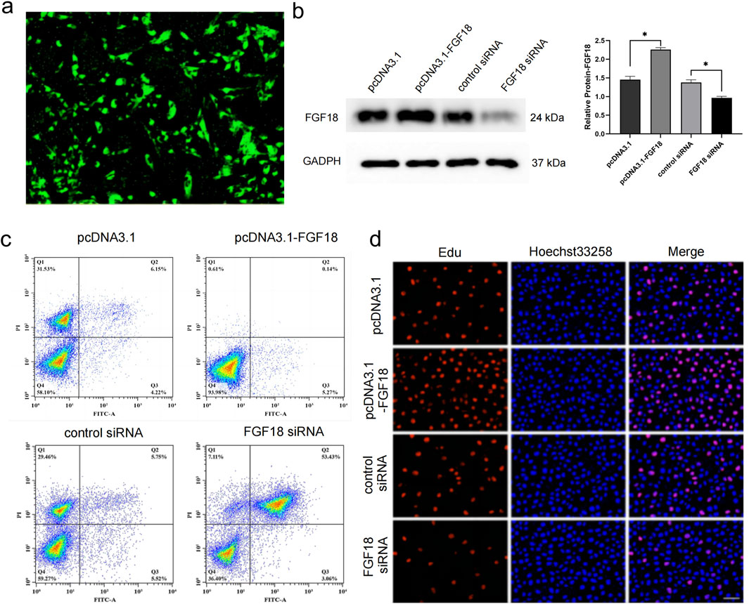
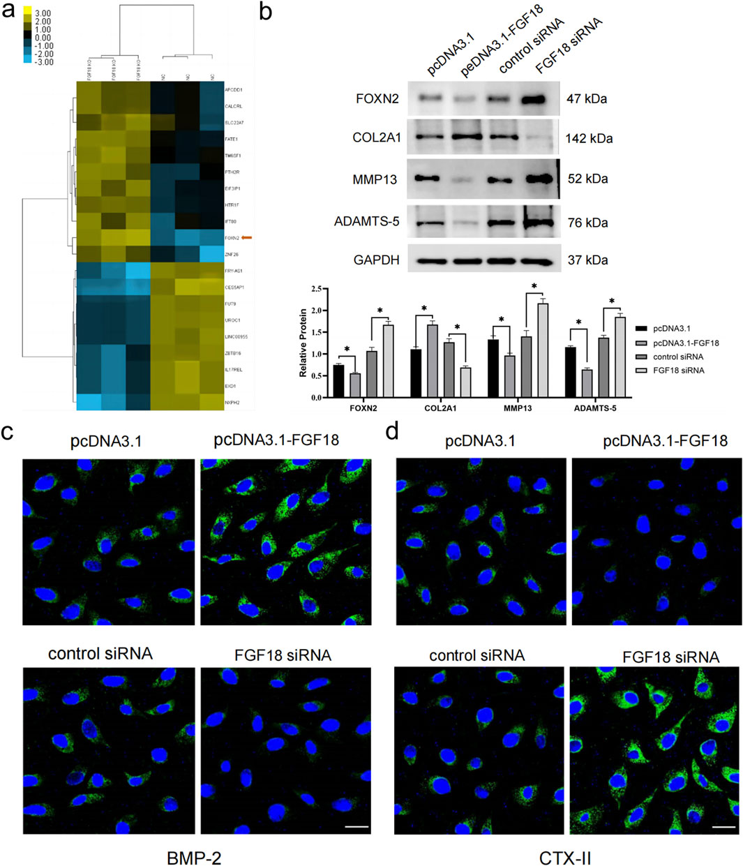
FGF18 is linked to osteoarthritis (OA) progression, but its relationship with FOXN2 and its roles in post-traumatic osteoarthritis (PTOA) remain unclear. Here, we conducted comparative screening between PTOA and normal controls, revealing that FGF18 expression was significantly downregulated in articular cartilage of PTOA patients compared to normal cases. Functional studies demonstrated that FGF18 overexpression enhanced chondrocyte proliferation through Bone Morphogenetic Protein 2 (BMP2) upregulation and attenuated cartilage degradation by suppressing CTX-II (a cartilage degradation biomarker) and catabolic factors (MMP13 and ADAMTS-5), while substantially promoting aggrecan synthesis in PTOA models. Intra-articular delivery of FGF18 in destabilized medial meniscus (DMM)-induced PTOA mice significantly reduced cartilage erosion and markedly decreased synovial thickening compared to saline-treated controls, with improved cartilage matrix integrity. Intriguingly, FOXN2 expression was significantly upregulated in FGF18-knockout chondrocytes but restored upon FGF18 overexpression, identifying FOXN2 as a downstream mediator of FGF18 in PTOA pathophysiology. These findings highlight that FGF18 mitigates PTOA progression by targeting FOXN2, promoting robust aggrecan synthesis, and substantially suppressing cartilage-degrading enzymes. Our study delineates a novel therapeutic axis for PTOA, emphasizing the distinct molecular mechanisms underlying trauma-driven cartilage pathology.
Keywords: fibroblast growth factor 18 (FGF18), forkhead box N2 (FOXN2), Bone morphogenetic protein 2 (BMP2), C-telopeptide of type II collagen (CTX-II), a disintegrin and metalloproteinase with thrombospondin motifs 5 (ADAMTS-5), Post-traumatic osteoarthritis (PTOA), destabilized medial meniscus (DMM) model
Received: 20 Apr 2025; Accepted: 31 Oct 2025.
Copyright: © 2025 Huang, Zhao, Lan, Lin and Gao. This is an open-access article distributed under the terms of the Creative Commons Attribution License (CC BY). The use, distribution or reproduction in other forums is permitted, provided the original author(s) or licensor are credited and that the original publication in this journal is cited, in accordance with accepted academic practice. No use, distribution or reproduction is permitted which does not comply with these terms.
* Correspondence: Xi  Gao, drgaoxi2025@163.com
Disclaimer: All claims expressed in this article are solely those of the authors and do not necessarily represent those of their affiliated organizations, or those of the publisher, the editors and the reviewers. Any product that may be evaluated in this article or claim that may be made by its manufacturer is not guaranteed or endorsed by the publisher.
