ORIGINAL RESEARCH article
Front. Bioeng. Biotechnol.
Sec. Cell and Gene Therapy
This article is part of the Research TopicGenome Editing in Poultry and LivestockView all 5 articles
Optimization of donor structure enhances the generation of cloned goats with high expression of human butyrylcholinesterase by CRISPR/Cas9
Provisionally accepted- 1Academy of Military Medical Sciences (AMMS), Beijing, China
- 2Mudanjiang Normal University, Mudanjiang, China
Select one of your emails
You have multiple emails registered with Frontiers:
Notify me on publication
Please enter your email address:
If you already have an account, please login
You don't have a Frontiers account ? You can register here
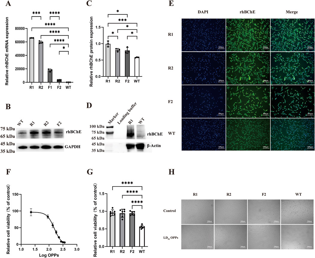
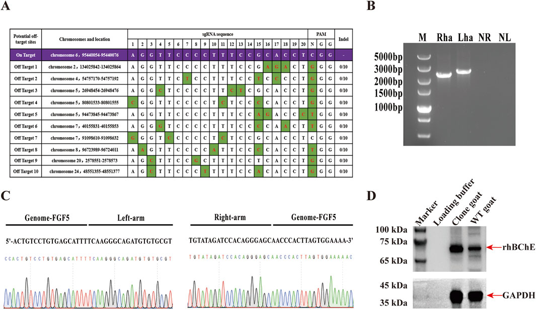
Human butyrylcholinesterase (hBChE) is a promising biological scavenger against organophosphorus nerve agents and organophosphorus pesticides (OPPs). While the mammary gland bioreactor enables therapeutic protein production, low homology-directed repair (HDR) efficiency limits CRISPR/Cas9-mediated precise genome editing in transgenic animals. Here, we optimized donor structure to enhance HDR efficiency for targeted integration of the hBChE gene into goat FGF5 loci. Among three sgRNAs tested, reverse knock-in donor templates exhibited significantly higher HDR efficiency than forward designs. Monoclonal cell lines with reverse knock-in showed correct expression of recombinant human butyrylcholinesterase (rhBChE) and increased resistance to OPPs. One homozygous clone was used to generate a cloned goat via somatic cell nuclear transfer (SCNT), which expressed high levels of rhBChE. These results demonstrate that optimizing donor structure significantly improves precise gene integration and enables efficient production of cloned goats expressing rhBChE, providing a viable strategy for bioreactor development using CRISPR/Cas9.
Keywords: CRISPR/Cas9, Donor structure, HDR, Butyrylcholinesterase, Goat
Received: 23 May 2025; Accepted: 27 Oct 2025.
Copyright: © 2025 WU, Zheng, Chen, Tianqi, Luan, Li, Fa, Qiu and Zhang. This is an open-access article distributed under the terms of the Creative Commons Attribution License (CC BY). The use, distribution or reproduction in other forums is permitted, provided the original author(s) or licensor are credited and that the original publication in this journal is cited, in accordance with accepted academic practice. No use, distribution or reproduction is permitted which does not comply with these terms.
* Correspondence: Yunpeng WU, wuyunpeng821@163.com
Disclaimer: All claims expressed in this article are solely those of the authors and do not necessarily represent those of their affiliated organizations, or those of the publisher, the editors and the reviewers. Any product that may be evaluated in this article or claim that may be made by its manufacturer is not guaranteed or endorsed by the publisher.
