REVIEW article
Front. Bioeng. Biotechnol.
Sec. Biomaterials
Pioneering biomimetic biomaterial for leukemia therapy enhancement: A review
Provisionally accepted- 1Zhejiang Chinese Medical University, Hangzhou, China
- 2Hangzhou Red Cross Hospital, Hangzhou, China
- 3Hubei University of Chinese Medicine, Wuhan, China
- 4Yuhuan Traditional Chinese Medicine Hospital, Taizhou, China
Select one of your emails
You have multiple emails registered with Frontiers:
Notify me on publication
Please enter your email address:
If you already have an account, please login
You don't have a Frontiers account ? You can register here
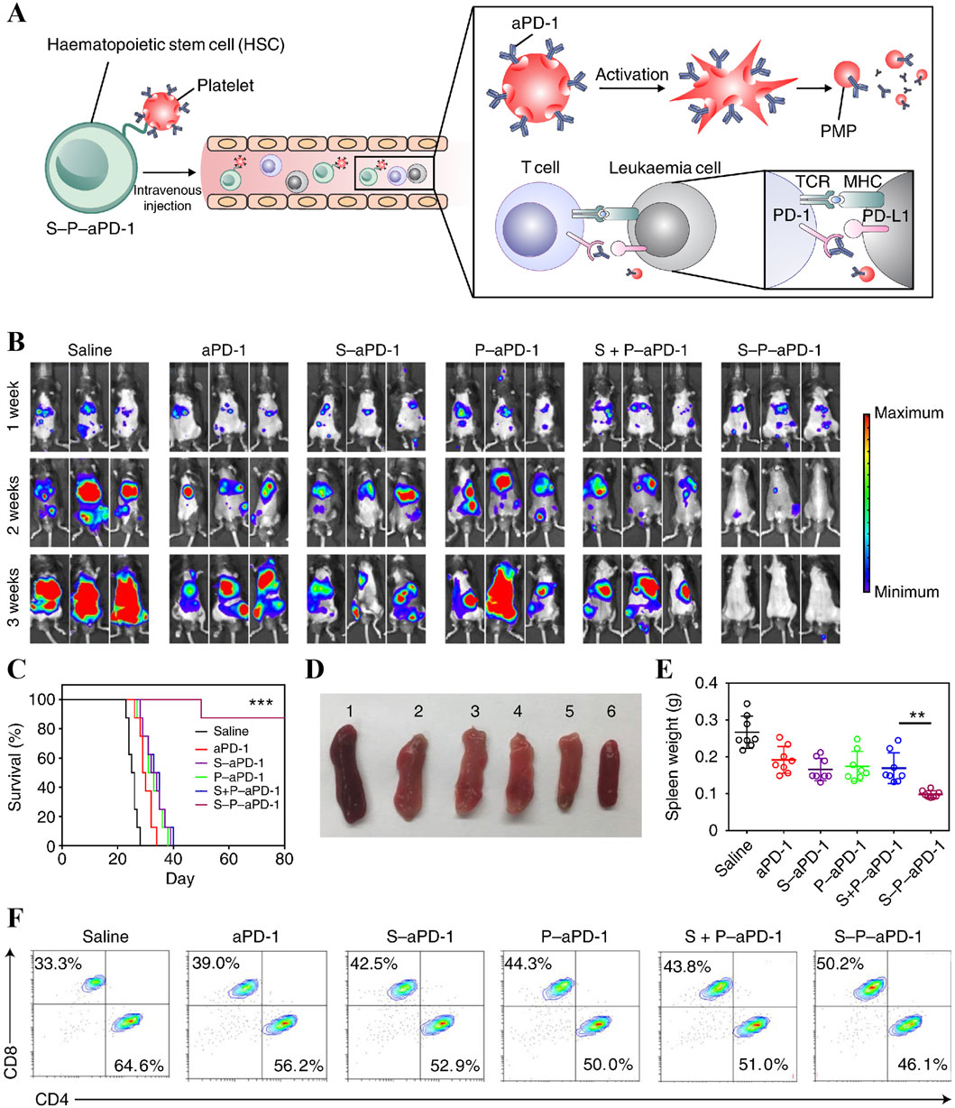
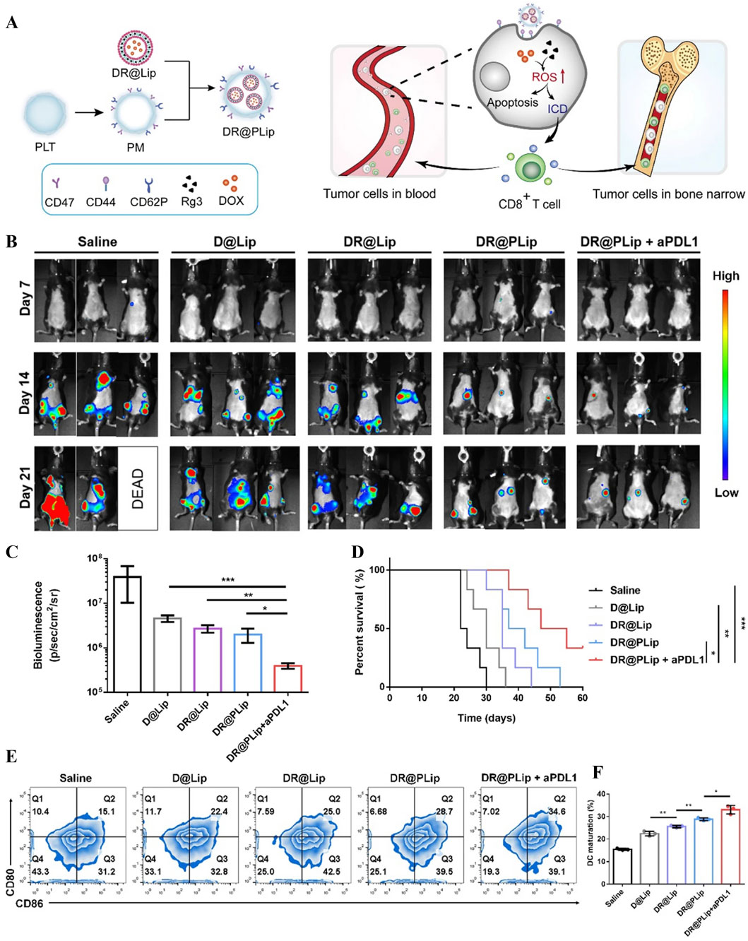
Leukemia is a highly recurrent and metastatic hematologic malignancy. The disease poses significant challenges to conventional therapies due to drug resistance, systemic toxicity, and poor drug targeting efficiency. Biomimetic biomaterials offer unique advantages for precision leukemia therapy, surpassing conventional synthetic materials in biocompatibility, biodegradability, immune evasion, and inherent targeting. These properties enable applications such as hydrogel-encapsulated systems for NK cell culture and platelet-mimetic nanocarriers for targeted drug delivery. This review first elucidates the characteristics of leukemia from microenvironmental, metabolic, and immunoregulatory perspectives. It then summarizes the design principles of biomimetic biomaterials tailored for leukemia therapy. Furthermore, the article details diverse applications of these strategies in anti-leukemic biomaterial platforms. Finally, the challenges and future opportunities for biomimetic anti-leukemia biomaterials are critically discussed across translational, technological, and interdisciplinary dimensions. By providing a comprehensive reference for researchers, this review aims to inspire innovative strategies and accelerate the development of next-generation biomaterials for leukemia treatment.
Keywords: Biomimetic, biomaterial, leukemia therapy, Targeted Drug Delivery, review
Received: 26 Sep 2025; Accepted: 11 Nov 2025.
Copyright: © 2025 Yao, Wang, Zhang, Shao, Lian, Chen, Lin, Qu and Yang. This is an open-access article distributed under the terms of the Creative Commons Attribution License (CC BY). The use, distribution or reproduction in other forums is permitted, provided the original author(s) or licensor are credited and that the original publication in this journal is cited, in accordance with accepted academic practice. No use, distribution or reproduction is permitted which does not comply with these terms.
* Correspondence: Wei Yang, maxwell1941@126.com
Disclaimer: All claims expressed in this article are solely those of the authors and do not necessarily represent those of their affiliated organizations, or those of the publisher, the editors and the reviewers. Any product that may be evaluated in this article or claim that may be made by its manufacturer is not guaranteed or endorsed by the publisher.
