ORIGINAL RESEARCH article
Front. Bioeng. Biotechnol.
Sec. Biomaterials
Sequential Dual-Targeting Biomimetic Nanovesicles for Bone Marrow–Specific Delivery of Bortezomib in Multiple Myeloma
Provisionally accepted- 1People's Liberation Army General Hospital of Southern Theatre Command, Guangzhou, China
 - 2Guangzhou University of Chinese Medicine, Guangzhou, China
 
Select one of your emails
You have multiple emails registered with Frontiers:
Notify me on publication
Please enter your email address:
If you already have an account, please login
You don't have a Frontiers account ? You can register here
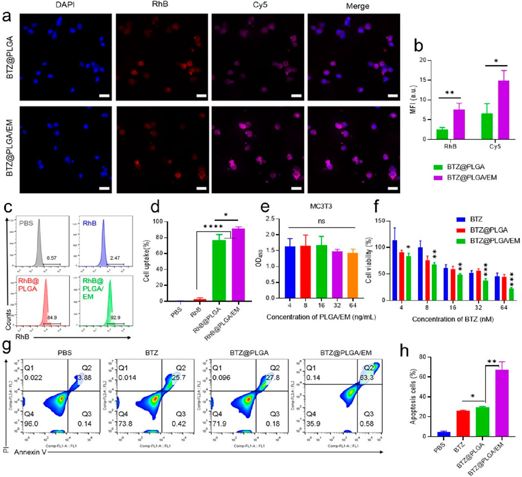
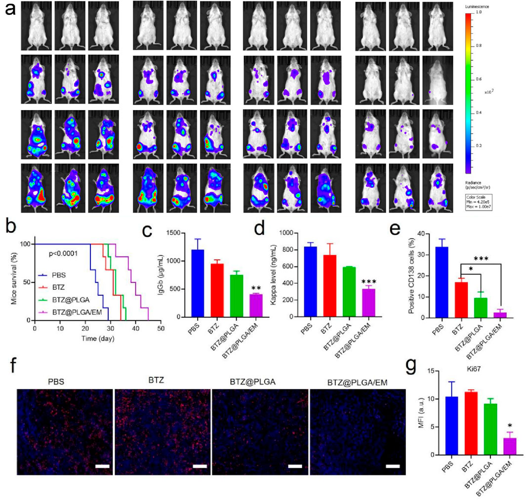
We developed engineered cell membrane–biomimetic nanovesicles that integrate the homologous targeting of tumor cell membranes, the homing ability of myeloma cells, and the bone affinity of bisphosphonates to achieve sequential dual targeting of myeloma. These nanovesicles efficiently delivered the first-line drug bortezomib (BTZ) to the bone marrow, increasing its effective concentration and enhancing therapeutic outcomes. BTZ delivered by the nanovesicles modulated apoptosis-related proteins in myeloma cells and promoted cell death, while also reducing neurotoxicity and other adverse effects. This biomimetic strategy showed good biosafety in vivo without inducing inflammatory responses, highlighting its potential as an effective and safe treatment for myeloma. ABSTRACT Inefficient bone marrow targeting remains a major barrier to improving clinical outcomes in multiple myeloma (MM). Although bortezomib (BTZ), a first‐line proteasome inhibitor, exhibits potent antitumor activity, its short half‐life, dose‐limiting off‐target toxicity, and pronounced neurotoxicity severely constrain therapeutic utility. Here, we report the design of a sequentially dual‐targeted biomimetic nanoplatform that integrates the high affinity of alendronate for hydroxyapatite in the bone matrix with the homotypic targeting capability of MM cell membranes, thereby enabling a hierarchical "bone‐first, tumor‐next" delivery paradigm. This two‐stage navigation strategy allows the nanoparticles to anchor specifically within the bone microenvironment and subsequently achieve precise MM cell recognition via membrane adhesion molecules, leading to enhanced intralesional BTZ accumulation and retention. As a result, proteasome inhibition and apoptosis induction were markedly amplified. Both in vitro and in vivo studies demonstrated that this nanoplatform significantly prolonged survival in MM‐bearing mice: all animals in the PBS control group succumbed within 29 days, whereas 100% of BTZ@PLGA/EM‐treated mice survived to day 45 (p < 0.001), accompanied by reduced systemic toxicity. Collectively, this work addresses a central challenge of drug delivery within the bone marrow niche and provides a promising strategy with strong translational potential for MM therapy.
Keywords: Multiple Myeloma, Targeted Drug Delivery, Nanoparticles, Bortezomib, Biomimetic Nanocapsules, dual targeting
Received: 28 Sep 2025; Accepted: 04 Nov 2025.
Copyright: © 2025 Li, Lu, Xiao, Zhang, Zhang, Gao, Ouyang, He, Han, Zhang, Guan and Feng. This is an open-access article distributed under the terms of the Creative Commons Attribution License (CC BY). The use, distribution or reproduction in other forums is permitted, provided the original author(s) or licensor are credited and that the original publication in this journal is cited, in accordance with accepted academic practice. No use, distribution or reproduction is permitted which does not comply with these terms.
* Correspondence: Yonghua  Li, lyhood@126.com
Disclaimer: All claims expressed in this article are solely those of the authors and do not necessarily represent those of their affiliated organizations, or those of the publisher, the editors and the reviewers. Any product that may be evaluated in this article or claim that may be made by its manufacturer is not guaranteed or endorsed by the publisher.
