ORIGINAL RESEARCH article
Front. Bioeng. Biotechnol.
Sec. Biomaterials
Application and Mechanism Study of EMD-Gel Composite Scaffold in Dental Pulp Tissue Repair
Provisionally accepted- 1Sun Yat-Sen University Hospital of Stomatology, Guangzhou, China
- 2Guangdong Provincial Key Laboratory of Stomatology, Guangzhou, China
Select one of your emails
You have multiple emails registered with Frontiers:
Notify me on publication
Please enter your email address:
If you already have an account, please login
You don't have a Frontiers account ? You can register here
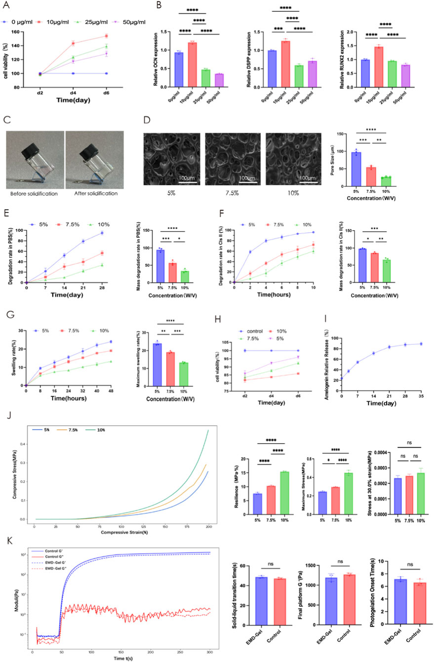
This study developed an enamel matrix derivative-gelatin methacrylate (EMD-Gel) composite scaffold for functional dental pulp regeneration, addressing the limitations of traditional capping materials in inflammation control. The photo-crosslinked EMD-Gel exhibited a porous structure and sustained amelogenin release. In vitro, it promoted human dental pulp stem cell (hDPSCs) differentiation and inhibited inflammation. In vivo (rat pulp capping), EMD-Gel generated a continuous reparative dentin bridge of 213.3 ± 9.5 µm and exhibited substantially lower inflammatory infiltration than iRoot BP Plus, highlighting its advantages in both dentin bridge quality and inflammation resolution. Mechanistically, EMD-Gel synergistically activates the Wnt/β-catenin pathway and inhibits CCL2-MMP3-mediated inflammation. This material provides a novel, dual-functional platform for clinical pulp therapy.
Keywords: Enamel matrix derivatives, Gelatin methacryloyl, Reparative dentinogenesis, Anti-inflammatoryand odontogenic synergy, pulp repair
Received: 04 Nov 2025; Accepted: 25 Nov 2025.
Copyright: © 2025 Gui, Zhan, Zeng, Liang, Zou, Guo and Lin. This is an open-access article distributed under the terms of the Creative Commons Attribution License (CC BY). The use, distribution or reproduction in other forums is permitted, provided the original author(s) or licensor are credited and that the original publication in this journal is cited, in accordance with accepted academic practice. No use, distribution or reproduction is permitted which does not comply with these terms.
* Correspondence:
Jiang Guo
Jiacheng Lin
Disclaimer: All claims expressed in this article are solely those of the authors and do not necessarily represent those of their affiliated organizations, or those of the publisher, the editors and the reviewers. Any product that may be evaluated in this article or claim that may be made by its manufacturer is not guaranteed or endorsed by the publisher.
