ORIGINAL RESEARCH article
Front. Cardiovasc. Med.
Sec. Heart Valve Disease
This article is part of the Research TopicBridging Translational Gaps in Cardiovascular Disease Through Large Animal ResearchView all 3 articles
Development of a Standardized Ovine Aortic Stenosis Model: A Pathomimetic Platform for TAVI Evaluation and Durability Testing
Provisionally accepted- 1Shandong Provincial Hospital, Jinan, China
- 2General Hospital of Northern Theatre Command, Shenyang, China
- 3PerMedos MEDICAL TECHNOLOGY CO., LTD., Shanghai, China
- 4oldenWing (SuZhou) Medical Technology Co., LTD ., Suzhou, China
- 5Wuxi Mingci Cardiovascular Hospital, Wuxi, China
Select one of your emails
You have multiple emails registered with Frontiers:
Notify me on publication
Please enter your email address:
If you already have an account, please login
You don't have a Frontiers account ? You can register here
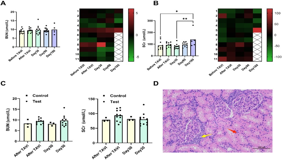
Background: Transcatheter aortic valve implantation (TAVI) has gained widespread clinical acceptance owing to its minimally invasive approach and enhanced postoperative recovery. This study developed a standardized ovine aortic stenosis (AS) model through surgical implantation of a circular bioengineered annular stent in the aortic root, creating a reproducible pathomimetic platform for TAVI evaluation. Following hemodynamic stabilization, TAVI procedures were performed to systematically assess mid-to-long-term valve functionality and calcification progression. Methods: AS model was established in 11 sheep using extracorporeal circulation assistance technology. Following hemodynamic stabilization (2-4 weeks), TAVI was performed. The modeled sheep were divided into two groups to monitor valve conditions at 3 months (n=6) and 6 months (n=5), respectively. Additionally, a non-modeled control group was established, with valve conditions assessed at 3 months (n=2) and 6 months (n=1). Preoperative ultrasound data, collected on the day of TAVI, which served as the baseline. Key hemodynamic parameters including blood flow velocity, transvalvular pressure gradient, and left ventricular ejection fraction were measured at 30, 90, and 180 days postoperatively, in accordance with Valve Academic Research Consortium-3 (VARC-3), to evaluate temporal changes in hemodynamics. The effects of the AS model on valve function were further analyzed by integrating final histopathological findings and calcification degree outcomes. Results: Successful AS model establishment was achieved in all 11 sheep, with significant increases in mean transvalvular pressure gradient (Δ+17.98±12.71 mmHg) and peak flow velocity observed post-modeling (Δ+ 2.23±0.38m/s). Post-TAVI evaluation demonstrated progressive hemodynamic normalization, achieving pre-modeling levels (1.72 vs 6.91 mmHg, P=0.058/ 0.80 vs 1.51 m/s, P=0.065) at 180-day follow-up. LVEF remained stable throughout the experimental period. Histopathological analysis indicated comparable calcification burden between 90 and 180 days (Calcium Content: P=0.7459 and Calcification Score: P=0.5455). Conclusions: The surgically induced ovine AS model effectively replicates clinically relevant hemodynamic perturbations while maintaining excellent procedural feasibility. TAVI in this model achieves complete hemodynamic normalization without accelerating bioprosthetic valve degeneration or calcification. This standardized preclinical platform enables rigorous evaluation of TAVI device performance and durability, providing robust scientific validation for translational applications.
Keywords: aortic stenosis, TAVI, sheep model, Hemodynamics, calcification
Received: 10 Jul 2025; Accepted: 10 Nov 2025.
Copyright: © 2025 Hu, Zhu, Qin, Hou, Li, Liu, Jiang, Chen, Lin, Tong, Wei and Li. This is an open-access article distributed under the terms of the Creative Commons Attribution License (CC BY). The use, distribution or reproduction in other forums is permitted, provided the original author(s) or licensor are credited and that the original publication in this journal is cited, in accordance with accepted academic practice. No use, distribution or reproduction is permitted which does not comply with these terms.
* Correspondence: Mengsi Hu, drhumengsi@sina.com
Disclaimer: All claims expressed in this article are solely those of the authors and do not necessarily represent those of their affiliated organizations, or those of the publisher, the editors and the reviewers. Any product that may be evaluated in this article or claim that may be made by its manufacturer is not guaranteed or endorsed by the publisher.
