ORIGINAL RESEARCH article
Front. Cardiovasc. Med.
Sec. Heart Failure and Transplantation
Identification and Validation of Key Biomarkers of the Glycolysis-Ketone Body Metabolism in Heart Failure Based on Multi-omics and Machine Learning
Provisionally accepted- The Third Hospital of Hebei Medical University, Shijiazhuang, China
Select one of your emails
You have multiple emails registered with Frontiers:
Notify me on publication
Please enter your email address:
If you already have an account, please login
You don't have a Frontiers account ? You can register here
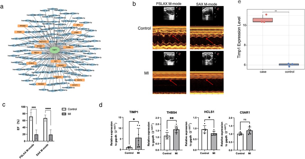
Abstract Background: Metabolic remodeling, particularly involving glycolysis and ketone body metabolism, is a hallmark of heart failure (HF) pathophysiology. However, the regulatory network linking energy metabolism with immune dysregulation remains poorly understood. Objectives: This study aimed to identify and validate key biomarkers within the glycolysis-ketone body metabolism axis that contribute to the progression of HF, and to explore their association with immune microenvironment alterations. Methods: Transcriptomic data from HF patients were integrated with glycolysis and ketone metabolism gene sets. Differentially expressed genes (DEGs) were identified and analyzed through Weighted Gene Co-expression Network Analysis (WGCNA). Candidate genes were refined using machine learning algorithms (LASSO regression and Boruta), with functional enrichment assessed via Gene Set Enrichment Analysis (GSEA). Immune infiltration was profiled using ssGSEA, and regulatory networks were constructed by integrating miRNA and transcription factor predictions. Experimental validation was conducted in a murine myocardial infarction model using qPCR and cardiac ultrasound imaging. Results: Five candidate genes related to glycolysis and ketone metabolism were identified, among which TIMP1 emerged as the key hub gene. TIMP1 expression was significantly elevated in HF and correlated with enriched pathways including inflammatory signaling and mitochondrial dysfunction. Immune profiling revealed that TIMP1 positively associated with the infiltration of activated CD8⁺ T cells and dendritic cells, potentially mediated by chemokines such as CCL2. Regulatory network analysis suggested that upstream transcription factors and miRNAs may contribute to TIMP1 overexpression. Animal model validation confirmed the upregulation of TIMP1 and other core genes, supporting its central role in HF progression. Conclusion: This study identifies TIMP1 as a central regulator linking glycolysis-ketone metabolic imbalance with immune microenvironment dysregulation in heart failure. These findings offer new mechanistic insights and propose TIMP1 as a potential diagnostic biomarker and therapeutic target in HF.
Keywords: Heart Failure, Glycolysis, Ketone body metabolism, Immune infiltration, machine learning
Received: 24 Jul 2025; Accepted: 28 Oct 2025.
Copyright: © 2025 肖, LIU, Geng and Chen. This is an open-access article distributed under the terms of the Creative Commons Attribution License (CC BY). The use, distribution or reproduction in other forums is permitted, provided the original author(s) or licensor are credited and that the original publication in this journal is cited, in accordance with accepted academic practice. No use, distribution or reproduction is permitted which does not comply with these terms.
* Correspondence: Xiaoyong  Geng, xiaoyonggeng@hebmu.edu.cn
Disclaimer: All claims expressed in this article are solely those of the authors and do not necessarily represent those of their affiliated organizations, or those of the publisher, the editors and the reviewers. Any product that may be evaluated in this article or claim that may be made by its manufacturer is not guaranteed or endorsed by the publisher.
